Fórum témák
» Több friss téma |
Közös vagy differenciális módusú zavarszűrést szeretnék?
Zavarszűrő tekercseket ne kössél párhuzamba, abból jó nem lesz. A búgás oka, hogy a szekunder közös és a védőföld bekötésével probléma van, vagy hurok van. Először olvass egy kicsit utána, nemrég linkeltem be erről pont egy írást, ott le van írva mi micsoda és mit csinál. Ha nem rétesz hozzá, csak találomra próbálkozól, akkor nem jobb, hanem inkább roszabb lesz a zavar.
Sziasztok!
Szeretném az itt leírtak alapján megépíteni én is a fénycső+ Pc trafó tápot (fénycsőt és PC trafót már sikerült beszerezni). A kérdésem annyi lenne, hogy használhatok-e PC táp primer oldaláról bontott power tranzisztort pl.. ilyet? A fénycsőben is tranzisztor van, gondolom, ha azt erősebre cserélem akkor minden további nélkül jó bele a PC-ből bontott is. Vagy tévedek és mégis csak fet kell? Ha igen miért?
A kapcsolás valahonnan innen származhat:
Rezonáns táp. Mosfet-tel vagy igbt-vel működőképes a kapcsolás emlékeim szerint. A pc tápokból bontható tranzisztor nem lesz jó. A hozzászólás módosítva: Dec 21, 2014
Nem árt néha szétnézni a topik képei között, és akkor nem kell mindent ötvenszer belinkelni. Az egész dolog a kompaktcső elektronikától indult, Skori oldalán le van írva minden. De van a topikban is egy két rajz.
Teljesen mindegy hogy tranyóval vagy fettel csinálod meg, csak annak függvényében kell megtekerni a gyűrűt.
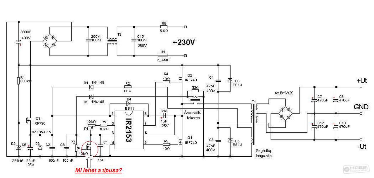
Sziasztok!
Azt szeretném megkérdezni hogy ennek a fet-nek mi lehet a típusa mert sehol sincs feltüntetve. Válaszotokat előre is köszi.
Szia!
Számoltam újat az stp12nm50-el, ez most így néz ki. A képletben átírtam a védelem feszültségét 3 voltra, remélem jól csináltam. A holtidőhöz 135pF jött ki, viszont így az egész vezérlés változott. Vagy ennél szándékosan nagyobbat kell választanom és ezért volt ott a 330pF?
Ha megnézed az IC adatlapját van benne egy minimálisan javasolt holtidő beállítás. Én 220pF-nál kisebbet nem használnék.
Az IRS27952-nél ez gyakori, hogy mivel magasabb Rdson FETet választ az ember, ezrét a Coss alacsony lesz. Amennyiben 100ns-nél kisebb félhíd áttöltődési idők jönnek ki, akkor érdemes berakni plusz ZVS kondit. Különben a túl gyors félhíd átmenetek miatt szép kis zavarok tudnak keletkezni, ha mesterségesen lelassítod 150-200ns, akkor ugye dU/dt jóval kisebb lesz, és később jópár gigszert megspórolsz magadnak.
Szükséges holtidő beállítás 155ns ugye az STP12NM50-hez. Akkor hagyom a 330 pF-ot a 321ns-os áttöltődési idővel. (ami nálam most így hirtelen nem tiszta, hogy miért fontos ez a számítás, ha úgyis nagyobb, standard beállító érték kerül a kapcsolásba?) Jobb lenne, ha lelassítanám 300ns köré, vagy 150 felett már nem lenne értelme?
A hozzászólás módosítva: Dec 25, 2014
Az IRS27951-nél a 2V miatt elég jó Rdsonú FETet kell használni. Ami mondjuk régebbi FETnél elég nagy Coss-szal társul, így általában figyelni kell arra, hogy meglegyen a ZVS.
A legjobban úgy jársz, ha a nyákon csinálsz helyet kiegészítő ZVS kondinak. Lomexben van 39pF és100pF is NP0 500V 1206 tokban, az pl tökéletes ilyen célra. Aztán úgyis megméred majd az átmeneti időt. Tudod kétcsatornás szkópnále gyik csatorna a félhíd, másik csatorna az alsó fet gate, és abból minden látszik...
Most az stp-vel rakom össze, így nem fog kelleni, de a másik fetem már szerintem nem teljesen jó (390pF Coss)
Szia! Köszönöm a linkeket! Még meg kell értenem, a fet/tranyó miértjét, hogyanját.
De egyelőre ott tartok, hogy megtekertem a kis gyűrűt, és a kis "trafót". Idézet: „És igen a meghajtó tekercsek egy irányba, az áram visszacsatolás pedig "fordítva"” Ezt betartva remélem ez jó lesz. Az értékük 55uH és 420uH Ez megfelel Skori leírásának. Viszont az a kérdés felmerült bennem. hogy a fénycső elektronikám 2 db 250V 3,3uf kondival van szerelve. Ez kicsit meg kevert, hogy erre hova is kell kössem a félhíd kivezetéseit? Egyik vezeték a diódahídról jövő + a másik a 2 kondi közös pontjára menne? ![]() Továbbá ez a két 3,3 uf elég lenne 30W terhelés esetén? Skori ezt irja: Idézet: „A diac és a környékén levõ további alkatrészek az oszcillátor indítását szolgálják” Na ebben a fénycsőben egy megveszekedett diac sincs. Ez mitől kezd el rezegni majd nekem? :S Félek, hogy ez a fénycső elektronika nem lesz jó számomra.
Gyűrűt azt látok a képen de trafót azt nem. Az csak egy fojtó így ránézésre mert nincs zárt vas, csak egy pöcök a cséve közepében.
Hogy a féltáp 1db elkóval és két fóliakondival, vagy csak 2db elkóval van megoldva ahogy a PC tápokban az most teljesen mindegy. Akkor nem mindegy ha a fóliakondik a rezonáns kondi szerepét is ellátják, mert akkor ugye az elkó kicsit sok lesz. Bár már nem nagyon emlékszem hogy most csak önrezgő lesz a dolog vagy rezonáns is... A szűrés az adott feladattól is függ, olyan 0,5-2µF/W-al szoktak saccolni, tehát a 3u kevés lesz a 30W-hoz. Valami biztos van benne, mondjuk láttam már én is olyat ahol még a diac is ki volt spórolva, és csak egy ellenálláson keresztül töltődő kondi meg egy dióda töltötte be ezt a szerepet, már nem emlékszem hogyan.
Itt 2 elkó van hasonlóan a PC tápokhoz, bár nem találom a 2 ellenállást ami a Pc tápokban a táp szűrését végző elkok mellett van (szerepüket már elfelejtettem). De igy lényegtelen is, fogom kiveszem, és rakok a helyükre egy db. 100µF 400V-os elkót.
Idézet: „csak egy ellenálláson keresztül töltődő kondi meg egy dióda töltötte be ezt a szerepet” Úgy látom itt is ez a helyzet, mert itt árválkodik a diac helyett egy egy kondi ![]() Igen a fojtóra értettem a "trafó" jelzőt, csak nem jutott eszembe a neve ![]() Ha kicserélem a tápban az elkót, akkor már csak a meghajtást kell megértenem, és megépítenem. Köszönöm az eddigi segítségedet. A hozzászólás módosítva: Jan 2, 2015
Rajzold vissza, nem nehéz azt a pár db alkatrészt és akkor mindenki tisztábban lát.
Átkötés= tekercs
Siettem, de remélem nem kötöttem el semmit. A két 3,3uf elkót cserélem 100uf 400V -ra csak a meghajtást kell még kitalálnom, hogy mit rakjak bele és elméletben kész is. Ezt javasolták hozzá Bővebben: Link A hozzászólás módosítva: Jan 2, 2015
Szia lenne egy kérdésem, ETD49 mekkora teljesítményre képes a tápodban?
Milyen anyagú ETD49, és mekkora frekvencián?
Azt hittem rajzot csinálsz, ez nyákrajz, elég eligazodni rajta. Nem nagyon látom át hogy ez hogyan rezeg be, mert az alsó tranyó bázisán ott van a 680k is meg az elkók-dióda tag is. Az a 4u7 szerintem el van rajzolva, a tekercsnek közvetlenül kéne az emitterre menni.
Nekem nincs ETD-m egyik tápomban sem, de ha a nagyobbikra gondolsz akkor azt így meg nem mondom. Ki kell számolni sacc/kábé hogy adott frekin adott menetszámmal adott huzalvastagságból mennyi fér a csévére (illetve a magba).
Mondjuk egy E55-el szakaszosan lehet hegeszteni, de azt sokáig nem bírja az a kevés huzal ami belefér. Annak idején a készülő hegesztőmet olyannal indítottam el, és 155A körül volt a max. hegesztőáram amit mértem.
Nincs elrajzolva a 4u7, a helyén van. A nyákon is igy szerepel minden, azért is rajzoltam le így.
Sziasztok!
A kérdésem a következő:telefontöltő(made in china) kimeneti feszültségét meg lehet változtatni valahogyan?Arra gondolok,hogy az 5 voltot meg lehet emelni 9 voltra?Van erre megoldás?(a töltőben nincs trafó). A másik töltőhöz kapcsolódó kérdésem,hogy ha nincs terhelve a töltő,akkor elképzelhető,hogy nincs kimeneti feszültség?
Szia, bocs elnéztem valóban a te tápodban nem ETD van E55 nekem viszont egy ETD49-el megvalósított példányom volt belőle amit úgy szerváltam és most szeretném újragondolni a panelt az elhelyezés és a hely miatt is.
Ha a dióda és az elkó is bírja, akkor keress egy zénert vagy TL431-et. Utóbbi esetében két ellenállás aránya határozza meg a feszültséget.
Előfordulhat olyan, plána ha egy egyszerű önrezőgről van szó.
Szétszedtem a töltőt.Ez egy kétoldalas nyák.Felrakok képet róla,bár nem hiszem,hogy sikerül kezdeni vele valamit. Megpróbálok utánajárni a nyákon felírt típusnak.Hátha...
Hmm, én nem látok optócsatolót, nézz körbe. Ha találsz, akkor lehet állítani. Ha nincs, akkor ez a segédtekercs feszültségét figyeli, szóval bonyolult eset (akkor kell tudni, milyen IC van benne)
A nyák alján van olyan felirat hogy ZD1, lehet hogy azzal a zénerrel szabályoz. Próbáld kideríteni az értékét és tegyél bele egy picivel kisebbet vagy nagyobbat, vagy köss vele sorba egy 4148-at. Ha változik a fesz akkor az a hunyó.
|
Bejelentkezés
Hirdetés |















