Fórum témák
» Több friss téma |
Mostanság kezd égetővé válni egy stabilizált nagyfeszültségű (0-400V) táp hiánya. Ez még nem is lenne nagy kunszt, viszont szeretném mikrovezérlővel (konkrétan pic, de ez lényegtelen) szabályozni a kimenő feszültséget. Van valakinek ötlete a motoros potin kívül? regards,
Esetleg egy SPI buszos digitális potméter. Nézz körül a chipcad oldalán.
és milyen kapcsolási környezetben? mert a vége 400V kellene hogy legyen ![]() regards,
Az elgondolásod szerint tranzisztoros,vagy csöves avagy kapcsolóüzemű táp szerepel?
Nem mindegy honnan kezdünk gondolkodni. kapcsolóüzemű semmiképp, hogy csöves vagy tranzisztoros nekem teljesen mindegy ![]() nem kell nagy áram max 100-200mA, lényeg, hogy ne (csak) potival lehessen szabályozni. sajnos egyszerű stabkockás megoldást nem találtam, jelenleg a legnagyobb kapható (általam ismert) a TL783, de az is csak 125V-ig jó és ráadásul 1W-os poti javasolt hozzá. maradna a klasszikus emitterkövetős, zener-es, potis megoldás, de akkor motoros poti kell vagy faragnom kell hozzá sima poti+léptetőmotor kombinációt. van ilyen tápom (csöves) de azt ugye tekergetnem kell szeretném automatizálni a csöves méréseim egy részét, ehhez kellene a mikrovezérlős illesztés.regards,
Nos,nem olyan rettenetes a kapcsolóüzemű sem. Mondjuk egy fix transzverter,ami szekunder oldalát tirisztoros folyási szög-szabályzással manipulálhatod.
(itt könnyen hozzáilleszthetnéd a mikrokontrollert) Vagy a frekijét szabályoznád-bár az önmagában azt hiszem nem elég 0....max-ig. Ha van már ilyen csöves tápod,akkor a poti(osztó) helyébe tegyél fotoellenállást (LDR). A megvilágítását pedig PIC-kel vezérelt PWM szabályzású-kisteljesítményű- izzóval megoldhatnád? Elviekben ez tranzisztoros tápnál is menne. Valahogy...
a kapcsolóüzemű táp elvetése bevallom inkább vallási, mint gyakorlati szempont
![]() az LDR is felmerült, mint lehetőség, és még az sem gond hogy nem lineáris (azért van a mikrovezérlő ) de nem számoltam és próbáltam ki mekkora max. áramot kell elvigyen. az általam ismert kapható legizmosabb az talán 200mA-es, bár nem tudom milyen fesz. mellett.közben az is előjött - nem definiáltam pontosan - hogy nem kell igazán 0-tól indulnia, hisz 100V alatti anódfesz ritka, legalábbis nem gyakori, arra a célra csinálok inkább külön kisebb 0-100V környékit, úgyis kell rácsfesz.-nek is valami. skicceltem magamnak 2-3 konkrét kapcsolást, de ezekben ugye mindenhol poti van. végigálmodva a lehetőségeket a kapcsolóüzeműt kivéve nem is igen tudok elképzelni más, kisáramú/kisfeszültségű vezérlést. ott pedig lehetne akár digipotméterrel is.no ezen még matekolok kicsit, meg hátha közben valakinek beugrik még valami varázskapcsolás ;-D
Sziasztok!
Nagyfeszültségű tápegységgel kapcsolatban nekem is lenne egy kérdésem. Építettem egy előfokcsöves erősítőt, és ugye a csöveknek nagyfeszültség kell, jelen esetben 200V. Van egy trafó a hálózaton, ami nagyjából ennyit állít elő, egyenirányítás után a negatívot hozzákötöm a fémházhoz, és a kérdésem az lenne,hogy nem lesz abból probléma, hogy a fémházat leföldelem? Mert gondolom, ezeknél a tápoknál az a lényeg, hogy a nagyfesz földfüggetlen legyen, de ha leföldelem, már nem az, és ugyanott vagyok, mint a hálózati áramnál. De akárhány csöves tápot néztem, a negatív mindenütt le van földelve.
attól még hálózatfüggetlen
![]() a védőföldet szokták életvédelmi okokból rákötni a fémházra. a trafó célja nem csak a leválasztás, hanem a megfelelő feszültség előállítása a hálózati 230V-ból. a tápod negatív pontja nem felel meg sem a hálózati fázisnak sem a nullának. nem tudom mennyire érthető magyarázat, de legalább rövid ;-D
Köszi. A magyarázat érthető, ha még problémám lesz, akkor még írok. Ezzel a nagyfesztáppal van a legtöbb gond.
Hehe, van kérdés, én azt írtam, hogy földfüggetlen, te azt, hogy hálózatfüggetlen, a kettő ugyanazt jelenti? Mert azt tudodm, hogy a trafó után hálózatfüggetlen lesz, de vajon földfüggetlen is?
valóban nem ugyanazt írtuk
![]() ha összekötöd a leföldelt készülékházzal, akkor természetesen nem földfüggetlen. viszont nem értem a kérdésed, miért kellene földfüggetlennek lennie?
Nem feltétlenül kell, hogy földfüggetlen legyen, de én úgy tudom, hogy a földfüggetlen áramforrás kevésbé, vagy egyáltalán nem ráz meg, mert nem keletkezhet rövidzár rajtunk keresztül. A legnagyobb problémám most az, hogy az erősítőnél földeljem le a negatívot, vagy ne? Gyári erősítőket amiket mértem ott le volt, de abban nem volt cső.
Sziasztok!
Hassonló megoldással meg lehet szűrni egy 200V-os tápot, ami nagyjából stabil feszültséget ad? Vagy esetleg van egyszerűbb megoldás egy 200V-os tápra, amiben nincsen folytótekercs. Amúgy a tápot egy 230/230V-os leválasztótrafóból kellene megoldani. A válaszokat előre is köszönöm.
Lehet hogy hülyeség pontosan nem számoltam utána de a lebegőszabályzást szerintem neked találták ki.
Senkinek nincsen ötlete egyszerű tápegységre?
Hello!
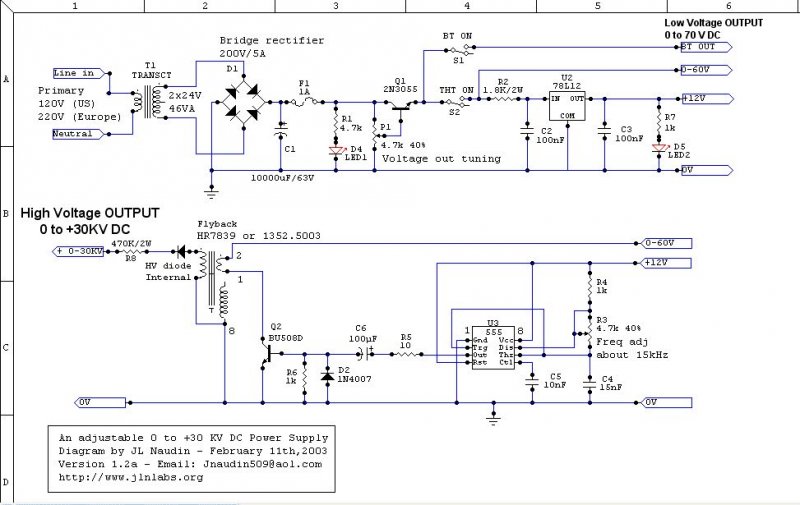
Nézd meg ezt, szerintem jobbat nem találsz. Én is meg fogom építeni (ha lesz időm)
Üdv mindenkinek! Egy kb 50-300 voltos szabályozható tápra lenne szükségem kb. 100mA-re. Hogy csináljam ha csak 220 V-os leválasztó trafóm van? Az áteresztő tranyó nagyon melegedne? Esetleg egy fúrógép tirisztoros ford. szabályzójával is meg lehetne oldani? Esetleg kisebb feszű trafó feszültség többszörözése is jó lenne? Tehelhető 100ma-rel a többszöröző? Nem kell jól szűrt táp és elég egy egyutas egyenirányítás!
Köszi! Ezek nagyon jók és megoldják a gondomat. Egyszerű és nagyszerű! Néha egy 30 wattot el kell disszipálni a tranyónak ,ez mekkora bordán lehetséges?
Ez roppant bonyolult. Egyenirányítod a szekunder 230-at ami lesz kb. 310V és teszel rá egy párszáz µF-os puffert. Ezzel párhuzamosan kötsz egy jó nagy értékű (mondjuk 220kohm-os) potit, aminek a csúszkájáról egy ellenálláson keresztül meghajtasz egy áteresztő fetet (pl. IRF740). A FET source-áról pedig máris leveheted a kívánt feszültséget 0 és kb. 306V között. Ide teszel még egy 6 ohmos söntöt egy tranyóval és kész a 100mA-es áramkorlát. A feten maximum 30W körüli disszipáció lesz, amit megfelelő hűtéssel bőven elvisel.
Egyébként csatoltam már erről rajzot, az egy +/-90V-os táp, javítás utáni végfokokat élesztek róla.
Köszi a választ, ez tényleg ott van a spitzen mint megoldás! Fetem nincs de vannak nagyfesz tranyóim, az nem jó hozzá?
Az nem igazán mert nagyobb áram kell a vezérléséhez aminek az lesz az eredménye hogy ha feltekered a potit a végállás felé, szét fog égni a bázisáramtól. Esetleg köthetsz 2-3db-ot darlingtonba, de jóval egyszerűbb a FET.
Köszi, jó ötlet az előszabályzás.
Üdv.
Segítséget szeretnék kérni. Kellene építenem egy stabilizált 0-400V DC közt állítható kb. 2A terhelhetőségű tápegységet. Próbálkoztam a ua 723-as lebegőszabályzással, de sajnos nem működött. Egy egyszerű áteresztőtranzisztoros rövidzár védett kapcsolás is megtenné. Van valakinek ötlete? Köszönöm!
Hát... 400V 2A az rossz esetben 800W disszipáció.
Miért kell a stabilizált feszültség? Konkrétan mire kellene?
Volt már róla szó, néhány hsz-t vissza kell olvasni. A rajz amit csatoltam még nem stabilizált, de ha nem a kondira teszed a potit hanem egy 400V-os zener láncra, akkor már az. Potinak jó már egy 200-300k is, a FET gate ellenállása is lehet kisebb. A söntöt a kívánt áramhoz méretezed és ennyi. A biztonságos 2A-hez viszont áteresztő üzemben kell majd legalább 8-10db FET.
Egy ion forrást kell megtáplálni. Szabályozható stabil táp kell a plazma fluktulláció elkerülése miatt. Ill a kimenő fesznek állíthatónak kell lennie, mert előfordul olyan eset amikor 30-90V-al kell működtetni a forrást, de van olyan is, hogy 200-300V-al. Az áram max. 2 A, de tipikusan kevesebb. Próbáltam stabilizálatlan táppal,toroiddal szabályozva,de sajnos hol begyújt a plazma hol kialszik.
Üdv mindenkinek.
A fenti szabályozható tápegység megfelelne nekem, nem kell, hogy stabilizált legyen, elég a jól szűrt is. De 400-450v kellene a kimeneten kb 200-250mA terhelhetőséggel, csöves áramkörök teszteléséhez. Van valakinek ilyen kapcsolási rajza? |
Bejelentkezés
Hirdetés |





szeretném automatizálni a csöves méréseim egy részét, ehhez kellene a mikrovezérlős illesztés.







