Fórum témák

» Több friss téma
Fórum » Ki mit épített?
 
Témaindító: Dióda, idő: Jan 26, 2006
Ez a téma ha úgy tetszik a mi "kiállítótermünk", nem pedig a ki mit csinált volna másképpen, mások helyett, és legfőképpen nem javítós téma. Minden készüléknek van saját témája, ott kell kitárgyalni a részleteket!
FONTOS! A kapcsolási rajzok keresésére is van saját téma, ott keressetek rajzokat!
Lapozás: OK   185 / 1707
(#) jdani válasza (Felhasználó 5837) hozzászólására (») Jan 31, 2008 /
 
Szia!

Hát az égető most készült el egy 5 perce, de azt mondják, hogy rendesen műxik! Van hozzá: kapcsrajz, Nyákterv, Beültetésirajz, És még az Eagles- BRD-s fájl is megvan. Ha kellenek küldj privit.
(#) takigab hozzászólása Jan 31, 2008 /
 
Megtaláltam nagyobb felbontásban a nyákrajzot. Ebből kettőt egymás mellé fotóztam.
(#) kerteszsasa válasza (Felhasználó 5837) hozzászólására (») Jan 31, 2008 /
 
Szia itt a rajz nyáktervvel
Bővebben: Link
(#) ndavid87 válasza jdani hozzászólására (») Jan 31, 2008 /
 
Én az icprog-ot használom, jó kis program.
Topi cikkében olvashatsz róla.
(#) jdani válasza kerteszsasa hozzászólására (») Jan 31, 2008 /
 
Te milyen progit használsz hozzá? Én edig bedugtam a gépbe, és az egyik led villágit.
(#) kerteszsasa válasza jdani hozzászólására (») Jan 31, 2008 /
 
Oshon programját használom hozzá. Az előző hozzászólásomban ott a link. Nézd meg, ha érdekel a leírás. A programban az felső két helyre kell pipa.
itt a program
(#) jdani válasza kerteszsasa hozzászólására (») Jan 31, 2008 /
 
Te . Amiótta betettem ezta progit, azótta nem világit a LED. Ennek igy kell lenni?
(#) kerteszsasa válasza jdani hozzászólására (») Jan 31, 2008 /
 
Ja, ha fut a program akkor alapállapotban egyik led sem világít. Az egyik a vdd a másik az mclr jelenlétét mutatja.
(#) jdani válasza kerteszsasa hozzászólására (») Jan 31, 2008 /
 
Ezt folytassuk már a PIC fórumba. Ott irj majd.
(#) Tomi20 hozzászólása Jan 31, 2008 /
 
Régen, több éve is már, valaki belinkelt egy oldalt, amin gyári erősítőkről voltak képek, szétszedett állapotban. Valakinek nincs meg az az oldal cím? Azért ide írtam, mert ha jól emlékszem, akkor ebben a topicban van valamerre. (100. oldalig eljutottam, de ott feladtam) Köszi
(#) Moderátor hozzászólása takigab hozzászólására (») Jan 31, 2008
 
Természetesen senkit sem bántottál meg, és köszönjük a segítőkészségedet! Csupán a figyelmedet szerettem volna felhívni rá, hogy ne (csak) mailben küldd meg az érdeklődő(k)nek a vonatkozó anyagokat.
Ja, és még valami: Ha nem új kérdést vetsz fel, kérlek használd a "Válasz"-t! Nagyon köszönöm!
(#) zoly15 hozzászólása Jan 31, 2008 /
 
sziasztok!
Az MP3 lejátszóm akkuihoz csinálltam 1 töltőt de még sajna csak a befogó rész van kész ha minden jól megy szombaton már kész lessz :yes:
egy kép a befogó részől

HPIM1464.JPG
    
(#) kaqkk válasza zoly15 hozzászólására (») Jan 31, 2008 /
 
Egész jó lett csak így tovább!
(#) zoly15 válasza kaqkk hozzászólására (») Jan 31, 2008 /
 
köszi
a szerkezet 95%-a textilbakelit 4% réz 0.5% vas 0.5% ón
(#) levii válasza zoly15 hozzászólására (») Jan 31, 2008 /
 
Osztom kaqkk véleményét jó lett várjuk a többi részét is.
(#) Tomi20 válasza Tomi20 hozzászólására (») Jan 31, 2008 /
 
Megtaláltam, hbal kolléga linkelte be, nem is olyan régen... Azért belinkelem, hátha valaki más is kíváncsi rá: Link
(#) kaqkk válasza zoly15 hozzászólására (») Jan 31, 2008 /
 
Amint látom a bakeliton van könyítés is! (de ez csak kukacoskodás)
(#) szabi83 válasza takigab hozzászólására (») Jan 31, 2008 /
 
Szép munka, csak kár a hamis tranyókért adott pénz :no:

Üdv
(#) szabi83 válasza zoly15 hozzászólására (») Jan 31, 2008 /
 
5letes lett

Üdv
(#) takigab válasza szabi83 hozzászólására (») Jan 31, 2008 /
 
Pontosabban mire gondosz? Hamis??
(#) szabi83 válasza takigab hozzászólására (») Jan 31, 2008 /
 
Hello!

A bd249 -es tranyód mind hamisak. ennyi.

Üdv
(#) takigab válasza szabi83 hozzászólására (») Jan 31, 2008 /
 
A gyártóra gondolsz merthogy Philips? Sajnos csak ez volt a boltba.
(#) szabi83 válasza takigab hozzászólására (») Jan 31, 2008 /
 
Figy a tranyóid hamisak, FAKE, hamis,.. Ha nem tudod elfogadni, elhinni arról nem tehetek, próbáld ki, kínozzad és el fognak szállni, nem te vagy az első, aki hamisat vesz pölö jómagam nem vettem(vetettem) még hamisat, köszönhetően annak, hogy van a fórum, egy téma, amely erről szól és képek, amelyek a hamis tranyókat ábrázolják...

Üdv


ui: philips NEM gyárt BD249 -es tranyót, katt majd keresőbe írd be "bd249"...
(#) titi válasza szabi83 hozzászólására (») Jan 31, 2008 /
 
Hali!

Bocs, hogy beleszólok, de nekem úgy tűnik, hogy nem arról van szó, hogy nem tudja elfogadni azon kijelentésedet, miszerint hamisak a tranyói.
Csupán nem érti, hogy miről van szó, mit értel az alatt, hogy hamis.
Korábban itt a fórumon én is olvastam, hogy volt szó valami ilyesmiről, de számomra sem teljesen tiszta, hogy miként lehet megállapítani.
Tekintve pedig, hogy még új a fórumon, nem hiszem, hogy olvasott róla.

Javaslom, linkeld be neki az infót!
...és mégegyszer bocsi, hogy beleugattam...
(#) szabi83 válasza titi hozzászólására (») Jan 31, 2008 /
 
Azért nem szeretném belinkelni az infot, hogy tessék megtanulni keresni..

Rád sztem ez nem vonatkozik De értem amit mondasz.. az is igaz amit én mondok => fifty-fifty
(#) tbence3 válasza deguss hozzászólására (») Jan 31, 2008 /
 
Ügyes!
De vigyázz magadra
(#) takigab válasza szabi83 hozzászólására (») Jan 31, 2008 /
 
Nem erről van szó!! Nem hallottam még erről de utánna fogok nézni! " Egyébként már meghajtottam és nem volt gond vele. + - 30 volt helyett + - 42-ről járattam és ment egész nap hibátlanul."
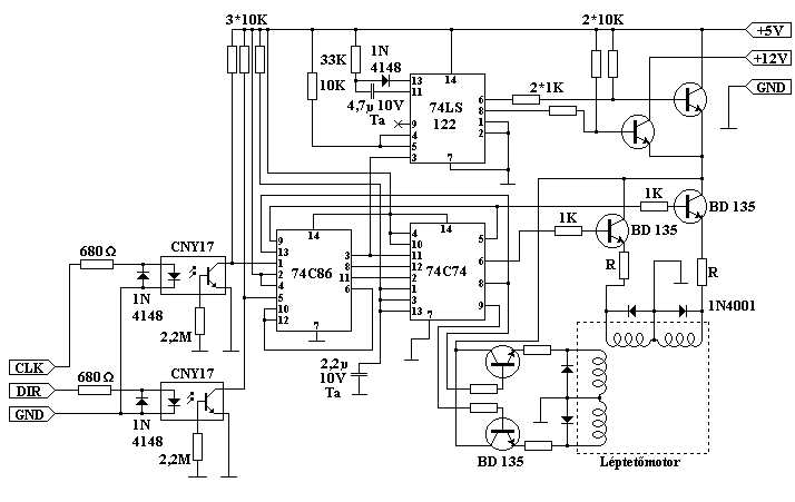
(#) brato hozzászólása Feb 1, 2008 /
 
Üdv!

Készítek egy cnc gépet és a motorvezérlővel akadt gondom.
Az a baj, hogy nem lépteti a tekercseket, és nem 12V-ot kapcsol a kimenetre hanem jóval kevesebbet.
Megtudná valaki nézni a kapcsolási rajzot és a nyákot, hogy jó-e.
Köszönöm.
(#) zoly15 válasza szabi83 hozzászólására (») Feb 1, 2008 /
 
köszi
abból építettem amim volt
Következő: »»   185 / 1707
Bejelentkezés

Belépés

Hirdetés
XDT.hu
Az oldalon sütiket használunk a helyes működéshez. Bővebb információt az adatvédelmi szabályzatban olvashatsz. Megértettem