Fórum témák
» Több friss téma |
Próbáld meg visszacsatolással. Egy próbát megér.
Másik lehetőség, hogy lezárod a bemenetet és úgy próbálod ki, hogy csak a hangláda van rákötve, a gitárkábel pedig kihúzva. Játssz így a potikkal, mert ha ilyenkor nem sípol be akkor nem az erősítő lesz a ludas.
Kipróbáltam kábel nélkül. Nem sípol, csak kicsit zúg. Viszont ha hozzáérek a Gain potméter műanyag gombjához, gerjed. Próbáltam testre kötni a potméter házát, de nem történt változás. Ha hozzáérek gerjed(mindez kábel nélkül). Kicseréltem a katód ellenállást 8,7k-ra(első csőfél) és 5,6k-re(második csőfél) de nincs változás. Se hangerőben, se sípolásban. Viszont a tiszta csatorna rendben van. Kipróbáltam több gitárt, és kábelt is.
Szia!
Félve kérdezem meg, a gain potméter vezetékei és a rácsokra menő drótok árnyékoltak? Ha nem ,azzal kéne kezdeni. Az első és második csőfél katód emelése nem sokat ér, mivel bypassolva van 1µF-el, az erősítés a kritikus frekiken nem nagyon változik. Mehet vissza az eredetire. Ahogy Zenner mondta, ha lezárt bemenet és minden más kezelőszerv maxon nem sípol, akkor ne az erősítőben keresd a hibát. Szerintem ez teljesen logikus, gondold végig. Az, hogy az erősítő legérzékenyebb pontjához hozzányúlsz és gerjed(??? ki mit ért alatta...zúg? sípol?), az bizonyos szinten rendben van, hiszen ott beviszel egy zajt az ujjaddal és azt felerősíti az erősítő...Első körben az érzékeny pontokat árnyékolnám, bemeneti vezeték, első 68k egyből rá a foglalatra stb. Harisnyát csak egy oldalon földelni, de ez sem feltétlen oldja meg a gondot. Próbálj meg egy olyat - kb egytrilliószor mondtam már el - hogy először rövidre zárod a bemenetet, mindent fel maxra, és ha nem sípol, ok. Aztán bedugsz egy gitárkábelt, a végét rövidre zárod egy rövid vezetékkel (pl preparálsz egy jack dugöt, de egy fogóval is megteheed...) ,midnent maxra és megnt fülelsz. Ha itt sípol, akkor a gitárkábelt szépen feltekered és kidobod a kukába. HA 3 kábellel ezt csinálja, akkor mindhármat kidobod...vagy elteszed másoz, persze, csak dramatizálok. Gondolod végig az egészet: ha az erősítő önmaga rendben van, magyarán nulla bemeneti jelre nem csatolódik vissza pozitívan ,akkor azzal van a baj vagy mással? Ha kábellel visszacsatolódik ,akkor honnan csatolódik vissza? Ha a kábeles tesztek is okék, akkor jöhet be a gitár, midnen maxra, gitár vol le, ha oké, akkro fel és ugyabár sípolni fog. Ekkor kipróbálod, hogy pl a gitárládát lefordítod hangszóróval lefelé és eltávolodsz amennyire tudsz, esetleg a helységből is kimész egy hosszú kábel segítségével? Sípol? Továbbra is ludas van a dologban (gitár, kábel) , nem sípol? Akkor ez az akusztikai visszacsatolódás, a megrezegtetett levegő a pikapot gerjeszti, ami felerősíti, be az erősítőbe, még jobban rezeg a levegő, még jobban erősít = sípolás a végén. Kb ilyesmit tudok elképzelni. Szép napot mindenkinek! Zs.
Köszönöm a tanácsokat. Kezdőként nem mindig a logikus dolgokkal kezdem. Árnyékolt vezetékeket használtam, kivéve a rácsokra menők. Ezek 3-4 cm-es darabok. Átnézem a vezetékeket.
Minden vezetéket amit lehetett, kicseréltem árnyékoltra. Végül egy 6,8nF kondenzátor került a bemenetre, és megszűnt mindenféle sípolás. Egy hidalt jack aljzattal teszteltem a kábeleimet. Miután meghallgattam rajtuk a Kossuth rádió híreit, beraktam egy 331-es kondenzátort a második csőfél bemenetére. Hogy ettől, vagy a 6,8nF tól javult-e meg nem tudom. Most már csak a 220-at lehet hallani egy kicsit, de az nem zavar(mivel ez egy házilag barkácsol, amatőr által összerakott, Kínából rendelt alkatrészekkel készült erősítő). Azt meg gondolom egy fojtó segítségével lehetne megszüntetni. De jó ez így. Megint tanultam egy csomó mindent!
Megépítette már valaki ezt az áramkört? Ha igen milyen hangja van? Mert most építek belőle kettőt egymás után és rakok elé egy J201-es előfokot.
Mi ez?
Juj, se hangminta, semmi.
Inkább csinálj egy Tube screamert, vagy ha nem szereted a kiemelt közepeket, akkor egy OCD-t, vagy plexi drive-ot. Azokról legalább tudni, milyen a hangjuk. És nem bonyolultabbak ettől. J201-mehet a plexibe. TS, OCD meg egy IC-s. screamer OCD Plexi drive Mint mondtam a tube screamer a közepeket toldja meg, az OCD kb 'lineáris', a plexi meg a mélyeket toldja meg. Ízlés dolga, nekem mindből van egy. A hozzászólás módosítva: Jan 20, 2015
Én valami "masszívabra" gondoltam. Tudom nem lesz belőle egy Boss mt-2-es, de ez lesz az első komolyabb projektem. Előfok + a két torzító egymás után, de rakok közéjük egy-egy kapcsolót áthidalás gyanánt.
Ebben a Chorusos kérdésben tudtok segíteni?
De ez amit linkeltél masszív? Csak mert semmit nem tudunk róla.
Ha masszív kell metal muff, csak az kicsit száraz hangú. De masszív. Kapcoslása elérhető.
Ha valaki inkább kitezni akarna
Bővebben: Link
Kár hogy nem forintosított. Honnan tudjam hogy mennyi az annyi?
Egy netes hangminta önmagában semmit nem jelent. A jani1987 által linkelt kapcsolás nem túl ízléses hangú valami lesz, pláne kettő egymás után, meg még elé valami...te jó ég. Tényleg inkább egy tube screamer, vagy egy mxr distortion vagy egy ds-1...tonepadon van mindegyik, semmivel nem bonyolultabb, mint ezt a rettentő ötletet összerakni, amiből úgyis egy zajgenerátor lesz...MXR dist is tökéletesen meg fog felelni szerintem,de amiket linkeltél, azok sem rosszak...De ez persze csak az én véleményem!
Nem értelek... Ha 4 dollár a postaköltség és 29 dollár 4 panel, akkor 279 Ft-os USD árfolyamon nekem 8900 Ft körüli összeg azért kijön... Nyilván, ha csak egy nyákot veszel akkor is 4 dollár a postaköltség és 12.99 dollár az ára. Ezért jobb a 4-es csomag, igazából 2000 Ft-ot megér egy gyári lötstop-os nyák.
Az MXR-t én megépítettem egy kis tuningal. 3 féle torzítási mód. Led, Si dióda, Ge dióda. A Germánium dióda már elég durva. Mondjuk kell hozzá a megfelelő erősítő+hangfal. De ez minden pedálra igaz.
Plusz itt van még néhány.
Lenne egy kérdésem. Ha egy TS-9 mellé szeretnék rakni Boost-ot. Azt elé, vagy utána kell kötni? Gondolom elé, de nem vagyok benne biztos.
Ma belemerültem a pedálkészítésbe. 5 in 1.
-Wampler plexi -DOD 250 -JCM 800 -FUZZ -MXR Wild drive +esetleg egy Boost
Az első kép gondolom még az összeszerelés előtt.
Igen. Látványterv. Még csak a panel van kész. Hátra van a fúrás, beültetés. Át kell néznem az alkatrészeket is, mert biztos van ami hiányzik még.
Tényleg jó , nekem nagyon tetszik! A mechanika is egész korrektül egyben van!
Itt van a nyák rajza. Ma készült, még meleg. 4+1, mivel lesz benne egy FUZZ is. Az már nem fért rá az A4-es méretre, valamint egy példányt már korábban összeraktam. A nyák elvileg hibátlan, de csak elvileg! Ha kész lesz, kiderül. Van benne mindenféle torzító. Ennél több nem kell.
Sziasztok!
Elkészültem megint egy kis felokosítással. Központi rövidzárvédett tápot kapott a pedál boardom, meg át is kellett rendeznem, hogy sötétben is megtaláljam amit keresek. Egy két cucc még nincs benne, majd bekerül egy hendrix Wah-wah, illetve egy hangoló pedál, egy blue driver, és egy metal muff, ha zúzni kellene. Ja és a reverb, ami megvan csak egyelőre az erősítőn van, mivel előfok után van kötve. nagyon rég régi táp Köztes állapot Köztes kettő Most ezismost A hozzászólás módosítva: Jan 25, 2015
Sziasztok
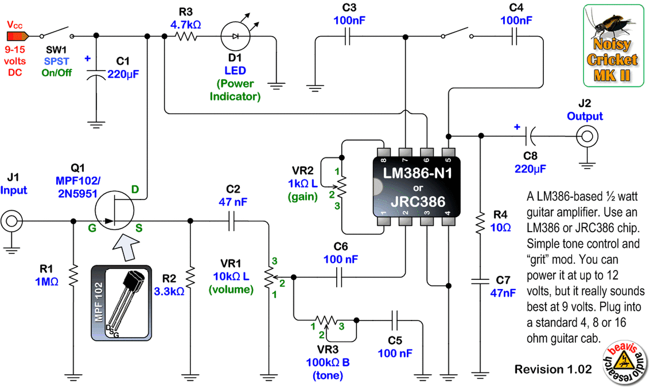
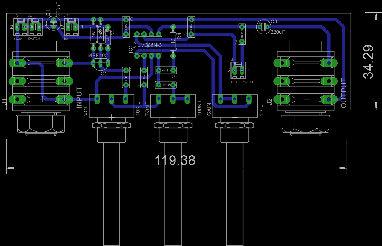
Nem boldogulok ezzel a kis erősítővel. Gerjed a lm386 és már mindent próbáltam. Lehet hogy a nyák tervezésnél nem számoltam valamivel? poti beállítások vol: max tone:max gain:80-90 tól gerjed. A másik állapot vol: max tone: 30%tól gerjed gain: max. Ami érdekes, hogy lezárt bemenetnél is. Sőt, max gain-nél tekerem le a hangot akkor 0-nál is begerjed, szóval nem értem. Valakinek valami ötlete? A hozzászólás módosítva: Jan 30, 2015
Nekem elsőre nem jött át rajz hiba Végül is hangfrekire elmegy a nyák. Pár javaslat: Próbáld ki 6-7-8 9 Voltról is. Meg kellene nézni, hogy a FET rész nélkül is gerjed-e? Az 1-8 láb közötti potit vedd ki és nézd meg mit csinál úgy. Miben van a nyák? Megosztod? Köss sorba a nevezett potival kb 470 Ohmot. Ezzel a max erősítést korlátozod.
A hozzászólás módosítva: Jan 30, 2015
Nekem ezzel a kapcsolassal szepen muzsikal!
|
Bejelentkezés
Hirdetés |




















