Fórum témák
» Több friss téma |
Sziasztok!
Egy olyan eszközt szeretnék készíteni ami a PC- hang SPDIF kimenetéről levett jelet alakítja analóg 5.1-es jellé amit betudnék kötni az erősítőmbe. Így egy csomó kábeltől megszabadulhatnék, nem kéne a szobán körül vinni mind a 6 csatornát külön.
Halihó!
Azt azért még hozzáfűzném, hogy 5.1-et és társait DSP nélkül nem fogod dekódolni. DSP-t pedig házilag nem fogsz barkácsolni, nem is a proci miatt (bár azt sem egyszerű kezelni), hanem a benne lévő szoftver miatt. Utóbbit megírni biztos nem fogod, talán csak megvenni, de a licenszek miatt ez nagyon drága játék otthonra. Sztereo jelet egyszerűen tudsz továbbítani, dekódolni, analóg jellé alakítani. Innen tovább lehet menni a Dolby Prologic I irányába. Irodalomnak tudom ajánlani az IEC60958-as szabványleírást
Sziasztok,
Nekem pont fordított átalakítás kellene. Vagyis sztereó audiót kellene S/PDIF-re alakítani. Autóban CD tár bemenetre való analóg csatlakozás végett. Régebben találtam valami egész kivitelezhető verziót CSS vagy valami hasonló ic-kkel de most égen földön nem találom... pls...
Sziasztok! Olyan kérdésem lenne, hogy van egy alaplapom ami tud s-pdif-et, van rajta rca kimenet, és az alaplapon van egy csati ami az optikai kimenethez van, van rajta +5v; spdifout; gnd; Csak magát a modult nem találtam számtech boltban Arra gondoltam nem lehetne ijet összehozni itthon? Elvileg ott már nem kell semilyen ic? Előre is köszi a választ! Ja Egy rossz DVD lejátszóbol kitermelt optiát szeretnék felhasználni ha lehet.
Megoldás pl. a TOTX176-os toslink adómodul, egy ezres alatt kapható a Lomexben, meg gondolom más helyen is. Valószínű, hogy a DVD-lejátszóban is egy ehhez nagyon hasonló modult építettek. Adatlap: Link.
Hali! De ehhez semmi más nem kell? gondolom kell valami kiegészítő áramkör? Vagy erre rákötöm a kivezetést egy az egyben és kész? Előre is köszi a választ!
Kellene egy kis segítség.
Most veszek egy LCD TV-t és az alaplapi SPDIF-et rá akarom kötni a vgára, hiogy árvigye a hangot. LinkItt egy kép a kábelről. Annyi a kérdésem hogy értelem szerűen a fekete a GND a narancs pedig a jel?? Inkább megkérdem nem akarok semmit tönkretenni.
Segítséget szeretnék kapni! Van egy dvb-t set top boxom aminek s/pdif koaxiális audio kimenete van.Az én erősítőmön -rca analóg csatlakozó van.Össze lehet ezeket vlhogy kötni?
Köszönöm a segítséget!
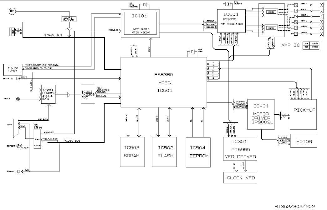
Konkrétan egy LG HT202SF-CU-ban lévő ES8380-as DVD Processzor 96-os lábán lévő SPDIF IN segítségével szeretném megoldani, hogy ne csak sztereó erősítésre legyen képes. Bár a távirányítón is AUX van, ha ezt megnyomom azt írja ki, hogy SCART, de ez az egyetlen bemeneti mód, amit kiválaszthatok. Elég erre a lábra rákötni közvetlen a hangkártya digitális kimenetét, vagy kell még köré valami áramkör?
Szia! A scart-on semmikép sem. Egyéb más módon meg nehézkes, vagy reménytelen.
A Scart-nak nincs 96-os lába... Belinkeltem 3 dolgot. 1. ilyen IC van 2. ezen a rajzon, és 3. ezen a rajzon van a lábkiosztása, és a 96-os az SPDIF IN/EAUX02. Nem akarok átalakítani semmit, a gép SPDIF outját akarom összekötni vele. A kérdés az, hogy ezt simán 1 vezetékkel össze kell kötni? Az alaplapon 3 pin van GND, SPDIF OUT, POWER. Plusz a Jack, amin nem tudom, melyik érintkező mi. Plusz gondolom, hogy csak így közvetlen nem az igazi rákötni, de nem tudom, hogy kéne megfelelően illeszteni.
A hozzászólás módosítva: Okt 5, 2012
Köszönöm a választ! Kipróbáltam a 105-ös GND 96-os SPDIF lábakra rákötést, de semmi se történt. Aztán az AK5358-as IC 8-9-es lábaira tettem, de saját zenét kreált.
De végül is egyszerre úgy is csak 1 bemenet lenne, ezért gondoltam, hogy, ha esetleg csak akkor működne az SPDIF, ha lenne olyan opció, akkor egy meglévő opció jelére kéne kötni, ami jelenleg a SCART. Szóval a SCART gondolom átmegy egy A/D konverteren, és talán az után lehetne kötni, vagy a másik út, hogy mind a 6 csatornát rá kötn. Gondolom, az erősítő előtt átmegy egy D/A átalakítón, és az erősítőbe valahol csak bemegy a 6 csatorna. Vagy, ha digitális jel megy az erősítőbe, nem lehetne közvetlen oda kötni?
Sziasztok! Olyan kérdésem lenne, hogy miként tudok legegyszerűbben spdif-ből analóg 5.1-et ,,csinálni"? Mert sajnos a jelenlegi konstrukcióban sajnálatos módon csak spdif digitális hang érhető el, hiába telepítem fel a hangkártya driverét... Win7+Asus P5LD2SE alaplap kombinációról van szó...
Dugj valamit a kimenetre és megjelenik a "hangszórók" is..
Sajnos nem.
Jelenleg is be van dugva a hangrendszer, és semmi nem változik... És ráadásul a pci slotos hangkártyát nem is látja, holott annak is fentvan a drivere...
Szerintem sehogy nem lenne olcsóbb, egyszerűbb, jobb, mint egy direkt arra szánt erősítő.
Viszont egyrészt ezek szerint 2 hangkártyád van, de a PCI slotod nem működik. Az én Gigabyte-om se. Mondjuk azt hittem, Asusnál ilyen nincs. Ha nem látja a PCI-os hangkártyát akkor azt beállítani se lehet, meg hiába dugsz rá bármit. Az újabb, ilyen 3 csatlakozós összevont hangkártyák Windows-ra való driverrel bármelyik csatlakozót használhatja. A driverben szokott lenni egy speciális beállítások link, nekem jobb felső sarokba van, és itt lehet kiválasztani, melyik csatlakozó mi legyen. De általában alapból úgy van beállítva, hogy ha kihúzod, és bedugod, előjön egy üzenet, hogy csatlakoztatva van kimenet vagy bemenet. De a beállítás nem a Windows hangerőnél, hanem a saját programjában van, nekem pl. barna hangerő ikonja van, de bármilyen, biztos meg lehet különböztetni a Windows-ostól. Na meg az se mindegy, hogy melyik hangkártyának a driverét telepíted-e, és, hogy tényleg azt telepíted, a honlapjáról, vagy mondjuk egy XP-s, vagy 32/64 bites drivert. A másik lehetőség, ami olcsóbb, egy digitális bemenetű hangrendszernél, egy másik hangkártya. Ha rossz a PCI slot, akkor USB-s. A hozzászólás módosítva: Aug 2, 2014
Sziasztok!
Az alaplapi két pin-es spdif out kimenetet szeretném a hifimre rákötni (természetesen koax spdif bemenet van rajta) Direktbe köthető az erősítő bemenet az alaplapra? Alaplap típus: Gigabyte ga-970a-ud3 A könyve nem ír erről semmit. A hozzászólás módosítva: Márc 5, 2015
Ezen Bővebben: Link úgy látom egy-két passzív alkatrész is van, bár kitudja, hogy az optikai vagy a koaxos kimenethez vannak-e ott, de az a tippem, hogy mivel pár alkatrész az rca környékén van, így azok ahhoz a kimenethez is tartozhatnak...
Köszi a válaszod. Nekem itthon amúgy ilyenem van:
Bővebben: Link Az áramkört nézve valóban van egy soros kondi és ellenállás a jel útban. Az én panelom is 3 pines amiből egyik valami táp-féle lehet az optikai részhez, de ezek az alkatrészek nincsenek ráültetve a panelra. Érdemes ezzel egy próbát tenni?
Szerintem nézd meg az alaplapod könyvében, valószínű benne kéne, hogy legyen az alaplapi csatlakozó kiosztása, amin az spdif rajta van, meg ott van a csatlakozó is a kezedben, akkor mérd ki egy multiméterrel, hogy a bekötése megfelelő-e, és mivel ráadásul a linkedre kattintva valamilyen Gigabyte-jelzéssel ellátott hátlapi panel jött ki (legalábbis az első képre kattintva itt), és ha az alaplapod is Gigabyte, akkor simán elképzelhető, hogy jó lehet...
Mert amúgy, amit én linkeltem, csak úgy véletlenszerűen kerestem rá az ebayen, és utána beírtam a keresőszavak mellé még, hogy gigabyte, és ugyanazt dobta ki csak kicsit drágábban ott oda volt írva többféle alaplapmárka is a cikk nevéhez, nem csak az ASUS, asszem amit linkeltem ahhoz, csak az volt odaírva... Szóval, ha multival megnézed, és a bekötés stimmel, akkor jó is lehet... a teljesen "szabályos" SPDIF koax, amúgy, ha jól tudom 1:1-es trafós leválasztással van, de ezeken a hátlapi paneleken egyiken se láttam leválasztótrafót ![]() Meg még itt van két link: Bővebben: Link Bővebben: Link Bár ezek cmedia kártyák, viszont lehet használható az ott lévő kapcsolás más kimenethez is, mondjuk ha van is alaplapi hátlapi csatlakozód, akkor lehet nem érdemes túl sokat "szórakozni" vele Max, ha a bekötés sorrendje, vagy esetleg maga a csatlakozó nem megfelelő, akkor a vezetékek sorrendjét megcserélni (egy hegyes valamivel ki lehet nyomni általában ezekből a csatlakozót, és ha az összeset kitolod a műanyag házból, akkor tetszőleges sorrendben lehet őket visszatenni...- pl egy tű + gemkapocs kombó jó a művelethez ) vagy ha másfajta a csatlakozó, akkor meg azt lehet csak forrasztással tudod kicserélni... A hozzászólás módosítva: Márc 6, 2015
Az SPDIF standard, nyugodtan rákötheted az erősítődre.
A coax spdif jelszintje 0.5V pp, az optikai spdifet (toslink) 0-3,3 vagy 0-5V-os jelszinntel vezérlik.
Az alaplap könyvét átnézve csak annyi van benne, hogy mire lehet kötni ezt a csatlakozót. (spdif bemenetű erősítőre).
Pinout is van, az 1. GND 2. Signal. A csatlakozómon amit írtam előbb és linkeltem is, 3 pin-es és a signal pin és a kimeneti rca között van egy soros kondi és ellenállás is. Az 5V rész pedig nincs beforrasztva gyárilag. (gondolom ez lenne az optikai kimenet)
Szkóppal rá lehetne nézni az alaplapi kimenetre?
Nem nyírnám ki vele az alaplapot? 1:1 és 1:10 merőfej van a műszerhez.
De nem értem most mi a gond...
-Azt írod, hogy megvan a lábkiosztás az alaplap könyvében. -A kezedben ott a csatlakozó, amit beledugnál -az RCA közepe nyilván a "jel" és a külseje a GND Ehhez egy multiméter kell, amivel ki kell sípolni, hogy a hátlapi panelből kijövő kábelen lévő csatlakozó melyik pontja melyik, és ez a lábkiosztás egybevág-e az alaplapi tüskesor kiosztásával... De amúgy rámérhetsz szkóppal is az alaplapra, persze kérdés egyáltalán jön -e ki épp most jel belőle, és nem kell-e esetleg driverben állítani valamit vagy hasonló, és akkor így hiába méred... mondjuk rövidzárat ugye könnyen lehet csinálni, ha nem figyel az ember )Leginkább talán úgy lehetne a legkönnyebben, hogyha mondjuk egy 2x5-ös tüskesor van az alaplapon, ehhez csinálsz szalagkábellel egy kábelt, egy kb 30-40-50 centiset, és abból a szálakat annyira szét tudod húzni, hogy tudd biztosan, hogy melyikre mérsz rá, és a szomszédoshoz hozzá sem érsz... Amúgy a 10-es osztós zsinór jobb ötlet, mint az osztás nélküli... De szerintem a multiméter a legjobb... és ha a csatlakozók jó helyre vannak bekötve, akkor valószínű minden okés, ha jel nem jön, akkor meg a driver környékén kellhet keresgélni, vagy esetleg akkor mérni a szkóppal...
Nem akartam direktbe kötni az alaplap jelét az erősítőre, nehogy az egyik vagy mindkét eszköz tönkremenjen.
A számítógépen tudom, hogy mit kell állítani, mert az előző alaplapon is használtam spdif-et, csak ott ki volt vezetve gyárilag.
A végleges helyen az erősítő 30méterre van a géptől. 30méter kábel nem lesz sok? (tesztelni röviddel fogok)
A hozzászólás módosítva: Márc 6, 2015
Tehát amire gondolok:
A multiméter (gondolom van multid, ha szkópod is van vagy mégse?) sípoló állásában, az egyik mérőzsinórt az RCA közepére teszed, a másik mérőzsinórt pedig a kimeneti panelből kijövő kábel csatlakozójának a pontjain végigpróbálgatod, hogy melyikkel sípol... a csatlakozóba a multiméter mérőcsúcsát, ha nem lehet beledugni, akkor valami alkalmas dolgod, pl gemkapocs, tű stb kell beledugni, és ahhoz hozzányomva a mérőcsúcsot, figyelni, hogy melyik csatlakozónál sípol, és azzal van összeköttetésben...És így "feltérképezni" a csatlakozó kiosztását, majd ezt összehasonlítani az alaplap könyvében lévő kiosztással... ha stimmel össze lehet dugni.. Ha nem stimmel a sorrend, akkor pedig a csatlakozó valamelyik végén (most így hirtelen nem tudom, viszonylag régen csináltam ilyet utóljára), de egy tűt kell bedugni, amivel egy kis műanyag "reteszt" ki lehet nyomni annyira, hogyha a csatlakozó aljáról bedugsz pl egy gemkapcsot -tehát valami olyat, ami vastagabb, mint a csatlakozó nyílása, akkor a fém krimpelt véget ki lehet nyomni a műanyag keretből, és ha így az összes vezetékvéget kiszeded a műanyag csatlakozóból, akkor utána vissza lehet bele dugni őket a jó sorrendben...
Hát 30m az lehet sok, ez jó kérdés... most megnéztem a wikipedia-n és ott S/PDIF-re 10m-es maximum hosszat ír... Bővebben: Link
|
Bejelentkezés
Hirdetés |




Jelenleg is be van dugva a hangrendszer, és semmi nem változik... És ráadásul a pci slotos hangkártyát nem is látja, holott annak is fentvan a drivere...
ott oda volt írva többféle alaplapmárka is a cikk nevéhez, nem csak az ASUS, asszem amit linkeltem ahhoz, csak az volt odaírva... Szóval, ha multival megnézed, és a bekötés stimmel, akkor jó is lehet... a teljesen "szabályos" SPDIF koax, amúgy, ha jól tudom 1:1-es trafós leválasztással van, de ezeken a hátlapi paneleken egyiken se láttam leválasztótrafót 
