Fórum témák
» Több friss téma |
Fórum » Kapcsolóüzemű tápegység
Témaindító: Rendszer, idő: Feb 18, 2006
Témakörök:
Üdv!
A gondom éppen nem ATX-es táp átalakítása, ellenben ez a topic elég aktív, is főleg olyan régijószakemberek vannak a fórumban, akik SMPS ben járatosak. Lenne itt nálam egy 48VDC tápegység, aminek a kimenetén semmi feszültség sincs. Amit eddíg bírtam mérni: primer oldali kondenzátoron van 330V, szokott lenni ezekben 1db kb 1W-os ellenállás, ami általában 1-2 ohmos, és megszakad, ezt kivettem megmértem, 1.2Ohm, jónak tűnik, a szekunder áramkörben valóban semmi feszültség, és ami nagyon érdekes: Multiméterrrel mérve a trafó primer tekercsén 330V egyenfeszültség van! frekvenciát, stb.. sajnos nem tudok mérni, egyszerű multiméterem van. a trafó szekunderén semmi feszültség, ha a tápot kihúzom, akkor rövidzárat sipol a trafó mindkét primer, és az egy szekunder oldala is (pár ohm), szóval én szerintem a trafó jó lehet.... Valami támpontot tudnátok adni, merre folytassam a vizsgálódást?
Ok,
Koszonom a kijavitast, es az athelyezest, ill. Megkoszonnem a szakik iranymutatasat, hogy merre induljak tovabb.
Sziasztok újra!
![]() Egy másik, szintén 2A-es kis adapterrel kapcsolatban írnék újfent. Ennek a problémája hogy terheletlenül ad 12V feszültséget, de amint kap egy kis terhelést, a feszültség nagyon leesik. 200-300 milliampernél már csak 2-3 V a feszültség. (3W-os ledet rákötve éppen hogy pislákol) Csatolok róla képet, hátha segít. Mi lehet benne megfőve? Amúgy új, csak hibásan érkezett. ![]() Köszönöm előre is a segítséget!
Szia!
Az a hálózat oldali pufferkondi púpos, a kimeneti meg össze van nyomva.
Szia
Először meg kéne nézni mi kapcsolja a primer tekercset (fet, ic stb) annak az adatlapjából ki lehet indulni, az is lehet, hogy kis egyszerű hibe, mint pl az ic indítása nem kap áramot, de ezen addig ne agyaljunk amíg nem ismert a kapcsolás. Üdv
Köszönöm az infót
Akkor két kondi csere rendel. Mekkora gond lehet belőle ha nem pont azonos értékű, de megfelelő fezültségű kondikra cserélném a hibásakat?
Nagyobb kapacitású lehet, de kisebb feszültségtűrésű nem!
A kondikat kiszedtem és nekem úgy tűnik nincs bajuk. Megmértem őket multiméterrel, a hálózati az hozza a megfelelő értéket, a kimenetit azt nem tudtam pontosan megmérni mert 200µF-ig mér csak a műszerem, de ez is hozhatja a ráírt értéket.
Kiszedtem a K3767 típusú tranzisztort belőle és megmértem a középső és a két szélső lábak közötti ellenállásokat. A Gate és a Drain között nem mértem semmit, viszont a Drain és a Source között olyan 520 OHM-ot mértem. Elméletileg mindkettő (G-D és D-S) között azonos értéket kéne mérnem ugye?
Nem, a MOSFET az nem bipoláris tranzisztor. A gate és a source között szakadás van, ott nem mérsz semmit. A drain és a source között pedig egy diódát kell, hogy kimérj. Bővebben: Link.
Amúgy pont ezt a videót néztem meg
Kis áramkört nem raktam össze hozzá, csak a dióda tesztelős módszert néztem és egy pillanatra mintha lenne valamennyi kapcsolat a Source és a Drain között amikor feltöltöm a Gatet de nem tudom kimérni mert azonnal elveszti a töltését és szakadást jelez. Nem sípol be egy pillanatra sem a multiméter. MX 25201 multiméterem van, lehet nem ad annyi feszültséget hogy rendesen nyisson.
Sziasztok!
Van egy egyszerű 18V/20W dugasztápom, évek óta jól működik, mint netbook töltő. Pár hónappal ez előtt kezdettel rázni, ha megfogom a DC csatlakozóját egy oicit csíp. Ha bemérek a konnektor földelése és a DC csati közé, akkor 87V váltó van közte. Áthúzhat a trafója vagy valami más alkatrész szivárog? Érdemes foglalkozni vele vagy vegyek másikat 1500Ft-ért?
Szia
Nem tudom milyen ez a dugasztáp belülről, van benne fém burkolat? Földelés kapcsolódik valahova? Elvileg a primer/szekunder oldal izolált, ha optos a visszacsatolás akkor teljesen, ha valami gagyi kondenzátoros akkor lehet. Nekem volt már olyan eset, nem tápnál, hanem kapunyitó elektronikánál, hogy a szűrőkondik hangyányit átvezettek földelés irányába és már elég volt, hogy lenyomja a fi relét, a Nulla Fázis fölcserélésével ez a gond megoldódott. Üdv
Szia!
Teljesen egyszerű. Nincs benne fém burkolat, nincs benne földelés olyan, mint a "telefontöltő". Optocsatoló van benne.
Szerintem mosd le a panel felületét nitrohígítóval, majd szárítsd ki, 1 próbát megér.
Üdv
Okés, köszi.
Sziasztok!
Építettem egy szinkron buck konvertert, a tekercs méretét számolással határoztam meg, a Texas oldaláról letöltött excel is hasonló értéket ad. A kimenetet áramra korlátozom, tehát úgy képzeltem el a dolgot, hogy amikor rákapcsolom a tekercsre a feszültséget és a kimeneten kialakuló áram eléri a kívánt szintet, akkor kapcsolom le a feszültséget és ezt minden periódusban így csinálnám, de a probléma az hogy 1 periódus alatt nem éri el a kimenő áram a kívánt szintet. A maximális kitöltési tényező 75%, a szükséges olyan 35% körül van. Én azt vártam volna, hogy minden periódus 35%-os lesz, ehelyett összevissza ugrál, ami miatt néha sípol is, de biztos nem a 250kHz-et hallom. Mit gondoltam rosszul?
Szia!
Ha túl nagy az induktivitás, az egységnyi idő alatt nem éri el az áram a kívánt értéket. Némileg lejjebb kell vinni a frekvenciát. A kitöltés nem lehet 50%-nál több... üdv.:Foxi A hozzászólás módosítva: Jan 31, 2015
Szia,
köszi az infót. Kipróbálom kisebb tekercsel. Csak az zavar, hogy a számolás miért ad nagyobb eredményt (bár a képletek nem szinkron konverterre voltak, pl. én a FET-en eső feszültséggel számoltam a dióda helyén). A kitöltés miért nem lehet több 50%-nál? Ez már máshol is olvastam, de a miértre nem találtam választ. Üdv, N
Szia !
Gyakran, van 1 kis kapacitásu ~1KV-os, kék színű kondi a szekunder - és dc 330V között. Lehet, hogy emiatt méred a 87V-ot.
Az tekercsre rákapcsolódik a feszültség, és az áram csak fokozatosan alakul ki a tekercs indukciója miatt. Amikor a tranzisztor lekapcsol a fluxus összeomlik,és ekkor töltődik át diódán keresztül a tárolt energia. Azonban a sebessége pontosan az önindukció miatt ugyanolyan lassan (gyorsan) megy végbe.Ezért nem lehetne több mint 50%
A számítás pedig mindig csak egy alap, mivel a vasmagok eltérőek, soha sem lesz az eredő induktivitás a kívánt érték. Például az sem mindegy, hogy egy trafó azonos menetszámú tekercse milyen közel van a vasmaghoz! Még azonos menetszám esetén sem azonos az induktivitás egy trafón. üdv.: Foxi A hozzászólás módosítva: Feb 1, 2015
Lenne egy tápegységes kérdésem és szükségem lenne egy kis segítségre.Bővebben: Link
Köszönöm.
Sziasztok!
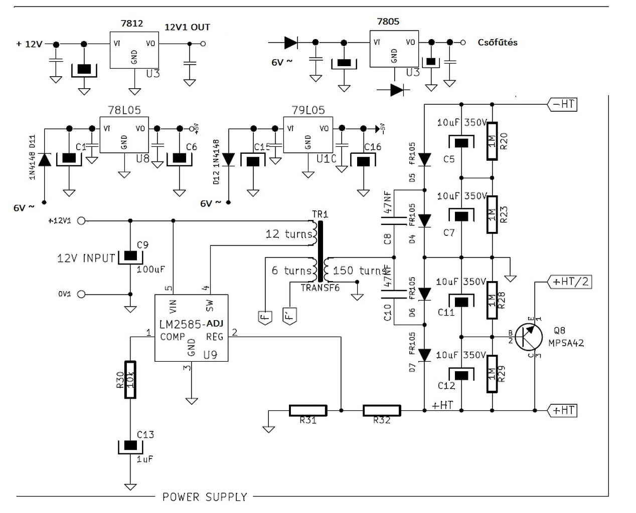
Egy tápot készítenék LM2585ADJ-ből. Az eredeti rajzban LM2585-12 van!!! Ilyet nem kaptam. Az LM adatlapja szerint (20. oldal), ha R2=2kOhm akkor R1=567kOhm (350V-hoz). Ami a rajzon R31=100kOhm, és R32=180kOhm, valamint ezek kapcsolásán is módosítani kell! A Tr1 12 menetes tekercse 0,04mH lett. Nos az LM-ből akövetkező feszeket tudtam kicsikarni, ha R2=kOhm: R1=567kOhm 250V R1=780kOhm 255V Valószínű ez a képlet ide nem jó, mert a transzformátor áttételét nem veszi figyelembe. Az adatlapon nem látok trafós számítást, bár angolul nem nem tudok! Az adatlap 21.oldalán látható képletekről lenne kérdésem. Mi a VF N=menetszám? D=hatásfok? Valaki aki tud angolul kérem segítsen, vagy valami számítás a trafós üzemhez. Menetszám emelés vajon segítene? Ami kellene LM2585ADJ Flayback számítás! A segítségeteket ejőre is köszönöm! Remélem jó helyen kérdeztem! A hozzászólás módosítva: Feb 21, 2015
Hali!
A kérdésed 2. részéhez ( de nem kell 2 topikba is beírnod ugyanazt ): - VF a kimeneti dióda nyitófeszültsége, - N a menetszám áttétel, - D a kitöltési tényező. Egyébként kikopizod a szöveget az adatlapból, bemásolod a google fordítójába és ha hozzáteszel egy kis szakmai ismeretet, meg tudod érteni, miről beszélnek. Az "adj" típushoz meg az alkalmazások alatt néha látod a két beállító ellenállás értéket, pl. 7. és 8. oldal alján.. For ADJ Devices: R1=48.75k,±0.1% and R2 = 5.62k, ±1%
A számítás egyébként úgy van, hogy a feedback lábra menő ellenállások arányában meg kell szorozni 1, 23 voltot és hozzáadni 1,23 voltot.. ( adatlap, blokkséma, belső referencia ).
Sziasztok!
A célom az hogy 12V-ból minél kevesebb alkatrésszel és létrehozzak kb 180V-os 20-30Hz-es szinusz jelet ami minimum 10mA-el terhelhető. Arra gondoltam hogy egy 230V-os kapcsolóüzemű tápban használt trafóval próbálkozok, ennek 2x12V-os tekercse van a szekunder oldalon, ezek közül az egyiket hajtottam meg jelenleg egy IRF830-al 125KHz-en egy xmega mikrovezérlő PWM kimenetével, ahogy a mellékelt rajzon látható. Szinuszt tudok kiküldeni a pwm jellel, változtatom folyamatosan a kitöltést egy kb 30Hz-es szinusz jelnek megfelelően, ez szépen meg is jelenik a kimeneten, a gond csak az hogy nagyon kicsi a terhelhetősége. Egyébként telefont kellene csengetni ezzel az áramkörrel, de a régi telefonok ezt a jelet simán rövidre zárják, gondolom valami nagyobb kondenzátor van bennük. Tudom hogy úgy is lehet hogy csinálok 200V-os egyenáramot és utána abból csinálok szinuszos jelet, de az elég sok alkatrész. Van erre valami jobb megoldás? Vagy máshogy kéne meghajtani a trafót? Van valami ötletetek?
Szia!
Próbáld meg ellenütemben ugyanezt és a "2x5" voltos tekercsekkel is kísérletezhetsz, persze így több áramot fog felvenni. Az "5 voltos tekercsek" sem 5 voltosak. Ez a kapcsolás így nem az igazi..- a 125 kHz meg már sok is talán. A hozzászólás módosítva: Márc 27, 2015
Köszi, megpróbálom ellenütemben. 65KHz-n is próbáltam ugyanez volt az eredmény, ennek a trafónak viszont csak 12V-os tekercsei vannak, ez egy TNY279-es tápból van.
Akkor emeld meg a 12 voltot, a 830-nak bírni kell tüskéket... de tehetsz kis soros RC-t a drainekre-gnd-re.
Sziasztok! Van egy LG 32lc41 TV. Nem kapcsol be. A tápegységében púpos kondik voltak, amik cserélve lettek (10V 2200uF). A hiba továbbra is adott. Valaki találkozott már ezzel a panellal? Fet-eken nem mértem zárlatot.
Sziasztok!
Adott egy corsair cx430 számítógép táp, amin beindításkor néha megmoccan a venti, aztán rögtön leáll. PC nélkül 10-ből 1-szer beindul... Kondenzátort még nem cseréltem benne, sőt semmi mást sem, mert nem tudom mi lehet a hibás. Érdekelne, hogy egyáltalán érdemes-e nekiállni, vagy felejtsem el azt a tápot? A többi táphoz képest meglepően(számomra) kevés a dióda, és a tranzisztor benne, viszont van egy 7, és egy 8 lábú IC, + sok tekercs. Bármi ötlet? (alkatrészek cseréje nem gond, bármit kicserélek rajta) Előre is kösz! |
Bejelentkezés
Hirdetés |

















