Fórum témák
» Több friss téma |
Közbe én is megtaláltam csak már nem bírtam szerkeszteni. kezdek bele jönni ebbe a méregetésbe. Az gyantacsepp. Asszony segít nem sokára és megírom az értékeket.
Csak nyugodtan körültekintően!
Megvan!
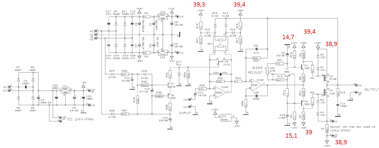
4: 12.3 5: 0 6: 0 7: 5.5 8: 11.4 Nem értem sehova ez így jó?
A 4. remélem -12V, csak lemaradt az előjel. Ebben az esetben az IC nem mutat rendellenességet.
Mérd meg R7 és R11 értékét, mert vagy nagyon eltérőek, vagy T3-mal nincs megfelelő kapcsolat. A T4, T5 ha butaságot is csinál, azt nem azért teszi mert hibás, ebből a szempontból meg lehet nyugodni
Hello Reloop!
Ma reggel megnéztem amit mondtál. R7: 220 ohm R11: 220 ohm Tehát minden jó. Sípolt mindenhol ahol kell, tehát mindenhol érintkezik. Cseréljem ki 3 db. Ic-t a szélén? Bár ami a ventillátort vezérli tuti jó,mert szépen megy. Vagy mit csináljak?
Ha jól mértél, mindkét ellenálláson azonos feszültség, nagyjából 9V esik. A T3 cserélt, hibátlan? Ekkora gate feszültségtől teljesen ki kéne nyitnia. A lábait csipogtasd ki, van-e vezetés a rajz szerint hozzá kapcsolódó alkatrészek felé.
A feszültségeket nem néztem. A kapcsolásokat ellenőríztem, T3-mat is. Minden rendbe. T3 az új,biztos,hogy nem rossz.
Este rámérek. Kicsit nehezebb tészta ez mint a castone...
Szia Reloop!
Újra itt. Mértem mindent. R11 szerintem nem okés...Nézzed csak. Update: Nem nagyon látszik a képen. R7 : -26 -16,6 R11: 5,4 -3,5 A hozzászólás módosítva: Márc 27, 2015
A 9-9V megvan, ezek rendben is lennének. Mérd meg T3 mindhárom lábát testhez képest, mert ott nagy a baj!
S: -2,6
D: 0 G: -16,5 Az értékek.
A Source nem -26V ??
Nem. -2,6
Mértem a másikat. G:25,3 D:0 S: 25.6
A pozitív oldallal egyelőre semmi dolgunk.
A negatív oldalon a Source a negatív tápon van, úgy mint R7 egyik lába, kivéve azt az esete, ha a 0,1 ohm-os R1 ellenállásod szakadt. Mérj ellenállást (feszültségmenetes állapotban) R7 negatív tápra menő lába és a T3 Source között!
Akárhogy csinálom...Semmi. Az érték 0. Nem érintkezik?
A 0 az vezetést jelent az ohmmérő kijelzőjén, nálad pedig szakadás van.
Először mérd magát R1-et, majd az R1 - T3 közötti vezetősávot!
Elnézést 1-t mutat. Az az alapot. Kiszedtem ezt az ellenállást,de nem mérek semmit rajta. Dióda tesztbe se... Mennyit kéne mérnem?
Szinte ugyan azt kellene mutatnia mintha a mérőcsúcsokat egymáshoz érinted.
Ez ennek az erősítőnek ez a fő problémája, a T3 nem kapja meg a negatív tápot. Cserélni kell, így keresd! Ami benne volt az 2W-os, nem árt kicsit nagyobbat használni, úgy nézem elfér.
Köszi Reloop a segítséget! Tök jó,mert péntek este van,holnap minden zárva. Nekem meg nincs itthon ilyen ellenállás. Az ideg megfog enni addig
De ha cserélem akkor reméljük,hogy helyre áll a lelkivilága,és kitisztul az aurája Akkor hétfőig,stop... Folytatás következik majd.Ja,és hely van bőven,megy bele a 3W-os. Jó hétvégét kívánok! A hozzászólás módosítva: Márc 27, 2015
Bocsánat, hogy közbe kontárkodok, az nem 1 Ohm véletlenül?
4 színcsíkos ellenállás, barna-fekete-arany-(xxx), az elvileg 1 Ohm. A hozzászólás módosítva: Márc 27, 2015
Barna, fekete, ezüst, arany.
Szerk.: a nyugalmi áram mérőhelye Bővebben: Link A hozzászólás módosítva: Márc 27, 2015
Jajj.. mégis csak kontárkodtam, én ezt néztem... ráadásul aranynak láttam a harmadik csíkot
![]() Veszek egy szemüveget... A hozzászólás módosítva: Márc 27, 2015
Szerintem már Te is látod az ezüst gyűrűt
Semmi baj,örülök,hogy te is segíteni próbálsz
Meglátjuk,hogy mi lesz a vége az ügynek
Ha beforrasztottad az új ellenállást, akkor figyeld az előtét izzót elhalványul-e bekapcsolás után, mert a nyugalmi áram túl nagy is lehet a tranzisztorcseréket követően.
Építs stabil csatlakozási lehetőséget a voltmérő és az R1 két lába között, mert igen kicsi, 5mV-os feszültséget kell beállítanod rajta a VR1 poti segítségével. A magam részéről akár 2-3mV-tal is kiegyeznék. El ne felejtsem, csak gondosan hővezető pasztázott, hűtőbordára szerelt tranzisztorokkal szabad áram alá helyezni, a T1 tranzisztort is pasztázni kell, mert igen hatékonyan át kell vennie a borda melegét különben megfut az erősítő! (!!!) Szerk.: mikor hozzád került rendesen volt pasztázva? A hozzászólás módosítva: Márc 27, 2015
Fejet hajtok a tudásod előtt. Tehát ha elhalványul az izzó,akkor is állítsam be a feszültséget? És akkor építsek stabil mérési lehetőséget. Szerintem vezetékkel kivezetem az R1 két lábát. A mérés ugyanúgy mint eddig? Voltmérő állás. Egyik láb testen,a másik cserélve a két lábon.
Amikor én megkaptam ezt az erősítőt,akkor szó szerint úszott a pasztában. Legalább ezt nem sajnálta a szakszervizes szaki... De természetesen,befogom kenni,eléggé melegednek azok a tranzisztorok.(T2,T3) Amit még észrevettem,hogy ugyebár kevesebb feszültséget kap a lap,hogy van az a két nagy porcelán ellenállás. Iszonyatosan melegszik még így kis feszültséggel is. Ez normális? Ja még akartam kérdezni,hogy amit a szakszerviz csinált a lap aljára zsugorcsőbe valami ellenállás az mire szolgál? Lehet,hogy más Végtranzisztorokat tett be,és az miatt? Az eredeti ugye 9140,és 140 volt. Sajnos nem kaptam belőlük 180W-os,gy én is betettem a 9240,240-es kombót ami ugyebár 150W-t,tud csak. Ez számít valamit?
Az R1 ellenálláson eső feszültséget úgy kell mérni, hogy az ellenállás két lábára kötöd a két mérőcsúcsot. 200V egyenfeszültség állásból fokozatosan haladj 200mV felé, mert hiba esetén a multiméter károsodhat.
Azok a teljesítményellenállások az R4, R5? Az alulra szerelt ellenállás is mintha oda lenne kötve, sőt egy dióda is kikandikál a zsugorcsőből. Ha kész a végfok rendbe rakhatjuk azt a rész is, egyelőre van elég feladat ![]() Működnie kell IRFP240/9240-nel is. Ha áram alá helyezed és az izzó tartósan teljes fénnyel világít, akkor vagy zárlat van, vagy túl nagy az üresjárati áramfelvétel. Ez utóbbi beállítás kérdése csupán. Nem volt róla szó, a hangszóró ne legyen direkt rákötve! A legjobb megoldás, ha a hangszóróvezeték egyik ágába 100 ohm 2W ellenállást iktatsz be. Ha egyenfeszültség kerülne a kimenetre nem ég le a hangszórótekercs. Ahhoz viszont elegendő, hogy ha halkan is de meghallgasd az erősítő hangját. Engem a T2, T3 aljára felforrasztott kerámia kondenzátorok aggasztanak a legjobban. Ezek gyárilag is odakerülhettek, de az biztos, hogy gerjedés miatt kényszerült valaki erre a lépésre. Javítás után, másik tranzisztorkészlettel vagy jó lesz az értékük, vagy nem. Az sem biztos, hogy jók még ezek a kondik, a zárlat során túlfeszültséget is kaphattak. Az erősítő előtt használt védőizzó miatt aggodalomra azért semmi ok, ha fellép a gerjedés nem füstöl el újra egy garnitúra tranzisztor. Labortáp és oszcilloszkóp hiányában olyan ez mint a zsákbanfutás, de apró lépésekkel majdcsak a végére járunk.
Akkor az R1-nél a leírtak alapján teszek. Hangszórót 100m-ről lát az erősítő,nem merem rádugni amíg nincs rendbe minden. R4,r5-ről beszélek igen,nagyon melegek.... A panel alján meg igen,egy ellenállás,meg egy dióda van sorba kötve. Azok a kis narancs kondik szerinted cserések lehetnek? azt hiszem 323 volt rá írva. Akkor már vennék olyat is. Nem szeretnék még egyszer fordulni
![]() Labortáp jó lenne szemezek vele. Csak sajnos nem értek hozzá,hogy megépítsek egyet. oszcilloszkóp ? Eszik vagy isszák? Nem tudom,mi az de az már tényleg meghaladja a tudásom,meg nincs is itthon ilyen kütyü. Ha lenne se tudnám kezelni. Szóval marad a biztos de lassú zsákbanfutás ahogy írtad.
Szia Reloop!
Meghozta asszonykám az alkatrészeket. Gyorsan be is raktam,az R1-et. Az izzó elhalványult a bekapcsoláskor. Megcsinaltam a bekötést amit írtál. 2 mV voltot mutatott a műszer így nem is nyúltam a potihoz.Méregettem amik következő lettek: T4: E: 4 C: 23.4 B: 4.6 T5: E:-2.6 C:-23.3 B: -3.2 T2: G:23.2 D:0 S:26.7 T3: G: -23.4 D:0 S:-26.9 Akkor ez így rendbe van már?
Nagyon biztató! Így izzón keresztül finoman, halkan hallgass bele van-e esetleg zavaró torzítás.
Semmi zavaró dolog,tökéletesen szól. Azért a biztonság kedvéért ne cseréljem ki újakra a kerámiakondikat? Ilyeket kapott az asszony(kép). Meg még kicserélem a 2 db. nagy kondit,mert az egyik picit púpos,a másik is már kezd. Akkor megnyugszom teljesen. Bár már most is,hogy nem búg ha bekapcsolom,és ezt mind neked köszönhetem,hogy segítettél. Köszönöm Reloop!
|
Bejelentkezés
Hirdetés |




ez így jó? 











