Fórum témák
» Több friss téma |
Láttam a boltban egy olyan tápelosztót, aminek volt egy kiemelt csatlakozója: ha az erre a csatlakozóra kötött fogyasztó be volt kapcsolva, akkor és csak akkor kapott a többi csatlakozó feszültséget. Alkalmazási terület: ha az ember a sz.gépet kikapcsolja, akkor kikapcsolódik a nyomtató is.
Számomra ennek az lenne a funkciója, hogy az általam készített erősítő csak akkor kapcsolódik be, ha a TV-t bekapcsolják. Van valami ötletetek, hogy ezt a funkciót hogyan kell megvalósítani?
Nagyon egyszerűen megoldható .
egy reed relé egy pár menetes kb 0.5 zománc szigetelésű vezetékből készült tekerccsel a tekercs sorba kötve a master készülékkel. Ha a master áramot vesz fel a reed meghúz és kapcsolja a slave készüléket. A tekercset (VEZ KERESZTMETSZET-MENETSZÁM) a master áram felvételéhez ki kell kisérletezni.
Egy ferritgyűrűn kell átvezetni a "mastert", az abban átvezetett másik tekercsben indukálódott feszt egy OPA figyelné és kapcsolná a relét pl.
Van valahol egy ilyen kapcsolás ami neked kell.Csak meg kell keresnem.
Nekem szerencsére olyan tápom van amibe a monitort is be kell dugni, onnan megy.
Egy ilyen dugaszt tettem egy 6-os elosztóra azt dugtam a gépbe és abba dugtam a monitort, hangszorót, USB-HUB-ot, nyomtatót, stb...Igy amikor lelövöm a gépet akkor minden jobblétre szenderül.
Én egy optotriakon vezettem át a mastert azzal egy nagyobb telj triakot vezéreltem (videóval .. készenléti tápos szerkezetekkel baj volt nehéz eldönteni a külömbséget))
kaqkk:
Köszönöm, ez valóban elég egyszerű megoldásnak tűnik. Sajnos én nem használtam még soha ilyen relét, úgyhogy nem tudom, hogyan kell megcsinálni a hozzá tartozó tekercset. Egyszerűen csak veszek egy vezetéket, és összetekerem? Vagy érdemes valamit venni a boltban? Hogyan működik ez? Medve: Bevallom, nem értem a megoldásodat. Tehát egy ferritgyűrűn átdugom a vezetéket... A tekercset rátkerem a ferritgyűrűre? És mi az az OPA? Tudom, hogy én vagyok a lámer, de hát legalább próbálkozok, nemigaz? denon888: Bár már mást fogadtam el megoldásnak, nagyon örülnék ha megosztanád velem a kapcsolásodat.
Hogy ÁTvezetted a mestert? az max 20mA nem?
Unicorn: OPA: műveleti erősítő, igen kis feszültségkülönbségre érzékeny erősítő.(de furcsán fogalmaztam, tanulságként igy hagyom )A NET-en én is láttam már kapcsolást erre de már nem emlékszem hol...google, csak hát nem tudom a varázsszót még..
Na itt töröm magam.Mindegy ha nincs pont hát nincs
igy jártam
Én azt mondom, hogy egy pár menetes tekercs kevés mágneses teret kelt egy reed relé behúzásához egy pl 60W-os TV áramával. Vagy nagy lesz a feszültségesése a tekercsnek
Denon! Igy már sejtem az optotriakos megoldást! Sebaj, tőlem kapsz egy virtuális pontot!
Hát sajnálom. Mindenesetre a te verziót kicsit összetettebb. Átolvasom, miért is kell ez a sok alkatrész
![]() Ha bárkinek van valami ötlete (vagy a már említett varázsszó a guglizáshoz), akkor szívesen várom.
El vagyok keseredve a tudatlanságom miatt: rákerestem a google-n, meg a wikipediában, hogy mi az a triak vagy optotriak, de nem találtam semmit. Ezer bocsi, de mi a csuda az?
így jó?
[off]a nagytesó figyel :hehe:
Köszi Medve
)Szerintem korrekt kis kapcsolás és nem bonyolult.Na mindegy .Ez van
Denonn 888 kapcsija tényleg korrekt és nem igényel
kisérletezést (nomeg nem teljesítmény függő) a reed -nek az a baja hogy csak avval a készülékkel működik amelyikhez készült (előnye-egyszerű)
Veszel egy reed (rid) csövet a slave készülék áramfelvételére (1A-2A-stb)
adnak a boltban egy üveg csövet 2 fém kivezetéssel erre ráhúzol egy merev műanyag csövet és erre tekered a szigetelt vezetéket sorban menet menet mellé. A relé egyik kivezetését összekötöd a tekercs egyik végével és erre kötöd a bejövő feszültséget . A tekercs másik vége lesz a master betáp. A relé szabad vége a slave betáp A relé meghúzását a menetszám változtatásával éred el
optotriak: bemenet led kimenet triak."triak" itt a forum keresőjébe beírod és találsz róla egy fórumot.
A rajzról esetleg néhány védelmi jellégű rész kell hozzá és működik. tic 226m talán ami kis vezérlőáramú azt az opto egyből meg tudja hajtani nem kell hozzá semmi.A reed jelfogó mekkora áramot tud?? A melléklet - felhasználói kérésre - törölve. A hozzászólás módosítva: Jún 4, 2018
Moderátor által szerkesztve
A reed csöveket sok féle méretben és áram terhelhetőségre lehet kapni .
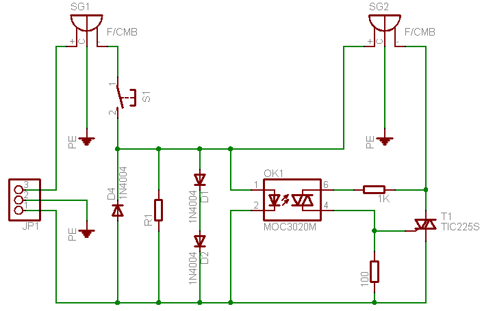
Megpróbáltam megtervezni a kapcsolást, amit mutattál.
- SG1: master fogyasztó - SG2: slave fogyasztó - S1: egy kapcsoló (jelzendő, hogy az SG1-ben van egy kapcsoló) - JP1: a konnektor három vezetéke. Kérdéseim lennének: 1. Utánaolvastam, de még mindig nem igazán értem a triac működlési elvét. Gyanítom, hogy valami olyan lehet, mint a tranzisztor, csak váltóáramú környezetben. Pontosan mit is csinál? Számít, hogy a milyen irányban van bekötve (persze a vezérlőjel gondolom, hogy számít). 2. a diódák milyen típusúak legyenek. Gondolom valmai olyan kell, ami bírja a mondjuk 3A-t. Fontos, hogy mekkora legyen az ellenállásuk? Hiszen ez indítja be az optotriac LED-jét... 3. Az R1 ellenállás mire való? Ennél is fontos, hogy valami nagy áramot bíró ellenállás legyen? Hny Ohm-os legyen?
Az optotriak maga 100mA kimeneti terhelést bír. Nagyobb triakok néha 40mA-t igényelnek - persze ez függ a terheléstől is. Katalógus 360 ohm soros ellenállást mond.
Reed relé esetén esetleg gond lehet a váltakozó áram miatt még nem próbáltam váltóval húzatni...
R1-en folyik a master árama, azt kell kibírnia, miközben 1,2...1,5V esik rajta. A triac gate-MT1 között lévő 100 ohm nem kell.
A triac működésében olyan, mint 2 tirisztor ellenpárhuzamosan kötve. A kivezetései: MT1, MT2, Gate. Általában MT2 van a terhelés felé. Ha egyenfesszel vizsgálod (pl egy izzóval sorbakötve 12V-on), akkor MT2 és gate pillanatnyi összezárásával "begyújt" és vezető állapotban marad, míg ki nem kapcsolod a táplálást. A tirisztor csak pozitív anódoldali feszültséggel működik így, a triac mindkét polaritással.
Hát igen... pont erre jutottam én is: hogyan lehet megoldani, hogy a master alapjárati fogyasztása esetén is kap áramot a slave?
Ez a nemkönnyű, mert a kis master áram, nagy áramfigyelő ellenállást igényel. Ha nagy az áram, akkor ezen nagy feszültség esik, ami esetleg bántja az azt figyelő elektronikát. Ezt lehet vágni diódával, zenerrel, nem probléma. Viszont ekkor az egész berendezésen nagyobb feszültség esik, amely befolyásolhatja a master berendezés működését. Nem valószínű, a hálózati fesz ingadozása +-10% lehet, csak megemlítem.
Véleményem szerint az optós megoldások "durvábbak", de amelyik kapcsolásban van valami erősítő (OPA), az más kisebb fogyasztásra is képes lehet reagálni. Ez nem mindig jó, pl akkor, ha már a TV 20W-os stand-by fogyasztására bekapcsol! Célszerű beállíthatóra készíteni az áramérzékenységet.
Hi!!
A TV nem úgy megy, hogy van az előlapom egy led, és ha ki van kapcsolva világit, be van kapcsolva nem világit, vagy forditva.... rá egy opto, OPA és tökmind1 az alapjárati fogyasztás???!!!
videóval csináltam szintén opton keresztül az av csatlakozón megjelenő 12V al kapcsoltattam.
Ebből ti valamit ki tudtok olvasni?:
http://thomson.addel.hu/detailproduct.php?productid=69113
Így van, mindent elmondtál a dologról.
Véleményem szerint, először azt kell eldönteni, hogy univerzális vagy egy adott master fogyasztóhoz méretezett készüléket akarunk-e építeni. Első esetben nem hagyható ki a kapcsolásból egy OPA vagy komparátor (tápfeszt lehet neki gyártani soros kondis-zeneres megoldással), míg a második esetben néhány alkatrész elegendő. A legegyszerűbb lehet, ha egy kisebb váltakozóáramú relét áttekercselünk "áramrelé"-nek. |
Bejelentkezés
Hirdetés |




)



még nem próbáltam váltóval húzatni... 