Fórum témák
» Több friss téma |
Fórum » Kapcsolási rajzot keresek
Témaindító: Kallai Csaba, idő: Márc 11, 2006
Témakörök:
Oké, akkor egy minta..
Sziasztok
Kapcsolási rajz kéne Onkyo Tx 7330 erősítőhöz. Valaki tudd szívesen elfogadom.
Nagyon köszönöm a rajzot. Ez legalább biztos működik, nem úgy, mint amit én össze ollózgatok
Köszönöm, én szeretnék...
![]() Mi a kérdés? Az USB és a legtöbbször analóg hangjelre alkalmazott RCA elég messze állnak egymástól. Ami te linkeltél az egy olyan mérnöki félresikerült ötlet, ami ilyenkor bosszulja meg magát. Szóval ezek öszvér kábelek, nem alkalmasak USB protokollon keresztül hangot (vagy képet) kinyerni, sem oda bejuttatni. Azt használja ki, hogy az újabb USB aljzatok több érintkezőt tartalmaznak a szükséges 4-nél (USB 2.0-ig), és, hogy ne kelljen egy alapvetően kis készülékre még külön aljzatot építeni a maradék helyre besuvasztották a sima analóg hang kivezetéseket. Egy specifikus kábellel ki vagy be lehet vinni jelet (pl. fényképezőgép), de csak azért mert a készülék fel van rá készítve. Ha másikon próbálod, akkor nem fog menni. Ennél fogva kapcsolási rajza sincs (lévén nincs benne elektronika, de ha lenne sem tudnád könnyedén utánépíteni), max bekötési, de konkrét készülék híjján az meg bizonytalan.
Szia!
Ma összeraktam a kapcsolást, hát mit ne mondjak....Úgy működik ahogy kell. Még egyszer köszönöm.
Sziasztok!
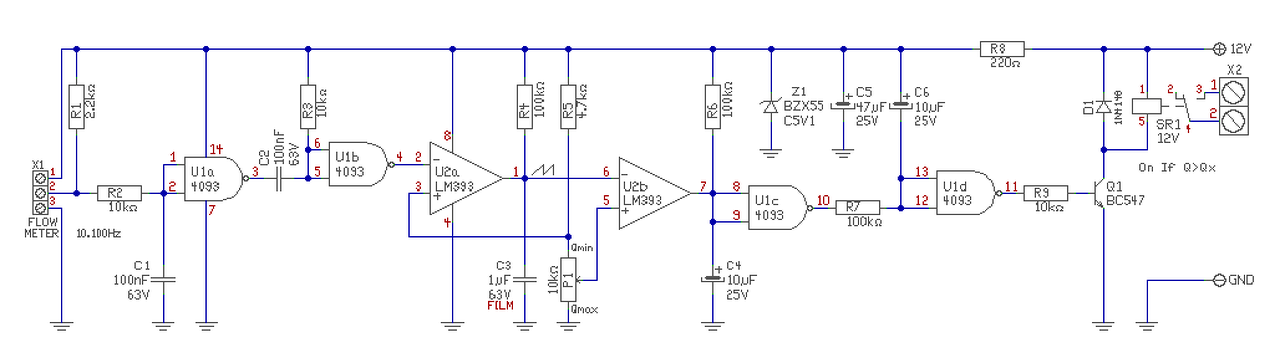
Van egy átfolyás mérőm, egy olyan kapcsolási rajz kellene amin be tudom állítani hogy egy bizonyos frekvencia elérése után húzzon meg egy relét, ha beállított frekvencia alá esik a bemenet akkor ejtené a relét, egy potenciométerrel kellene szabályozni a frekvenciát amire tud kapcsolni. A szenzor frekvenciáját az alábbi képlettel lehet számolni: F=9XQ(L/perc), Q: átfolyó mennyiség, esetemben 1-8L/Perc , de mint a képen látható raktam rá egy frekvenciamérőt, a vízhálózatra kötve 107 HZ mértem. Vicsys ajánlására kipróbáltam egy monostabil áramkört, de nem vált be mert ha beállított időzítés alá esett a bemenő impulzus sebessége akkor állandóan ki be kapcsolgatott a kimenet. A szenzor adatai: 5V 15mA, Hall szenzor, 0,5-30L/perc. Aki tud segítsen nagyon fontos lenne. Köszönöm. A hozzászólás módosítva: Máj 14, 2015
Itt lenne valami hasonló áramkör frekvencia kapcsoló néven, de nem sok leírást találok hozzá, az eladó 4000ft ért adja.
Valaki ismeri az áramkört? A hozzászólás módosítva: Máj 13, 2015
Mivel amúgy is kell némi késleltetést bevinni, én a frekvenciát feszültséggé alakítanám, aztán egy sima komparátorral kapcsolnék, aminek a referencia feszültségét szabályozva állítható lenne...
És esetleg nem tudnál segíteni hogy ezt átültethessük a gyakorlatba?
Köszi.
Ahogy a szavaidból kivettem, nekem egy LM2907N IC kellene, de mit építsek köré?
A hozzászólás módosítva: Máj 14, 2015
Esetleg tegyél egy ilyesmit a monostabil után.
Egy kis méretű PIC-el megoldható lenne ez a feladat
!
Hello! Megrajzoltam, ha egy analóg megoldás is megfelelő. Hogy legyen valami kézzelfogható is. De a reteszelés mivoltáról ejthettél volna néhány szót. Vagy is ki-ki után működik, mit kapcsol, mit vársz tőle, stb..
A hozzászólás módosítva: Máj 14, 2015
Szia.
Nem kell semmi reteszelés, ahogy irtam amíg nem éri el a beálított frekvenciát addig nem húz a relé. Egy lézer vezérlőnek a bemenetére kell hogy engedéjező jelet adjon. Nagyvonalakban leírnád a áramköröd működését. Köszönöm.
Nem túl komplikált.
- Az R1 a Hall munkaellenállása. ezt követi R2-C1 szűrés, ami kb. az 1kHz feletti jeleket vágja. Ezt követi az U1a kapu ami hiszterézises, így formálva a jelet. - A C2-R3 egy 1ms-os differenciáló tag. vezérli U2a komparátort, ami Flow minden felfitó élére 1ms ideig kisüti a C3 kondit. Két bejövő impulzus között, az R4 tölti a C3 kondit. - Így a C3 kondiban egy fűrészfeszültség alakul ki, melynek nullpontja a GND, magassága pedig az szerint változik, hogy milyen sűrűn érkezik a Flow-ról az impulzusok. Tehát a fűrészjel csúcsa mutatja a bejövő impulzusok sűrűségét (csak fordított arányban) - A C3 feszültségét, az U2b komparátor összehasonlítja a P1 referencia feszültségével. Ha a potin beállított feszültséget meghaladja C3 csúcsfeszültsége, akkor az U2b komparátor kimenete alacsony szintre vált. Vagy is ekkor a bejövő impulzusok sűrűsége kisebb a kívántnál. - Ekkor az U2b kimenete kisüti a C4 kondit. Tiltás jön létre. A kondit az R6 tölti. Ha a kisütögetés megszűnik, C4 feltöltődik R6-on keresztül, és az U1c komparátor átvált. Megszűnik a tiltás. - R7 és C6 egy integráló tag, ami megakadályozza tiltás-engedélyezés gyors váltakozását. Az R6-C4 és R7-C6 időállandója kb. 1sec idejű. Így tiltás esetén, kb. 1sec a késleltetés, míg ezt követő engedélyezés kb. 2sec idő múlva aktiválódik. Tehát ha az áramlás 1sec-nél rövidebb ideig lecsökken, nem lesz még tiltás. - Tápfesz bekapcsolásakor, a C4-nek és C6-nak is fel kell töltődni ahhoz, hogy engedélyezés (relé húzás) legyen. Ez alatt a 2sec idő alatt az áramkör normál működése is beáll. Tehát nem húzhat be egy pillanatra a relé bekapcsoláskor. - Természetesen az idők, az RC tagok változtatásával változtatható. - A működési frekvencia tartománynak megfelelően kell megválasztani R4-C3 időállandóját. Jelenel ez 0,1sec ami 10Hz legritkább impulzusnak felelne meg. De mivel az RC időállandó 63%-hoz van számítva, a referencia itt meg kb. 80%-ig állítható, kb. ennyivel lehetnek hosszabbak a legritkább impulzus jelek. Szóval kb. ez ennyi..
Köszönöm a leírásodat.
Lenne itt valami amit kicsit nem értek Idézet: „Tápfesz bekapcsolásakor, a C4-nek és C6-nak is fel kell töltődni ahhoz, hogy engedélyezés (relé húzás) legyen. Ez alatt a 2sec idő alatt az áramkör normál működése is beáll. Tehát nem húzhat be egy pillanatra a relé bekapcsoláskor” Ez most hogy is van, ha bekapcsolom ugye nincs semmi relé mozgás amíg el nem érte a szenzor a beállított frekvenciát? Köszönöm.
Ez arra az esetre vonatkozik, mikor az áramlásérzékelőn már a megfelelő mennyiség folyik, és bekapcsolod a tápot. Ha nem elegendő folyik, akkor természetesen a 2 sec után sem fog bekapcsolni. Hiszen az U2b kisütve tartja a C4-et, és így a C6 sem tud feltöltődni.
Kész az áramkör, átnézem mégegyszer és lehet próbálni.
Elnézést az áramkör mégis jó csak BC182 helyet BC212-t tettem be. Ha bekapcsolom akkor a kimeneten lévő led nem világít, ha rádugom a szenzort és megfújom akkor világít a led, csak sajnos ha lassan fújom akkor is bekapcsol a led, és akkor is ha gyorsan fújom, de van a potin egy olyan rész amin ha lassan fújom nem világít és ha gyorsan fújom akkor világít, én úgy látom hogy a poti résznél valami, tantál kondit tettem be, ez nem gond?
Kedves proli007, rádugtam a vízhálózatra a szenzort, mit is mondjak tökéletesen működik, úgy ahogy szeretném, ezek szerint ha megfújom az nem olyan mind ha be lenne kötve a vízhálózatba.
Szóval szeretnék gratulálni hogy ezt első rajzolásra betaláltad, és szeretnék köszönetet mondani hogy segítettél, ha valami közbejönne majd jelzem, de most kipróbáltam mindenhogy és remekül muzsikál. Köszönöm ![]() ![]()
Szívesen! Használd egészséggel..
Egyébiránt azért tettem a kapcsolásba film kondit (oda is írtam), mert azt a komparátor másodpercenként 10..100-szor is kisüti. Elkónál (mert azért a tantál is az) pedig adva van, a maximális feszültségváltozás értéke. Nagyobb igénybevételtől, megnőhet a dielektrikum vesztesége. A fémezett kondit meg nem érdekli a dolog.
Rendben, köszönöm.
A hozzászólás módosítva: Máj 16, 2015
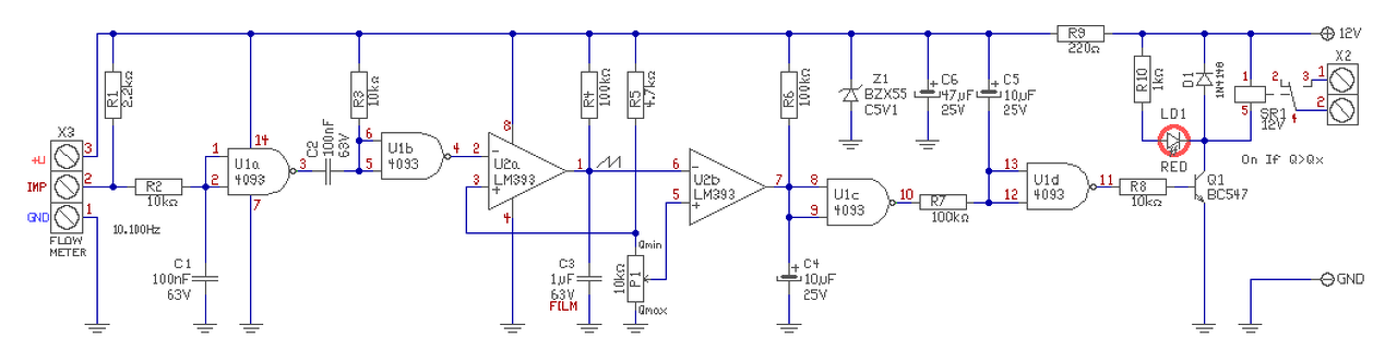
Amúgy én "ujjgyakorlatként" a következő eredményre jutottam:
Köszönöm, ez jobban tetszik mint amit én terveztem.
Kérném a segitséget az alábbi praméterü erősitő kapcsolási rajzához .Ube :0.1 V- 3Vig szabályozható
Uki :12V Utáp:12-18V lehetne Átviteli freki:12 Mhz szinusz és négyszög jel. Köszönöm!
Üdv! A kérésednek másik témában van a helye. Add majd meg a be és kimeneti impedanciákat, valamint írd le mire is szeretnéd használni!
|
Bejelentkezés
Hirdetés |









! 









