Fórum témák

» Több friss téma
Fórum » Éberségi időzítő
 
Témaindító: Matnorbi, idő: Feb 3, 2008
Témakörök:
Lapozás: OK   1 / 2
(#) Matnorbi hozzászólása Feb 3, 2008 /
 
Üdv. Mindenkinek!

Olyan kérdéssel fordulnék hozzátok, egy ha bekapcsolom a kapcsolóval az áramkört a benne lévő relé 60 mp (30-120 mp) múlva húzzon meg ez által zárja az áramkört, és meghúzva maradjon míg a nyomógombbal nem oldom az áramkört.

Végülis az idő a lényeg. Ez a vmi amit keresek elegendő, ha annyi időra folyik rajta az áram, hogy relét meghúzon és létrejöjjön az öntartása.

Ha tudtok rajzot is ill. értékkel.

Üdv. Norbi!

Rajz.doc
    
(#) ferci válasza Matnorbi hozzászólására (») Feb 3, 2008 /
 
A két BC337 a kondi kisütés miatt van ( alapállapot ).
Ha a kondin a fesz eléri, meghaladja a 8 voltot, a kimenet 0-ra vált és a BC327 meghúzza a relét és úgy marad a nyomógomb megnyomásáig.

eberseg.JPG
    
(#) Matnorbi hozzászólása Feb 3, 2008 /
 
Köszi Ferci! Az IC 2és 6 lába egybe van kötve?
Az IC 555-ös?
5-ös kimeneten a kondiértéke?
Az ellenállás 3k3 és 2k2 mit értsek rajta?

Ez konkrétan mit fog csinálni?

Köszi!

Norbi!
(#) zoly15 válasza Matnorbi hozzászólására (») Feb 3, 2008 /
 
hy
Idézet:
„Az ellenállás 3k3 és 2k2 mit értsek rajta?”

azt kell ezen érteni hogy a 3k3= 3.3Kohm
a 2k2 = 2.2Kohm
(#) ferci válasza Matnorbi hozzászólására (») Feb 3, 2008 /
 
A 2-es, 6-os összekötve, 5-ös lábon 100n hidegítő kondi.

Ez konkrétan mit fog csinálni?... a mellékelt rajz vagy mi? ... amit kértél, azt csinálja...
Az IC típus bele van írva, 555.
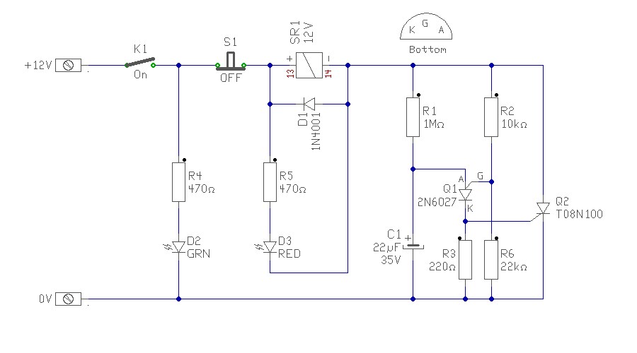
(#) proli007 válasza Matnorbi hozzászólására (») Feb 3, 2008 /
 
Hello!

Egy kis egyszerű, néhány alkatrészből álló kapcsolást szeretnék veletek megosztani. Ez nem más, mint egy "meghúzás késleltető". Ezt valóban "sorba" lehet kötni a relével.

A rajzon szereplő alkatrészek mellett, kb. 36..40sec a késleltetése. (Bekapcsoláskor az első ütem, néhány másodpercel hoszabb, mint ha a nyomógombot nyomnád meg. Oka, hogy a kondiban marad ilyenkor kb. 1V feszültség és onnan töltődik újra.)
- A kapcsolás kritikus alkatrésze, a 22µF-os tantál kondi (más kapcsolásnál is ez lenne a helyzet).
- Az R1 és a C1 módosításával, változtathatod az időzítést.
- A 2SH20 kétbázisú dióda helyett más is jó. (De azok bekötése más és az időzítés is változik.)
- A kistirisztor helyett szinte bármilyen tirisztor beköthető, a relé terhelésének megfelelően. (A minap láttam, a Vaterán árul valaki, olcsón, BC tokozásúakat!)

Hát akkor sok sikert!

üdv! proli007

Dt-Relay.jpg
    
(#) Matnorbi válasza ferci hozzászólására (») Feb 3, 2008 /
 
Köszi. Amint tudom összerakom és majd kiderül. De he te mondod, biztos műkődik. Szerintem hétvégére kiderül!

Üdv. Norbi
(#) Matnorbi válasza ferci hozzászólására (») Feb 4, 2008 /
 
Hali Ferci!

Még lenne két kérdésem?

470-es kondinak mi a mértékegysége (nano vagy mikro), valamint mi az ilyennek a neve?
Valamint a 100-as ellenállás simán 100 Kohmos?

Köszi!
Norbi!
(#) Matnorbi válasza proli007 hozzászólására (») Feb 4, 2008 /
 
Köszi! De ebbe már minden benne van? Vagy ez csak időre megoldás? Sr1 relé lenne de, de nem értem a vezérlését.

Üdv. Norbi!
(#) Frankye válasza Matnorbi hozzászólására (») Feb 4, 2008 /
 
Idézet:
„470-es kondinak mi a mértékegysége”

Oda is van írva, hogy µF (mikrofarad).Az a neve, hogy "négyszázhetven mikrofarádos elektrolit kondenzátor". (A tápfeszültségnél nagyobb feszültség-értékű kell, tehát pl. 12V esetén legalább 16V-os kondenzátor.)
Idézet:
„100-as ellenállás simán 100 Kohmos?”

Nem, az 100 Ohmos ellenállás. (Ha nincs jelölve, akkor alapból Ohm a mértékegység, hiszen a kiloOhm-nál sem jelöljük a görög omegával az Ohm-ot.)
(#) Frankye válasza Matnorbi hozzászólására (») Feb 4, 2008 /
 
Alább le is van írva:
Idézet:
„Egy kis egyszerű, ... "meghúzás késleltető".”
(#) proli007 válasza Matnorbi hozzászólására (») Feb 4, 2008 /
 
Igen, ebben már minden benne van!

SR1 az valóban a relé behúzó tekercse. (Csak azért van számozva, mert egy bizonyos relének a típusát alkalmaztam a rajzban, aminek lábszámozása van.)
Idézet:
„Vagy ez csak időre megoldás?”

Ezt meg nem is értem, mit jelent!

Látom az elektronikával, még alapvető gondjaid vannak, ezért elmagyarázom, hogy működik.
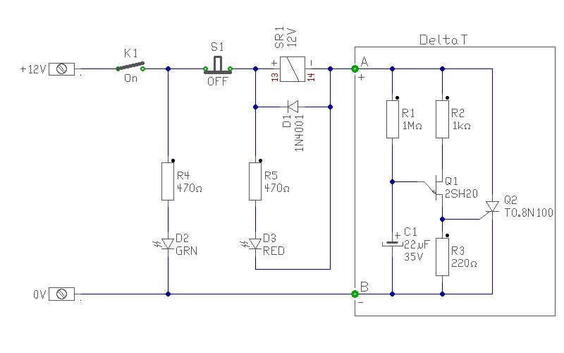
Ez a működés, nagyon egyszerű. Ha megfigyeled, akkor, ennek az áramkörnek, tulajdonképpen, csak két pontja van, ami sorba van a relével. (A-B pont) Csak arra kell ügyelni, hogy az A-pont a pozitív és a B-pont a negatív legyen.

- Amikor K1-et bekapcsolod, az egész áramkör, a relén keresztül kap feszültséget, a relé nem húz be, mert igen kicsi a fogyasztott áram.
- A C1-es kondi kisütött állapotban van és el kezd töltődni az R1-en keresztül.
Amikor a kondi elér egy bizonyos feszültségszintet, (közben telik az idő) akkor a kétbázisú dióda (2SH) átbillen és bekapcsol. A kondiban lévő energiát a tirisztor Gate-jére vezeti.
- A tirisztor erre bekapcsol, és meghúzza a relét és nem is kapcsol ki, míg az anódárama nulla nem lesz. (közben az egész áramkör tápfeszültsége is megszűnik, így a C1-es kondi is kisül)
- Mivel itt az áramkört egyenáramról tápláljuk, az anódáram csak akkor szűnik meg (tehát ejt el a relé), ha az áramkört akár egy pillanatra is S1-el, vagy K1-el bontjuk. (Vagy a tirisztor anód-katódját rövidre zárnánk, de itt most nem ezt tesszük.) Üzemszerűen ezt végzi az S1 nyomógomb. Ilyenkor az időzítés (késleltetés) elölről kezdődik.
- Ha az S1 nyomógombot a meghúzási idő előtt nyomjuk meg, akkor a 2SH kisüti a kondit, így az időzítés elölről kezdődik. (Ez nem más, mint az éberség figyelés)
- A fennmaradó két alkatrész közül az R2 (1Kohm) a 2SH-nak szükséges, az R3 (200ohm) a tirisztornak, hogy a 2SH-n átfolyó munka árama, még ne gyújtsa be a tirisztort. A relével párhuzamos D1 dióda, pedig védi az áramkört a visszarúgástól, mikor a relé kikapcsol. A Led-ek, csak az üzemállapot jelzést látják el, természetesen egy előtét ellenálláson keresztül. A relének egyik érintkezője sincs használatban, azokat oda kötöd ahova akarod.
- Ha a Led-ek áramfelvételét nem számoljuk, akkor az egész áramkör önfogyasztása, kisebb mint 2mA. (Persze ameddig a relé nem húz be.)
- Az időzítési idő másodpercben kb. a következő képlettel számítható: T =1,6*R1*C1 [ohm*Farád]

üdv! proli007

Dt-Relay.jpg
    
(#) Matnorbi válasza proli007 hozzászólására (») Feb 4, 2008 /
 
Üdv. Proli 007.

Nagyon szépen köszönöm, hogy ilyen laikusnak, mint én elmagyáráztad érthetően.
A rajzon jelölt D2 és D3 -azok lennének a ledek, ugye? Mit jelezne a zöls és a piros?
Elegendő csak a C1 és R1 értéket változtatni, hogy az idő változon és a többi maradhat változatlan?
Jó lesz ha C1 marad és az R1=2,5mega ohm lesz? Akkor 90 s körül lesz az idő ugye?
A relé által vezérelt részel meg azt teszek be amit akarok?
Ha egy tápfeszt alkalmazok és a vezérelt áramköre teszik egy vinnyogót, akkor a vinnyogónak a vezérelt áramkörbe kell tenni ellenállást elé vagy utánna? Ha kell milyen értéket kb? Vagy mire figyeljek oda?
A C1 kondi az elektrolitos?
A Q1 és Q2 kettőt hogy kell kérni ha veszek?

Nagyon szépne köszi válaszod előre is. Bocsánat, hogy ilyen értetlen vagyok.

Üdvb. Norbi!
(#) Matnorbi hozzászólása Feb 4, 2008 /
 
Proli 007!

Bocsi de még kimaradt.
Hogy a Delta csatolás az egy sima öszzekötés?
Az ellenállások felső sarkába azoknak a pontoknak van vmi jelentősége?
Ledeknél kell vmi értéket tudni vagy csak a mérete a lényeg?

Köszönöm előre is!

Üdv. Norbi
(#) proli007 válasza Matnorbi hozzászólására (») Feb 4, 2008 /
 
Hello!

- Igen a D2 és D3 azok csak a Led-ek. A színét csak buliból odaírtam. Zöld jelzés van, mikor bekapcsolod (ez a tápot figyeli), a piros, meg amikor a relé húz, tehát letelt az idő. De olyant teszel bele amilyen neked tetszik. (Csak az anódot és a katódot figyeld jó helyre kerüljön. Az anód a hosszabb lába, míg le nem vágod )
- A D1 bekötésére kell figyelni, mert ha azt fordítva kötöd, megnyikkanhat a tirisztor. Ott meg a csíkkal jelzett a katód.
- A kondit és az ellenállást azért ki kell próbálni, mert egyik sem lehet túl nagy. A 2.5Mohm még talán el megy. Itt az a lényeg, hogy a kondi szivárgása a legkisebb legyen, ezért ajánlom a tantál kondit. A kondi polaritás helyes bekötésére viszont nagyon kell ügyelni, mert fordítva nem működik. (a rajzon felül van a plusz) Az ellenállást meg azért nem lehet a végtelenségig növelni, mert a 2SH-nak is van vezérlőárama, és ezt biztosítania kell az ellenállásnak. Ellenkező esetben nem fog feltöltődni. Szóval inkább 47µF-os kondit és 1,2Mohm-os ellenállást javaslok. Más alkatrészt nem kell változtatni.
- Ha relé helyett "vinnyogót" akarsz használni, akkor ki kell próbálni, hogy a 2mA fogyasztásra nem fog-e vinnyogni. Előtét ellenállás nem kell, ha bírja a tápfeszültséget. kivét ha elkó is van benne, mert akkor a tirisztor védelmében legalább egy 10ohm-ot kell vele sorbakötni. A tirisztor viszont majd 1A-ig terhelhető. (persze ha azt használod, amit írtam)
- C1 kondi, mint írtam Tantál és az elektrolitos. Sima elektrolit kondinak nagy a szivárgási árama, így lehet soha nem töltődik fel és akkor persze nem is működik a gép. Próbálkozni azért lehet, az nem tilos.
- Q1 az egy kétbázisú dióda, típusa a 2SH20. A Q2 az meg egy kis tirisztor. Ez itt egy T0.8N100T típusú Tungsram, lehet már nem kapható, de mint említettem a Vaterán kapható ilyesmi, néha SCR-nek becézik a tirisztort. Az értékek azt jelentik, hogy 0,8A-es és 100V-os. (De a 200T...400T is jó bele)
Helyére más tirisztor is megfelelő. Egy bökkenő van, hogy a tirisztoroknak van egy úgynevezett "tartóárama". Ez egy minimális áramot jelent, amivel kell terhelni, hogy nyitva maradjon a gyújtás után is. Ha nagyobb tirisztort használsz és kisebb terhelést, lehet nem fog működni. De ha a relével, (v. a vinnyogóval ) párhuzamosan kötsz egy 12V/1,2W-os lámpát, egyből működni fog.
- A DeltaT-vel csak jeleztem, hogy ez egy késleltető áramkör és az nem vezeték, hanem csak bekereteztem az áramkört, hogy lásd miből áll a késleltető.
- Itt a Ledek és azok méretei, nem számítanak, bármilyen típussal fog működni. Az R4 és R5 ellenállások számítására itt fogsz a fórumon találni egy kis programot. A lényeg, hogy a Ledáram ne lépje túl a típusra megadott értéket. Ha ez kb. 20..50mA akkor nagy hibát nem tudunk elkövetni. Pirosnak kb. 1,5V a feszültsége, zöldnek kb. 2,5V.
Amúgy pld. R5=(Utáp-Uled)/Iled. (12V-1,5V)/20mA=550ohm tehát az 470ohm az kb. jó.
- Az ellenállások lábánál a pöttynek nincs jelentősége. Az ellenállást mindegy hogy köti be az ember. (Az nem dióda.) Viszont, ha nyákot tervez az ember, akkor kell tudni, hogy melyik az 1. és a 2. lába. Így az 1. lábát jelöli a pötty. (a 2.-at meg felesleges)
A nyáktervezőnek azért kell tudni, hogy melyik láb melyik, mert pld. az R4 1. lába a K1 kapcsolóra megy, míg az R4 2. lába, meg a D2 anódjába és a kettő nem azonos. Más alkatrészeknek lábszáma van, vagy mint a diódának, más-más jelölése (anód-katód).
Nos ez a jelzés általában látszani nem látszik, csak a tervezőben elfelejtettem kikapcsolni a jelzését.

Nos remélem minden kérdésedre válaszoltam.

üdv! proli007
(#) Matnorbi hozzászólása Feb 5, 2008 /
 
Hali Proli007! Köszönöm, nagyon jól le írtad!

A 2SH20-ast nem találom a neten van vmi ami jó helyette.
Az R1 és C1 értékét azokat veszem fel amit ajánlottál!

Köszönöm!

Üdv. norbi!
(#) Matnorbi válasza proli007 hozzászólására (») Feb 5, 2008 /
 
Hello!

Az elöző üzi tárgytalan. Voltam boltba. A következő van.

2SH20 dióda nincs! 2N6027 ajánlott a boltos!
1N4001 helyett az 1N4007 -es jó?
TO. 8N100T csak 200 T van! Ahogy modtad ez is jó!
67 Mikro tantál kondi van, hozzá 1mega ellenállás! Ennyi van a boltba! Ezek nem vesznek össze?

Köszi! Norbi!
(#) Sebi válasza Matnorbi hozzászólására (») Feb 5, 2008 /
 
4001 helyett jó a 4007.
2N6027 az PUT, 2SH20 meg UJT. Nem ugyanaz, de mindkettő jó tirisztor gyújtásra.

Érdekes, hogy a datasheetkatalog a 2SH20-ra egyetlen találatot ad, ami IGBT
Amit még használtunk anno, a TIS43 volt, azt sem ismeri.
Úgy látszik, ezek már nincsenek divatban...
(#) proli007 válasza Matnorbi hozzászólására (») Feb 5, 2008 /
 
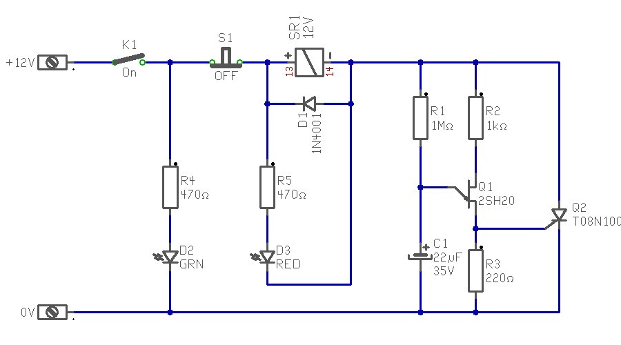
Nos a PUT-al is megoldható a probléma, csak még egy ellenállás kell hozzá, és az 1Kohm-ot 10kohm-ra kell cserélni. Így a számított idő, kb. ugyan az mint előtte. De mivel ez "programozható" eszköz (G feszültségével), ezért ha a 22kohm-ot 33kohm-ra cseréled, a szorzó, 1,6-ról, kb. 2-re módosul.

Amikor valaha a TIS-el bajlódtam, akkor találtam rá, a 2SH20-ra (talán Japán) jobban megkedveltem.
De a HQ-nál, kapható UJT 2N2646, 2N2647, 2N4871. kb. 200Ft A PUT-nak nem tudom az árát.

És akkor itt a módosított rajz!

üdv! proli007

Dt-Rele1.jpg
    
(#) Matnorbi válasza proli007 hozzászólására (») Feb 5, 2008 /
 
Hali!

Akkor szeretném lefixálni a dolgot!
Ezeket veszem meg.

R1: 1 mega
R2: 10 kilo
R3: 220
R4: 470
R5: 470
R6: 22 kilo
D1: 1N4001 Jóhelyette a 1N4007?
C1: 67 mikro és 16V? Tantál!
Q1: 2N6027
Q2: T0. 8n100 Jó a 200 és 400 között?
Az idő meg kb: 1,6*1*67=108 mp! Ugye?

Remélem már sikerül összehozni, mert lehet kicsit kezdesz besokalni belőlem.
Amint tudsz írj, mert holnap be akarok vásárolni!

Üdv. Norbi!

Jó pihenést!
(#) proli007 válasza Matnorbi hozzászólására (») Feb 5, 2008 /
 
Igen, jók az alkatrészek.
- Az 1N4001 helyett az 1N400x mind jó, azok között csak a záró feszültség a különbség, de itt csak 12V va és a minimum 100V. De ez a dióda, csak akkor kell, az áramkörbe, ha a terhelés induktív (tehát jellemzően relé).
- És mielőtt megkérdezed, mindenféle ellemállás jó, az 1/4W tól a 0.9W-ig (persze a nagyobbak is jók lennének, csak baromság lenne)
- A kondi, az nem 67uF, szerintem, hanem 63µF mert az a szabványos érték. (persze ezeknek tetemes tűrése lehet, így az idő lehet a számítottól kissé eltérő is, de gondolom ezzel a szerkezettel nem lőnek nyúlat) A 16V, az minimálisan fele meg csak, mert ugyan itt nincs 12V-nál nagyobb, de a nagyobb feszültségűeknek, kisebb a szivárgási árama alacsonyabb feszültségen. Azért ez gyártófüggő is.
- Az 1Mohm körüliből ból vehetsz több fajtát is ha van. Akkor kipróbálhatod, melyikkel jó az időzítés, és akkor forrasztod be, ha már megfelelő. (910Kohm 1Mohm 1,2Mohm 1,5Mohm) az ellenállások, néhány forintos cuccok)

ui. bocs de néha az egyszerű kérdésekre nem válaszolok.

üdv! proli007
(#) Matnorbi válasza proli007 hozzászólására (») Feb 6, 2008 /
 
Hali!

Köszönök mindent!

Amint kész vagyok vele, majd írok!

Üdv. Norbi!
(#) Matnorbi hozzászólása Feb 6, 2008 /
 
Hali!

Most jöttem rá, hogy nem tudom melyik láb melyik? Anód, Katód, gate milyen elv alapján döntöm el valamint a (#176258) című hozzászóláson a mellékelt rajzon a To. 8N100T alkatrész lábai melyikek a rajzon?
Valmint 1N4001 diódát hogy lehet megkülönböztetni? Negatív jel lenne rajta?

A led melyik lábának kell lenni a pozítiv fele? Hosszab v. rövidebb!

Köszi mindenkitől!

Hali!
(#) kobold válasza Matnorbi hozzászólására (») Feb 6, 2008 /
 
Te Norbi!
Nem kellene neked egy kicsit átnézni a "Kezdő kérdések" című témába, meg esetleg elolvasgatni egy-két nagyon alap doksit az elektronikai elemekről?
(#) proli007 válasza Matnorbi hozzászólására (») Feb 6, 2008 /
 
Norbi!
Azzal egyetemben, hogy Kobold véleményével teljes mértékben egyetértek, elég szájbarágósan elmondtam ezeket is, ha visszaolvasol.

Már mások is említették, a dióda pozitív meg negatív lábát. Hát ilyen NINCS!!
Anód van, amit a rajzjelen nyillal, és katód van, amit a rajzjelen egy vonallal jelölnek, nem különben a valóságban is a diódán. (persze ott csak a katódot, de mivel csak két lába van....)
Ha az anód pozitívabb feszültségen van mint a katód, akkor a dióda nyit (átengedi az áramot). Ha fordítva van a feszültség, akkor zár (közel szakadásként működik).

Az 1N4001, az áramkörben zázó irányban van bekötve (és majd csak akkor nyit, mikor a relé ellenkező polaritású feszültséggel vísszarúg)
A Led-eket viszont általában nyitó irányba használjuk. Pontosabban akkor világít, ha áram folyik rajta át.

A tirisztornak és a PUT-nak véletlenül azonos a bekötése (Anód=nyíl, Katód= vonal, Gate= ferde láb).
Mellesleg oda rajzoltam a bekötését alulnézetben a rajzra, mert gondoltam, hogy problémát fog jelenteni.

Szóval, tanulni-tanulni-tanulni! Ahogy Vadimír Iljics mondta. Mert hiába minden, ez még nem avult el.

üdv! proli007
(#) Matnorbi válasza proli007 hozzászólására (») Feb 7, 2008 /
 
Hali!

Köszönöm a leírást! A lábait tényleg felrajzoltad bocsánat elfelejtettem. Csak ezer fel jár az agyam. Meg millió dolgom van, mint mindig! Aztán ilyen 5 évente egyszer összerakok vmit aztán ennyi az elektronika az életemben! Most már mindent tudok!
Igaz a diódának még nem tudom melyik az ANÓD KATÓD de majd kiderül!

Üdv. Norbi!
(#) Matnorbi hozzászólása Feb 7, 2008 /
 
Üdv. Kedves Fórumozok!

Nagyon szépen köszönöm a lecseszéseket! Attól, hogy ritkén foglalkozok az elektronikával, attól más dolgokhoz, mint amivel naponta foglalkozom sokkal jobban értek és azt tudom. Ez olyan, hogy ahhoz a dologhoz ti nem értetek. Tisztelet a kivételnek.

Mindenkinek köszönök mindent!

Üdv. Norbi!
(#) proli007 válasza Matnorbi hozzászólására (») Feb 7, 2008 /
 
Nem besértődni!
És nem lecseszés volt, hanem ajánlás. Mert ha nem segítettünk volna "erőn felül", csak lebaltázunk, akkor lenne alapod a sértődésre, de nem ez történt.

Azt meg hogy mihez értesz, mihez nem, azt nem vonta itt senki kétségbe. Még egy szakmán belül sem érthet mindenhez senki. A polihisztorok ideje lejárt.

Na szóval csak vidáman, de piszokul ám!

üdv! proli007

Dióda.jpg
    
(#) Matnorbi hozzászólása Feb 10, 2008 /
 
Üdv. Proli007!

Meg van építve, de azonnal meghúz a relé és nyomógomb nyomásra old a relé ha elengedem a nyomógombot ismét meghúz a relél?

A T0 8N100T helyett BR303 van benne? Ez lehet a hiba oka vagy Mivel ez egy lapos trisztor melyik oldalról kell nézni a lábákat? Amelyek a szám felől vagy amin a csak egy fém van?

Üdv. Norbi!
(#) proli007 válasza Matnorbi hozzászólására (») Feb 10, 2008 /
 
Hello!

Ha leteszed az asztalra magadelé a tirisztort, hogy a számok olvashatók és a lábak feléd néznek, akkor:
Baloldali lába a Gate
Középső lába az Anód
Jobboldali lába a Katód.

De a tirisztort ki is próbálhatod.
A Katódra kötöd a -12V-ot. (0V)
Az Anódra a relén keresztül a +12V-ot

Ilyen kor a relé még nem húzhat.
De ha a Gate lábára vezeted a +12V-ot egy 100ohm-os ellenálláson keresztül, egy pillanatra, akkor a relé behúz, hiába veszed el a 100ohm-ot. Csak akkor enged el a relé, ha a tápfeszültséget egy pillanatra megszakítod. (Ellenállás 100ohm.. 1kohm-ig is jó lehet)

Ha így működik akkor a tirisztor jó, és jól vannak a lábai bekötve.

üdv! proli007
Következő: »»   1 / 2
Bejelentkezés

Belépés

Hirdetés
XDT.hu
Az oldalon sütiket használunk a helyes működéshez. Bővebb információt az adatvédelmi szabályzatban olvashatsz. Megértettem