Fórum témák
» Több friss téma |
Üdv. nem akarok kötözködni, de a neten így találtam
(A G K)! Ezen a címen! http://www.hqvideo.hu/info/hu/br303.html A neten van rosszul fönt? Üdv. nrobi!
Hali Proli!
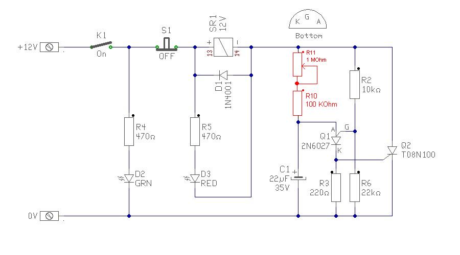
Összerakom majd a 100T-el és kíváncsi leszek milyen lesz! Adott a faszi ilyen tekergetős ellenállást! 3 lábu kör alakú és két lábat összehajlított, hogy azokat össze kell kötni! A kát lába legyen fent ? És adott egy 100 ohmos ellenállást és azt elé vagy mögé kössem? A tegnapinál nem a 100 mikros kondi kavart be? Üdv. norbi!
Hello!
- A kondi nem zavarhatott volna be, csak akkor, ha nagyon kicsi lett volna az értékel révén, hogy akkor az idő is pici lenne. - Az a "tekergetős ellenállás" valószínüleg egy trimmer potenciométer. Ez egy ellenállás, aminek egy csúszka érintkezője is van. Ha a csúszkát és az egyik végét összekötjük =ahogy ajánlotta) akkor egy változtatható értékű ellenállához jutunk, melynek értékét nullától a potméter értékéig állíthatjuk. - De azt nem árultad el, mekkora az értéke és hova akarod használni? Gondolom az idő állításhoz, az 1Mohm helyett. Minden esetre, valamekkora értékű ellenállást még a potival illik sorba kötni, hogy ne lehessen az ellenállását nullára állítani, mert lehet a PUT meg fog sértődni érte. pld 10kohm-os ellenállást. - (De ha a tirisztor próbához, akkor gondolom 1kohm és a 100ohm akkor sorba jó vele. Az mindegy, hogy az ellenállás, alul, vagy felül van) üdv! proli007
A tekergetős vmi 1 mega ohmos és egy 100 kilos van még vele sorba kötni!
Akkor az 1Megaohm helyére felülre be rakom a tekergetőst és utánna a 100 kilosat. A tekergetősnek felül legyen az 1 lába és alul az összekötött. De majd mindjárt le rajzolom üdv. Norbi!
Üdv. Proli007!
Átrajzoltam ahogy gondoltam. Az 1 mega ohmos helyére teszek be 1mega változtatható és 100 kilot (rajzon piros). Alulra kötöm be a 100 kilot és felé a változtathatóst. A változtathatós összekötött lába van alul, az egyke lába pedig felül. Az összekötötöttet nyugodtan összeforaszthatom? Van egy pici kapcsoló amit K1-nek vettem. De 3 lábú! Nem tudod véletlenül, melyik láb mit jelent? Üdv. Norbi! Jó pihenést!
Hello!
- Nagyon jó! Látom kezdesz ráérezni a dolgokra. - Nyugodtan összeforraszthatod. - Remélem, valami ilyesmi kapcsolód van, amit rajzoltam. A képről azonosíthatod a kapcsoló bekötését. - Ez egy egyáramkörös, kétállású kapcsoló. Egy közös lába van, a középső. Ha a kapcsoló nyelve jobbra áll, akkor a középső láb van összekötve a baloldalival. Ha a kapcsoló nyelve ballra áll, akkor a középső láb a jobboldali kivezetéssel van összezárva. (Általában az ilyen típusú kapcsolók működése mind ilyen) Persze Neked, csak két lába kell, a középső, és valamelyik szélső. Ha nem három lába van, hanem 6db. akkor abban két egymástól független ilyen "váltó kapcsoló" van beépítve. Tehát 2 áramkörös, kétállású a kapcsoló. (Van háromállású fajtában is ilyen, de akkor középállásban egyik kapcsoló sem zárt.) De nem kell ezektől a vacakoktól tartani, egy MULTIMÉTER-rel, ohm-mérő állásban simán kimérheted, mikor melyik állásban zár a kapcsoló. (Nyilván, ha zárt az érintkező, akkor az közel 0ohm értéket ad, ha nyitott az érintkező, akkor meg "végtelen" ellenállás értéket mutat a műszer.) üdv! proli007
Hali!
Összeraktam újra, de ,megint nem műkődik! A zöld világit megfelelően, meg halványan a piros a relé meg alszik! Meg se mozdul! De jó relé mert húz ha külön probálom ki! A tranzi és tiri lábát honnan hova kell nézni! Ez jó így? (ahogy a mellékleten van!) Üdv. Norbi!
Szia!
Elég lehangoló, hogy ez a kis áramkör még nem képes működni. - Az ábra jó! Az utolső rajzomon is így szerepelt. - Ha a piros Led kicsit világít, az azt jelenti, hogy a relén, valami kis áram folyik. Javaslom, hogy vedd ki a PUT-ot az áramkörből, és a tirisztort próbáld ki a (#178651) leírtak szerint. - Ha nem megy, vagy nem úgy viselkedik, akkor szóljál. üdv! proli007
Szia Proli!
Esetleg nemtudnál véletlen valami helyettesítőt a kétbázisú diódára és a tirisztorra, mert nálunk ilyet nem lehet kapni! (#175319) Előre is köszi!
Szia!
Hát ez nehéz ügy, mert ezek a kapcsolás "lelkei". De nem értem, mert a Vatera tele volt ilyen kis tirnyákokkal, mindössze 40Ft-ért. (BC tokozású) De olvass vissza, míg idáig eljutottunk, ott találsz verziókat. A kétbázisút, meg már helyettesítettük, PUT-al. (2N6027) De azt tranyós kapcsolással is helyettesíthető, mind a kettő, de az azért nem ugyan az. Már ppróbáltam, de zavarérzékenynek bizonyultak. De ha ez Neked olyan nagy gond, egy-két db.-ot (max)szivesen küldök ezekből a vacakokból. üdv! proli007 |
Bejelentkezés
Hirdetés |








