Fórum témák

» Több friss téma
Fórum » NYÁK terv ellenőrzése
 
Témaindító: Paso, idő: Okt 4, 2005
Lapozás: OK   138 / 203
(#) gothic20 hozzászólása Máj 18, 2015 /
 
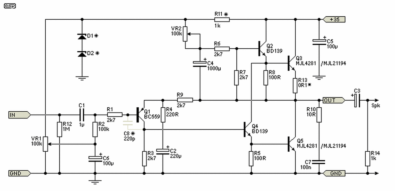
Sziasztok! Átnéznétek nekem, hogy jó-e? Előre is köszönöm!
(#) kokozo válasza gothic20 hozzászólására (») Máj 18, 2015 /
 
Szia!
C3 r14 merre van?
(#) kokozo válasza gothic20 hozzászólására (») Máj 18, 2015 /
 
Q4 bázisa se jó helyre megy.
(#) gothic20 válasza kokozo hozzászólására (») Máj 19, 2015 /
 
Szia
C3 és R14 külön panelon kap hejet. A Q4- nél átnézem. Köszi.
(#) kokozo válasza gothic20 hozzászólására (») Máj 19, 2015 /
 
Miért nem teszed fel a 4 tranyót 1 hűtőbordára?
(#) gothic20 válasza kokozo hozzászólására (») Máj 19, 2015 /
 
Az MJL-ek elégé melegedni fognak és sajnos nemelég "combos" a hűtőbordám, kb 50-60 fokra fog így is felhevülni. Nem akartam a db139-eket is rárakni, inkább kapnak külön egy kis bordát.

Átnéztem azt hiszem kijavítottam a hibát, benéztem a db139-ek lábkiosztását
(#) kokozo válasza gothic20 hozzászólására (») Máj 19, 2015 /
 
Akkor mondom a következő hibát q6 (ami amúgy a q5) miért kapja meg a tápot is és a gnd-t is?
És az r13 miért nem köti össze a 2 végtranyó kollektor és emitter lábát? Q1 Q4 bázis összekötő szálat nem lett volna jobb elvinni a VR2 alatt?
A hozzászólás módosítva: Máj 19, 2015
(#) gothic20 válasza kokozo hozzászólására (») Máj 19, 2015 /
 
Q6 ) nem tudom hogy írtam be Q4 bázis össze kötése VR2 alatt megy. A többit megnézem.
Köszi a segítséget.
A hozzászólás módosítva: Máj 19, 2015
(#) kokozo válasza gothic20 hozzászólására (») Máj 19, 2015 /
 
Én nem a lábai között gondoltam..
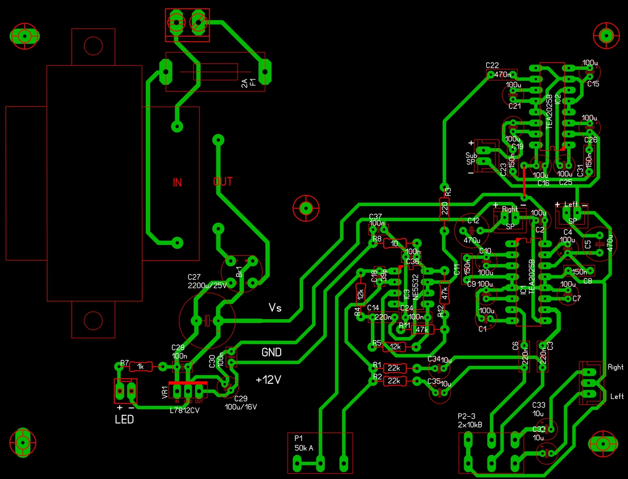
(#) Laslie hozzászólása Máj 20, 2015 /
 
Sziasztok!
Elkészültem a 2.1-es erősítőm nyák tervével. Vetnétek rá egy pillantást, van-e benne hiba?
A kapcsolást a TEA2025 gyári kapcsolásának felhasználásával készült saját tervezés, bár nem túl bonyolult.
A tervet azért tettem fel képként, mert az SL6-ossal készült, így nem mindenki tudná megnyitni.
(#) gothic20 válasza kokozo hozzászólására (») Máj 21, 2015 /
 
Nekifutottam még egyszer, remélem már jó lesz
(#) kokozo válasza gothic20 hozzászólására (») Máj 21, 2015 /
 
Szia!
Nem akarlak elkeseríteni de nézd meg az R7-et.. a 2 lába ugyanoda megy És így az R6 se jó, de sejtem mit szerettél volna csak nem úgy sikerült. Az R13 alatti nagy "telinyák" résszel van a gond.
(#) kokozo válasza gothic20 hozzászólására (») Máj 21, 2015 /
 
Azért mert látom mennyire lelkes vagy adok pár támpontot.
1. Az ellenállásaid méretei kb 2-5X akkorák mint amekkorákat manapság lehet kapni ugyanekkora teljesítménnyel. Tehát először megvenném az alkatrészeket lemérném és utána kezdeném a nyákrajzolást, vagy ha tudod hol akarod megvenni az alkatrészeket és ha rendelkezésre állnak az alkatrészek méretei (PL Ret-nél minden alkatrész műszaki rajzzal együtt fent van a webshopban) az alapján kezdeném csak el.
2. A fő áramvonalakat pl táp vagy kimenet nem árt ha vastagabbra veszed, mert ott nagy áramok folyhatnak...
3. minél nagyobbra tervezel egy áramkört annál drágább és zajosabb lesz a hosszú vezetékek miatt.

Végül mutatok egy példát, hogy én hogy csinálnám vs a tiéd. ( Az enyém sincs még teljesen optimalizálva de így is jelentős különbségek vannak.
(#) gothic20 válasza kokozo hozzászólására (») Máj 21, 2015 /
 
Köszi tanácsokat. Nem szoktam nagyon nyákot tervezgetni, most ismerkedek a programmal is.
Az alkatrészeket megvettem, ezek a méreteik, nem mai darabok szerintem megvannak vagy 30-40 évesek (legalább is a cirill betűkből gondolom ami némelyiken van ). A kondik azok nekem voltak itthon de azok se mai darabok.
A tanácsaid alapján megpróbálom átdolgozni a nyákot kisebbre és vastagabb vezető szálakkal.
Egyébként vétettem a kapcsolásban más hibát is vagy csak az R6-R7-nél van hiba?
Köszönöm még egyszer a segítséget.
(#) kokozo válasza gothic20 hozzászólására (») Máj 21, 2015 /
 
Mást nem találtam. Az ilyen régi kondikkal meg vigyázz mert a legtöbb hiba miattuk van és ez az erősítő nem kerülne amúgy se sokba, az összes ellenállás kb 200ft a kondik se drágábbak 20-30 ft-nál és azok újak
(#) gothic20 válasza kokozo hozzászólására (») Máj 21, 2015 /
 
Értem. Akkor veszek újakat és nekiesek még egyszer. Köszi a segítséget.
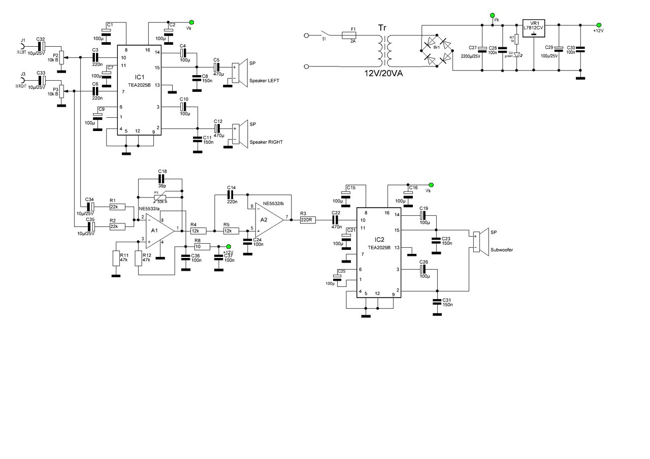
(#) Helios hozzászólása Máj 22, 2015 /
 
Sziasztok.

Elkészült a kompakt áramköröm, amit a meghalt sub erősítőm helyére ollóztam össze. Remélem nem sokat hibáztam.

Amiket használtam:

Eddig szuperül működü védelmi áramkör, reloop E_2-es TDA terve és innen az oldalról egy sub filter. Előre is köszönöm.
(#) kokozo válasza Helios hozzászólására (») Máj 22, 2015 /
 
Szia a szubszűrőnek nincs kapcsolási rajza? Mert ha az ami itt van a cikkek között kicsit módosítva akkor a poti bemenete nincs összekötve másik lábbal ellentétben nálad. D6 fordítva van.
(#) Helios válasza kokozo hozzászólására (») Máj 22, 2015 /
 
A szub szűrő az innen származik, a nyákot ollóztam össze. Kapcsolási rajzot még nem találtam. D6-ot megfordítottam.
A hozzászólás módosítva: Máj 22, 2015
(#) kokozo válasza Helios hozzászólására (») Máj 22, 2015 /
 
(#) Helios válasza kokozo hozzászólására (») Máj 22, 2015 /
 
Elméletileg ugyan úgy másoltam le ahogy a nyákterven van...
(#) kokozo válasza Helios hozzászólására (») Máj 22, 2015 /
 
Attól még lehet hibás
(#) Helios válasza kokozo hozzászólására (») Máj 22, 2015 /
 
Hmmm... Van még egy ilyenem, ez a Baji elektronika által "szerelt" verzió.

Subwoofer.doc
    
(#) kokozo válasza Helios hozzászólására (») Máj 22, 2015 /
 
Igen erről beszélek.. Ha megnézed a kapcsolási rajzot és a nyáktervet látni fogod te is.. Elvileg a potinak 4 lába össze van kötve, a nyák terven meg már csak 3.
(#) Helios válasza kokozo hozzászólására (») Máj 22, 2015 /
 
És akkor most melyik a rossz? A kapcsolási rajz, vagy a nyákterv? A Baji-féle nálam össze van szerelve, ahhoz képest működik, hogy repedt a NYÁK... Működni működik...

Ez is ugyan az...
A hozzászólás módosítva: Máj 22, 2015
(#) kokozo válasza Helios hozzászólására (») Máj 22, 2015 /
 
Ha működik akkor hagyd így.. Az meg, hogy a cikkek közt lévő kapcsolási rajz és a nyák terv miért nem stimmel, és hogy eddig senki nem jött rá hogy nem jó, egy másik kérdés És ahogy látod amit linkeltél ott se jó.. Ezek szerint senki nem tud kapcsolási rajz alapján nyákot tervezni
A hozzászólás módosítva: Máj 22, 2015
(#) Helios válasza kokozo hozzászólására (») Máj 22, 2015 /
 
Maga a koncepcióban nincs máshol hiba? Mert akkor hétfőn jöhet a marás, és este már azon nézem a Bosszúállókat
(#) kokozo válasza Helios hozzászólására (») Máj 22, 2015 /
 
Még talán annyi hogy az R3 feletti átkötés nem kell ha megvastagítod a test csíkot mert körbeér.
(#) Helios válasza kokozo hozzászólására (») Máj 22, 2015 /
 
Mindjárt nézem...

Megvastagítottam. Még annyit kérdeznék, hogy "teleföldet" használhatok-e? Már igencsak telítődött a gyorsmaratóm, így könnyítenék rajta.
A hozzászólás módosítva: Máj 22, 2015
(#) kokozo válasza Helios hozzászólására (») Máj 22, 2015 /
 
Szerintem lehet,
Következő: »»   138 / 203
Bejelentkezés

Belépés

Hirdetés
XDT.hu
Az oldalon sütiket használunk a helyes működéshez. Bővebb információt az adatvédelmi szabályzatban olvashatsz. Megértettem