Fórum témák
» Több friss téma |
Mielőtt kérdezel, a következő két dolgot ellenőrizd!
I. A helyes tápfeszültségek megléte.
II. A kimeneten van-e egyenfeszültség.
Élesztés.
Rendben köszi.
Lenne még egy olyan kérdésem ,hogy mekkora feszültségű táp kellen?(kb)
hat arra gondoltam hogy megnovelni a wattot mert a haver azt mondta hogy o egyszer kicserelte az ic t es sokkal erosebb volt neki az erosito hat nemtoom hogy lehetseges e???
STK-nál vannak olyan típusok amik működnek ugyanazzal a kapcsolással tehát kicserélheted és hangosabb lesz elvileg de lehet ehhez a tápfeszültséget is kellene növelni.
CiaO!
Az lenne a kérdésem, hogy : Hány vattos erősítő kell egy 500W-os mélyláda élesztéséhez?? Ha ehhez lenne kapcsolási rajz...örülnék. ![]() Elöre is kösz! üdv. Szucsy
Ha nem akarod szétküldeni a mélyládát akkor szerintem 450-460 watt elég.De hova lesz ekkora mélynyomó???
![]()
Mit ertesz azon, hogy egy melyladat eleszteni akarsz? Ha valamifele aktiv sub-rol van szo, akkor megertem, hogy az abban levo vegerositot eleszteni kell. De egy passziv hangladat nem szokas eleszteni. Ha csak ki akarod probalni, merni akarsz, stb. akkor ahhoz nehany wattos erosito is eleg. Egyebkent pedig az elektromos teljesitmeny nem sokat mond ... lehet hogy a melyladaban levo hangszoro mar 2-300W elektromos teljesitmenytol szetszall mert mechanikailag nem birja.
hmm itthonra
![]() na és egy 350W-oshoz?? ha esetleg tudsz rajzot...azt megköszönném ![]()
450-460 szerintem sok. Szerintem elég rá egy 350-400w-os bőven, szerintem ne menj 400w felé.
Csak azért kérdem, mert szeretnék venni egy ilyen ládát ( 500 vagy 350W-osat) és ehhez szeretnék erősítőt beszerezni...vagy építeni.
![]()
Bal felső rész, kapcsolások rovat, oszt ott találsz.
Csak egy ökör kérdésem lenne! Mi a bűbánatnak neked otthonra akár 350W-nyi basszushang?
Bontani akarsz vagy tesztelni az épületet hogy bírja-e a földrengéseket? Ha csak 350W-ot basszust teszel akkor mennyi lessz a topp ládán? Esetleg házimozihoz kell? Akkor még kegyetlenebb a helyzet mert az mondjuk 5*100W + a sub 350W-ja ami impulzusban még több is és ez így fogyaszt neked kb 1kilowattot ami 4,5-5 amper a hálózatból, ez mellett bekepcsol egy bojler és elszaladt a 10A-es kismegszakító a szomszédba. Na a viccet félretéve felejtsd el ezt a félkilowattnyi teljesítményt de még a felét is mert ezt te otthon soha sem tudnád beüzemelni mert el sem tudnád viselni amit művel. Inkább maradj a 100-150W kategóriában azt még talán el lehet fogadni bár 150W tiszta mélyhang azért a hármasablakot tokostul kiviszi. Ha valami jóképű parasztvakító hangfalon láttad azt a teljesítménykiírást akkor csak annyit üzenek hogy vedd a harmadát és azt is csak zenei teljesítményben hidd el.
Teljesen igaza van Dióda elvtársnak, és még a stílusa is szívemből szólt.
neked 350w sok???mert nekem volt mar 4000watt is csak eladtam mert mar bontotta le az epuletet nagyjabol
![]() ![]() ![]() Idézet: „Bontani akarsz vagy tesztelni az épületet hogy bírja-e a földrengéseket?” Hehh. ez jó ![]() ![]() ![]() Egyébként én is raktam már össze kertibulira 8-900 W-ot. Gyerekek ha az valóban annyi ..az rengeteg... Szó szerint ![]() Nekem elég volt egy komolyabb hangerőtekerés, no meg a Boombastic c. dal .oszt sötétségba borult a kert. Onnantól a szomszédok nagy örömére halkabban szólt a buli.
Én nem nagyon vagyok oda a Watt-mániától. Nekem van egy 2X100W(sharp), egy 2X55W(sanyo) és egy 2X35W(marantz). Én a marantzot hallgattam, elég volt nekem az a 35W is. De amióta csináltam egy csöves monoblokkot 2 párhuzamba kötött PCL86-tal, azóta csak azt hallgatom (a "csekély" 4Wattjával). De ha végre meglesz a két kimenőtrafó akkor azért 4 csövet fogok párhuzamba kötni. Szerintem otthoni zenehallgatásra bőven elég max 20-30W egy nagyonszép hangú erősítővel, kivéve, ha a szoba csarnok méretű.
![]()
Ha azzal a 4000W-al ami több erősítőből és több hangfalból áll és esetleg PA kategóriába sorolandó és hangosítani használatos akkor azt mondom jó persze.De hogy azt te otthon nem zenehallgatásra használod az tuti.Ráadásul 4000W-ot be sem lehet egy lakásba üzemelni ésszerűen.A kérdező viszont azt mondta hogy neki mélyládát kellene hajtani.Csak tiszta mélyhang 350W-on, szerintem nincs az az ember aki kibírja akár a felét is egy átlagos szobában.
Illetve remélem hogy a kérdező mikor a teljesítményeket vette alapon nem egy 25-30 centis gumishangszóró alapján írta ide a kérést. Márcsak azért is mert egy 40centis keménymembrán beüt egy basszust 100W-on már azt is úgy lehet érezni hogy "istenem átmegy rajtam a hang".
mar nincsen meg nekem a 4000wattos sub es megjegyzem hogy 1drb sub bol allt ossze a 4000watt hat azt nemlehetett kibirni de azert jou volt az arat nem is mondom arra rament a gatyam is 26 000sk volt
![]()
Szerintem otthonra egy normális hangfalahoz nincs több teljesítményre szükség mint 20-25W. Kb. 5-8W-ra buliztunk szilveszterkor 25-30m2-en.
De azért egy Gálvölgyi showt megérne "..há' építtettem egy erősítőt otthonra a házimozihoz. -Aszt mekkorát? Hát egy 6000W-osat. Hátazénpénzemérszóljonwa...zze. Ha akarom akkó szóljon mán wa....zze!" ![]() üdv.: Zoli
Sziasztok! Lehet kicsit extrém lesz a kérdésem, ne ijedjetek meg Valaki közületek próbálta már ezt az ST 151 et + / - 80-82 V ról üzemeltetni? Természetesen feszültségben és áramban megfelelő tudású és számú tranyókkal. Valamint így mennyit kellene tudnia mondjuk 8 Ωon? Ha valakinek van ilyen tapasztalata azt köszönettel venném!
1 Sub 4000W-al?
Eddig max 2000W-os erősítőrajzot láttam de az is megépíthetetlen maximum gyárban megfelelő körülmények között de hogy hangszóróból kezelhető méretűben 400W-osnál nagyobbat nem hiszem hogy eggyáltalán forgalmaznak" amit el is lehet hinni " . Láttam valahol egy olyan bass ládát ahol 4 vagy 5 hangszóró volt összekötve de az is max 1000W-ig volt használható de a méreteiről ne beszéljünk mert a 3ajtós szekrényre hajasztott.
ha nemhiszed ne hidd en megvettem de el is adtam amugy 30kg volt csak a reproba es csak a repro volt 26000sk es meg a ladat csinaltatni kellet hozza itt vettem a szomszed varosban meg vagy 1 eve sarga volt es kromozott magnes
![]() ![]() ![]()
nemtud valaki vmi jou kis erositot TDA2025B vel dobjatok meg kapcsi rajzal meg vmi ilzesmivel ha nemgond elore is kosz
![]()
4kW-os erosito utan nem keves a TDA2025?
![]() Egyebkent megkeresed a neten az IC adatlapjat es abban benne van a gyari ajanlott kapcsolas. Nem tudom hany ilyen es ehhez hasonlo keres volt mar itt a forumon de kezd mar kicsit unalmas lenni ... ![]()
He-he úgylátom nem csak nekem tünt föl eme parasztvakítás.
Apropó már régebben történt hogy egy urbán-éra hasonlító 2*300W-os végfokkal hajtottunk 8 ládát eggyenként 40centis reflex hangszórókkal.Ergo 4-4 volt hogy az eredő impedancia megmaradjon de odatoltunk nekik rendesen egy kulturház hangosításakor és mind a 8 hangszóró a rácsot verte így visszább kellett venni a hangerőt mert már rengeteg volt. Mondjuk érdekes lehetne egy 4000W-os hangsugárzó szerintetek mekkora huzallal van megtekerve? 1,5 mm? Akkor aztán lehet hangminősége ![]() Nem szeretem a gyártói vakításokat amiket ráírnak a cuccokra és talán a negyede sem igaz ![]() Idézet: „He-he úgylátom nem csak nekem tünt föl eme parasztvakítás.” Parasztvakitas ide v. oda az ilyen teljesitmeny nem otthonra valo. Egyetlen esetben lenne letjogosultsaga a lakoszobaban, ha valami extrem kis erzekenysegu hangsugarzot kellene meghajtani ami mondjuk 90-100dB koruli hangnyomast produkal ekkora elektromos teljesitmenyre. De en ilyen hangszororol nem tudok ![]() Latom ez a (teljesitmeny) megalomania megint terjedoben van. Az a baj hogy egyesek (sokak) teljesen el vannak tevedve mit jelent az elektromos teljesitmeny, hangnyomas, hangero, es a koztuk levo osszefugges. Sajnos most nincs idom az errol szolo cikket irni, de mar elkezdtem es marciusban talan be tudom fejezni.
Teljesen egyetértek
![]() én TDA 7375öt csináltam 2 hangfalra. namost... csak egy szól belőle mert csak egy kb nálam is öregebb Tesla hangfalam van. és üvölt... Igaz most tervezek egy 100W-os mélyet. kocsiba... ![]() de ez most nem ide tartozik... lényeg a lényeeg h télleg mindenki kezd "megőrülni" a Wattoktól...
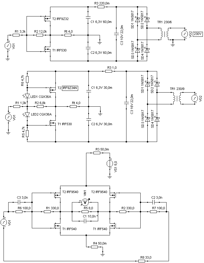
Valaki tudna segíteni ? Pafi erősítői ezek, csak nem ér rá válaszolni azt írta emailben. Szóval az első az 1w, a második 3w, a harmadikról semmi infó de szerintem sokkal több w. Miért van a másodikban nyitóellenállás és diódák ( és miért led-ek ) ? A harmadik mekkora teljesítményű lehet, és meg lehet-e azt is csinálni hídkapcsolás nélkül ? Ezek ellenütemű A-osztályú cuccok lennének ? Épített már valaki ilyet ? Meg lehet ezt csinálni bipoláris tranyókkal is ? És sima +- táppal is ? Köszi...
Hello!
- A teljesítmény? Számold ki! A tápfeszültsége a 3. kapcsolásnak 8V. Hídkapcsolású az erősítő, tehát egyszer a hangszóró baloldala van a GND- és a jobb a 8V-on, egyszer a jobb oldala van GND-n és a bal a 8V-on. Tehát a hangszórón a csúcstól-csúcsig mérhető feszültség Upp=16V. Ennek egyszeres csúcsfeszültsége a fele, tehát Up=8V. (maximum, mert a veszteséget nem számoltuk). Ennek teljesítménye 8ohm esetén: P= Ueff^2/R (Ueffektív négyzete, osztva az ellenállással) Ueff=Up/1.42 =5.6V (Ucsúcs per gyök kettő) P=5.6^2/8=3.9W - A Led-ek a munkapont beállításhoz szükségesek, és azért Led-ek, mert ezek nyitófeszültsége magasabb, mint egy diódáé (pld itt 1.5V). Ellentétben az ellenállásokkal, nem okoznak leosztást, csak szinteltolást, így a jel nem szenved csökkenést, míg a Gate-be ér. - A harmadik kapcsolásnak pont a lényege a hídkapcsolás. Oka, a kisebb tápfeszültségből, nagyobb teljesítmény előállítása. Mi értelme lenne nélküle? - Igen, ellenütemű A osztály, ami egyébként nem a kapcsolástól függ, hanem a munkapont beállítástól. - Én nem. - A Fet-eknek itt pont az egyik lényege, hogy kicsi a vesztesége, ellentétben a bipolárisokkal. Másik, hogy munkapont beállításuk teljesen más. - Igen meglehet „csinálni” kettős táppal is kivétel a hídkapcsolás, mert ott értelmetlen. De jelen esetben az egyszerűség és az elérhető relatív jó minőség volt a cél. Ha ezt megváltoztatod, akkor hova lett a cél? Akkor már van számtalan más kapcsolás. Kicsit ilyenek a kérdéseid: - Tessék mondani, lehet aluljárót építeni levegőben? - Igen lehet, de akkor az már felüljáró! - És tessék mondani, fent lyukat kell hozzá fúrni? - ![]() Nos, Pafi ezért nem válaszolt a kérdéseidre. (szerintem) De mint tudjuk, bennem nincs semmi jóindulat, tehát Én válaszoltam. Ha egy konkrét kérdést fogsz feltenni neki, arra fog válaszolni, de ha azt kérdezed tőle, hogy "mi ez az izé, és miért nics fejjel lefelé?" hát, arra nem fog. üdv! proli007
Köszi a választ ! ma veszek alkatrészeket és építgetek - próbálgatok. Majd beírom mire jutottam ezzel a fetes dologgal.
( 37 év erőműben ? az szép. Én meg 11 éve üzemeltetek részecskegyorsítót ![]() |
Bejelentkezés
Hirdetés |