Fórum témák
» Több friss téma |
Szia, köszi! Én is így fogom csinálni, szerintem ktamas66 is erre a megoldásra gondolt.
Az sem lenne baj, ha a FET-ben nem lenne dióda, sosem visz áramot ebben a kapcsolásban.
Szerintem neked valami ilyesmi kell.
Ezt már néhányan belinkelték. A te rajzodból hiányzik egy dióda.
Valóban, lányos zavaromban nem jó helyre rajzoltam.
Köszönöm a segítséget, Sebi verzióját építettem meg, működik is szépen.
Üdv Mindenkinek!
Azzal a problémával fordulok hozzátok, hogy egy 24VDC-s 500W-os motort kellene meghajtanom. Összeállítottam próbapanelon egy TL494-el felépített motor vezérlőt, de az IC-nek szükséges 12V előállítása sikertelen eddig. Eddig labortáppal hajtottam 24V-ról egy izzót "műterhelésként", de a 12V-os stab IC kazánként funkcionált. Mérve a kimenő fesz.-t 12V-ról leesett 5V-ra kb. ahogy terheltem az izzót és csak 2,5A-t vett fel. Nem értem miért nem tartja a 12V-ot a stab IC. Külső tápról kifogástalanul üzemel. Mi lehet a probléma? Azt a kapcsolást építettem meg, amit fel is raktam már párszor DC Motor Control néven. Tanácstalan vagyok, de lehet csak nem látom a fától az erdőt,, van töb dolog is amit csinálok. Köszönöm előre is a segítséget! A hozzászólás módosítva: Ápr 28, 2015
A stabkocka vagy 1A vagy 1.5A-t tud HUTESSEL elviselni
te 2,5A-al terhelted be. S nem mellesleg 24VDC-bol kell 12VDC-t eloallitani szerencsetlenek. Az 30W futes. /12V*2,5A/ A hozzászólás módosítva: Ápr 28, 2015
Hello! Valamit elnézel. Az IC 6..10mA vehet fel, ezen kívül már csak a Fet-ek meghajtása eheti a villanyt. De ha a stabi füstül, akkor az IC-nek is füstölni kell, vagy amerre a villany elfolyik. Esetleg nézz szét a Gate körben, nincs-e zárlat, nem túl magas-e a freki..
Az is lehet, hogy a 7812 bemenete nincs jól megszűrve, hidegítve és a nagy pwm áram miatt feszugrálás visszahat rá.
A motor biztos nem a 12 voltról megy... Egy pontos táp-részletrajz ilyenkor nem lenne rossz.. A hozzászólás módosítva: Ápr 28, 2015
Köszönöm a gyors válaszokat!
Ghoost: A 2,5A az a terhelés amit az izzó vesz fel, nem pedig a stab IC. Tudom mit bír, ezért is nem értem a melegedést. Proli007:Azt tudom mennyit eszik az IC, egy párat összeraktam már, mégis most feladta a leckét. A gate körben nincs probléma, de a frekit nem tudom pontosan, úgyhogy azt kiszámolom. ferci: A szűrés jó, mindent úgy csináltam, ahogy a "nagy könyvbe" meg van írva. Azt viszont igazolom amit mond, hogy a motor nem 12V-ról megy, az csak a segédtáp. A kapcsolás: PWM DC Motor 24V Meg kell várni míg betülti a konkrét kapcsolást, pár mp. A hozzászólás módosítva: Ápr 28, 2015
Ha arra a 3 fetesre gondolsz, ott semmi szűrés nincs a 7812 bemenetén.. LC szűrés...
Akaszd le a fetek gate elektródáit, csak a meghajtók menjenek és a TL, aztán többet látsz.
Igen. Némely gyártótól származó stabkocka gerjedékenyebb lehet másoknál. A 100nanósok ne maradjanak le a be-kimenet és a talaj közt, közvetlen közelben...
Igen arra gondolok, de természetesen tettem rá. Most el kell mennem, de korán reggel nekiesek és ánézem amiket írtak és a frekit is kiszámolom. Mindenesetre köszönöm a segítséget Mindenkinek! Reggel jelentkezem.
Ja, hát azokat smd-ben a lábakra forrasztom direktben..
Egy ilyesfajta áramkörben meg multilayert is teszek, kis fojtót és jó elkót a 7812 ELÉ, mert különben fel is forrna a "nagy dc"-n... A hozzászólás módosítva: Ápr 28, 2015
Idézet: „smd-ben a lábakra forrasztom”
Nos addig eljutottam, hogy FET nélkül hibátlanul működik, de amint ráteszem a FET-et és terhelést kap, akkor esik le a fesz. azonnal, ahogy a kitöltését növelem. A jelalak borzalmasan torz olyankor. A frekik 142, 6,7k és 23kHz amin járattam, de kis frekin jobb volt a jelalak.
A "FET nélkül" azt jelenti, hogy a gate-zenerek sincsenek rajt a meghajtón?
Nézd meg a 7812 bemenetét is, hogy néz ki, aztán világosan látni fogod, miért esik le a kimeneti fesz.. a közös GND rendben van?
A szkóp arra is való..
Igen, a zenerek nincsenek rajta. Este megnézem ha hazamentem.
Csak azért kérdem, nehogy a meghajtót már valami rossz alkatrész leterhelje...
A tápot pedig rendezd úgy, ahogy írtam és ellenőrizd is le.
Átnéztem mindent, kiderült hogy a * tápegységem nem stabil és terhelésre leesik a fesz. radikálisan. Összeraktam egy 24V/6A-es tápot és azzal tökéletes minden, nem is melegszik semmi se! Köszönöm a segítséget Mindenkinek!
A hozzászólás módosítva: Máj 21, 2015
Ja, hát ez olyan, mint amikor a biztosíték van utoljára megnézve...
Sziasztok!
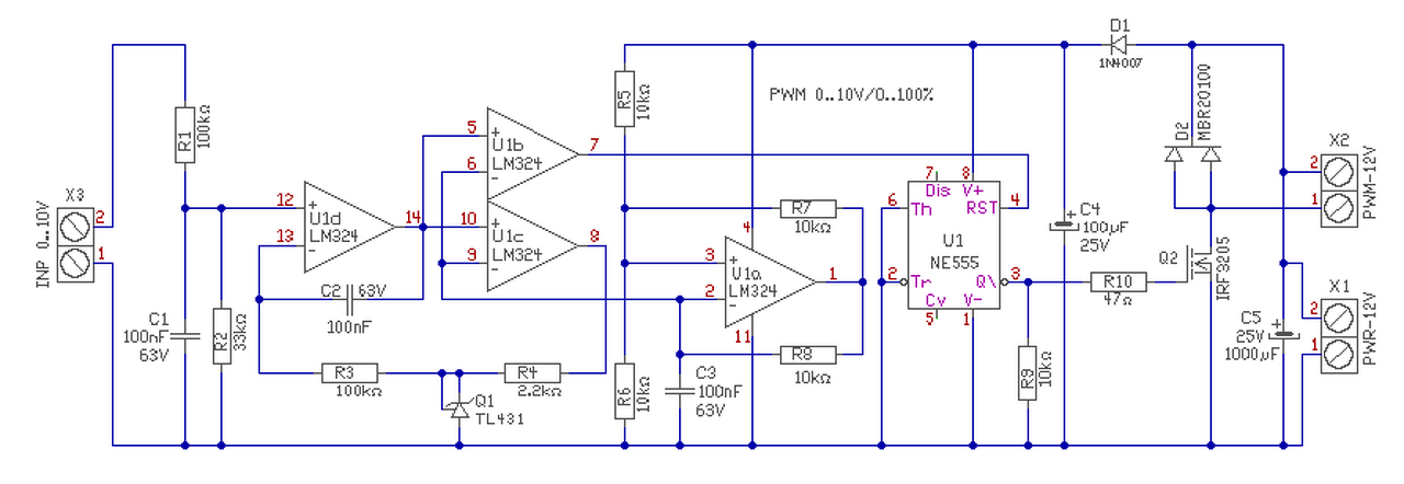
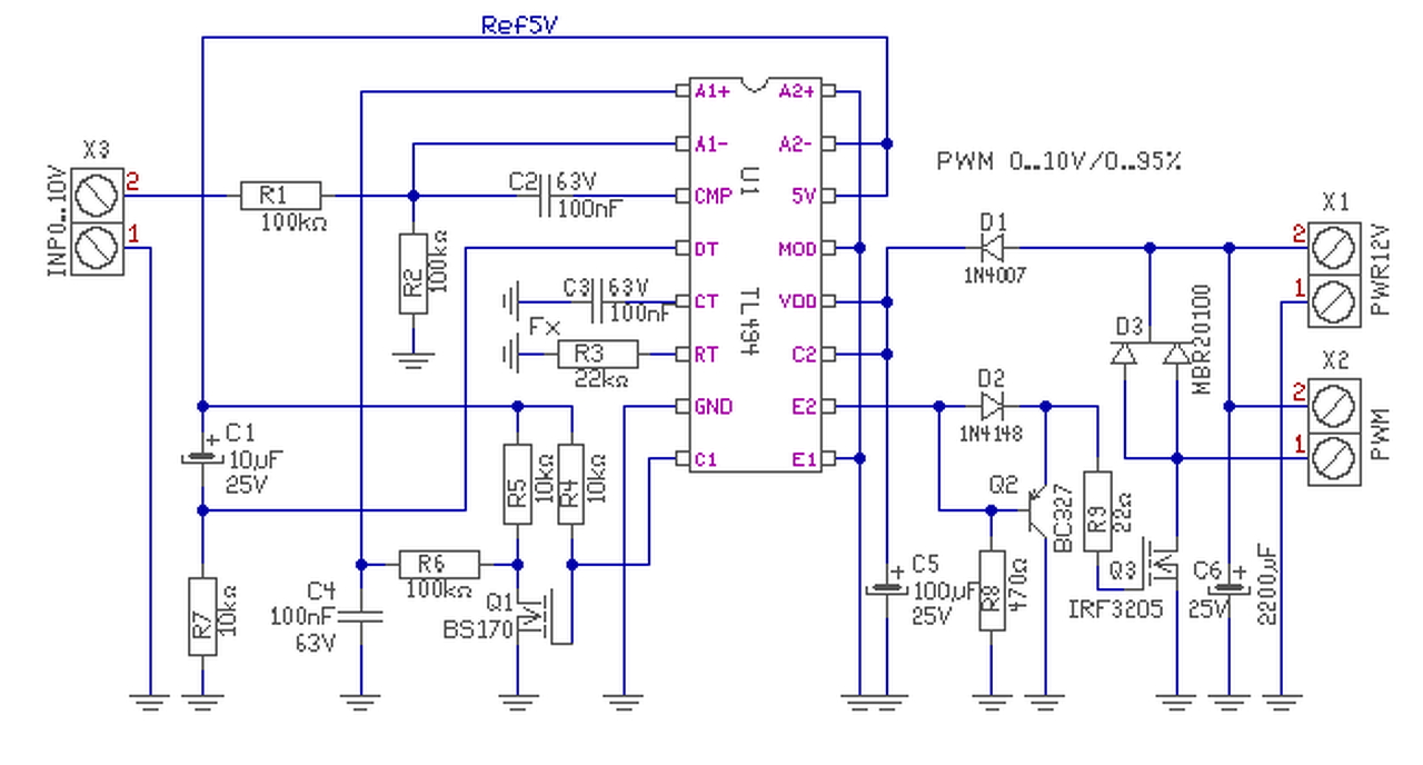
Az alábbi kapcsolást szeretném úgy megvalósítani, hogy a bekeretezett rész helyén egy 0-10 V között szabályozott bemenetem lenne egy vezetéken. Tudna valaki segíteni benne, hogy mit kellene átalakítani?
Hello! Pld.Így.
A hozzászólás módosítva: Máj 21, 2015
De hogy legyen egy másik alternatíva is..
Mivel a változatosság gyönyörködtet, még egy megoldás..
Nekem a D1 tetszik benne a legjobban... kevés helyen lehet látni igazán hatékony megoldást az itt felmerülő problémára.
Gondolom inkább a Q1. Mert abban több a ráció.
|
Bejelentkezés
Hirdetés |














