Fórum témák
» Több friss téma |
Fórum » Erősítőhöz való hangsugárzó védelem (koppanásgátló)
Témaindító: Thom, idő: Márc 14, 2006
Témakörök:
Szia! Írd rá a rajzra a T5,6,7 nem testre menő lábainak feszültségeit!
Sziasztok!
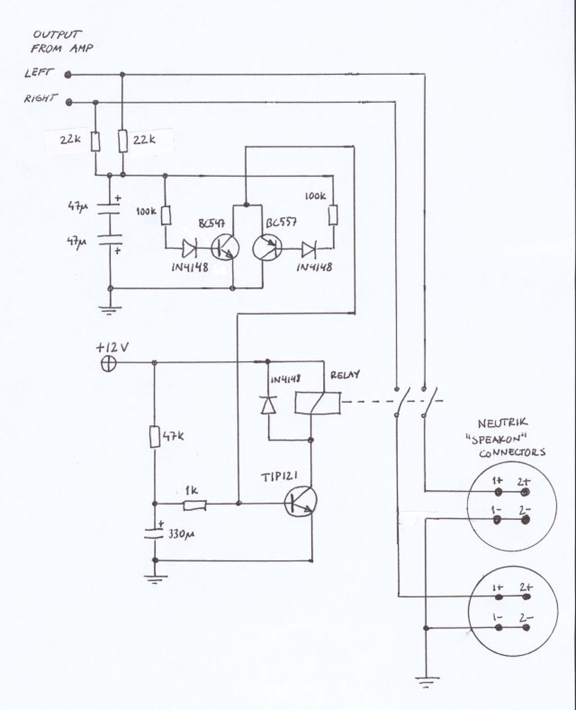
Mostanában ismét elkapott az erősítő építés vágy,ami ugye a védelmet is hozza magával. Megépítettem az Majki féle koppanás gátlót,Alkotó féle panel tervvel.A kérdésem az lenne hogy ezt a kapcsolást lehet 12V os relével használni?Csak a relé beültetésnél jutott eszembe,hogy jelenleg csak ilyenek vannak itthon,de abból is egy dobozzal.Másik fajtát nemigazán akarok most készíteni,mert a panelem is elfogyott.Illetve ezek tekercs ellenálása 300 ohm körül van,ez nagy gondot jelent? A hozzászólás módosítva: Júl 27, 2015
Köszi a választ!
T5 S-D 16V, S-G 0,067V T6 C-B 16V, C-E 14,5V T7 E-B 0,7V, E-C 0,06V
A LED-ek működtetése rendben. Sajnos az R6 nem tudja felhúzni a FET gate feszültségét. A T2,3,4 valamelyike például nyitva van, bár a késleltetés letelte után a DC hibát leszámítva zárva kéne lenniük. Mérd meg melyiknek nagyobb a bázis-emitter feszültsége 0,4V-nál, esetleg van-e köztük C-E zárlatos mint az a T6-tal megesett. Nagyon kis valószínűséggel C3 zárlat is lehet.
Zárlatot nem találtam, T1 0,02V, T2,3 0V, T4 0,17V B-E fesz.
Ha nem zárlatos a FET gate, akkor R6, C3-ra szűkül a kör. NYÁK átvezetés, szakadás kizárható?
A C3 és az R6 nem zárlatos. Nincs szakadás Illetve átvezetés(műszerrel ellenőriztem).
Ha méréseid, megfigyeléseid közül egy sem hibázna, akkor az R6 elkezdené tölteni a C3-at. Vedd ki egyenként a C3 pozitívhoz kapcsolódó tranzisztorokat (4db) és minden alkalommal mérd a kondi feszültségét áramaláhelyezés után pár másodperccel. Az R6 ugye nem szakadt és az egyik lába megkapja a tápot?
Sziasztok!
A segítségeteket szeretném kérni. Hol találom meg pontosan ennek a tervnek a kapcsolási rajzát (az alkatrészek miatt)? Nekem csak a hangszóróvédelemre lenne szükségem. Köszönöm! A hozzászólás módosítva: Aug 3, 2015
Írj neki levelet!
Nekem is segített!
Szia! Alkotó hivatkozott a témára, így kell keresni benne.
Remélem ezzel többet segítettem mintha belinkelem magát a rajzot ![]() (Link) A hozzászólás módosítva: Aug 3, 2015
Köszönöm a segítséget! Honnan lehet tudni a topic számát?
Az oldal fejlécében lévő keresőablakba beírod: TDA7294, ott lesz a topic a találatok között
Igen azt tudom
, de ahogyan kerestél te is számot írtál be: * topic:1064 user:Alkotó Hogyan tudok szűrni külön topicra pl. a te remekműveid vagy alkotó stb.... A hozzászólás módosítva: Aug 3, 2015
Itt a leírása, a kereső használatának is.
Sziasztok! Tudnátok ajánlani egy egyszerű hangszóróvédő, koppanásgátló kapcsolást ami az Orion SE1025-be belefér és nem kell neki külön trafó? Elvesztem itt a bőség tengerében. Köszönöm.
Az orionos topikba raktam egyet upc1237-el.
Sziasztok, segitsetek legyetek szivesek!
Az alabbi hangfalvedelmet kötöttem be az EA6383s erösitömbe. Bekapcsolas utan a rele nem huz be csak akkor ha a vegfokbol erkezö jelet ( bal-/jobb) kiforrasztom. Megmertem a vegfokbol erkezö vezetekeket elöször a GND-hez viszonyitva majd a +34v hoz viszonyitva. Az elsö esetben 0V-t mertem de a +34-hez kepest pedig -34V-ot. Nem tudom mi lehet a problema, a pozitiv taplalast a +34- re kötöttem, a minuszt a GND-re. Lehet hogy nem jol kötöttem be? Ugy tudom hogy egyaltalan nem szabad normalis esetben egyenfeszültsegnek lennie a vegfokok kimenetein. Egyebkent teljesen normalisan müködik az erösitö szepen szol nem melegszik semmi. Kerlek ha van valakinek valamilyen ötlete segitsen! Köszi elöre is!
Szia
Arra esetleg nem gondoltál, hogy a rajzon is jelzett +12V nem véletlen? Oda nem jó a végfok 34V-ja. Két megoldásod lehet: Vagy külön tápegységgel meghajtod (esetleg a trafódon van segédfesz kivezetés), vagy a 34V-ból csinálsz 12V-ot. Erre Én nem tennék egyszerű 7812 stabilizátort, max 35V a bemenő feszültsége, eléggé határon van, ráadásul sokat fűtene feleslegesen. Másik megoldás, vennék step-down konvertert, pár ezerért kapható.
Nem nem! A 12V-al minden rendben termeszetesen egy 12V- os feszstabilizatorral taplalom a hangfalvedöt egy BD241-el es 7812 kapcsolassal. Azzal minden ok. Ennek a feszültsegstabilizatornak a betapjat kötöttem a +34-re, a minuszat pedig GND- re. Ezeket jo helyre kötöttem? Lehet hogyha a GND es a -34 volt köze kötnem akkor jo lenne? Ez most lehet hogy egy baromsag...
Nem tudom azt nem mertem. De mostmar agyban vagyok, holnap mindenkeppen ramerek.
Tudom hogy telefon, meg ékezethiány, de hogy átformálja a mondatok értelmét.
A hozzászólás módosítva: Szept 3, 2015
Sziasztok! Na sikerült megmernem a Tip tranzisztor bazisan levö feszültseget: amikor nincsenek rajta a vegfokokrol erkezö zsinorok akkor 1.2V merhetö ( ekkor a rele behuz), amikor rajta vannak akkor 1,07V merhetö(ekkor nem huz be). Egyebkent kiforrasztottam a vedelemböl az összes tranzisztort es kimertem öket, mind jonak bizonyult. Viszont eszrevettem egy erdekes dolgot: bekapcsolas utan csak kezzel erintve a vegfokokrol erkezö vezetekeket egyszer az egyiket, majd a masikat, azt tapasztaltam, hogy a jobb oldali csatornanal leold a rele, (müködesbe lep a vedelem) a bal oldalinal nem! De ha a bal oldali rajta van bekapcsolas elött, akkor viszont mar nem huz be a rele bekapcs utan, a jobb oldalinal meg se igy se ugy nem huz be. A bal oldalinal most csereltem a vegfoktranyokat BD910-911-re. A jobb oldaliban a gyari TE1819-1820 gyariak vannak meg! Fogalmam sincs mi lehet a gond!
Szia! Ellenőrizd a védelem áramkört és az erősítőt összekötő test (GND) vezetéket, például a multiméter szakadásvizsgálójával.
A védelem két bementi pontját kösd testre, ekkor a relének be kell húznia, különben építési hibás. Mérd meg 2V egyenfeszültség állásban az erősítő kimeneteit testhez képest és számolj be az eredményről!
Szia! A testvezetek teljesen jo, nem szakadt. A vedelem bemenetere ugy kössek testet hogy rajta vannak a vegfok vezetekek vagy azok nelkül? Mert ha testre kötöm a vegfokokat akkor elmeletileg elszallnak nem!? Közben merem a vegfokokat!
Jobb vegfok: 0.03V
Bal vegfok: 0.1V a meres eredmenye
Rakötöttem testre a vedelem bemeneteit külön-külön majd egyszerre mindkettöt. Külön külön nem törtent semmi majd amikor együtt tettem testre akkor a trafo elkezdett hallhatoan bugni, majd amikor levettem teströl mindkettöt akkor egy pillanatra behuzott a rele de egyböl el is engedett. Ma atellenöriztem a rajz alapjan az aramkört es minden stimmel.
|
Bejelentkezés
Hirdetés |





Nekem is segített!
, de ahogyan kerestél te is számot írtál be: * topic:1064 user:Alkotó






