Fórum témák
» Több friss téma |
Hello!
- "Fix-re" kapcsolni úgy célszerű, ha a Fet Drain-Source pontját rövidre zárod. Vagy pld. a C5 felső felét felhúzod a tápra egy 10kohm-al. Akkor a komparátor bekapcsolja a Fet-et. - Kérdés mit értesz a "menet közben színt változtatni " alatt. Mert alap színek változása az RGB egyes diódáinak ki-be kapcsolásával elérhető. De ha automatikusan-folyamatosan változó színeket szeretnél, az cseppet összetettebb feladat. "nem 5 métert maximum olyan 30 cm környéki darabokat párhuzamosan kötve" Erről az a vicc jut eszembe, mikor a pali a kúton megkérdezi, mennyibe kerül egy csepp benzin..
Természetesen nem folyamatosan váltakozóra gondoltam, hanem a led szalagnak a vezérlőjét használva a távirányítóval lehetne kapcsolgatni egyes árnyalatok közt.
Csak azt nem tudom hogy hogy hozhatnám össze hogy a kapcsolás is aktív legyen és a szalag vezérlője is.
Nem ismerem a vezérlőt, de gondolom a szalagnak egy + és RGB lába van. A + oldalt lehet kapcsolgatni a hanggal. (Ha átalakítom a kapcsolást..)
Szívesen segítek vagy akár meg is rajzolom az új áramkört, egyedül ha annyiban segítenél hogy mit kéne módosítani azt megköszönném!
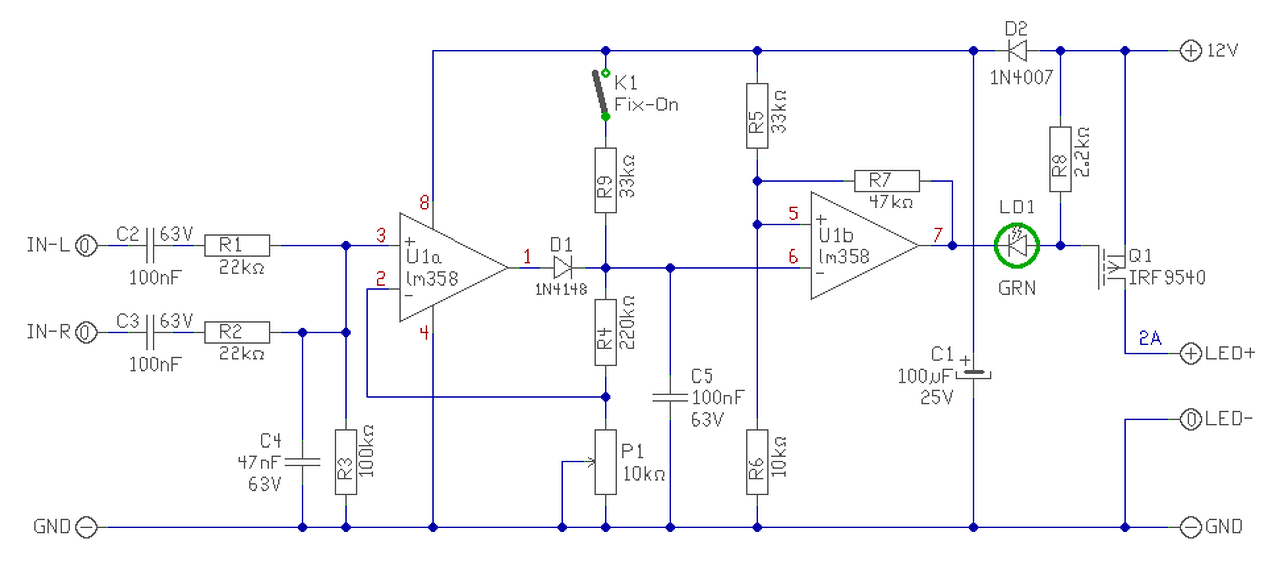
Inkább lerajzoltam. A "Led-" pontot természetesen nem innen, hanem az RGB vezérlőből fogják kapni, az R-G-B Led-ek.
Leköteleztél köszönöm szépen, beszerzem a maradék alkatrészeket amik nincsenek itthon és össze is dobom a tesztpéldányt!
Köszönöm még egyszer uram!
Az a része, hogy a nagydob ritmusában villogjon a piros, cintányérra meg a zöld, az még nincs benne
Szia proli!
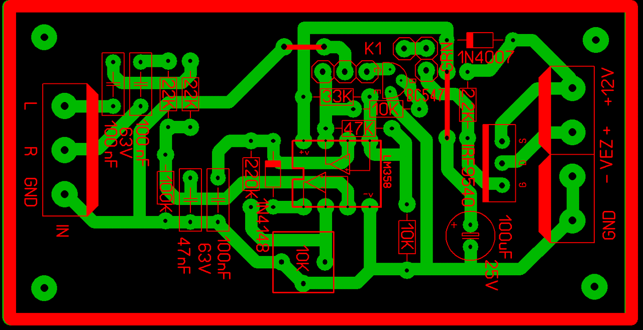
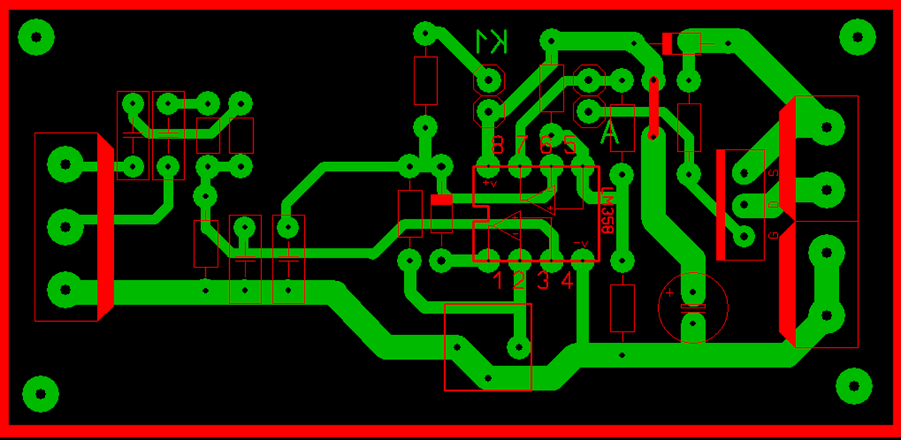
Megrajzoltam a panelt ha szépen megkérlek egy pillantást vetnél rá hogy még véletlenül se legyen félrekötés? Köszönném előre is!
Megnéztem. A C5-öt kihagytad és a Fet-nél nem vetted figyelembe a láb bekötését..
Kicsit átfirkáltam, bár és nem ismerem a Sprint-et, így van még rendezni való. Egyébként meg használj vastagabb vezetősávokat. 0,8mm minek? 1,6mm-es is simán elfér. A hozzászólás módosítva: Júl 13, 2015
Köszönöm szépen a kijavítást és a vastagságnál a tippet.
Napokban helyet kap egy nyákon aztán akkor lesz tapasztalás! Megpróbáltam kicsit összeszedettebbre elkészíteni! Köszönöm a türelmed és a segítséget! Ui: Megjött a szalag és a vezérlő, jól gondoltad van a + szál, és mellette 3 RGB szál.
A Fet most is rosszul van benne. A Source megy a +12V-ra..
Szia!
Össze is dobtam egy próba darabot, tökéletesen teszi a dolgát! Köszönöm szépen a segítséget és türelmed! ![]() Esetleg egy apró szösszenetet tudnál adni hogy a kapcsolásban minek mi a feladata, hogy egyúttal tanulás is lehessen belőle? Mekkora módosítást kellene véghez vinni a kapcsoláson hogy ne ellen ütemben dolgozzon hanem fordítva? Több óra járatás után sem melegszik pedig maximum fényerőn megy olyan módban hogy fixen világít a szalag szóval tökéletes, köszönöm még egyszer!
Hello! Érdekes.. Valami nincs itt rendben. Nem szabadna "fordítva" működnie.
Mérjél már feszültséget a GND-hez képest, mikor nincs bementi jel. Ekkor sötétnek kellene lenni. Nem lehet, hogy Te hangszóró kimenetről járatod? Mert ez vonalszintű bemenethez lett kigondolva. De most látom, Te a "FIX-ON" kapcsolót bekapcsoltad. Annak zene állásban "ki" állásban kellene lenni! A hozzászólás módosítva: Júl 20, 2015
Jobban megnézve a videót, nem értem mi ez a vezérlő (nem is ismerem), és hogy van bekötve. Mi az az két vezeték a zöld Led helyett az áramkörben?
A hozzászólás módosítva: Júl 20, 2015
Ha a "Fix on" kapcsolót kikapcsolnám akkor teljesen elalszik a led szalag, viszont a kimeneten a kapcsoló állásától változatlanul olyan 8,2V egyenfesz van.
Vonalszíntű jelről kapja a jelet, a led controller igazából semmi extra, az egyik vége a betáp pozitív és a test, a másik vége: fekete:+12V szál, zöld:G szál, piros:R szál, kék:B szál és ezek mennek a led szalagba. Viszont én a pozitív 12V-ot (fekete vezeték) Raktam rá a másik 2-es tüskesorra, amelyik vezeték megy a szalaghoz az került az ic 7. lábából jövő tüskére a másik tüskére pedig a vezérlőből jövő 12V-os fekete vezeték került.
Ez valahogy nem kerek. A vezérlőről valami linket feltennél? mert szeretném tudni a bekötését. Ez a kapcsolás, a Led-ek teljes pozitív tápját lenne hivatott kapcsolgatni. (Ezt kérted..)
A drótok helyett arra a tüskesorra egy zöld Led-et kellene kötni. Az villogni fog a zenére, ha a szalag nincs rákötve akkor is.. A hozzászólás módosítva: Júl 20, 2015
Nos ő lenne az.
Sajnos annyi féle vezérlő van hogy ezt az egy linket találtam róla, lényegében ők a forgalmazók csak ezért. Készítettem egy képet, talán könnyebb átlátni az egészet.magából a vezérlőből szín szerint jönnek ki a vezetékek amiket a szalag tekercsén jelöl is az ábra hogy melyik színhez melyik kör tartozik, a szalag forrszemeinél pedig jelölve van hogy melyik kört kell hova kötni.
Ha jól látom, a vezérlőbe két vezeték megy be (+- táp) és négy jön ki. (+táp és három szín)
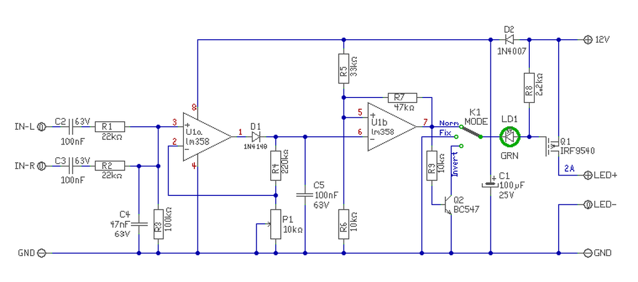
- Azt javaslom, hogy add meg a (+-) 12V be tápot a vezérlőnek és az áramkörödnek egyaránt. - A Led-eknek a "+" feszültséget, ne a vezérlőről vidd, hanem az áramköröd kimenetéről. (Fet Drain) - A három színt kösd a vezérlőre, ahol eredetileg is voltak.. - Tedd be a zöld Led-et az áramkörödbe. Kapcsold ki a FiX kapcsolót, és így próbáld. Alulról így a vezérlő, felülről az áramkörös fogja kapcsolni a Led-eket..
Érdekes de most már úgy teszi a dolgát ahogy eredetileg lett tervezve, én értettem el a led helyett azt hittem hogy ott kapcsolgatom majd a pozitív tápot a szalagnál elnézést a bonyodalomért!
Szépen izzik a zöld led és mellette a led szalag is. Nem kellett külön vinnem a szalagnak a +12V-ot ahogy a vezérlőből kijön őt ráfűztem és tökéletes, átkapcsolva elalszik a led, és impulzus függvényében felvillan a szalag és vele együtt a led de el is alszik ahogy kell. Az üzemmódokat is szépen veszi üzem közben! Leköteleztél a sok segítséggel! Viszont annyira megtetszett az hogy ellenütemben dolgozik bonyolult lenne egy olyan kapcsolást is összehozni? Ugyanezekkel a feltételekkel természetesen.
Ahhoz a komparátor kimenetére célszerű tenni egy invertáló fokozatot. Pld. így
Rendben elkészítem a próbapanelt belőle is és jelentkezek!
Köszönöm a segítséged és türelmed, ha felénk jársz feltétlen vendégem vagy pár házi sörre!
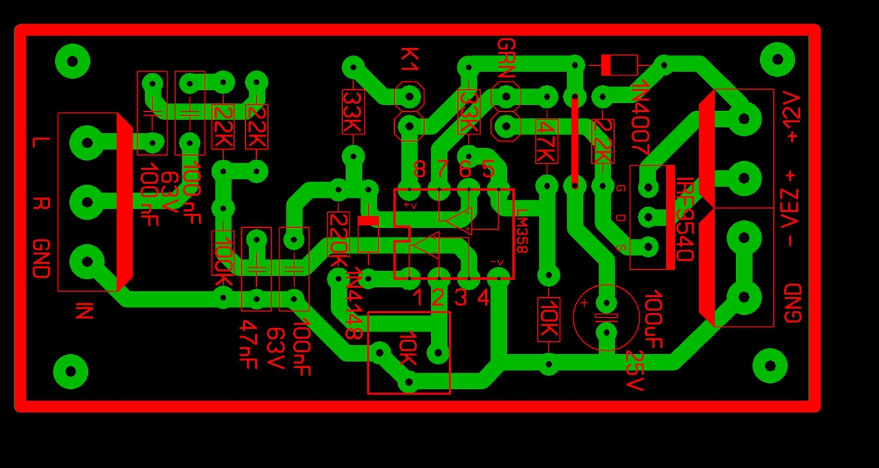
Nos, volt egy kis időm és beillesztettem az invertáló fokozatot a panelra.
Rápillantanál hogy megfelelő-e mielőtt megépítem? Köszönöm szépen előre is!
Hello! Jó, de ha a kapcsoló három pontját feljebb viszed (egy vonalba a középérintkezővel), nem kell az átkötés, mert a tranyó emitterén ott van a GND..
Jogos, köszönöm hogy ránéztél ,módosítom és holnap össze is rakom a panelt!
Szia!
Köszönöm a sok segítséget, a legújabb verzió is tökéletesen teszi a dolgát úgy ahogy kell! ![]() Ha a bemeneti jel erősségét csökkenteni szeretném olyan 30%-al akkor az R1-R2 értékét mennyivel növeljem?
"Ha a bemeneti jel erősségét csökkenteni szeretném.." No, az meg micsoda?
Magára a vonalszintű audio jelre gondoltam.
Oké, de kisebb vagy nagyobb jelet szeretnél ráadni vagy mi?
Vonalszintű jelnél kisebb, már csak a mikrofon jele. Ahhoz meg mikrofon előerősítő kell, mert az meg már annyival kisebb. Egyik pár 100mV, a másik meg mV tartományban van..
Lehet számodra az, de másnak mért volna természetes, ami neked az? |
Bejelentkezés
Hirdetés |















