Fórum témák
» Több friss téma |
Szia
Itt találsz egyet: Bővebben: Link Az a kapcsolás 2 lappal odébb a nyákrajza. De ha a Lábortápegységeket végignézed legalább 4féle megoldással találkozhatsz. lásd itt.: Bővebben: Link Vagy esetleg itt: Bővebben: Link Ha nem tudod pontosítani milyen alkatrészhez kell. ( azt tudom hogy ICL7107 de van még azonkivul egy két alkatrész benne. kondenzátor lábtávolság trimmer vagy helikális potméterrel akarod, milyen kijelző? Mert abból van vagy 3 oldal, és lehet hogy megeggyezik némelyik, de mind biztos nem. ) Lásd: Bővebben: Link És nem utolsó sorba milyen hőmérő? Ellenállás, hőellemes, félvezetős, azzal is más lesz a rajz ha csak negativ irányba akarsz mérni, vagy csak pozítív irányba? Vagy mindkét irányba? Sajnos, mindhez más, más, rajz tartozik. Nem akarok beleszólni. De ha mindenhova megadod az e mail címedet, Teleöntik a fiókodat, sok sok okossággal, amit nem kértél. üdv. A hozzászólás módosítva: Jan 7, 2014
Szia köszönöm szépen a segítséget!!Mindenféle képen olyan rajz lenne jó ami negatív és pozitív irányba is merendő legyen.
Sziasztok!
7 szegmens-es kijelzőt, hogy tudom működésre bírni? Szegmens kezelésre találtam példát, de hogy csináljam, hogy kiírja az értéket? Pl volt Amper mérő. Köszönöm ha válaszoltok. A hozzászólás módosítva: Ápr 14, 2014
A hétszegmenses kijelző általában hét szegmensből, és egy tizedespontból áll. Ezek akkor világítanak, ha ellenálláson keresztül áram folyik rajtuk.
A vezérlés egy dekóder áramkörrel, mint például az SN7447, egy A/D műszer-ICvel (ICL7107), vagy mikrokontrollerrel történhet. Áram mérésére egy megfelelő sönt ellenállással, és egy A/D átalakítóval alkalmas. A hozzászólás módosítva: Ápr 14, 2014
Attila93-nak..
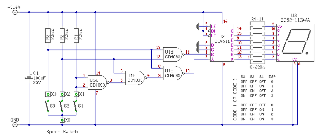
Ha a négy érintkező közül az egyik a közös, és a másik három a sebesség, akkor a közös érintkező lesz az "X0" és a testre kell kötni. Ha a négy érintkező alapból mindegyik testre zár, és a negyedik a "0" sebesség fokozat, akkor azt egyszerűen ki kell hagyni. (Mert ugye ha egyik sebesség sincs bent, akkor az a nulla.) A kijelző akkor is jó, ha minden fokozatnál egy érintkező zár, vagy akkor is, ha sorba zárnak. (Vagy is az alsóbb fokozat kapcsolója is mindig zárva van.) Ezt ábrázolja a "Code-1 és Code-2" kis táblázat. A 8db 220ohm lehet egyedi 8 ellenállás, (7 is elég ekkor mert tizedespont nincs) vagy DIP16 tokos ellenállás sor. A tápfesz 5..6V között lehet, ha nagyobb, akkor vagy stabilizálni kell, vagy a 220ohm-okat cserélni.
Sziasztok!
Akkor is ugyan úgy működik a kapcsolás, ha nem a common van tranzisztorral irányítva? (van valami jelentősége) Mármint a common egyből az ic-ből kapja, és a többin vannak a tranzisztorok. Köszi: Dávid
Hello! Meglehetősen neheze a kérdésed. " ha nem a common van tranzisztorral irányítva?"
- Nem "irányítva", hanem "kapcsolva". De ebben a kapcsolásban mind a szegmens, mind a digit kimenetnek, magas szintűnek kell lenni, hogy egy szegmens,vagy szám világítson. Időben mindig csak egy kijelző katód van egy-egy tranyóval bekapcsolva. A szegmens meghajtó kimenetnek (D2..D8) csak egy-egy szegmenset kell meghajtani. A tranyón, viszont a kijelzett számtól függően, 0..7 szegmens árama is folyhat. Mivel a tranyónak van áramerősítése, ez nem gond, a digitmehajtónak (D9..D12) csak a tranyót kell meghajtania. - Ha a szegmenseket hajtod tranyóval, akkor a tranyónak csak 1db. szegmens áramát kell egyidőben meghajtania. Viszont ha a közös katódot (Common) közvetlen kötnéd az IC kimenetére, akkor annak kellene meghajtania a 0..7 szegmens áramát. Ha erre az nincs felkészítve, akkor nem lesz jó. Továbbá ekkor a digit kimenetnek, nem magas szintet kell kiadni, hanem alacsony szintet. Vagy is invertálni kellene. (Mint ahogy a tranyó jelenleg is ezt teszi. Remélhetőleg érthető.. A hozzászólás módosítva: Szept 11, 2014
Sziasztok!
Atilla86 forrasztó álllomását próbálom reprodukálni, de a kijelzésem nem müködik sajnos. Én D120561SR-L tipusú "kijelzöt pròbáltam hozzá,de sötét az egész. Eredetileg HD-H101 kijelzö kellene hozzá. Sajnos nekem nem sikerült megtalálnom mind 2 adatlapját, és összehasonlítani, hogy egyeznek e a lábak. Valaki tudnak nekem ebben segiteni? Hállás köszönetem!
A lábak talán még egyeznek is, de szerintem az egyik közös anódos, a másik meg közös katódos. Multival kimérheted.
Szia!
ktamas66 jól mondja, a H101-es kijelző közös anódos, amit pedig Te próbáltál, az közös katódos.
Köszönöm a válaszokat, ezt akkor jól megszivatott, nincs esetleg valami egyszerü megoldás, hogy az ICL7107 ne az anodot hanem a catodot kapcsolgassa?
Bővebben: Link
Hello! Képes lennél az összes szegmenset meginvertálni egy nyamvadt kijelző miatt?
Sajnos nem biztos, hogy elérhetö közelben találok megfelelö kijelzöt (a jelenlegit is a fiokbol húztam elö). És ha nem lesz másik kijelzö akkor muszáj kezdenem valamit a jelenlegivel.. Deaz holnap kiderül, hogy tudok-e szerezni.
Sziasztok!
Sajnos nem sokat értek az elektronikához, viszont szeretnék, így alkalmanként a fejembe veszek valamit és megpróbálom megérteni, megtanulni, esetleg megvalósítani. Most erre a 7 szegmenses kijelzőre gondoltam éppen. Kellene nekem tehát egy leírás, amiben egy viszonylag egyszerű feladat (mondjuk egy valamilyen számláló, vagy óra, lehetőleg olyan ami több ilyen kijelzőt igényel) megoldása van leírva, dokumentálva, lépésről lépésre, részletesen. Nagyon részletesen. Például hogy hogy is működik ez a kijelző, mi a működésének az elmélete, milyen áramkört kell építeni rá és miért olyat, milyen IC-k szükségesek a működéshez és hogy ezekhez milyen programot kell írni és miért olyat. Soha nem programoztam még IC-t sajnos, programozni más nyelven alapszinten tudok, úgyhogy a kód megértése, ha részletesen el van magyarázva, akkor nem fog gondot jelenteni. Előre megépített áramkör (Arudino, stb) nem érdekel saját magam szeretném megcsinálni az áramkört. A leírás vagy útmutató angol is lehet. Már amennyiben létezik egyáltalán olyan leírás ami a fenti feltételeket kielégíti. . Ezen kívül ha van esetleg olyan fórumtárs aki vállalkozna arra, hogy megtanítja nekem ezt az egész 7 szegmenses kijelzős témát, annak nagyon hálás lennék. Előre is köszönöm a segítséget! Üdv, Ádám
Hello! Ilyen leírást vagy segítséget nem fogsz találni..
- A hétszegmenses kijelzőn nagyon nincs mit tanulni. Minden szegmens mögött egy-egy Led dióda van. Így a hét Led diódának közösítve van vagy az anódja, vagy a katódja. Így lesz belőle egy kijelző. Működtetése azonos egy Led kigyújtásával. Ha megfelelő szegmenseket gyújtasz ki, akkor olvasható számokat lehet előállítani. De megértéséhez legegyszerűbb egy kijelzőnek az adatlapját megtekinteni. - A programozásnak "semmi köze" a kijelzőhöz, annak elsajátítása szintén a kiválasztott kontroller (mert gondolom erre gondoltál) adatlapjából és egyéb fellelhető irodalomból lehetséges. De itt is van fórum úgy az AVR-hez mint a PIC-hez. - Teljesen általános kérdésekre nem lehet válaszolni, maximum ugyan olyan általánosságokat, vagy badarságokat, mint maga a kérdés. Ez a kérdés olyan mintha meglátnál egy mozdonyt, és a vasutastól megkérdeznéd, "árulja már el, hogyan kell mozdonyt vezetni, vasutat készíteni és üzemeltetni"..
Ellenőrizd a vezetékezést, forrasztásokat. Mivel páros számokat nem ír, a legalsó bittel kezdeném.
Azt azért jó lenne tudni, milyen alkatrészeknél tértél el az eredeti kapcsolástól.
Ahogy ktamas66 mondja, ellenorizd a 7447 7-es labara menő vezeteket. Valoszinuleg az nem er el a PIC 17-es labaig.
Igen az volt a hiba de megoldodót!
Nagyon szépen köszönöm! És ha 6 voltot adok az baj lesz? Persze 7805 nélkül! Ja és a pont csak a páros számoknál jelenik meg most! (Az óra és a percválasztó pontja és a per és a Mp elválasztó pontjára gondolok!) Üdv! A hozzászólás módosítva: Aug 10, 2015
Ha a 6 V-ot a PIC is megkapja, akkor igen, baj lesz. Max. 5.5 V-ot visel el, de már az is határadat.
Én nem próbálkoznék vele, az ajánlott maximum 5,5V. A 7805-nek meg kevés lenne a 6V, akkor valami LDO táp IC-t használj (pl. LM2940).
Köszönöm!
A hozzászólás módosítva: Aug 11, 2015
Sziasztok! Új vagyok itt a fórumon és szeretnék segítséget kérni.
Szeretném ezt az elektronikát megépíteni, mármint részben már kész is van. A terv adott. Az egyes kapcsolóktól függően bizonyos karakterek megjelenítése a kijelzőn. egy amit sajnos nem tudok megoldani az az Attiny 2313 as chip programozása. Ha esetleg tudna valaki segíteni megköszönném nem lennék hálátlan. Ha esetleg az elektronikában valaki találna valami bibit szívesen venném a tippeket. Válaszokat előre is nagyon köszönöm. A hozzászólás módosítva: Dec 7, 2015
A 7447 -vagy a 4511ic pont ezt tudja ,programozás nélkül és fillérekbe kerül mindkettő de ha mindenképp programozható (processzor) áramkörben gondolkodsz , én piccel megoldom neked .
A hozzászólás módosítva: Dec 7, 2015
Igazábol nem mindenképpen csak nem tudtam alternatívát. Most épp nézem amit ajánlottál és próbálom kitalálni hogy mégis hogy működik a bekötése.
|
Bejelentkezés
Hirdetés |







. 





