Fórum témák
» Több friss téma |
Üdv Mindenkinek! A gondom a következő adott egy kis villanymotor(rég rádióból, cd-lejátszóból kiszedett) semmit nem tudok a motorról csak hogy 24 v-nál nagyobb áramot soha nem kapott, hogy tudom megméri hogy pontosan mekkora feszültséggel és áramerősséggel működik, úgy hogy a motor ne károsodjon?
Szia!
Gondolom arra gondoltál, hogy 24 voltnál nagyobb feszültséggel nem üzemelt. Ebből én arra következtetek, hogy max 24 voltot lehet rákötni. Az áramerősséget pedig úgy tudod simán megmérni, hogy sorba kötöd a feszültségforrással az ampermérőt. Bár nekem egy kicsit furcsa, hogy régi magnóban 24 voltos motor lenne. Üdv.: mate_x
köszönöm sés mi van akkor ha nem tudom mekkora a feszültség
Szia! Ha már itt vagy az interneten, akkor rém egyszerű dolgod van. Megjegyzed a régi magnód tipusát, majd okosan ezt a betűkből és számokból álló sorozatot beírod valamelyik keresőbe. Csak kitartás kérdése, hogy előbb vagy utóbb ne találj egy megfelelő kapcsolási rajzot, abból pedig valószínű kiderül a motor feszültsége. Igen, a 24V nem áram, hanem feszültség. Milyen elektrotechnkiai ismereteid vannak? Üdv.: Yoe
Egy kérdés! Régi rádióban hol van motor? Talán a hangoláshoz?
Szia!
A kérdésed jogos. Nem egyszerű megállapítani adatlap nélkül. Először is nézd meg multiméterrel hogy a motor (gondolom dc) két vége között mekkora az ellenállás. Ezen érték segítségével ki tudod számítani hogy induláskor mekkora áramot vesz fel egy adott feszültség esetén(I=U/R). Amikor a motor már elindult akkor ennél sokkal kevesebbet fog felvenni. (Létezik olyan motor is aminek a tekercse 0.5ohm-os, mégis a magas fordulatszám miatt kb max 150mA-t eszik terheletlenül 3V-ról.) Igazából a legjobban úgy tudod kitesztelni, hogy rákapcsolsz egy adott feszt pl 3V-t nézed az áramot és hallgatod a hangját, ha már nagyon süvít az már nem jó. Illetve a szag, röhelyesen hangozhat de mivel a kis motorok általában csúszós érintkezősek ezért nagyobb fordulatszámon már elkezdik égetni a kenésüket. A motor kialakításából is sokat meg lehet mondani, ha szépen csapágyazott akkor magasabb fordulatszámra tervezték. Ilyen kis motorokra különben olyan ökölszabályt is hallottam már hogy max annak a fesznek a duplájáról üzemeltethető biztonságosan amiről már lefogás után elinul. Sok sikert! Szerintem úgy a legegyszerűbb eljárnod, hogy fogod a motort és megnézed a tekercselését
Gondolom magnóra gondolt, a kazettában lévő szalag tekeréséhez.
Szia! Valami ilyesmire gondolok, de a kérdés nem igazán egyértelmű. No, majd kiderül a következő hozzászólásából.
ciao ha esetleg egy képet tudnál mellékelni az jó lenne mert anélkül nehéz a dolog :lookaround:
máskülönben lehet hogy Marko Ramiusz válasza lesz megfelelő ha mellékelsz képet több mint valószínű tudok segíteni üdv. görgő
Sziasztok!
Mi a legegyszerűbb módja, hogy egy univerzális soros motor forgórészéről, vagy állórészéről megtudjuk, hogy rossz, menetzárlatos, vagy sem? Természetesen abban az esetben, ha nincs rajta égésnyom ![]() Többször belefutottam már, hogy rossz a motor, műszerrel mérve ellenállás értékek jónak tűnnek, illetve 12V 50Hz-ről meghajtva csak a csupasz tekercset állórész esetében azonos terhelőáramot ad mindkét oldal, azonban mégis rossz. Forgórész esetében a szokásom az, hogy 12V, vagy 6V 50Hz táppal meghajtva állórész nélkül a szénkefék helyére kötve, áramot mérek, miközben lassan tekerem. Ha egyforma értéket mérek minden szegmensnél, én jónak vélem. De ezt is elbuktam már, volt hogy így jónak tűnt, mégis rossz volt. Mi az a megoldás, amivel házi körülmények közt biztos a diagnózis? Most például van egy Makita gépbe való motor, ami akárhogy mérem, jó. Ha bekapcsolom, azonnal leveri a kismegszakítót. Ötletem sincs, hogy mérjem ki... Köszönök minden segítséget előre is!
Üdv.
Idézet: „ Most például van egy Makita gépbe való motor, ami akárhogy mérem, jó. Ha bekapcsolom, azonnal leveri a kismegszakítót. Ötletem sincs, hogy mérjem ki...” Én a motoron kívül is nézelődnék... Pl. Zavarszűrő kondi, lehet,hogy zárlatos. vagy a kapcsoló. ...illetve a kábel,amiről valószínűsíthető, hogy pl extrém esetben nagy volt rajta az áramfelvétel, megolvadt, ill. belül megolvasztotta a szigeteléseket, és ily módon összeért a két vezető. (biztos mindenki szokta mérni a lekötött kábeleket,hogy nem vezet-e a kér ér (fázis-nulla) Csak ötlet, lehet még be is válik
Szia! Sajnos nem.. Kapcsolót is kikötöttem, zavarszűrőt, és a kábelt is. Mégis valami nem kerek.. biztos a motor a rossz, csak nem tudom, hogy álló, vagy forgórész.
Szia!
Szia!
Egy kis motor esetében még megoldható. De egy 1mm vastag drót esetében most hogy az 2 ohm, vagy 2,1 ohm, az lehet tekercselési hibaszázalék, meg egy menetzárlat is. Kipróbáltam egy 2kW motorral, hogy a forgórész mérem, ez a motor teljesen jó, mégis akár fél Ohm-os eltérések is vannak a szegmensek között. Itt valami rezgőkört kellene alkotni, és azt mérni valahogy...
Nem emlékszem pontosan melyik könyvben olvastam,
Villamos motorok tekercselése, vagy a Kis villamos motorok áttekercselése című könyvben, de van róla szó. A könyveket le tudod tölteni Bővebben: Link Naggyából úgy néz ki hogy egy U alakú vas, rajta tekercselés, váltófeszről táplálva, minden horonyhoz közelíteni kell. Ha szét vannak kötve a tekercsek, és menetzárlat van, akkor az U vas hozzátapad a forgó/állórészhez. A könyvben pontosabban le van írva.
Üdv!
Szeretném, ha újra eővennénk ezt a témát! aquaplant-nak igaza van, ohm méréssel nem sokra megyünk. Szerintem is megoldás lehetne ha Valaki tervezne egy L-C rezgőkört (1-2 KHz-re) aminek az L tagja a mérendő tekercs lenne. A rezgőkör kimenetét egy hangerősítőre kötve a hangszóróból egy x frekis sípolást hallanánk. (Mérőcsipeszek a kefekivezetéseken. ) Lassan körbeforgatva a forgórészt a hangmagasság változásából következtetni lehetne a hibára. Szerintem.
Sziasztok!
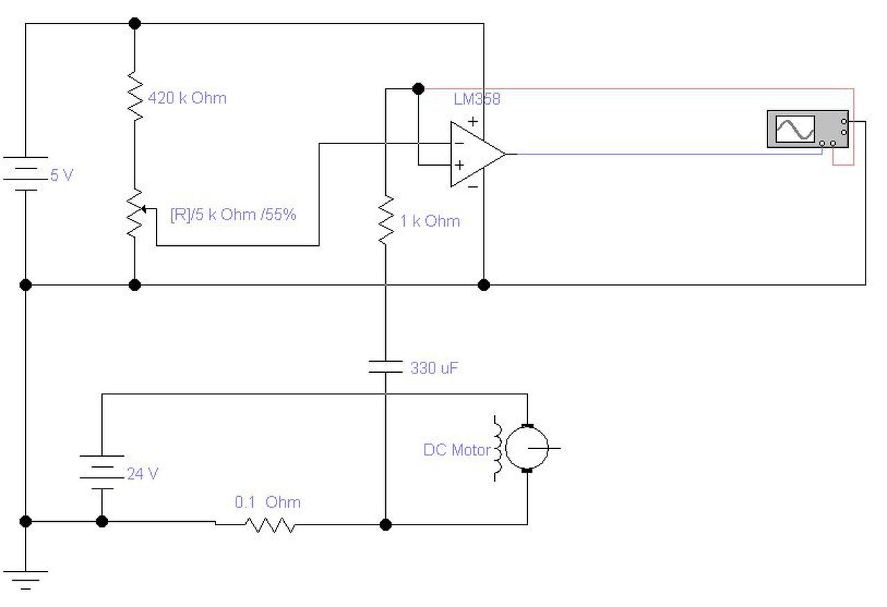
Felelevenítem a témát. Adott egy(több) 24-36V DC motor. Fordulatszámot szeretném mérni anélkül hogy hozzáérnék a motorhoz.(hall vagy egyéb jeladó nem kivitelezhető) Mivel azt tudom, hogy a kollektor 12 szegmensű,ezért arra gondoltam, hogy ahogy forog a motor és szegmenst vált, a kollektoron ingadozik az áram és ezt az ingadozást ha négyszögesítem akkor mikrovezérlővel tudom mérni a fordulatszámot. Ezt egy mérőellenállás közbeiktatásával meg is történt, utána kötve egy műveleti erősítőt elő is állt a négyszögjel. Viszont az a bajom, hogy ha minimálisan is változik a terhelő áram, akkor elmászik az egész és megszűnik a négyszögjelem. Ez ugye abból adódik, hogy az ellenálláson is nagyobb feszültség esik és elmásik a DC tartomány. Lényedében egy DC-re szuperponálódott AC-t mérnék. Az a bajom, hogy az AC-t nem tudom normálisan leválasztani, hogy ne zavarodjon meg az egész. A következő kapcsolást használom, van valakinek épkézláb ötlete ? A hozzászólás módosítva: Aug 25, 2015
A 330 µF egy kicsit nagynak tűnik. Kisebb (pár nF) kondenzátorral eredményesebb lennél, ez nyilván alacsonyabb fordulaton kisebb amplitúdót produkálna, dehát erősíteni lehet. A kommutátor szegmens váltásaikor elég meredek felfutású tüskék keletkeznek, amihez elégnek tűnik a kis időállandójú differenciáló tag. Lehet, hogy egy monostabillal érdemes lenne jelet formálni állandó szélességűre, akkor a frekvencia (fordulatszám) kijelzés is egyszerűsödne.
Szia!
Próbáltam 100nF-al leválasztani, de az sem segített a dolgon, akkor is megjelent a kondi másik oldalán az egyen összetevő és elvitte a mérést. A jelalak annyira nem lényeg,mert uC-nek az IRQ-ját használom és átlagolom majd,de ez egy későbbi lépés lesz. Most a fő baj az egyen összetevővel van. ( a fordulatszám 2000 és 5000 között változna,de ezen a téren tudok kompromisszumot is kötni)
Szkópon megvizsgáltad, hogy terhelve, terheletlenül is van-e az áramnak "hasznos" kiszűrhető összetevője?
Egyébként meg mérheted a feszültséget meg az áramot a motoron és meghatározod: Umotor= I*Rmotor+RPM*Konstans A konstanst egy-két ismert (külsőleg megmért) fordulatszámmon végzett mérésből tudod meghatározni a legegyszerűbben (természetesen motoronként más más értékű lesz a konstans, típusonként nagyjából megegyező, tehát a végső motoron célszerű a mérést elvégezni). A hozzászólás módosítva: Aug 25, 2015
Ha a differenciáló tag után az ellenállással párhuzamosan kötsz egy gyors kapcsoló diódát az egyenszint eltolódást megszünteti. A dióda polaritását asszerint, hogy a diff tag után keletkező impulzusok melyikét kívánod hasznosítani.
Szia!
Korábban foglalkoztatott ez a fajta szenzormentes fordulatszám érzékelés. Az irodalmakban, amikben utána olvastam, nagy hangsúlyt helyeznek a megfelelő szűrésre, ami általában nagymeredekségű adaptív sávszűrő. Az alábbi irodalomban találsz egy kis képet a spektrumról, de ez változik a kefe anyaga és egyéb konstrukciós jellemzők függvényében. Bővebben: Link Ugyan ez van szabatosabban leírva a következő cikk legutolsó bekezdésében is. Bővebben: Link A dolog lényege, hogy egy kondenzátoros leválasztás nem elégséges. Ha analóg szűrőt akarsz, akkor egy kb. 100....1000Hz közötti áteresztési tartományú nagymeredekségű szűrőt kellene összehoznod. Persze dsp-vel is neki lehet futni.
Sziasztok!
A soros ellenállás után a differenciáló tag beállítása után és téve egy 2x erősítőt tök jól működik (meg persze a csatoló kondik bevetése a fokozatok között) a készülék, fordulatszámtól független és áramtól is független, szépen megjelenik a négyszögjelem a kollektorváltásokkal szinkronban. Köszi mindenkinek a tippeket,ajánlásokat.
A kialakult kapcsolást közzé tennéd? Esetleg egy-két foto is érdekelne.
Szia!
Fotó nem publikus,mert még csak lyukacsos panelen létezik. Rajz is még csak a kézzel rajzolt vázlat,de működik. (annyi megjegyzés, hogy a 12k-s ellenállás helyett 10k-sat raktam be,mert azt találtam) Nekem 12V-24V-36V-os kb ablaktörlő motorok vizsgálatához kell ez az eszköz, hogy kisebb vagy nagyobb motoroknál hogy viselkedik nem tudom. A hozzászólás módosítva: Aug 28, 2015
Köszönöm!
Ez egy kiindulási pont lehet annak, aki így szeretne fordulatot mérni.
Sziasztok!
Szeretnék egy kis segítséget kérni tőletek. Van egy kávéautomatánk, aminek az a problémája,hogy amikor nem kötöm rá a szivattyú DC motort akkor azon az áramkörön lead ~36V feszültséget,viszont amikor rá van kötve a motor akkor csak ~21V feszültséget tudok mérni, és sajnos ennek az az eredménye,hogy kevesebb vizet ad így a szivattyú. Lenne esetleg valamilyen ötlet arra,hogy hogyan lehetne jobban stabilizálni a feszültséget? Köszönöm szépen előre is az építő jellegű válaszokat. A hozzászólás módosítva: Ápr 21, 2016
Ehhez tudnunk kéne milyen elektronika táplálja azt a motort.
A hozzászólás módosítva: Ápr 22, 2016
Sürgősen kellenének a válaszok ha lehetséges (munkához kellene).
Egy 18V-os egyenáramú, szénkefés, a motoron belül mágneses motorfékkel és útjeladóval ellátott motor jellemzőit kellene megmérnem. Terhelés nélkül, és terheléssel is. A terhelés egy kitolható lépcső, a motor tengelyén egy fogaskerék ékszíjakkal hajtja meg. Kérdéseim: - Milyen főbb motor jellemzőket mérjek, terhelés nélkül ill. terhelés mellett? (Pl. U, I, fordulatszám, stb.?) Hogyan mérjem meg? - Milyen műszerekkel? (Ez banálisnak tűnhet, de gyakorlatilag semmilyen műszer nem áll rendelkezésre, be kell szerezni, esetleg tudtok ajánlani minőségibb műszereket? (Az áramforrástól kezdve a mérőműszerekig?) Köszönöm előre is a válaszokat. És várom. (Képleteket is értek, ha írtok).
Első kérdésként felmerül: mi a célja a mérésnek? (A leírásodból az jön le nekem, hogy egy gyári szerkezetről van szó, amit az adott célra alakítottak ki...)
Segítséget nyújt az adattábla a motoron - ha megvan és olvasható... Amennyiben a szükséges tápegység terhelhetőségét szeretnéd megtudni, akkor ezt egyszerű áram méréssel megteheted. Mivel nem írod mekkora a lépcső, milyen pályán mozog, stb nem lehet saccolni. Egy ilyen motor - terhelés alatt - simán felvehet 30...40A-t is, üresjárás mérése irreleváns. Ugyanez vonatkozik a fordulatszám mérésére. (Ha nagyon kíváncsi vagy rá ezt az értéket az áttétel(ek) és az időegység alatt megtett út alapján ki lehet számolni.) További információkra van szükség a pontosabb válaszokhoz.
Nem tudni mi vitt téged erre a feladatra, de ez igy, ahogy leirod nem igen lesz célravezetö. A motorokat ( de csak azt, s nem az egész szerkezetet) méröpadokon lehet bemérni. Az egy bonyolult berendezés mert a motor forgatonyomatékát kell mérni ( azaz a leadott mechanikus terhelést). Ezt házi körülmények között nem egyszerü megvalositani, és ehhez a motort ki kell szerelni a berendezésböl. ( amugy a motor gyártoja megszokta ezeket adni igy felesleges otthon mérni).
Amit te mérni tudsz az a bevitt teljesitmény (U,I) erre minden megfelelö meréshatárral rendelkezö müszer jo (2 kell külön az U-ra meg az I-re). Ezeket beviszed egy táblázatba akkor a P-t is számolhatod meg görbéket is rajzolhatsz. Itt van egy igen jo összefoglalo meg leirás mi mit jelent és hogyan kell mérni: ( angolul) https://www.mabuchi-motor.com/product/knowledge/performance/basics.html (Nem müködik a LINK gomb) |
Bejelentkezés
Hirdetés |







