Fórum témák
» Több friss téma |
Nem tudom mit keres ott ellenállás, a bekeretezett MF rész a rajzon csak a hangoló elemeket tartalmazza. pl egy zsebrádióból kitermelt 180, 250 pF forgókondit, és a hozzá tartozó trlmmerkondit.
Lehet, hogy kondenzátorok? Csak egy kicsit csalóka az ábra.
Bocsánat azt hittem ellenállások vannak ott. Ezen a képen látszik, hogy azok kondenzátorok.
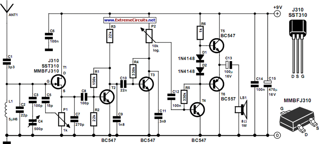
Kissé fura ez a MOS FET munkapont.
Az egyik Gate kivan koppantva tápfeszre. A másik gate pedig kb 0-1/3 táp közt van szabályozva + az antenna jele. Source pedig kb.: 1/3 tápfesz alá van beállítva (1.5-2,5V LED függően) Általában a G2 van kb.: 1/3 - 1/2 táp között fixen / szabályozottan bekötve. A G1 pedig 1M-100k ellenálláson testre és jön az AC csatolva az antenna jel. Source lehet ellenállással vagy LEDdel testre kötve áthidalva hidegítő kondenzátorral. De ettől még működhet ebben a munkaponti beállításban is.
Audionkacsolásban van működtetve, nem szimpla nagyfrekvencia-erősítő.
A P2-vel lehet a munkapontot az alsó draináram-könyökponthoz beállítani. Így a pozitív jelperiódus átmegy, a negatív nem - ez a detektálás.
OK.Persze megnézhettem volna jobban a írást is ha nem lettem volna lusta fordítani
, ott van alatta írva is .
Itt a másik kapcsolás. Itt már máshogy lehet beállítani a MOS FET munkapontját.
Melyiket lenne érdemes megépíteni, kísérletezni vele egy kicsit?
Ezen nem a MOSFET munkapontját állítod, hanem a T2-ét, az fog audionként üzemelni. A MOSFET egy 470 ohmos source-ellenállással egy A osztályú erősítő, negatív visszacsatolással (a váltóáramúlag áthidalatlan ellenállás miatt). Ennek a kapcsolásnak van rádiófrekis előerősítése, ezt csinálja itt a MOSFET, a detektor a T2.
A másik megoldásnál a MOSFET mint audion működött (detektor+hangerősítő), nem volt előerősítő fokozat, hanem utána a T2 már csak hangerősítőként üzemelt. Az előző kapcsolás: nagyobb hangerő, de csak erősebb adókat vesz. És ébreszt ![]() Ez a kapcsolás: távolabbi, gyengébb adókat is vehet (azért ez függ az antennától is, mert jel nélkül mindkettő csak zajt fog venni), viszont a véghangerő nem lesz olyan nagy. És nem ébreszt ![]() Szerintem mindkettőt próbáld ki - mint látod, ez egy gyerekeknek szánt kísérletezős elektronikai építőjáték. Ha ők kísérletezhetnek, akkor te is Ne szégyelld, a tanulás sosem az.
BiG jól kielemezte. Már csak annyi hozzáfűznivalóm lenne, hogyha az egésszel készen vagy, próbáld ki rajta a pozitív visszacsatolást. Készítesz egy kb 10-20 menetes tekercset, a Fet Drain-ről potméteren, vagy forgókondin keresztül adod rá a jelet. Akkor van jól bekötve, ha be lehet gerjeszteni, fordított tekercsbekötés esetén halkabb lesz. Valamivel a gerjedési küszöb alatt a legjobb. Meglátod mennyit dob rajta. Nem véletlenül a 2. világháború előtti gyári csöves audionokban mindegyikben van pozitív vcs.
Azt tedd hozzá, hogy a bemeneti rezgőkör vasmagjára tegye sany a vcs. tekercset, hátha nem tudta eddig.
A visszacsatolás állítására szolgáló potméter vagy forgó legyen a vcs. tekercs és a földpont között, a forgórész legyen földelve (a forgókondi forgó lemezkötege vagy a potméter csúszkája). Így a kézkapacitás nem fogja befolyásolni annyira a beállítást. Ha a poti vagy a forgó a drain és a tekercs között van, a kézkapacitás kellemetlenül befolyásolja a visszacsatolás beállítását. Upd: Módosítottam, nem kell a drainre kondi, ott van az A hozzászólás módosítva: Aug 25, 2015
Tudom, hogy az IC-k világában egy ilyen kapcsolás már nem úgymond nem sokat ér, de én ilyen régi-módi vagyok.
![]() Igaz gyerek már rég nem vagyok / talán a lelkem mélyén egy kicsit /, de ezek az építőkészletek nagyon érdekelnek. Mit nem adtam volna gyerekkoromban egy ilyennek. Rendben összerakom mind a kettőt és beszámolók róla. Már csak annyi lenne a kérdésem , hogy a rezgőkörök kondenzátorait megtudnám valahogy határozni? Én az antenna előtti 3 - 5 pF -osnak gondoltam, ami a párhuzamos rezgőkörben van pedig 22pF - 33 pF nagyságrendben. Lesz még kérdésem. Eddig csak egy MK484 -as IC -vel építettem AM rádiót + FM rádiót TDA7000 IC -vel. A hozzászólás módosítva: Aug 25, 2015
A kondenzátorok kapacitását mindig a venni kívánt frekvenciatartomány határozza meg, soha sem az "így gondoltam"!
A frekvenciatartományhoz illeszkednie kell a forgókondenzátor kezdeti és végkapacitásának, azaz ezek arányának. Középhullámra 1:9 átfogású forgó kell, hogy a frekvenciaátfogás 1:3-hoz legyen, ugye 500 - 1500 kHz a középhullám. A Thomson-képletben négyzetgyök alatt szerepel a kapacitás, így lesz az 1:9 kapacitásátfogásból 1:3 frekvenciaátfogás. A venni kívánt legnagyobb frekvencia és a forgó kezdőkapacitása (legyen ez kicsi, legfeljebb kis trimmerrel vagy fix kondival növeled, ha kell) határozza meg a tekercs önindukcióját. Azt azért ne feledd, hogy a tekercsnek van önkapacitása is, ez beleszámít a kezdőkapacitásba. Amikor ezt kiszámolod, megnézed, hogy a legnagyobb kapacitással ez az induktivitás-érték hozza-e a legkisebb venni kívánt frekvenciát is. Ha nem, módosítgatsz, növeled az induktivitást, csökkented a kezdőkapacitást, ha tudod (nem teszel mellé trimmert vagy fix kondit). A kiszámolt szükséges induktivitást többnyire vasmagos tekercsre szokták csinálni, ilyet roncs zsebrádióból kiszedhetsz (esetleg a rajta levő tekercset használhatod is, ha jó!). Sajnos a vas permeabilitását nem ismered, de olyan 70-90 menetes tekercs jó lesz rá, érdemes litze huzalt használni (ha litze nincs, akkor 0,3-as CuZ huzal is megteszi, abból a szempontból jobb, hogy a litzét nehéz forrasztani). A tekercset eltolható papírcsévére tekerd (a vas és a papírhenger közé tegyél egy lapos fogpiszkálót, hogy azt kihúzva a tekercselés után, tologatható legyen a tekercs) és a korrigálást a tekercsnek a vason tologatásával el tudod végezni. Rögzíteni a tekercset viaszcseppekkel tudod. Vagy még az se rossz, ha az 50. menettől kezdve 10 menetenként csinálsz leágazásokat. Főleg rövid vas esetében jó, mikor nem nagyon tudsz sokat tologatni. Középhullámra egy 20-30 pF kezdő- és 450-500 pF végkapacitású forgó kell. A hozzászólás módosítva: Aug 25, 2015
Rendben köszönöm. A hétvégén megpróbálom megépíteni.
Ha már szóba jött, lehetett kapni ezt: Videoton kit Szerintem annyira igénytelen, ronda volt, hogy elment a kedvem, hogy megépítsem. Sokkal komolyabbakat raktam össze már azelőtt, csak a készülékház beszerzése volt nálam az örökösen visszatérő legnagyobb probléma. Így dobozban nem tudom elképzelni, a tied is hogyan nézhet ki, de egy esztétikusan megtervezett doboz nagyon sokat számít, mennyire vagy motivált az összerakásban.
A hozzászólás módosítva: Aug 27, 2015
Szia!
Megmondom őszintén ezeket a rádiókat nem szeretem bedobozolni. Nekem sokkal jobban tetszenek, ha látom a panelt az alkatrészekkel. ![]() Közben találtam egy másik szimpatikus AM vevőt is. Igaz semmi különleges nincs benne. A hozzászólás módosítva: Aug 27, 2015
+Megtaláltam hozzá a leírást is: trf-receiver
Idézet: Ezt olvastad? Mióta nem sugároz a Szabad Európa, én már nem hallgatok rövidhullámot. De meg lehet építeni akár közép hullámra is. Nagyon egyszerűen oldja meg a + visszacsatolást: 1K potm. és a 15 pF. A Fet előfok miatt ez egy sima tranzisztoros audionnál biztosan sokkal jobb. Az elektroncsöves világból a Ge tranzisztorok világába az audiont nem sok értelme volt átvinni, a 60-as 70-es években, a Si tranzisztorok, és a Fet már majdnem a 21. század vívmánya, ekkorra viszont az AM rádiók jelentősége múlt el, aki ilyeneket építget, már inkább csak a nosztalgia kedvéért teszi. (Gyerekkoromban azért ha volt neki egy jó doboza, elvihettem magammal pl. osztálykirándulásra, hogy a haverok előtt vele felvágjak.) „The frequency range of the receiver runs from 6 MHz to 8 MHz. This range covers the 49 m and the 41 m shortwave bands” A hozzászólás módosítva: Aug 28, 2015
Nem olvastam. Értem. Köszi!
Én csak azért gondoltam az AM rádiót, mert azt talán könnyebb behangolni, mint FM -et. Meg érhető a működése, legalább is számomra. Az FM egy kicsit bonyolultabb, habár tudom manapság már elintézik egy cél IC-vel az egész rádiót.
Én is kísérletezgettem vele. Csak mert ifjú koromban nem volt Fet. Tényleg sokkal jobb a nagyfrekvenciás bemenő fokozat vele, mint tranzisztorral. Annak idején ha csináltam pozitív visszacsatolást, fixen beállítottam Kossuth-ra. Pedig érdemes minden adóra külön kihegyezni, úgy tudja a legtöbbet. A gerjedési határon majdnem olyan érzékeny, mint egy szuper, azért ment el az emberek kedve tőle, mert azt minden adúra külön kell beállítani.
Igaz IC -vel épített már AM rádiót is, de tranzisztorost illetve FET-est még nem.
Egyébként a Kossuth-on kívül van valamilyen másik adó, ami bejön AM sávon?
Nálunk délen egy csomó román, este 9-kor a kínai rádió magyar adása. Amióta nincs Petőfi, sem a szerbiai magyar nyelvűek, (Subotica, Novi Sad) ezek már csak URH-n adnak, minálunk csak a Kossuth jön nappal.
Van még: MR4 és a Dankó fogható KH-n. Gugli a barátod, utána tudsz nézni.
Szia! Jó szívvel ajánlom a 558 khz-en elérhető muravidéki magyar rádiót Lendváról.
Itt északnyugaton Barbacson is fogható egy érzékenyebb készülékkel. A hozzászólás módosítva: Aug 28, 2015
Én is eléggé délen lakok, valószínű itt is román jönne be több.
Ezeket nem tudtam,hogy vannak azt hittem csak digitálisan foghatóak. Köszi!
Azért kíváncsi leszek, végigpróbáltad-e mindet, vagy megépítetted valamelyiket ? Én, ha visszalapozol, építgettem, hasonlót, BF 961-el, csak nem audiont, hanem diódás feszültségkétszerezős demodulátorral. Azóta kiegészítettem azt még 2 RF tranzisztorral, és AGC-vel (Pedig Pucuka írta, regeneratív vevőt nem jó AGC-zni), de én találtam rá ellenpéldát az oroszoknál. Elláttam vele az enyémet is, és szerintem nagyon jó, mert ha pontosan adón van, egyáltalán nem gerjed, csak ha mellé van hangolva, és nagyon jól működik az AGC. Ez utóbbi dolgokat már nem tettem itt közzé, mert szerintem már untak.
A hozzászólás módosítva: Aug 31, 2015
Pedig nyugodtan közzétehetnéd, engem például érdekelne.
Én se tiltakoznék ellene, elvégre elektronikai fórum ez, vagy mi...
Még nem de , meg építenem őket. Azt hittem hétvégén meg fogom tudni építeni legalább is az egyiket, de sajnos nem úgy alakultak a dolgok. Mindenesetre ha megépítem valamelyiket jelezni fogom felétek. Remélem ezen a héten már megtudom építeni legalább az egyiket.
A hozzászólás módosítva: Aug 31, 2015
Megépítettem ennek a kapcsolásnak az elejét, az első két fokozatig.
Kiválóan működik, kivéve a pozitív visszacsatolást, ami nálam nem szól bele semmit. Bár nem is látom miért lenne ez pozitív visszacsatolás, hiszen első ránézésre a fet emitter (source) követőként nem erősít feszültséget. A hozzászólás módosítva: Aug 31, 2015
Most már az is működik.
Középhullámon játszogatok vele, ezért a visszacsatoló kondit megnöveltem 100pF-re, a visszacsatolást pedig nem közvetlenül a gate-re kötöttem, hanem a rezgőköri tekercs 1/3-ára. A szelektivitás és az érzékenység is jelentősen megnőtt. |
Bejelentkezés
Hirdetés |





, ott van alatta írva is
. 


