Fórum témák
» Több friss téma |
- Ez a felület kizárólag, az elektronikában kezdők kérdéseinek van fenntartva és nem elfelejtve, hogy hobbielektronika a fórumunk!
- Ami tehát azt jelenti, hogy a nagymama bevásárlását nem itt beszéljük meg, ill. ez nem üzenőfal! - Kerülendő az olyan kérdés, amit egy másik meglévő (több mint 17000 van), témában kellene kitárgyalni! - És végül büntetés terhe mellett kerülendő az MSN és egyéb szleng, a magyar helyesírás mellőzése, beleértve a mondateleji nagybetűket is!
Nekem az erősítőre kellene, nemcsak a Tv-re. A tv-t is bekötném az erősítőre.
Hol lehet ilyen fejhallgató erősítőt venni ?
Köszönöm! Este ki is próbálom, van perfúziós slagon csőszorító.
Sziasztok!
Az autóm gyári ülésfűtés kapcsolója tönkrement. Helyette be szeretnék szerelni egy a lomex-ben vásárolt 3P SPST kapcsolót (a [45-07-09] azonosítójút vettem meg). Ezen van LED is. Most, mikor raktam volna össze a dolgot, kezdtem el gondolkodni, hogy a régi kapcsolómon nem volt led, és csak két vezeték ment a kapcsolóhoz. Viszont ezen az új kapcsolón 3 pólus van. Jól gondolom, hogy valahonnan még oda kellene vezetnem ehhez a kapcsolóhoz a földet?
Az teljesen pénztárcafüggő, kinek milyen erősítő éri meg. Lehet építeni is, panelt rendelni ahogy linkelted amihez csak doboz kell, ezt csak Te tudod eldönteni. Most milyen erősítőd van milyen bemenetek vannak jelenleg és összesen hány bemenetre van szükséged? Ha vezeték nélküli fejhallgatóban gondolkodsz, tudni kellene az mire tud csatlakozni tehát vonal kimenet kell-e neki...
Nem kell harmadik vezeték, legfeljebb nem fog világítani a LED.
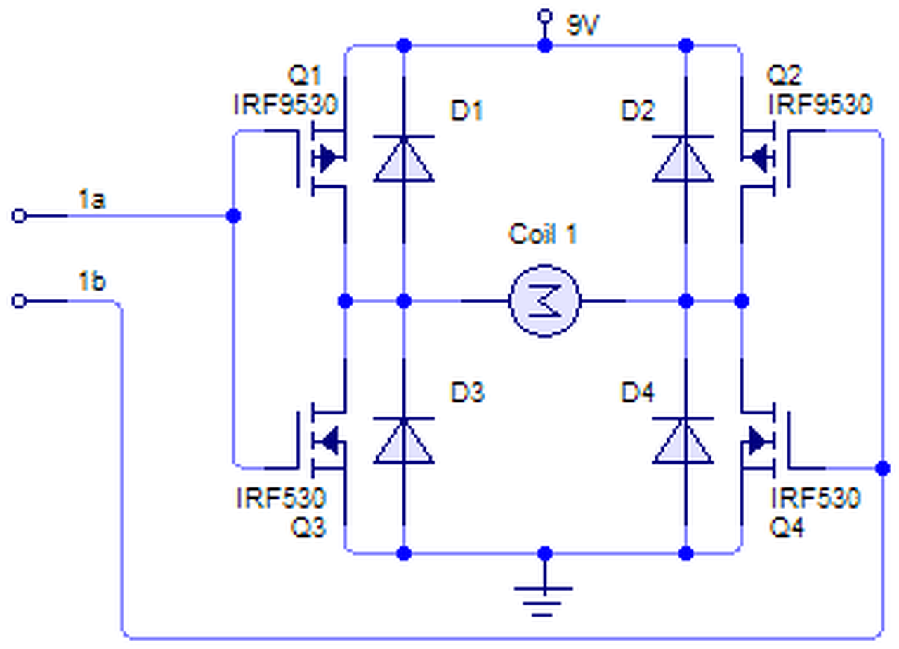
Gondold végig. Mi a szerepe a diódának? Az a dolga, hogy a lezárt tranzisztort megkerülve engedje az induktivitásban felhalmozott energiát levezetni. Ha nem lenne, akkor akkora feszültség alakulna ki, ami átütheti a kapcsoló eszközt.
A "H" hídnál azonban nincs ilyen helyzet, mert vagy egyik, vagy a másik irányban nyitott tranzisztorok vannak, ergo, a felhalmozott energia így is, úgy is tud áramlani. A "H" hídban nincs szükség a diódákra, mert mindkét irányban tud áram folyni.
Üdv!
Van 2 kérdésem: 1. kérdés: Van mondjuk egy NPN tranzisztor. Annak a bázisára + feszültséget kapcsolva az kinyit. A kérdés, hogy a terhelést ( pl LED ) a kollektor és a + (emitter a - on) vagy az emitter és a - közé kell tenni? (ahogy elnézem a k.rajzokat mindegy nem?) 2. kérdés: FET-nél a drain és a táp közt van mindíg a terhelés ugye? Köszi!
A plusz és a kollektor közé tedd a terhelést, mert akkor a fogyasztó nem fog bezavarni a bázisáramba.
Értem! Köszi a gyors választ!
Négy dióda, ami igazábol a kapcsolóeszközt védi, gondolom ez lenne a cél.. Ha nagyon kell védeni, akkor gyors diódát használj, pl.: SB 160. Ha kicsinek találod a diódát, akkor az áramkör ismeretében te határozd meg.
Hello! Ha a fogyasztó az emitterben van, akkor azt "emitterkövető" kapcsolásnak (közös kollektoros, de így érthetőbb) csúfoljuk. Vagy is az emitter feszültsége mindig a tranyó kb. 0,6V bázis-emitter nyitófeszültségével kevesebb lesz. Feszültségerősítése ennek a kapcsolásnak majdnem egyszeres, de áramerősítése van ("bétaszoros"). Ha pld. +5V a táp és a bázist arra kötjük, akkor az emitter maximum 4,4V-ra megy fel. Tehát "hiányzik a bázis-emitter feszültség.
Ha a terhelés a kollektorkörben van, vagy is "földelt emitteres" (közös emitteres) a kapcsolás, akkor a tranyó bázisáramát ellenállással kell korlátozni, hiszen az emitter a GND-re kerül. A kollektor viszont majdnem a GND-re le tud menni. Kisebb a kollektor-emitter veszteség. Vagy is majdnem ki lehet használni az 5V tápot. Sőt, ebben az esetben a bázis vezérlő feszültsége lehet kisebb is, mint a kollektor feszültség. Pld. 5V-os IC-vel kapcsolhatjuk a 12V-os fogyasztót. De a bázisáramnak nagyobbnak kell lenni, mint a kollektoráram (fogyasztó) osztva a bétával. Vagy is erre az értékre kell korlátozni a bázisáramot. Ha egy Fet-nél a fogyasztó a forrásban van, (mint az emitterkövető esetében) akkor a Fet Gate-Source küszöbfeszültsége fog "hiányozni". Az pedig nem 0,6V mint a tranyónál, hanem 2..4V körüli. Ezért használják ritkán Fet esetében a forráskövető kapcsolást.. A hozzászólás módosítva: Okt 28, 2015
Tedd csak be a gyors diódákat a H-hídra, mivel a másik ág nyitását nem szabad megvárni.
Holtidőnek mindig kell lenni, addig pedig csak a dióda dolgozik. Ha pwm-mel vezérled, akkor meg pláne ott vannak a zárt idők, amikor semmi se vezetné le az induktivitásban maradt energiát. Egyébként pedig ne titkolózz, mert csak felesleges beírkálást okozol vele, ha nem tudjuk, mit szándékozol alkotni.
Tirisztorra váltó áramot lehet kötni?
A tirisztor csak egy irányba tud vezetni, tehát a másik félperiódust nem kezeli.
Ha képen látható fesz szabályzót rákötöm a motorra akkor nem kell előtte egyen irányítani a generátorból jövő áramot?
Kapcsolási rajzot tegyél fel és legyen rajta MINDEN... motor, generátor, vezérlés.
DC összetevő nem lehet a főáramkörben, mert akkor ez nem kapcsol ki magától. A hozzászólás módosítva: Okt 29, 2015
Sziasztok jó reggelt! kérdésem az lenne hogy hogyan kössem be a 2db 4ohm-os hangszóróm hogy 8 ohm-os legyen az össz ellenállás értékük? Ha a válaszotokba raknátok egy kis skiccet megköszönném.
Ha wattra is egyformák, akkor sorban... ha látsz a kivezetéseknél vmilyen jelzést, akkor annak is megfelelően.
Ha Wattra nem egyformák akkor is kötheti sorba mert úgy is meglesz a 8Ohm,nem??
Max nem egyformán szólnak. Vagy hülyeség amit írok?
Hát eléggé... mert ha valaki ezt készpénznek veszi, sorbakötne egy 2 wattos 4 ohm-os magasat és egy 20 wattos 4 ohm-os mélyet és csodálkozna, hogy mi lesz..
![]() Hiába lenne 8 ohm az eredő. Maradjunk csak az egyformáknál.. variálni lehet, de ésszel... Aztán még ott van a fázishelyes bekötés is...- ha van jelzés, vagy ha nincs a kivezetéseknél.. A hozzászólás módosítva: Okt 29, 2015
Jó oké,azért nem teljesen így értettem,de gondolom csak nem csinálna ilyet senki.
Nem úgy értettem,hogy egy mélynyomót egy magassal sorba
Ja, csakhát láttunk már itt sok furcsaságot.. sokaknak meg 2 db 4 ohm-os hangszóró bármit is jelenthet, tehát a pontosabb megfogalmazás nem árt..
.
Értettem a célzást és igen fogalmazhattam volna rendessen is viszont számomra egyértelmű másoknak nem biztos
Sziasztok!
Építettem egy 8*16-os LED mátrixot PL9823-as LED-ekből, a videó alapján. Minden tökéletesen működik egy dolgot leszámítva, ez pedig hogy a felső 2 sor valamiért hamis színeken villog... mintha a jel valamilyen torzulást szenvedne. Kipróbáltam a LED-eket a képen látható módon, amikor csak 6 sort hajtok meg akkor tökéletes az egész. A jelért egy Arduino Nano felelős, ami egy laptopról kapja az infót, a Glediator programból. Mi lehet a jeltorzulás oka, illetve hogyan tudnám javítani? Segítségeteket előre is köszönöm!
Sziasztok, vettem egy Intel Xeon X5450 procit (átalakító "fóliával") és megpróbáltam belerakni egy Asus P5KC alaplapba, de nem ment bele, olvasgattam ezzel kapcsolatban, olyanokat is hogy reszelni kell a processzort, nem merek belevágni ilyenbe mert félek hogy elrontom, tudnátok segíteni hogy hogyan oldhatnám meg ezt a problémát?
Számítógépes topikba írjál!
|
Bejelentkezés
Hirdetés |








