Fórum témák

» Több friss téma
Fórum » Sprint-Layout NYÁK-tervező
Alkotó fórumtárs Sprint Layout 6 leírása: sp6_alkoto.pdf
Lapozás: OK   130 / 218
(#) Hp41C válasza Mircsof hozzászólására (») Nov 1, 2015 /
 
Leteszed az alkatrészt, beállítod rá a teli fóliától való szigetelés méretét. A fóliához pedig vezetékekkel kötheted ki, de ezekre a vezetékekre 0 szigetelési távolságot állíts be. Így nem lesz "túl közeli furat" a DRC listában és nem kell szétválasztani sem az alketrészt. Az áthelyezéseknél lehet előny, de a bekötéseket is mozgatni kell.
(#) niedziela válasza Hp41C hozzászólására (») Nov 1, 2015 /
 
Miért jó az ha valaki a bal kezével vakarja a jobb fülét ?
(#) Hp41C válasza niedziela hozzászólására (») Nov 1, 2015 /
 
Melyik megoldáshoz képest érted?
Gyártattál már "túl közeli furat" -okkal bíró tervet panel készítő céggel. Mérgesek a törött fúró miatt. Soha nem tudhatod, hogy a fórumra feltöltött terv alapján ki, hogyan gyárta a panelt...
Ha szétszeded az atketrészt:
- Áthelyezéskor minden résztetét ki kell jelőlni és mozgatni vagy összecsomagolás után mozgatni.
- Ha összecsomagoltad megint, de módosul a terv (esetleg kifelejtettél egy lábat, hibásan tetted fel a bekötést, a szomszédos alkatrész bekötését zavarja a thermal pad beállított rajzolata) ismételheted az egészet.
Ha vonalat húztál bekötésnek:
- Ha mégsem kell arra a lábra egyszerűen törölheted vagy arrább helyezheted.
- Ha másik lábra is kell, felraksz egy újabbat.
- Ha a bekötés zavarja más alkatrész bekötését, egyszerűen módosítasz a vonal alakján.
((Sőt, ha a vonalakkal össze is kötöd az összes pontot, akkor letiltott teli fóliás megjelenítésnél is látod a bekötést.))
Sokkal rövidebb idő alatt megvan.
A hozzászólás módosítva: Nov 1, 2015
(#) Mircsof válasza Alkotó hozzászólására (») Nov 1, 2015 /
 
Megtaláltam köszönöm! Nem is akarok nagyon belefolyni a dologba.
Viszont az számomra zavaró, hogy ha egy bizonyos alkatrészt szétbontok, és a lábát termál ponttá teszem akkor megszűnik mint alkatrész.... Ekkor értéket kell neki adni, ráadásul ismét be kell csomagolni a hozzáigazított felirattal együtt. Akkor már egyszerűbb egy forrpont lerakása az alkatrész alá, és az a forrpont termállá alakítása.
Amit Hp41C javasol az is használható adott esetben. Köszönöm mindkettőtöknek!
(#) niedziela válasza Hp41C hozzászólására (») Nov 1, 2015 /
 
Ha egy tervezésben ennyi a "ha", akkor rossz az alap elgondolás.

1,
Minden alkatrészt le kell tenni,
elhelyezni, bekötni ami nem GND,
szétbontani és beállítani a GND lábakat.

2,
Minden alkatrészt le kell tenni,
meghatározni a GND lábakat,
elhelyezni, bekötni ami nem GND,


Idézet:
„Gyártattál már "túl közeli furat"”

Ez hogy kapcsolódik a kérdéshez ?
Minden alkatrésznek meg van az adott lábtávolsága, annál közelebb nem lesz furat se GND-el se nélküle.

Lehet egy adott program funkciót használni, meg lehet azt mellőzni is. Relatív kinek mi az egyszerű és mi a bonyolult.
(#) Mircsof hozzászólása Nov 1, 2015 /
 
Egy újabb problémába futottam bele, amit viszonylag egyszerű lenne megoldani, csak nincsenek meg most a megfelelő eszközeim (PL: nyomtató)..
Szeretnék tervezni egy nyákot egy 2*16 szegmenses kijelzőnek. Maga a nyák egy tüskesorral csatlakozna a kijelzőhöz "emeletes" kivitelben. A probléma ott van, hogy nem tudom az első emeleten levő kijelző széle, közepe hol van a nyákon levő kapcsolókhoz képest. Tehát egy olyan makróra lenne szükségem, ahol jelölve van a 16furat, és a kijelző széle. Lehet sokat akarok.. Kikísérletezném én magamnak, csak elhalálozott a nyomtatóm...
Itt gy hasonló kép a kijelzőről.
(#) steelbird válasza Mircsof hozzászólására (») Nov 1, 2015 /
 
Szia! 64x16 mm körül van a méretük, de ez típusfüggő.
Mérd meg, vagy ha még nem vásároltad meg, akkor keresd meg az adatlapját a neten.
Nem bonyolult egy téglalapot megrajzolni 16 kivezetéssel...
(#) Mircsof válasza steelbird hozzászólására (») Nov 1, 2015 /
 
Persze hogy nem, csak a közepe kellene nekem maga a kijelző, nem csak a kijelző nyákjának körvonala.
Bár igazad van sok fajta van. Többet érek el ha megrajzolom, és kinyomtatom valakinél...
(#) Pali79 válasza Mircsof hozzászólására (») Nov 1, 2015 /
 
Én ezeket használom, én is úgy kaptam valakitől, de jó egyébként.
(#) niedziela válasza Mircsof hozzászólására (») Nov 1, 2015 /
 
Szia !

LCD1602
80x36mm -es
(#) ktamas66 válasza Mircsof hozzászólására (») Nov 1, 2015 /
 
Én pedig ilyet rajzoltam magamnak, be is van jelölve a felezővonal, de több méret is létezik.

LCD_1602.lmk
    
(#) Mircsof válasza ktamas66 hozzászólására (») Nov 1, 2015 /
 
Köszönöm mindenkinek! Az itt közölt lesz az igazi, a közepén levő rész kellett nekem valójában a lehető legpontosabban. És ahogy nézem, ez megegyezik azzal amit én próbáltam alkotni, csak kifinomultabb...
(#) Hp41C válasza niedziela hozzászólására (») Nov 1, 2015 /
 
Olvastad, hogy milyen ötletekre írtam a hozzászólásomat?
Én így szoktam. Lerakod az alkatrész és külön ráteszel egyet és ab...ad-et.
Ha így csinálom két furat lesz egymáson - azaz a DRC "túl közeli furatot" jelez. Ld. DrillingsTooClose

Ha a Te 1. módszereddel készült panelen módosítani kell az alkatrészek elhelyezésén igen kellemetlen az alkatrészek egy részének mozgatása. Egyenként újból össze kell szedni a részleteket és újra "alkatrészt" kell csinálni belőle... Jól meg kell nézni a tervet, hogy a földre kapcsolt lábak valóban össze vannak kötve. Nem alakult ki olyan sziget, ami nem csatlakozik sehol sem a többi felülettel...

Egy "thermal pad" -es megoldású panel néhány módban megjelenítve és a föld vezeték kijelőlve (test funkcióval):
teliföldmegjelenitve - ahogy a neve is mutatja.
teliföldnincsmegjelenitve - ahogy a neve is mutatja.
teliföldnincsmegjelenitveC4 - C4 negatív kivezetésénél töröltem egy daradot - az amúgy felesleges - vezetékből. A türkiz ellipszisben látszik, hogy a teszt funkció nem jelzi, hogy a kivezetés a teliföldre van kötve.
Rengeteg időm ment rá, hogy az alkatrészeket szétbontsam, ellássam "thermal pad" -al majd újra összevonjam mozgatható alkatrészekké. Aztán, ha módosult a huzalozás újra szétszedjem, a rossz irányba kinyúló "thermal pad" átvezetések helyett más irányút válasszak, majd ismét összecsomagoljam.
Végülis a CAD programokon alkalmazott megoldást mindenki maga alakítja ki..... Kinek a pap, kinek a papné...
Láttam már PCAD megoldást a kétoldalról DIP tokokkal szerelt panelek készítésére, amiben az egész alkatrésztárat létrehozták tükröze. Pedig csak két réteget (SLKSLD és REFDSL) kellett volna létrehozni és beállítani a párokat (SLKSCR - SLKSLD, REFDES - REFDSL) és a program maga tükrözte volta az alkatrészeket....
A hozzászólás módosítva: Nov 1, 2015
(#) r.laci hozzászólása Nov 23, 2015 /
 
Sziasztok!
Sprint-Layout 4-el terveztem egy NYÁK-ot, szeretném kinyomtatni műnyomópapírra a vasaláshoz, viszont itthon nincs lézeres nyomtató ezért gondoltam beviszem pendrive-on egy nyomtatóshoz.
A problémám az, hogy lay kiterjesztésből hogyan tudom átkonvertálni mondjuk pdf-be a rajzot, hogy ott megtudják nyitni és nyomtatni nekem?
Válaszotokat előre is köszönöm!
(#) niedziela válasza r.laci hozzászólására (») Nov 23, 2015 / 1
 
Szia !

Telepítesz egy virtuális nyomtatót.
Sokféle van.
(#) r.laci hozzászólása Nov 23, 2015 /
 
Helló
Hogy ez nem jutott eszembe, már kész is van, köszi
(#) JOJO hozzászólása Nov 30, 2015 /
 
Tiszteletem urak Mit lehet csinalni Win 10-ben a sprint layout csak felig mukodik nem lehet az


alkatreszeket elo hozni a fenti fej lec , a ball oldali ikonok sem jelennek meg valamint az ekezeteket sem hajlando az y es a z betut felcser;li
(#) pjg válasza JOJO hozzászólására (») Nov 30, 2015 /
 
Megvárni a program frissítését, vagy visszaállni Win 8.1-re.
(#) Hp41C válasza JOJO hozzászólására (») Nov 30, 2015 /
 
Idézet:
„az ékezeteket sem hajlandó az y es a z betűt felcseréli”

A magyar kiosztású billentyűzetet angol beállításokkal kezeli.
(#) Ge Lee válasza JOJO hozzászólására (») Nov 30, 2015 /
 
Ha tud olyat a 10 mint a 7 akkor próbáld ki hogy winxp módban indítod el. Nálam a 64 bites 7 alatt a Tina csinált fura dolgokat, de xp módban indítva magához tért.
(#) Pali79 válasza JOJO hozzászólására (») Nov 30, 2015 /
 
Nekem tök jól működik a 10-re való átállás után is. Esetleg újratelepítés?
(#) Mircsof hozzászólása Nov 30, 2015 /
 
Sziasztok!
Egy gondolatot szeretnék megosztani, azokkal akik szkennelt képből szeretnének makrót készíteni, és nem akarják, hogy mindeközben az ujjuk ízülete 20 évet öregedjen a sok kattintgatástól, viszont mégis maguk akarják a vonalakat meghúzni, nem valami egyéb "önszerkesztő" programmal akarják megoldani ez, azoknak ajánlom ezt a programot (a felsőt kell letölteni), nekem nagyon bevált, és szerintem a kész makro is tűrhető lett. Itt egy videó

kép.jpg
    
(#) Mircsof hozzászólása Nov 30, 2015 /
 
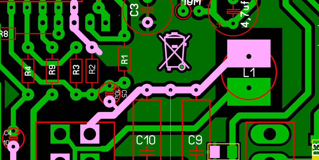
Valaki eltudná nekem magyarázni, hogy második képen miért villog a C5 L1 közötti vezetősav? A különbség annyi, hogy egyszer a C5 L1 részt jelöltem ki egérrel, a másik képen viszont a R2 C3 lábaira kattintottam (GND).
A két kép elkészítése között nem történt vonal változtatás, és nem értem miért villog együtt a kettő amikor a GND vonalat jelölöm, és miért nem villog ha a C5 L1 vonalra kattolok.
UI: Egyáltalán a kuka miért villog?
A hozzászólás módosítva: Nov 30, 2015
(#) niedziela válasza Mircsof hozzászólására (») Nov 30, 2015 /
 
Mondjuk a forrás megosztásával, és annak megnézésével lehetne válaszolni, egy pici panel részletről nem nagyon.
(#) Mircsof válasza niedziela hozzászólására (») Dec 1, 2015 /
 
Igazad van elnézést.
Csatoltam az egész tervet,

emelet.lay
    
(#) pjg válasza Mircsof hozzászólására (») Dec 1, 2015 /
 
Nálam nem villog. A DRC-t nézd át. Ott lehet valami rosszul beállítva.
(#) Mircsof válasza pjg hozzászólására (») Dec 1, 2015 /
 
GND-t villogtattad? Mert ha magára az L1, C5 vonalra kattintasz akkor nem villog össze a GND vel. Csak akkor villog, ha magára a GND re kattintasz.
(#) niedziela válasza Mircsof hozzászólására (») Dec 1, 2015 /
 
A kuka miatt.

emelet.lay6
    
(#) Mircsof válasza niedziela hozzászólására (») Dec 1, 2015 /
 
Köszönöm, és valóban a kuka... Viszont áruld már el kérlek, hogy mi a fene baja volt a kukának, és hogy oldottad meg? Nem sajátom, csak makróból kihúztam és kész.
(#) niedziela válasza Mircsof hozzászólására (») Dec 1, 2015 /
 
Azért van mert rossz rétegen volt a komponens
Normális esetben a komponensek vagy az S1, vagy az S2 rétegen vannak.
A GND oldaltól függően a C1, vagy C2 rétegen.
Tehát minden olyan komponens..stb ami ezen a rétegen helyezkedik még el, ua "potenciálnak"
számít.

clip.avi
    
Következő: »»   130 / 218
Bejelentkezés

Belépés

Hirdetés
XDT.hu
Az oldalon sütiket használunk a helyes működéshez. Bővebb információt az adatvédelmi szabályzatban olvashatsz. Megértettem