Fórum témák
» Több friss téma |
Fórum » Fúrógép fordulatszám szabályozó
Szia, ebből csak a diac hiányzik, anélkül nem nagyon fog működni
Sziasztok!
Én is megépítettem a május 12.-én belinkelt kapcsolás-t, és működik egy einhell 1100 W-os polírozógéppel. Egy hibája van amit egyelőre nem tudtam kiküszöbölni: a minimális fordulatszámot nem tudom beállítani. Az R2-őt levittem 1,5 kohm-ra, a P1 potmétert 100 kohm-ra, de még így is a minimum fordulatszámot elérve amíg még nagyon lassan de forog olyan kb. 200/perc-el még lejjebb tekerve a potit egy ponton fölvisít a gép max fordulatra kb. 4Hz el impulzusszerűen. Az eredeti R2 , P1 értékekkel ezt a poti félállásában csinálta. Egyelőre kisebb értékű 2W-os ellenállásom nincs, mit tanácsoltok, hogyan lehet kiküszöbölni ezt a jelenséget? A hozzászólás módosítva: Jún 15, 2014
Sziasztok!
Kezdő vagyok ezen a téren . Nem csináltam eddig ilyet és először kíváncsi lennék, hogy megoldható e? Van nekem a képen látható flexem . Dolgozik tökéletesen már egy évtizede . Semmi gondom vele. De szeretnék vele csiszolni ( drótkefés fejel ) esetleg még polírozni . Ehhez a géphez érdemes-e és lehet-e fordulatszám vezérlést vagy szabályzást csinálni? Minden tanácsot szívesen fogadok. A hozzászólás módosítva: Aug 8, 2014
Lehetne, de nincs értelme.
Teljesen elvesztené a nyomatékát , odanyomnád a polírozandónak és leállna. Ezt nem erre találták ki.
Tiszteletem érdeklődnék , hogy a fenti kapcsolások közül melyiket lehet kis sarokcsiszolóhoz használni
Hello! Kicsit keresel, könnyen rá találsz, pld. erre.
Az lenne a kérdésem:
Van egy jól működő NYÁK-os elektronikám, már azt se tudom - hol találtam, de lényeg - benne egy TRIAK a szabályozó-elem. Feltehetőleg valami régebbi porszívóé lehetett. Mindenesetre egy 2 amperos olvadóbiztosíték is van benne. Megpróbálkoztam azzal, hogy egy elektromos kézifúrógépet vezéreljek, de az már indulásakor legalább 4 A-t felkap. Persze, hogy a biztosítékja csak villant egyet. DE! Mi van olyankor, ha kissé megemelem a biztosíték értéket? A TRIAK a gyári katalógusi adatai szerint max. 12 A-re képes (BT138 600E). Ennyire túl lenne biztosítva, hogy a hatodával levédik, avagy ahol eddig alkalmazták, ott az is bőven sok volt? Mi van olyankor, ha felemelem az olvadó biztosíték értékét - pl. 5 A-esre ? (lesz valami más egyéb a melegedésen kívül - Mellesleg - kis hűtőbordán van ...)
Szervusztok.
Olvasgattam itt a fórumot mert a mini furógépemnek megnyekkent a fordszám szabályzója és ki volt szakadva belőle a triak vissza forrasztottam de semmi eredmény aztán raktam bele egy másikat azzal se semmi aztán nézegettem az elé kapcsolt diakot és az egyik irányba kapcsol a másik irányba meg néha ellenállást lehet rajta mérni? (a beép.poti jó 480k lehet mérni) Viszont 2009 elején volt itt egy vita a nyomaték tartó szabályzásról az U2008 ic-vel de aztán nem derült ki hogy milyen kapcsolás lenne hozzá a legjobb , mert hamár amúgy is barkácsolnom kell jó lenne egy olyan szabályzás ahol nem kell a kis furó egyre mélyebb haladása során állandóan utána állítgatni a fordulatot. Jelenleg a legegyszerűbb szabályzás van benne és 150w-os az egész. Az estleges ötleteket előre is köszönőm. A hozzászólás módosítva: Feb 10, 2015
Szervusztok.
Úgy tűnik találtam megoldást a problémámra a : " nyomatéktartó fordulatszám szabályzó " nevű topikban hamár itt nem nagyon méltatódtam meghallgatásra.Üdv:M.m.
Sziasztok
Leltem itt egy rajzot fordulatszám szabályozáshoz, csak annyit szeretnék kérdezni h működne-e az áramkör ilyen alkatrészekkel? Egy 1000W-os motort szeretnék szabályozni
Működne, de természetesen csak kefés motornál.
Igen szénkefes motorhoz szeretnék készíteni egyet fordulatszám szabályozót, csak nem voltam biztos hogy hány voltos kondenzátorokat kell belerakni, mert nem volt feltüntetve.
De ezekszerint a 275V ac eleg bele A hozzászólás módosítva: Márc 12, 2015
Jó lesz a 275VAC hálózati típus, mert egyenfeszültségem ezek 560V-ot viselnek el.
Példa.
Érdekes, de mintha eltünt volna a beírásom ...
Valaki itt gazol?
Téves? Mitől lenne téves?
Ha egy kondi kapcsolás-technikailag 275 V-ra méretezett - ám én helyette inkább egy 400V-osat javasolok, az mitől lenne téves? Azzal talán nem működne, avagy talán simán agyonverné a használóját? Na neee! Egyáltalán nem azt mondtam, hogy bőven elég lesz oda a 63V-os ....
Akkor lett volna helyes a tanácsod, ha 400VAC típust ajánlasz, de az meg jócskán túlméretezett lenne oda, túl nagy méretű és nem is nagyon lehet olyat kapni.
Van egy kisméretű elektronikám (valami rossz porszívóból bányásztam ki), ami valójában egy TRIAK-os szabályzó. Arra gondoltam, például flexet, fúrógépet, stb. tudnék vele fordulatszám-vezérelni. A villanykörte fényerejét azt például nagyon jól szabályozza.
De mi van akkor, ha a 220 V-os kézi villanyfúrógépemet teszem rá? Az indulásakor simán felveszi a 4-5 A-t, de a kis elektronikában 2 A-es biztosíték van - ami persze ilyenkor csak villan egyet ... Mi lenne, ha kicserélném azt a biztosítékot - egy nagyobb ampertűrés értékűre? A TRIAC a gyártói katalógusa alapján 12 A-t simán kibír. Ha most a 2 A helyére beteszek egy 5 A-est, nos akkor mi lesz? Nem hiszem el, hogy eredetileg az áramkörben arra a 6-szoros túlbiztosításra a porszívónál tényleg annyira szükség lehetett .. Avagy igen? A TRIAK BT138 Vagy valami ilyesmi - már amennyire le lehetett róla olvasni ... A hozzászólás módosítva: Márc 23, 2015
Szia!
Tégy be egy 5A-es példányt és próba! Viszont az érdekes, hogy egy porszívóhoz 2A-es biztosítékot tettek, mert egy ilyen gép minimum 1kW-os.
Én is eléggé rácsodálkoztam, mert minden villanymotor köztudottan indulásakor jóval több áramot vesz fel, mint amennyit azután a folyamatos menete közben igényel ...
de akkor is valami porszívóé volt. Persze lehetséges, hogy kissé túl "régi" volt az a cucc, amiből én akkoriban kibányásztam, és nem valami "parketta-felszippantó" erősségű, nagyteljesítményű porszívóra kell gondolni. Nekünk pl. a régi NDK-s AKA tipusú kézi porszívón tán 350 W-os volt ... háát - kimondottan sose szaggatta fel a padlót, de néha még a port se ...
Sziasztok.
Egy valamit nem értek, elnézve ezeket a triakos, diak-os szabályzókat, amiket ráadásul vasmagos, régi hegesztő transzformátorok szabályzásához is használnak. Nem kell biztosítani a triak védelmét az általa szabályzott motor önindukciójától? A szénkefés motoroknál lehet, hogy ez nem lép fel, de egy hegesztő trafó szabályozásánál nem kell félni, hogy annak önindukciója tönkreteszi az azt vezérlő triacot? UI:..vagy talán az állhat a dolgok hátterében, hogy a triak nem hirtelen szakítja meg az áramot az azt vezérelt motortól, hanem a folyamatosan elveszi az áramot(tized másodpercek alatt), a szinuszhullámnak megfelelően? A hozzászólás módosítva: Ápr 9, 2015
Szia!
Jól látod. A hálózati fázishasításhoz használt eszközök (tirisztor, tirak) áramát nem a kapcsoló elem szünteti meg, hanem valami más, például a hálózati feszültség csökkenése vagy irányváltása. Az áram megszűnése így sem ideális a triak belső rétegeiben lévő töltések kiürülése miatt, de ez már olyan kis energia kikapcsolódását jelent, ami a triak védelmére odatett RC taggal le lehet nyeletni.
Sziasztok
Egy irányváltó nélküli fúrógépbe átépítettem irányváltós kapcsolót, minden oké, csak annak a kapcsolónak van egy kis hiányossága, hiányzik róla az a kis kiakasztó gomb, amivel bekapcsolva marad. Ránézésre ugyanolyan mint a másik, viszont nem merem erőltetni, hogy tudnám átépíteni ezt a kis műanyag izét? üdv
Képek a kapcsolóról.
Keress 100V-os, és legfeljebb 80A-es FET-et. Valamint azt is érdemes lenne megnézni, hogy a motor nem zárlatos-e.
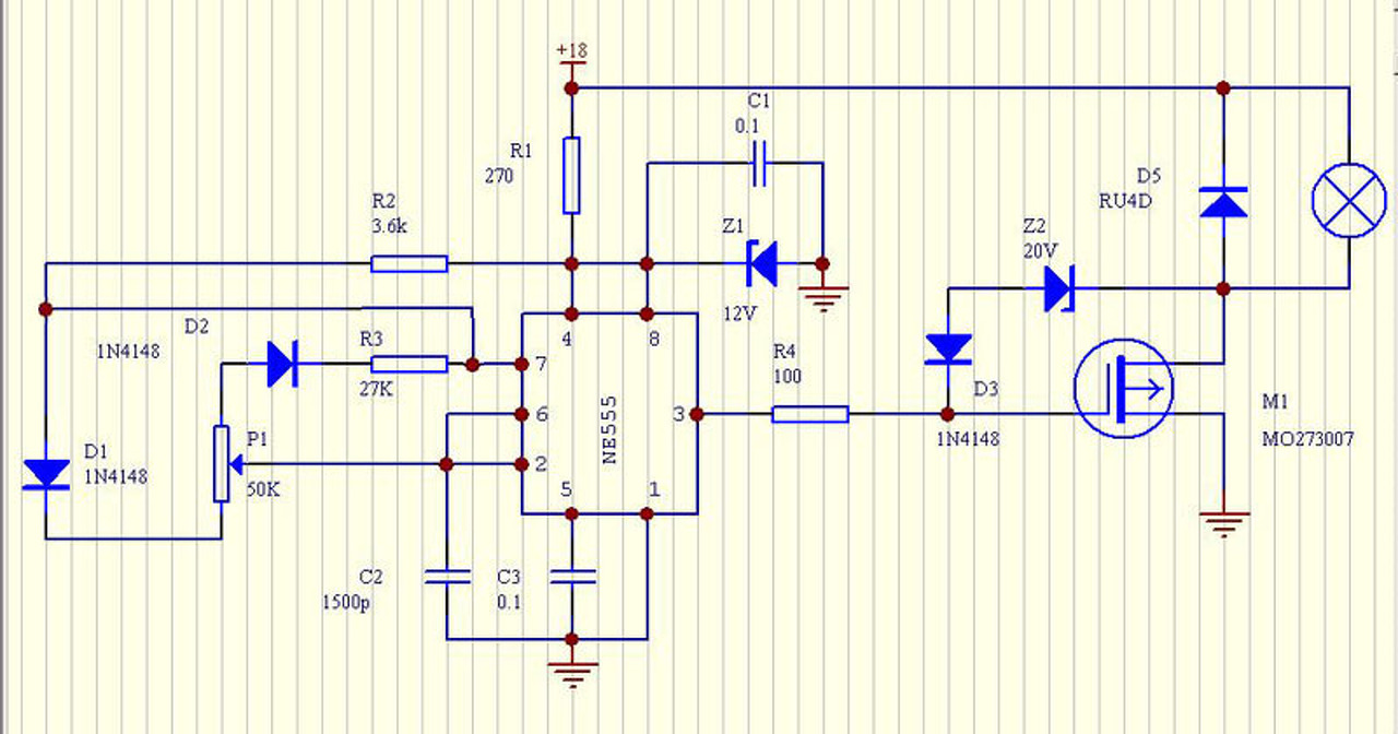
A RU4D dióda biztos nem az igazi ide, az SB560 minden szempontból jobb ( áram, gyorsaság ).
40 voltos fet helyett is min.60, de inkább a 100 voltos kell a 18 volt táp miatt. Ha a védelem vmiért nem okés ( zener+1N4148, SB ), nehezebben megy tönkre. A motort direktben nézd meg egy tápról, mit fogyaszt 14-16 volton terhelve, mert a védődiódának se mindegy. Ha az megsül, annyi a fetnek is. A hűtőlemezt ne felejtsd le, ha csak kísérletezel. Ha lenne szkópod, nézz rá az 555 kimenetére is, nem romlott-e el és szép még a négyszögjel.
12V-os szünetmentes akkumulátorral meghajtva 8.6A az áramfelvétel terheletlen állapotban.
Egy shunt segítségével megnéztem, hogyan veszi fel az áramot hátha segít. Erről vannnak a képek. A képekeből meg lehet állapítani, hogy zárlatos e a motor? A a feten /G-S / néztem a négyszögjelet /képet sajnos nem készítettem, de fogok/ 4KHz-volt nem volt szabályos és nem tartotta fixen a 4KHz-t sem. A hozzászólás módosítva: Dec 9, 2015
|
Bejelentkezés
Hirdetés |















