Fórum témák
» Több friss téma |
Fórum » Hangfrekvenciás jelátvitel infrán kersztül
Témaindító: lajcsi18, idő: Márc 2, 2008
Témakörök:
Hello mindenkinek!!
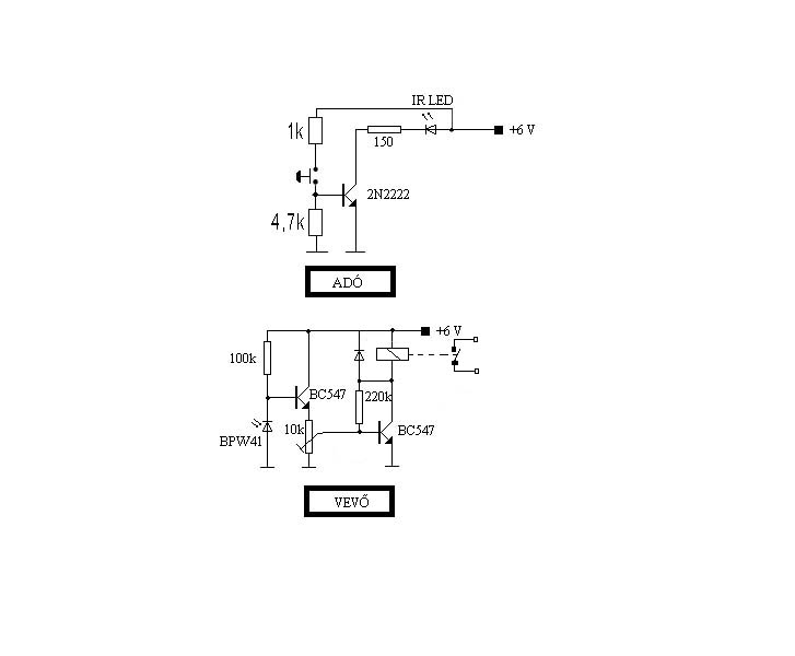
van itt egy kapcsolási rajz aminek elvileg a hatótávolsága 4-5m!!nah most!!ennek a hatótávolságát szeretném kibővíteni kb 10m-re!!ha ezt meg lehet csinálni akkor mit kell változtatni a kapcsolási rajzon??? Ha van valakinek ötlete és ennél jobb kapcsolási rajza akkor az kérem hogy segítsen!!! Véleményeteket várom e témával kapcsolatban!!! Köszönöm előre is!!
Szia !
elsőre: A tranziztort BD13X----14X re cserélni + több infra leedet betenni-6v helyett eetleg 9V az adónál. a vevő infra dióda elé meg 1 lencsét.
Szia!
Az adó része egy egyszerű közös emiterű tranzisztoros erősítő. A bemeneti jel függvényében változik a kolektor áram, ami miatt változik a LEDek árama. A vevő pedig két részből áll. Az elsőben a tranzisztor bázisfeszültsége változik a vett jel arányában, ezt erősíti az első tranzisztor. A második részben a már előerősített jelet erősíti fel mégjobban a második tranzisztor. Mivel infra, ezért látniuk kell egymást. Ajánlanám, hgy az adót tedd parabola alakú tükörbe, így pont a vevőre vetíti a sugarakat, nem lesz szórás. Vagy növeld az adó teljesítményét, ezt úgy érheted el, hogy egy nagyobb erősítési tényezőjő tranzisztorra, kapcsolsz több IR LEDet párhuzamosan, vigázz, nehogy túl nagy áramot kapjon a LED, mert leég. A vevőnél pedig be lehet iktatni mégegy erősítőfokozatot, de akkor nagyon egymásra kell irányítani őket, leárnyékolni külső sugárzásoktól, mert az a zajt is erősítené. Üdv. Tóbi Szerk: Atis57: Csak sima feszültségnövelést nem ajánlok, mert akor át kell méretezni az ellenállásokat is, ami nem vezet eredményhez, vagy sorba kell kötni 2esével a LEDeket, de az is számolást igényel (szerintem, lehet, hogy nem érzékeny rá).
ha én az adó bemenetére egy nyomógombot teszek és amikor megnyomom akkor az hány mV-os jelet ad a tranzisztornak??
mekkora a maximum áram amit elbír az infra led???
mekkora parabola egységben gondolkozzak a cél eléréséhez?
Egyépként ezt a módszert mármint ezt a hangfrekis jelátvitelt (infrán) egy kapucsengő működtetésére szánom!!a kapu és a bejárat között cirka 10-15m van!!e 2 kapu között szeretnék egy jelátvitelt létrehozni a leírt módszer alapján!!
Hali!
Idézet: ...„ha én az adó bemenetére egy nyomógombot teszek és” Ezt hogy érted? Ha úgy, hogy a nyomógombot a bemenet és a föld közzé teszed, akkor az úgy nem működőképes. Most tul.képp. mire akarod használni? szerk: Közben látom leírtad, hogy mire...
a leírtakról egy rajzot ha fel tudnál tenni akkor azt negyon megköszönném!!ha nem tudsz akkor sincsen semmi baj!!
amúgy nem azért kérek rajzot mert nem értem amit leírtál(ellenkezőleg nagyon is értem)hanem kíváncsi vagyok hogy te hogyan gondolkozol e témában!! Remélem ezért nem haragszol meg rám mert rajzot kérek!!!
nyomógombos kapucsengőt szeretnék csinálni e módszerrel!!(infrás jelátvitel)
rádiófrekis megoldással is meg lehet csinálni tudom!!
de én most ezzel a módszerrel szeretném véghez vinni a dolgot!!
ez most egy mellékes kérdés!!
te hogyan oldanád meg rádiófrekis módszerrel?? ezt a leírást az email címemre küld mert a moderátor meglincselne minket ezért!! email címem: lajcsi18@gmail.com ha van rajzod is az elképzelésről akkor azt is szívesen fogadok!!!köszi
Nos, az adót egy kicsit átvariálnám.
A tranzisztor bázisát egy 4,7k-s ellenállással lehúznám tesre. A 100k-s potit, ill. a kondenzátort elhagynám. A nyomógombbal sorbakötnék egy 1K-s ellenállást. A nyomógom szabad vége menne a tranzisztor bázisára, az ellenállás szabad vége pedig a tápra, a +6V-ra. Mivel gondolom fixen lesz telepítve (nem mobil), a hatótáv növelést lencsék alkalmazásával, és a pontos, egymással szembeni elhelyezéssel oldanám meg. Remélem érted, ha nem akkor majd lerajzolom, de már csak holnap. Idézet: „ezt a leírást az email címemre küld mert a moderátor meglincselne minket ezért!!” Épp ellenkezőleg, azért lincselnének, ha oda küldeném.
Őszintén szólva rádiófrekis módszerrel nem bíbelődnék, hanem vennék egy kész "Made in China" rádiós csengőt.
értem hogy miről beszélsz de egy rajzot azért elfogadnék!!köszönöm
Nah jó!!akkor majd holnap!! jó éjt!!hali
egy számotokra hülye kérdést szeretnék feltenni!!az általam leírtaktól függetlenül!!
egy nyákba ültethető nyomógombot hogyan kell bekötni??ott ugye 4 láb van!!nah most azt nem tudom hogy a 4 láb közül mindet vagy csak 2 kell felhasználni???ezzel kapcsolatban is kérek egy kis segítséget!!köszönöm
bocsi hogy azt írtam hogy "számotokra"!!
Csak számodra hülye kérdés!! már nagyon este van ehhez!! Majd holnap folytassuk! Jó éjt mindenkinek!! Hello
Elég kettőt bekötni.
Tul.képp. 2-2 ösze van kötve. De nem árt ennek megfelelően mind a négyet bekötni.
Kapucsengőt vagy kaputelefont akarsz készíteni? Ha kapucsengőt akkor inkább modulált jellel próbálkoznék-infrasorompó.
az alap elgondolásom egy kapucsengő!!az infrasorompót tudnád egy kicsit bővebben részletezni??
amúgy a kaputelefon is jól jönne!! ha tudsz ebben is segíteni akkor várom az ötleteidet!!
Probáld a keresőbe beirni infrakapu /infra sorompó Lehet hogy én is ki tudnák találni egyet kettőt de még soha nem sikerült semmit pontosan dokumentálni.(megépítettem azután a feledés homályába veszett. Az elvét tudom a pontos értékeket nem .Talán NE 555 -tel előállított 33khz-cel táplált infraled adónak,a vevő meg egy tv távirányító vevő a legegyszerűbb.
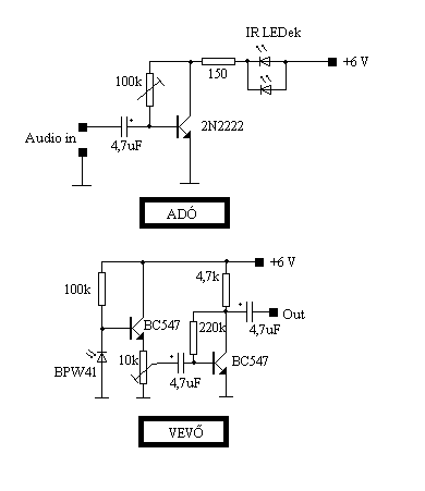
Hali!
Itt a rajz. Az infraledet is, és a fotodiódát is tedd bele egy csőbe, és irányítsd őket nagyon pontosan egymásra. A cső azért kell, hogy minnél kevésbé legyen érzékeny a környező fényekre. Ha gond van a távolsággal, akkor mind az adó, mind a vevő oldalon használj lencsét. De ettől függetlenül megkérdem, nem lenne egyszerűbb, olcsóbb egy "piacos" kínai rádióscsengő? Üdv!
Ha csak csengőt akarsz csinálni, az adót így módosítsd.
A fetes kapcsoláshoz 9 volt jó, a tranyóshoz marad a 6 volt. A beállítást szkóppal kellene csinálni, hogy a minimális impulzusszélességet be tudd állítani, különben meredek lesz... A többit már leírták...
és a kaputelefonhoz mit kellene módosítani az áramkörökben???
vagy a kaputelefonra tudsz más rajzot is???
A kaputelefon egy kissé bonyolultab (két irányú átvitel szükséges) és a vevőoldalt sem tudod ilyen egyszerűen megoldani.Ahoz már inkább a tv-hez kapcsolható infrás fejhallgatót kellene tanulmányozni.
értem!!mindenesetre köszönöm a tanácsot
A kaputelefonhoz teljesen más kellene... ezen az úton nagyon bonyolult lenne ( pwm-frekimoduláció keskeny sávval, stb..).
Drót mindenhogyan kell a tápokhoz, tehát vagy valami régi kaputelefon kapcsolást csinálsz meg, vagy a legolcsóbb, alcsatornás PMR-rádió párt megveszed. 4-6 eFt-ból megvan, aztán minimális tápfesszel, kissé árnyékolva szerelten beüzemeled. Többet csak akkor, ha belevágsz.
Sziasztok! Azt kérdezném,arra várok ötleteket a hozzá értőktől,hogy lehet e egy infra led( ledek) fényét lencsével fókuszálni (párhuzamosítani)hogy a hatótáv jelentősen meg nőjön. Az áthidalandó távolságom kb.500m lenne.
Egyáltalán meg lehet ezt valósítani? |
Bejelentkezés
Hirdetés |












