Fórum témák

» Több friss téma
Fórum » NYÁK-lap készítés kérdések
A témában nincs helye a nem szakmai indíttatású vitáknak, ezért a szabályszegést elkövetők azonnali figyelmeztetés nélküli kitiltásban, vagy némításban részesülnek. Ugyan így járunk el azokkal szemben, akik "blog"-nak nézik a fórumot. Ezt mindenki tartsa szem előtt!
Lapozás: OK   132 / 1391
(#) kaqkk válasza pusztait75 hozzászólására (») Márc 2, 2008 /
 
Az átvezetéseket 0.8 -1mm furatokkal , és levágott
alkatrész lábakkal , vagy leblankolt telefon dróttal oldhatod meg,mindkét oldalról forrasztva.

Nyáktervezőnek az Eagle light verzióját javaslom
ennek itt a HE-n van külön témája és ingyen letölthető.
(#) gulasoft válasza kaqkk hozzászólására (») Márc 2, 2008 /
 
A conrad-nál rendelhető 0.8-as meg 0.5-ös szegecs kétoldalas nyákokhoz
(#) kaqkk válasza gulasoft hozzászólására (») Márc 2, 2008 /
 
Fiúk csak egy ötlet próbált már valaki nyákot vasalni
laminálóval ? Van valakinek adata az ilyen szerkentyűkről
Ez részemről csak elméleti kérdés ,de lehet hogy jó ötlet?
(#) szabi83 válasza kaqkk hozzászólására (») Márc 2, 2008 /
 
ezt már valahol én is kérdeztem, de nem jó
(#) kaqkk válasza szabi83 hozzászólására (») Márc 2, 2008 /
 
A hőmérséklete miatt ,vagy nem tudja behúzni a panelt?
Ámbár mindegy én maradok a fotózásnál ,csak gondoltam
hátha jó lesz (olcsóbb lenne mint egy hőprés)
(#) szabi83 válasza kaqkk hozzászólására (») Márc 2, 2008 /
 
Bővebben: Link

ez nem sok
(#) huba válasza kaqkk hozzászólására (») Márc 2, 2008 /
 
Youtoubon láttam egy videót. Ott az ürge egy laminálón engedte át 3-4 szer a nyákot. Áztatás,maratás...
(#) huba válasza huba hozzászólására (») Márc 2, 2008 /
 
Megtaláltam a History-ba Bővebben: Link
(#) gulasoft válasza huba hozzászólására (») Márc 2, 2008 /
 
Sütőben sütötte, és a chip kibírta?
(#) huba válasza gulasoft hozzászólására (») Márc 2, 2008 /
 
Úgynézki én elektro egyetemen láttam ellenállásos+ infrás kemencét alkatrészek forrasztására, de be kelett programozni hogy a legérzélenyebb alkatrész mekkora hőmérsékletet menyi ideig visel el. :yes:
(#) tbence3 válasza gulasoft hozzászólására (») Márc 2, 2008 /
 
Ezeknek a pastáknak alacsonyabb az olvadás pontjuk.
Egyébként nem olyan forró az a sütő. Viszont még hőlégfúvóval szokták az ilyeneket csinálni.
(#) kaqkk válasza szabi83 hozzászólására (») Márc 2, 2008 /
 
Szabi mit szólsz a linkekhez?

lehet hogy van olcsó nyákvasaló?

laminálót már 5000 körül láttam!
(#) szabi83 válasza kaqkk hozzászólására (») Márc 2, 2008 /
 
lehet működik, de én nem fogom kipróbálni :no:
(#) kaqkk válasza szabi83 hozzászólására (») Márc 2, 2008 /
 
Oké Szabi nem kötözködni akartam csak egy olcsó
alternatívát kerestem azoknak akik vasalják a nyákot

Különben ha valaki kisérletezésre érdemesnek tartja
van egy fénymásolóból bontott hengerpárom az eredeti
halogén csővel ezt is ki lehetne próbálni!
(#) kaqkk válasza cimopata hozzászólására (») Márc 2, 2008 /
 
Akkor nézd meg a nyákkészítés kérdések 227 oldalon a fotókat esküszöm 1
fóliával csináltam (12000ft volt az epson d78)
(#) lgyk válasza cimopata hozzászólására (») Márc 2, 2008 /
 
És szerinted miből van az a lefolyótisztító?

Egyébként egyes fotolakktípusokat le lehet szedni nátrium-karbonáttal is (mosószóda).
(#) Frankye válasza lgyk hozzászólására (») Márc 3, 2008 /
 
Pontosan. Ezért írtam, amit írtam. Ha valaki veszi a fáradtságot, és elolvassa a lefolyótisztító összetételét, rájön, hogy az is ugyan ezt tartalmazza, ergo a kettő ugyan az.
(#) KTobi válasza Frankye hozzászólására (») Márc 3, 2008 /
 
Szia!

Idézet:
„ergo a kettő ugyan az.”
Hát ebbe belekötök, mert a kettő lehet ugyan az összetételileg, de aki nem nagyvárosban lakik annak nem mindegy, a lefolyótisztító mindenütt beszerezhető, meg a NaOH, találn a gyógyszertárban.

Egyszer vettem a gyógyszertárban vaskloridot, atóta a hidrogénnel maratok, mert az ára az horror volt az itt leírthoz képest.

Van akinek nem mindegy a kettő, az a kínai drótnélküli csengő esete, az egydarabos IChez képest (nem tudom már melyik topicban volt írva).

Üdv. Tóbi
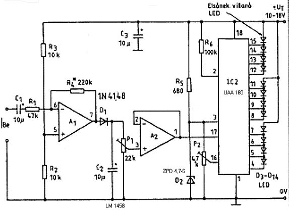
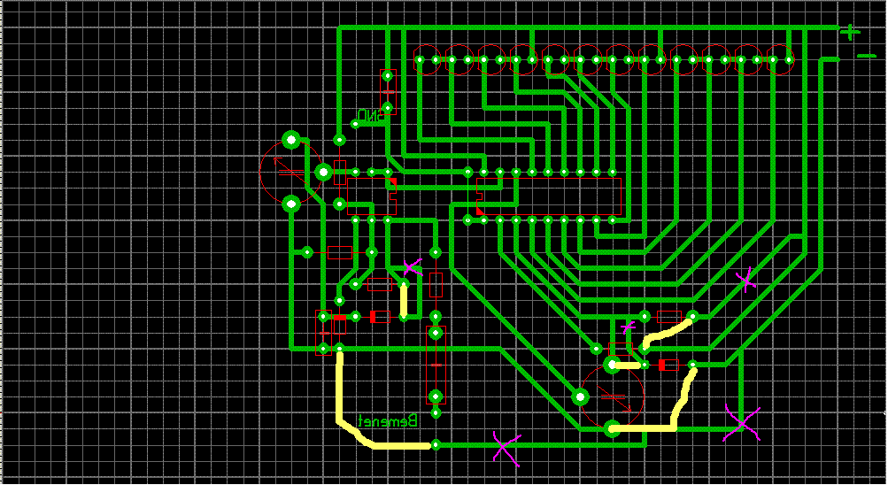
(#) fihu hozzászólása Márc 4, 2008 /
 
Sziasztok!
kb 1 hónapja feltettem egy UAA180 -as kivez jelző nyáktervét, és több problémátok is volt vele. Válaszolni sajna nem tok rá, mert nem tudom merre vannak , de ma csináltam egy másik tervet, és erről kérném a véleményeteket.
ui.: bocsi, h nem válaszoltam a régiekre, de nem volt rá alkalmam, késöbb pedig nem akartam...
(#) PCB válasza fihu hozzászólására (») Márc 4, 2008 /
 
Szia !

Csak pár dolog.

Üdv!

jav.gif
    
(#) fihu válasza PCB hozzászólására (») Márc 4, 2008 /
 
Szia!
köszi a segítséget!
Hali!
(#) gulasoft hozzászólása Márc 6, 2008 /
 
Hali!
Nem tudtok valami olyan anyagról, ami csak fémre rakódik rá, és vízlepergető hatása van? Arra gondoltam, hogy a kimart nyákot vonnám be ezzel utána jöhetne rá a forrasztásálló festék, aminek még a nevét sem tudom.
Kaptam egy gyári nyákot, és baromi jól néz ki, nem tudom milyen festékkel kenik le, és hogy tudják csak ott lekenni, ahol nincs forszem (meg persze egyenletes is, de ez egy másik kérdés)
A baj az, hogy pl egy 100 lábú ic-nél, nem tudom a negatív fóliát úgy visszarakni a maratás után p20-al lefújt panelra, hogy a lábak közötti 0.1mm-es résen ott maradjon a lakk levilágítás meg előhívás után, ráadásul ennyire precízen nem is lehet visszapozicionálni a nyákot. Ha be tudnám vonni a forszem részeket ilyen anyaggal, akkor tudnám csak megcsinálni ilyen profin.
A másik kérdés az, hogy ha lelakkozom a p20-al és előhívom (0.5-0.8 mm-es réseknél már meg tudnám oldani a visszapozicionálást) és sárgával a feliratokat rányomtatnám egy fóliára, azt rá tudom e vasalni a nyákra. Magyarán a vasalási hőfokot kibírja e a p20, illetve a sárga festék (tintasugaras) rávasalható e egy nyákra)
(#) Frankye válasza gulasoft hozzászólására (») Márc 6, 2008 /
 
Idézet:
„a sárga festék (tintasugaras) rávasalható e egy nyákra”


Amint az már többször (több százszor) elhangzott: A tintasugaras festék nem vasalható rá se a NYÁKra, se másra!
(#) whalaky válasza fihu hozzászólására (») Márc 6, 2008 /
 
Hát szerintem bazinagy. a felénél kisebb nyákon is símán elférne.
(#) gulasoft válasza Frankye hozzászólására (») Márc 6, 2008 /
 
Azért mérget ne vegyél rá, és főleg nem verd szét a fejedet a falba, mert nekem volt olyan papírom, amit sima textil pólóra rá lehett vasalni. Na azt pl. nyákra is tuti rá lehet tolni. Lehet hogy van olyan anyag amit mondjuk ott ahol festék éri megváltozik a kémiai összetétele, és melegítés hatására a felső rétek leválik, és rátapad a felületre!
A fonosabb kérdés a festés volt, arra még mindíg várom az ötleteket. (hogy csinálják a gyárit?)
(#) finsoft válasza gulasoft hozzászólására (») Márc 6, 2008 /
 
A gyári nyákokat szitázással festik.
Így megy rá a forrasztásgátló, és a pozíció felirat is.

Ha szitázás leírása kell, üzenj! Majd gépelgetek egy picit
(#) finsoft válasza Frankye hozzászólására (») Márc 6, 2008 /
 
Én tintasugarassal dolgozom....
Bár pauszra, pozitív20 ......
Majd kiteszek képeket az eredményről, szerintem jó!
Az SMD cucok szépen felrakhatók!
(ha jobban látnék nemcsak 1206 alkatrésszel csinálnám)
(#) finsoft válasza pusztait75 hozzászólására (») Márc 6, 2008 /
 
A "Gyári" megoldásban a lapokat fúrják, nagy nyomással grafitport préselnek át, így a lyuk vezetővé válik majd erre a 'vezető' rétegre galvanikusan rezet, majd ónt raknak és kész.
Hogy ezt otthon hogyan lehet megcsinálni ????
Szerintem is a kétoldalon beforrasztott alkatrészláb, ill a huladék felhasználása a járható út.(én is így csinálom)
(#) finsoft hozzászólása Márc 6, 2008 /
 
Privát válaszban elküldtem a szitázással kapcsolatos (nagyon leegyszerűsített) leírást, de hátha mást is érdekel Íme:
Ez nem kis macera, de lássuk!
Kellékek:
A fotózáshoz való cucc pl p20
levilágító, előhívó stb.
Szitaszövet - ez egy speciális nemtom milyen anyagú egyenletes szövésű anyag (ez a leleke)
A szövetet kifeszíted egy keretre (50x50 csapolt fakeretet használnak)
Lefújod a lakkal, levilágítod, előhívod (!!!! negatív maszkot kell használni)
Amikor elkészült a szitaszövet ott lesz lukas ahol festeni kell!
Kitalálod, hogy te hogyan tudod otthon pozícionálni a szitákat (ütközők a nyáklap egy sarkánál vagy ilyesmi)
Ha alatta a nyák festéket (olyat ami nem oldja a fotolakkot) töltessz a kezetbe és egy ablaktörlőhöz hasonló gumilappal elteríted, majd lehúzod.
A gumilap átnyomja a festéket ahol a szita lukas (máshol nem tudja )
Felemeled, megszárítod....
A profik minden réteghez szitát készítenek, (réz, forrgátló, pozíció) a sziták egy zsanéros kereten vannak, ütközőkkel ezért tudják eltalálni a pontos helyet.
Persze így akárhány egyforma nyák készíthető (csak 1-1 levilágításra van szükség)
(#) m.joco hozzászólása Márc 6, 2008 /
 
Voltam papírüzleteben fóliát venni. Csak írásvetítő fóliát tudtak adni, de az elárusító nem tudta megmondani, hogy lehet-e rá nyomtatni tintasugaras nyomdával. Lehet rá nyomtatni? És csak a fóliát kell betenni a nyomdába, vagy azzal a papírral együtt, amin rajta van a fólia(rá van helyezve papírra, de nincs hozzáragasztva)?
Üdv.
Következő: »»   132 / 1391
Bejelentkezés

Belépés

Hirdetés
XDT.hu
Az oldalon sütiket használunk a helyes működéshez. Bővebb információt az adatvédelmi szabályzatban olvashatsz. Megértettem