Fórum témák
» Több friss téma |
Fórum » NYÁK-lap készítés kérdések
A témában nincs helye a nem szakmai indíttatású vitáknak, ezért a szabályszegést elkövetők azonnali figyelmeztetés nélküli kitiltásban, vagy némításban részesülnek. Ugyan így járunk el azokkal szemben, akik "blog"-nak nézik a fórumot. Ezt mindenki tartsa szem előtt!
Az átvezetéseket 0.8 -1mm furatokkal , és levágott
alkatrész lábakkal , vagy leblankolt telefon dróttal oldhatod meg,mindkét oldalról forrasztva. Nyáktervezőnek az Eagle light verzióját javaslom ennek itt a HE-n van külön témája és ingyen letölthető.
A conrad-nál rendelhető 0.8-as meg 0.5-ös szegecs kétoldalas nyákokhoz
Fiúk csak egy ötlet próbált már valaki nyákot vasalni
laminálóval ? Van valakinek adata az ilyen szerkentyűkről Ez részemről csak elméleti kérdés ,de lehet hogy jó ötlet?
ezt már valahol én is kérdeztem, de nem jó
A hőmérséklete miatt ,vagy nem tudja behúzni a panelt?
Ámbár mindegy én maradok a fotózásnál ,csak gondoltam hátha jó lesz (olcsóbb lenne mint egy hőprés)
Youtoubon láttam egy videót. Ott az ürge egy laminálón engedte át 3-4 szer a nyákot. Áztatás,maratás...
Megtaláltam a History-ba Bővebben: Link
Úgynézki
én elektro egyetemen láttam ellenállásos+ infrás kemencét alkatrészek forrasztására, de be kelett programozni hogy a legérzélenyebb alkatrész mekkora hőmérsékletet menyi ideig visel el. :yes:
Ezeknek a pastáknak alacsonyabb az olvadás pontjuk.
Egyébként nem olyan forró az a sütő. Viszont még hőlégfúvóval szokták az ilyeneket csinálni.
Szabi mit szólsz a linkekhez?
lehet hogy van olcsó nyákvasaló? laminálót már 5000 körül láttam!
lehet működik, de én nem fogom kipróbálni :no:
Oké Szabi nem kötözködni akartam csak egy olcsó
alternatívát kerestem azoknak akik vasalják a nyákot Különben ha valaki kisérletezésre érdemesnek tartja van egy fénymásolóból bontott hengerpárom az eredeti halogén csővel ezt is ki lehetne próbálni!
Akkor nézd meg a nyákkészítés kérdések 227 oldalon a fotókat esküszöm 1
fóliával csináltam (12000ft volt az epson d78)
És szerinted miből van az a lefolyótisztító?
Egyébként egyes fotolakktípusokat le lehet szedni nátrium-karbonáttal is (mosószóda).
Pontosan. Ezért írtam, amit írtam. Ha valaki veszi a fáradtságot, és elolvassa a lefolyótisztító összetételét, rájön, hogy az is ugyan ezt tartalmazza, ergo a kettő ugyan az.
Szia!
Idézet: Hát ebbe belekötök, mert a kettő lehet ugyan az összetételileg, de aki nem nagyvárosban lakik annak nem mindegy, a lefolyótisztító mindenütt beszerezhető, meg a NaOH, találn a gyógyszertárban.„ergo a kettő ugyan az.” Egyszer vettem a gyógyszertárban vaskloridot, atóta a hidrogénnel maratok, mert az ára az horror volt az itt leírthoz képest. Van akinek nem mindegy a kettő, az a kínai drótnélküli csengő esete, az egydarabos IChez képest (nem tudom már melyik topicban volt írva). Üdv. Tóbi
Sziasztok!
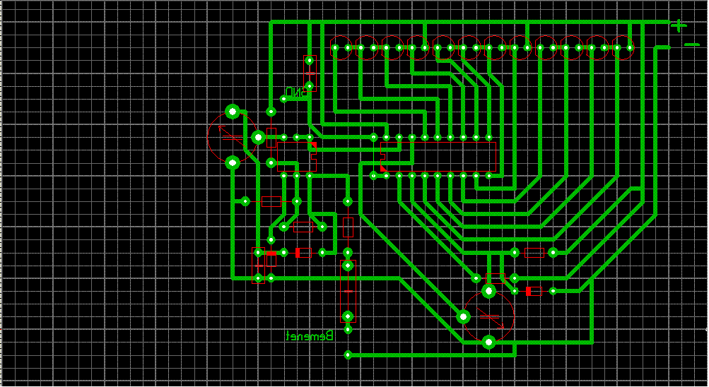
kb 1 hónapja feltettem egy UAA180 -as kivez jelző nyáktervét, és több problémátok is volt vele. Válaszolni sajna nem tok rá, mert nem tudom merre vannak , de ma csináltam egy másik tervet, és erről kérném a véleményeteket. ui.: bocsi, h nem válaszoltam a régiekre, de nem volt rá alkalmam, késöbb pedig nem akartam...
Hali!
Nem tudtok valami olyan anyagról, ami csak fémre rakódik rá, és vízlepergető hatása van? Arra gondoltam, hogy a kimart nyákot vonnám be ezzel utána jöhetne rá a forrasztásálló festék, aminek még a nevét sem tudom. Kaptam egy gyári nyákot, és baromi jól néz ki, nem tudom milyen festékkel kenik le, és hogy tudják csak ott lekenni, ahol nincs forszem (meg persze egyenletes is, de ez egy másik kérdés) A baj az, hogy pl egy 100 lábú ic-nél, nem tudom a negatív fóliát úgy visszarakni a maratás után p20-al lefújt panelra, hogy a lábak közötti 0.1mm-es résen ott maradjon a lakk levilágítás meg előhívás után, ráadásul ennyire precízen nem is lehet visszapozicionálni a nyákot. Ha be tudnám vonni a forszem részeket ilyen anyaggal, akkor tudnám csak megcsinálni ilyen profin. A másik kérdés az, hogy ha lelakkozom a p20-al és előhívom (0.5-0.8 mm-es réseknél már meg tudnám oldani a visszapozicionálást) és sárgával a feliratokat rányomtatnám egy fóliára, azt rá tudom e vasalni a nyákra. Magyarán a vasalási hőfokot kibírja e a p20, illetve a sárga festék (tintasugaras) rávasalható e egy nyákra) Idézet: „a sárga festék (tintasugaras) rávasalható e egy nyákra” Amint az már többször (több százszor) elhangzott: A tintasugaras festék nem vasalható rá se a NYÁKra, se másra!
Hát szerintem bazinagy. a felénél kisebb nyákon is símán elférne.
Azért mérget ne vegyél rá, és főleg nem verd szét a fejedet a falba, mert nekem volt olyan papírom, amit sima textil pólóra rá lehett vasalni. Na azt pl. nyákra is tuti rá lehet tolni. Lehet hogy van olyan anyag amit mondjuk ott ahol festék éri megváltozik a kémiai összetétele, és melegítés hatására a felső rétek leválik, és rátapad a felületre!
A fonosabb kérdés a festés volt, arra még mindíg várom az ötleteket. (hogy csinálják a gyárit?)
A gyári nyákokat szitázással festik.
Így megy rá a forrasztásgátló, és a pozíció felirat is. Ha szitázás leírása kell, üzenj! Majd gépelgetek egy picit
Én tintasugarassal dolgozom....
Bár pauszra, pozitív20 ...... Majd kiteszek képeket az eredményről, szerintem jó! Az SMD cucok szépen felrakhatók! (ha jobban látnék nemcsak 1206 alkatrésszel csinálnám)
A "Gyári" megoldásban a lapokat fúrják, nagy nyomással grafitport préselnek át, így a lyuk vezetővé válik majd erre a 'vezető' rétegre galvanikusan rezet, majd ónt raknak és kész.
Hogy ezt otthon hogyan lehet megcsinálni ???? Szerintem is a kétoldalon beforrasztott alkatrészláb, ill a huladék felhasználása a járható út.(én is így csinálom)
Privát válaszban elküldtem a szitázással kapcsolatos (nagyon leegyszerűsített) leírást, de hátha mást is érdekel Íme:
Ez nem kis macera, de lássuk! Kellékek: A fotózáshoz való cucc pl p20 levilágító, előhívó stb. Szitaszövet - ez egy speciális nemtom milyen anyagú egyenletes szövésű anyag (ez a leleke) A szövetet kifeszíted egy keretre (50x50 csapolt fakeretet használnak) Lefújod a lakkal, levilágítod, előhívod (!!!! negatív maszkot kell használni) Amikor elkészült a szitaszövet ott lesz lukas ahol festeni kell! Kitalálod, hogy te hogyan tudod otthon pozícionálni a szitákat (ütközők a nyáklap egy sarkánál vagy ilyesmi) Ha alatta a nyák festéket (olyat ami nem oldja a fotolakkot) töltessz a kezetbe és egy ablaktörlőhöz hasonló gumilappal elteríted, majd lehúzod. A gumilap átnyomja a festéket ahol a szita lukas (máshol nem tudja )Felemeled, megszárítod.... A profik minden réteghez szitát készítenek, (réz, forrgátló, pozíció) a sziták egy zsanéros kereten vannak, ütközőkkel ezért tudják eltalálni a pontos helyet. Persze így akárhány egyforma nyák készíthető (csak 1-1 levilágításra van szükség)
Voltam papírüzleteben fóliát venni. Csak írásvetítő fóliát tudtak adni, de az elárusító nem tudta megmondani, hogy lehet-e rá nyomtatni tintasugaras nyomdával. Lehet rá nyomtatni? És csak a fóliát kell betenni a nyomdába, vagy azzal a papírral együtt, amin rajta van a fólia(rá van helyezve papírra, de nincs hozzáragasztva)?
Üdv. |
Bejelentkezés
Hirdetés |




én elektro egyetemen láttam ellenállásos+ infrás kemencét alkatrészek forrasztására, de be kelett programozni hogy a legérzélenyebb alkatrész mekkora hőmérsékletet menyi ideig visel el. :yes:
, de ma csináltam egy másik tervet, és erről kérném a véleményeteket. 







