Fórum témák
» Több friss téma |
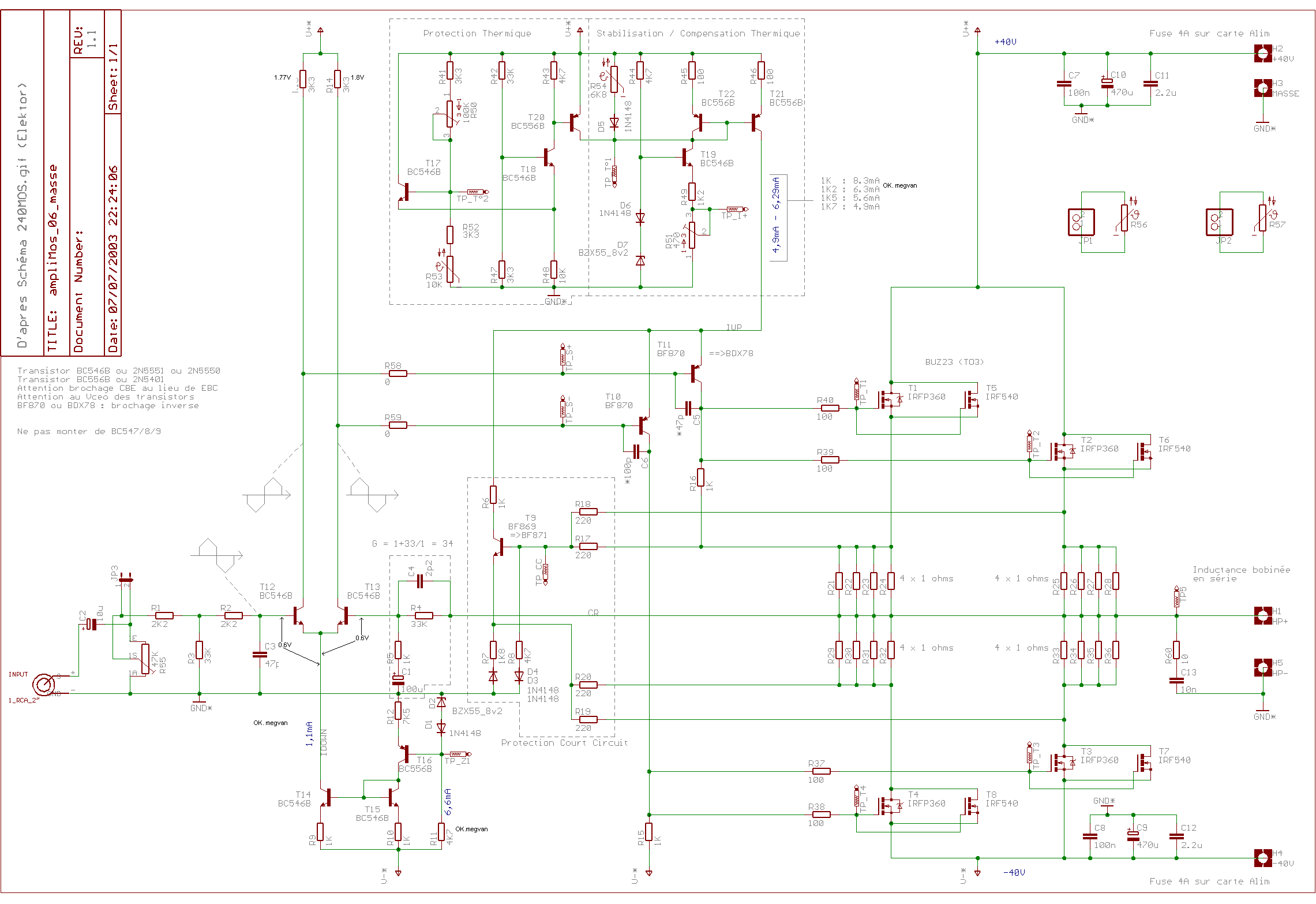
Elég nagy problémám lenne! Megépítettem azt az erősítőt ami a mellekletben látható(a MOSFETeket nem rakom be míg teljesen nem működőképes). Az áramok amik a rajzon vannak mindenhol megvannak. Miután az áramokat mindenhol rendben találtam amik a rajzon vannak, megmértem a Dran és Source helyén a feszültségeket, és az alsó oldalon 5V feszültség van(5mA-re van állítva a legfelül látható áramgenerátor). Így a FETeket beépítva a kimeneten DC lesz ami nem egészséges. Ha a két bemeneti BC546-ot eltávolítom a feszültség 0 lesz, tehát a meghajtó tranzisztorokkal nincs gond. A két 3k3-as ellenálláson üresjáratban, lógó vagy földelt bemenetnél egyaránt 1.7-1.8V van, ami aztjelenti hogy a tranzisztorok nyitva vannak, pedig nincs is bemenő jel. megmértem a bázis-emmiter feszültséget mindkét BC546-os tranyónál és 0.6Von vannak. nemértem mi lehet a probléma, látszólag és mérések szerint is az áramok mindenhol jók amik felvannak tüntetve, semmi hibára utaló jel, nem értem mi lehet a probléma! elöször alra gondoltam biztosan a BC546osok száltak el a bemeneten de miután már a 3. pár is ezt csinálja valószínűleg nem ők a hunyók. Ha valakinek van valami ötlete az segítsen legyenszives, mert már ötletem sincs mi a hiba
Na ma okosodtam annyit, hogy a bázisok 0.6V-ja az nem hiba, hanem azért van hogy a bemenő jel negatív periódusaival is tudjon mit kezdeni
egyik haver szerint ha berakom a FETeket (legalább az alsó oldalit) akkor a kimeneti egyenszint beáll 0ra. szerintetek?
Szerintem rakd be a feteket (mindegyiket) aztán egy lekorlátozott labortápról finoman indítsd el. Én legalábbis így szoktam. Ha vmi nem stimmel-hamar kiderül.
Üdvözlet mindenkinek!!
nagy bajba lenék erösitö épitésben...szeretnék segitséget kérni....... a kapcsolás::::2030-as ic-s erösitö kiegészitve két bd-tranzisztorral----és az lenne a problémám hogy 30-w környékén elkezdi vágni a jelet ..azaz a kimeneti szinusz jel tetejét és alját egyenesen levágja.....elvileg ez a kapcsolás 100W-lenne ....azaz 200W-ot kéne durván felvennie de ez 70W-nál megáll....(elöször a tranzisztorokra gyanakodtam kicseréltem mindet de most sem megy rendesen) Elöre is köszönöm....! --a kapcsolási rajzot mellékeltem--
Hello
Lehet hogy nem elegendő teljesítményű a táp amit csináltál hozzá!
hát nem hiszem.............
mert a trafo az 150W-os és amit én leveszek feszültséget az 2*18V-----és 1.8 A--------vesz fel a kapcsolásom.... viszont 5A-t tud leadni a táp..... bekapcsoláskor felugrik pillanatra 4A-ig kb...aztán beáll nyugalmi helyzetbe.....
és amikor elkezdi vágni a jelet akkor felvesz valamivel több áramot.....csak a fesz nincs meg ........amit a hangszorora kiad az 18-fölé nem megy..........és az közel nem olyan teljesitmény mint ami kéne
Akkor passz!
Én a helyedben egy TDA7294V típúsú IC-vel csinálnám meg. Ez is 100W-ot tud leadni és biztosan működik. És sokkal kisebb helyet foglal el.
+-40V, de van rajta Mute és Stand-By is. Meg külömböző védelmek.
Szerintem +-18V-ről soha nem fog leadni semmilyen erősítő se 100W-nyi teljesítményt. A tranyós KENWOOD erőlködőm is +-40V-ról ment.
aha köszi szépen ....lehet hogy megépitem..kerestem kapcvsolást nem tünik nehéznek-----
csak az a baj hogy nics hozzá nyákom ami it a leg pénzesebb......... és amit épitettem azt nem most hanem már jo ideje szarakodok vele...és már több ilyet csináltam és mind igy megy és most szeretném bedobozolni..mert eddig nem volt rá keret....és csak most derült ki hogy kb 30W-al szol ![]() ![]() és ez elkeseritö...és egyszerüen nem tudom elképzelni mi lehet a baj...a kapcsolásba lehet valami gubanc mert én tuti jol megépitettem ....(meghát 30W-ig szépen torzitás nélkül szól.....a kimeneti jele szép ..csak utána hirtelen levágja...aszt ennyi
igazad lehet---de normálisan leirják hogy hogyan tud leadni 100W-ot-----
Nekem is volt egy ienem, kieszedtema a tranyókat és nem szólt nagyobbat füllel hallhatóan.Szerintem kamu ez a rajz. soha nem fog szólni 30w nál nagyobbat.
hát akkor lemondok erröl a kapcsolásrol.....(pedig mennyit szarakodtam vele)......és megnézem akkor ezt a TDA7294-es dolgot.
a segitséget köszönöm!!
Nem minden rajzot kell kézpénznek venni amit az ujságokban leírnak. Bár így ránézésre nem hülyeség a rajz, de lehet csak elvben lett kipróbálva....... nekem van 1 majdnem ugyanien rajzom. mindjárt előkeresem neked. én ugylátom hogy a felvett árammal vezérli a tranyókat, és az a 2.2Ohm nem tul jó szerintem
de várj mindjárt megkeresem azt a rajzopt ami nekem van.
Igen! jól látod! A felvett áramal vezérli a tranyókat. Nem tudom hogy ez mennyire jól bevált vezérlési módszer lehet.
Ittvan ez a kapcsolás, majdnem ugyanaz mint a tied csak nem hidalt, próbáld ki ugy hogy a kapcsolás külön oldalait használod, ha ugy működik akkor pedig csinálj egy invertert (egy műv erősítő+2 ellenállás+2 kondi) és azzal kapcsold össze a két oldalt ne a TDAk bemeneteit fordítsd. így még talán megtudod menteni. jah egyébként a te rajzodon a bemeneten még kondi sincs ami azért nem árt, igaz hogy hidalt az erősítő de egy DC szint a bemeneten okozhat bőven problémákat.
A módszerrel semmi baj. Vagyis tranyósnál nemtudom, de Király Tibor VF2es erősítőjében is ezt használja (FETes) és gyönyörűen szól.
aha köszönöm.
kiprobálom majd...mert ilyen kapcsolásom van is ami az urbanbol let rendelve...hidkapcsolás nélkül------ " te rajzodon a bemeneten még kondi sincs ami azért nem árt, igaz hogy hidalt az erősítő de egy DC szint a bemeneten okozhat bőven problémákat. " milyen problémák ? c-t miért kéne odarakni?
Nézegettem ezt a rajzot, szerintem az alap rajza (amit átküldtem) az akár működhet is rendesen. De ebbe pl van 2 db 2,2ks ellenállás a + és - táp közt(minek? talán kisütni a tápot kikapcs után? mind1 ez nem lehet hiba), de az viszont annál inkább hogy a híd jobb oldala gyakorlatilag szerintem így semmit nem csinál. olyan mintha ott se lenne. a két oldalt külön kikéne próbálni. 10uFos kondikkal leválasztani a bemenetüket.inverter az 1ik oldal bemenete elé, és megis van. Szóval magyarul szerintem kezd ugy hogy a bemenetre 10uFos kondi, az IC1 kimenete és a föld közé kötöd a hangszórót, elvileg 30-40Wot kell így leadnia. Ha működik akkor a jobb oldali hidat lekötöd a bal oldaliról mintha egy sztereó kapcsolás lenne és ugyanígy kipróbálod. aztán ha azis megy akkor hidalni.
Azt pontosan nemtudom nemismerem az IC belső felépítését, és annyira master sem vagyok csak próbálom keresni a hibát, de szerintem alap dolog egy erősítőnél hogy kondival levan választva a bemenete. mival a DC szint a hangszóróra is káros. és az erősítő kondi nélkül egyent is hiszti nélkül erősít, torzításhoz nemtudom mi köze lenne
csak gondoltam ezis lehet a hiba oka. szerintem próbálgasd ha már ennyit szenvedtél vele, egy kis drótozgatás, meg +1 kondi már nem sokat számít
Egy kis fizika.
A kimeneti teljesítmény elérhető értéke nem az alkalmazott erősítőelemek minőségétől függ. Van egy egyszerű képlet, melyszerint P=(U^2)/R. Pki=100W; Rt=8ohm -> U=28.2V. Ez az U a szinuszos feszültség effektív értéke. Az a szinuszos feszültség, amely ekkora effektív értékkel rendelkezik, annak a csúcsfeszültsége gyök(2)*U=40V Tehát 100W kimenőteljesítményhez 8ohmos terhelés esetén +-40Vos tápfeszültség szükges - azonban az erősítőelemeken is létrejövő feszültségesés miatt ennél kicsit nagyobb (kb. 10V-tal) tápfeszültséget kell alkalmazni. 100W teljesítmény elvileg kivehető +-12Von is, de ehhez a terhelő ellenállásnak jóval kisebbnek kell lennie - ezt pl. egy megfelelően tekercselt kimeneteti transzformátorral lehet megoldani.
Igen. ezekkel egyetértek de +-18V hidaltan kikell hogy adja elvileg a 80-100Wot, mert mondjuk ha így kiszámolod minden feszesést, stb.it akkor +-18Vról egy sima erősítő 4 ohmra reálisan mondjuk 40Wot képes leadni szerintem. ha hidalod akkor viszont 8 ohmra 80Wot! mert hidalásnál a fasz duplájára emelkedik, és ezért a dupla teljesítményt dupla akkora hangszóróimpedancián produkálja.
A kapcsolásban ugyis azvan hogy nagyobb mint 2 ohmos hangszóró kell neki. Tehát 4 vagy 8 jöhet szóba, ha 8ra lead 30Wot akkor 4re lefog adni 60Wot.
Tényleg mien is a teszthangszóród impedanciája?
most méréshez-----24v-os izzokat raktam össze 2ohmra-------
de 4ohmoshoz éptem..azon hallgattam eddig..csak nem volt rendesen bedobozolva. de 4 vagy 8 ohmon is ugyananyi áramot vesz fel mint 2 ohmon |
Bejelentkezés
Hirdetés |





egyik haver szerint ha berakom a FETeket (legalább az alsó oldalit) akkor a kimeneti egyenszint beáll 0ra. szerintetek? 

csak gondoltam ezis lehet a hiba oka. szerintem próbálgasd ha már ennyit szenvedtél vele, egy kis drótozgatás, meg +1 kondi már nem sokat számít 



