Fórum témák
» Több friss téma |
Fórum » LED-es clip áramkör
Hello! És ha lehet, tiszteljük meg Bell urat, nevének nagybetűs írásával! Mert az dB, a db. darabot jelent. Amúgy mitől Clip a -30dB? Mert a Clip, a túlvezérlést hivatott jelezni, nem a dB-eket. Azt kivezérlésjelzőnek csúfolják..
Esetleg segíteni nem tudnál a témában? Én nem találtam a neten 3 ledes kivezérlés jelzőt.... Véleményem szerint jó lenne a 3 clip áramkör 2 érzékenyebb megoldással. Gondoltam már arra is hogy komprarálom a kimeneti feszt a tápfeszhez. Viszont még mindig nem tudom, hogy a dB érték milyen kimeneti feszhez kapcsolódik. A komparátor meg ugyan azt csinálja mint a te kapcsolásod nagy vonalakban....
Ahogy elkezdtem keresni, egyből az alábbi ábra jött szembe
Kérdés hogy ez jól működik e, és gondolom angolul kerested. De köszönöm a segítséget. A te kapcsolásodban még mindig jobban bízom.
A -10dB a kimeneti feszültség harmadát, a -30dB pedig a harmincad részét jelenti. Ezek indikálása kivezérlésjelzőt igényel. Továbbra is ezt a topológiát ajánlom.
OK. De akkor már mezei komparátorral oldanám meg, az nem jó megoldás?
Az eszköz természetesen szabadon választható a feladathoz.
Szia! Megalkottam a 2 vagy 4 ledes saját fejlesztésű kivezérlésjelzőmet komparátorral. Kérdés, hogy közzé tegyem e itt a fórumon? Az elv hasonlít a te verziódhoz....
A hozzászólás módosítva: Szept 28, 2015
Szia! Ha kipróbáltad és működik, bizonyára örömet okozol a téma olvasónak a közreadással.
Szia! Kipróbáltam a kivezérlésjelzőt minden ok.... Szerinted ha egy +-30v tápos quad 405-ről van szó és én 25v kimeneti feszhez állítottam a clip ledet akkor az reális lehet?
Szia! Ezt meg kell nézni szkóppal, vagy egyszerűen figyeled mikortól torzít.
Szkópom nincs, a szomszéd meg nem szereti az ilyen dolgokat....
Nem tudjuk sem a tápesést, sem az áramkorlátozó működését.
Igen. Szkóp nélkül nem sokat tudok tenni.... Max a te táblázatodra tudok hagyatkozni.
A hozzászólás módosítva: Okt 1, 2015
Sziasztok!
Egy gyors kérdésem lenne dbase kapcsolási rajzában (mellékelve) a kondenzátoroknál (C1, C2) nincs feszültség megadva? Kb. mekkora az ideális, vagy ami először a kezembe kerül? ![]() Köszönöm!
Válassz a puffer kondidnak megfelelőt, akkor tutti nem lehet baj, vagy számold ki a félperiódusból....
Szia Reloop! Ismételten szeretném megépíteni az áramkörödet,de ezúttal egy kicsit másképp
Ezúttal azt szeretném ha szignál jelre jelezzne,ne pedig torzításra. A kapcsolás egy sima tda7294-es +-34Voltos feszültséggel. Tudnál nekem ebben segíteni?
Szia! Itt kicsit más a feladat. A clip jelző azt érzékeli, hogy a végerősítőn a kimenő jel csúcsa már egy bizonyos mértékig megközelítette a tápfeszültséget. Ismerve a határolás körülményeit ez kellő pontosságot biztosít.
A szignál indikátortól azt várjuk, hogy a háttérzajtól magasabb (vagy tetszőlegesen választott) jelszintnél kapcsoljon. Ha viszonylag magas értéknél szeretnéd, hogy aktiválódjon akkor ilyet válassz, ha -30dB, -40dB-től kell már a szignál LED bekapcsolása akkor pedig ezt a jelérzékelőt ajánlom. Ez utóbbit már építettem és bevált.
Úgy tűnik ez is megoldódott. Köszönöm!
Sziasztok!
+-84V tápfeszen üzemelő VF2 végfokhoz hány volthoz mondanátok a clip feszültségét? 5v tápfesz előtt?
Első sorban Reloophoz szólna a kérdésem, hiszen Ő ennek a kapcsolásnak az atyja.
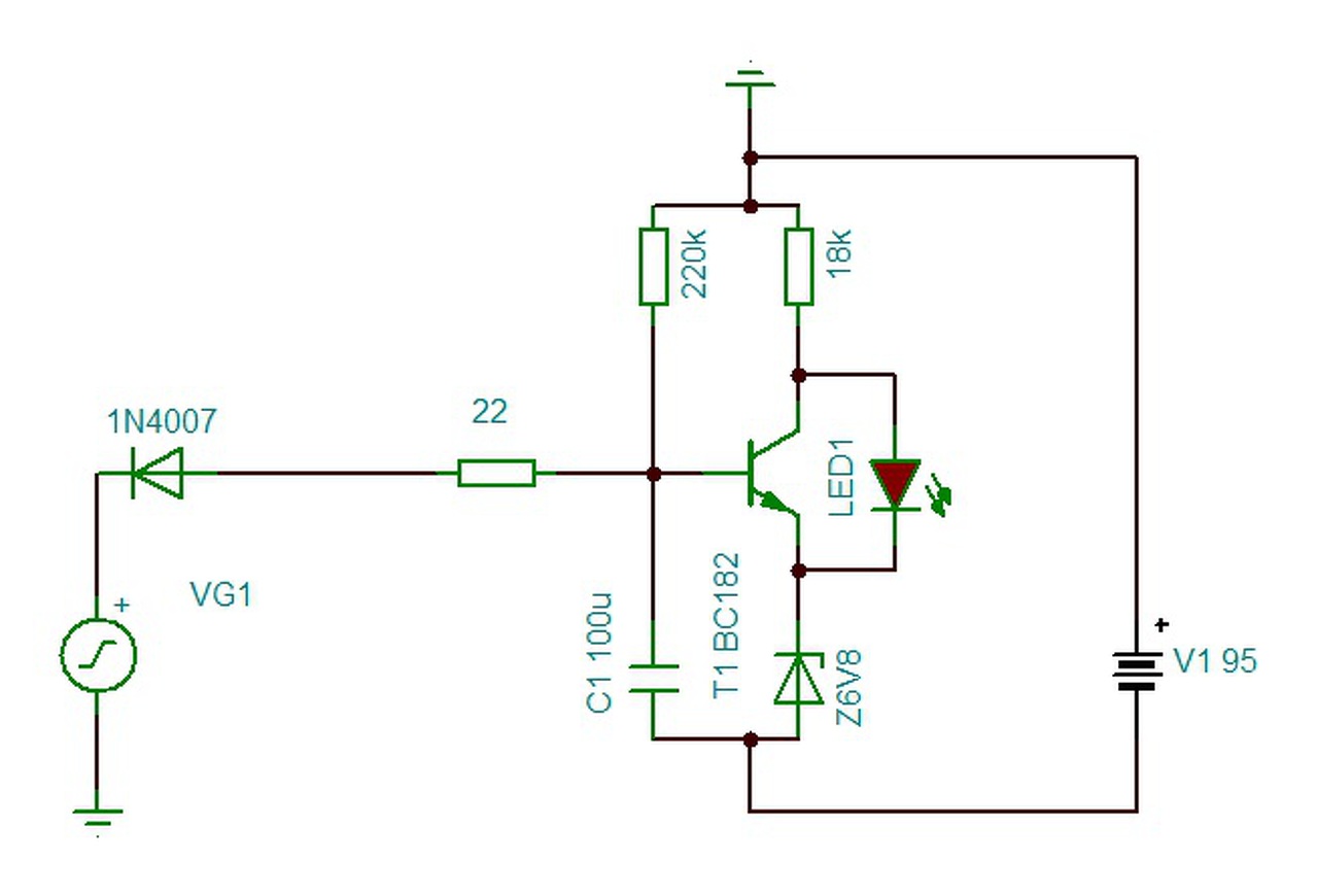
Kérdésem, hogy a referencia feszültség előállítására lehet-e zéner diódát használni? Alul mellékelek egy kapcsolást, hol az emitter ágban 6,8V-os zéner szolgáltat stabil referenciát. Én ezt azért találom egyszerűbbnek, mert így a számítás is jóval egyszerűbb, mindössze egy képelt: (Ut-Uz) / Iz, és stabilabb is valamivel. Működhet ez így? A szimuláció szerint jó. A hozzászólás módosítva: Márc 19, 2016
Szia! Természetesen Zenerrel is működik, de készítettem TL431 és 22k trimmerrel állítható referenciájút is. Működésben azonos értékűek a sima ellenállással.
Sziasztok!
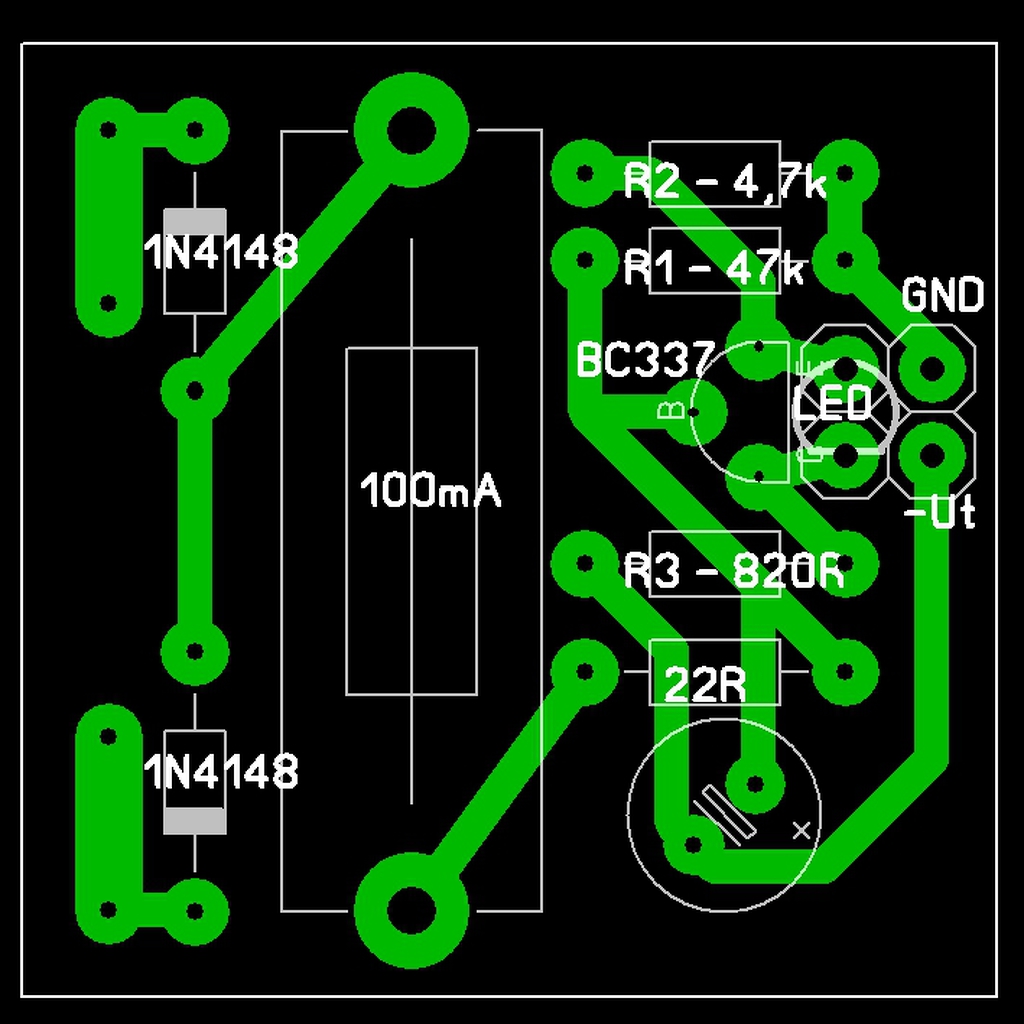
Reloop terve alapján elkészitettemegy CLIP panelt. Az értékek -25V-os tápfeszhez vannak kiszámolva. R1 - 47k, R2 - 4,7k, R3 - 820R. A tranzisztor BC337-es, nincs itthon más. A hozzászólás módosítva: Ápr 8, 2016
Hello! A tranyó kollektor-emittere fordítva van..
Szia! Mivel hídkapcsolást építesz, amire gondolom 8Ω-os hangszórót fogsz kötni, kimeneti terhelésként 4Ω-mal számolok. tekintettel a TDA7294 maradékfeszültségére R2 - 3k9 és R3 - 1k2-t ajánlok. Ehhez szükséges számításokat a IC méretezésével kapcsolatos hozzászólásomban találod.
A tranyó lapolásához képest jól esik a kollektor és az emitter, de a kapcsolás szempontjából 180°-kal el kell forgatnod!
Sziasztok.
Ez így működhet ? Kisebb átalakításokkal az eredetihez képest. Tda 7294 híd-hoz lesz. A táp +/-40V , 8 ohm hangfal lesz rajta.
Szia! A tranzisztorokat nézd át! Az emitter kerül a testre és maradt bekötetlen láb is.
|
Bejelentkezés
Hirdetés |







Ezúttal azt szeretném ha szignál jelre jelezzne,ne pedig torzításra. A kapcsolás egy sima 









