Fórum témák
» Több friss téma |
Bocsi: sch-ja lemaradt:
Nagy felbontásban(egy darabig - kepfeltoltes) : Öcsinyák v5 sch
Rengeteg láb van feleslegesen közel egymáshoz, arra azért figyelj, hogy a nyák legyártható legyen és ne legyenek véletlenül rövidárak.
Vasalom, majd Weller+szike.
Sziasztok!
Van egy ilyen tápom rá kötöttem a hálózatra de semmit sem csinál. Mértem a 230-as egyenirányítónál de ott sincs semmi. Mi romolhatott el benne a greatz hídnál lévő triak vagy mi?
A D14 jó irányban van, a step down miatt fordítva kell lennie.
Egyenlőre nincs még megépítve, amíg nagyfrekis szempontból biztosan nem jó, addig nem is szeretném megépíteni. A FET-ek közelébe miért kell a fóliakondi? És hová, a GND és a +320V közé? Igen, az átkötéseket nem szeretem, így sajnos messze került. Mivel nincs tapasztalatom SMPS nyák tervezésben, nem tudom, hogy ez jó-e így, és a többiről sem. Esetleg más is megnézheti, szívesen fogadok tanácsokat. Vagy ha a másik panelnak talán jobb az elrendezése, akkor azt befejezném. Szeretném már kimaratni, lassan jön az induktivitásmérő és trafót is lehet tekerni. Egyébként az SMPS labortápegységhez lesz, kb. 60VDC és 9-10VDC üresjárati feszültségekkel.
A Graetz előtt, vagy utána nincs semmi? Előtte biztosító, esetleg valami áramkorlátozó (R, vagy NTK), szűrő(k)?
Ja, azt benéztem, de D15 fordítva van.
Igen, a GND és a +320V közé kéne a FET-ekhez és a rezonáns kondikhoz is közel. De tökéletes kapcs.táp nyák nem létezik, erre már rájöttem. ![]() A gate feszültség és a nagyáramú részek lehetőleg külön menjenek. Vs nél(D-S összekötés) megoldás egy nagy paca, felső oldali Vs a felső FET source-ra kötve külön vezetősávval. GND is nagy mező legyen, lehetőleg csillagpontban az alsó FET source lába. Szóval mekkora a tervezett freki? Műszer milyen? A hozzászólás módosítva: Márc 28, 2016
Van benne szűrés igen de odáig eljutt a feszültség. A graetznél a bemenetnél már nincs feszültség. Móricka rajzon de odáig tudok mérni feszültséget.
Javítottam az IR2153 és TNY255 tápját és a VS-et.
Egy szvasztikát látok; persze a többit is. Ha a vezetéken bejön a villany, akkor a közbeeső alkatrészeket kell kimérni. 'Hideg forrasztás', panelszakadás?
A hozzászólás módosítva: Márc 28, 2016
Jobb lett.
![]() Megtennéd, hogy ezt a részt(kép) berakod kinagyítva. De inkább tedd fel valami képmegosztóra(pl. picsto[pont]re) Szóval freki? Műszer? Nem publikus? Bootstrap kondinak ne elkót használj hanem az IC lábakhoz közel SMD kerámiát. A hozzászólás módosítva: Márc 28, 2016
Bocsánat, felraktam ide.
A frekvenciát egyenlőre nem tudom, ez lesz a második kapcsitápom. Igazából nem is nagyon tudom, hogy mekkora az ideális. Én olyan 70kHz környékire gondoltam, amit Skori is javasol a honlapján. A műszer ugyan az amit itt az apróban is árultak 8 ezerért, grafikus kijelzője van, de kínából csak 3000: http://www.ebay.com/itm/171495076752
Ha ETD49 a mag, akkor elég lesz az 50kHz.
Belejavítottam: Cb inkább a közeli, bár az eagle pad-ja kritikán aluli...sajnos. Műszernek meg EZ (LC100A) szimpatikusabb. A hozzászólás módosítva: Márc 28, 2016
Köszönöm!
Úgy érted a Cb-t tegyem közelebb a FET-hez? Az R9 alá be tudom tenni, az R6 alatt elmegy a vezetősáv, úgy jó? Vajon a kondiknál lévő diódákat kell majd hűteni?
66,5Khz-en nem járhat?
Így elég lenne a 2x47nF-os (egy a +300V és egy a GND felé) rezonáns kondi és nem kéne több kondiból kirakni.
Az IC-hez legyen közel.
Oda ahova rajzoltam alulra. Tegyél gyors biztit a kimenetre.
Mehet 66 környéken.
Átraktam még közelebb!
Köszi!
Szívesen, nincs mit!
Az LO lábat "kanyarítsd" arrébb, nehogy átüssön a HO-val(Vs).
Pontosabban az LO láb vezetősávját akartam írni, nehogy kihajtsd az LO lábat!
Ott van egy triak! A hűtőborda mellett van az optocsatoló amin keresztül kapja/kapná a vezérlést! Amíg az nem kap vezérlést addig nem tudsz feszültséget mérni a graetz-en.
Bekötöttem ismét a kínai feteket(még van 4db), hátha nem pukkannak, kaptak ZPD24V zénert a gate-ek, valamint az öcsinyákot közelebb hoztam.
![]() Kicsit módosítottam a trafón is, van egy kis eltérés, de ebbe a pic-es műszerbe nem bízok annyira.
Eredmény!
1,7V feszültségesés 1127W-on. Valamit eltaláltam... ![]() Az elmaradhatatlan szadizás videó: IRS+IR hardstart
Amióta felraktam már van egy újabb változat több módosítással a tanácsok alapján.
Még az LO és Vs részeket messzebb viszem és felrakom újra az egész tervet végső ellenőrzésre, mielőtt panel lenne belőle.
Itt az újabb verzió:
Kapcsolási rajz NYÁK terv Remélem semmi tanácsot nem hagytam ki. Kérlek nézzétek meg újból, mielőtt a panel elkészülne.
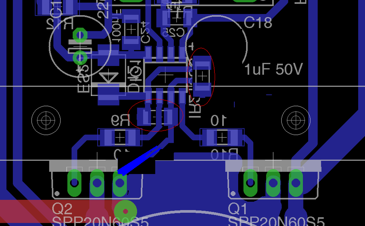
100nF/400...500V-os kondit 1206 méretben nem biztos, hogy tudsz venni, én csak 1812-ben találtam. A bekötése gáz. Szinte nulla vezetősávval is be lehetne tenni, ott az optocsatolónál a NEG, a dióda meg mellette a pozitívval.
C18-nak ne elkót használj. A rezonáns kondikat alulra tenném a FETek és az elkó közé. Nem vinném körbe a nagyáramú vezetősávot. A hozzászólás módosítva: Márc 29, 2016
C24 - a 100nF kevés szerintem.
Az IR tápjára külön kerámiakondit tennék a TNY kimeneti kondijától függetlenül. (és általában tervezéskor minden IC táplábára külön kell kondi). Persze ha csak megmondjuk mit hová, attól még nem fogod megtanulni.....
Köszönöm az ötleteket!
C18-naj miért nem jó az elkó? Valóban benéztem a 100nF-os kondit, pedig utána is kerestem TME-n. A napokban ahogy lesz időm nekifutok újra. Talán át tudom gondolni és egy idő után kialakul egy szemlélet. E-mailban is yrtam, hogy nem azt kérem, hogy csinálja meg valaki, meg akarom tanulni, nem csak ezt az egy tápot akarom megépíteni. Kettő ugyanolyan frankó, megbízható tápot akarok összehozni a labortápomnak. |
Bejelentkezés
Hirdetés |


























