Fórum témák
» Több friss téma |
Fórum » Négyszögjel
Elég hatékony módja a halastavakból a törpeharcsa irtásnak. Ráadásul ez nem az a fajta elektromos halászgép, ami megüti a halakat és elkábulnak tőle.
Semmi bántódása nem esik ezáltal a halnak. Youtube-on keress rá: Samus 725mp vagy Electro fishing. http://www.youtube.com/watch?v=FIGBHZFeNgo&feature=related Nem úgy néznek ki, mint akiknek fáj!
Sziasztok! a nemrégiben pistikeee86-nak adott kapcsolási rajzban melyik alkatrészeket kellene megváltoztatnom,és mekkorára,hogy a frekvencia ne 100Hz-ig,hanem 1KHz-ig legyen állítható?
Szia!
Nem tudom megépítette-e valaki a kapcsolást, de nekem nem igazán működött abban a formában, ahogy a képen volt. Kis átalakítással ugyan, de most megy. Egyedül a fetet nem tudom valamiért vezérelni vele. Valamiért átereszt feszültséget akkor is ha a gate-en nincs semmi. Mikor kapja a vezérlőjelet villogtatja a ledet, de van egy állandó fesz, amitől világít közepes fénnyel a led. Ha közvetlen az 555ös végére teszem a ledet, akkor kialszik teljesen, uh a kapcsolás tökéletes, viszont a fet nem akar menni. Próbáltam már elég sok féle variácíót, de semmi. Gate és source lábak közé tettem 10, 47, 100, 1k, 10, 100k de semmi, akkor is világít. A terhelés pedig a drain és a táp közt van sorban. Elvileg akkor kellene kigyulladnia a led-nek, mikor jelet kap a fet a gate-re és kinyit, de ez folyamatosan világít fél fényerővel. Ha megkapja a vezérlőjelet, akkor teljes fényerő, villog is meg minden, de így nem jó... Valaki találkozott már ilyennel?
Szia!
Mutasd meg a kapcsolásod úgy, ahogyan megcsináltad (rajzon).
Itt van. Az 555ös kimenetére van kötve a gate. Tettem már oda is 5 ohmos ellenállást meg 100 ohmost is, a gate és source közé is volt már mindenféle, de mindenhogy világít a ledem.
Más típusú FET-el próbáltad már? Általában az szokott segíteni ilyen esetben, ha egy zener-diódát kötünk a kimenettel sorba, katóddal a kimenet felé. Így az 555 esetleges fals kimeneti feszültsége nem okoz probélmát, mert a zener nem engedi a gate felé tovább a feszültséget, csak akkor, ha felmegy a letörési feszültsége fölé. Egy 4-5V-os zenert építs be. A D-S ellenállás maradjon bent!
Sziasztok!
adott a lenti kapcsolás,de át kellene alakítani,mégozzá úgy hogy 2 kimenete legyen neki.És a lényeg hogy a második kimenet akkor emelkedjen magas szintre amikor az első leesik alacsonyra.Viszont mind a két kimenetnek teljesen azonos legyen a frekvenciája meg a kitöltése is.
Esetleg egy inverter megfelelne. Pl. CD4049
Valami ilyesmi kimeneti jel kéne nekem mint a képen.Ne a minőséget nézd.Szóval a kitöltés és a frekvencia ugyan az legyen,de így eltolva! A ktöltési tényező maximuma 50% lesz,tehát nem futhat átfedésbe a két jel.
Hello!
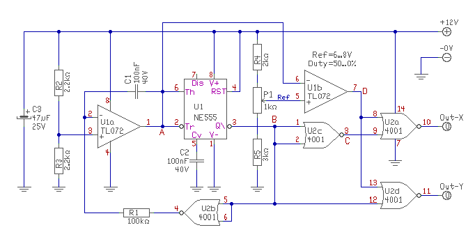
Megrajzoltam, de félek nem erre van szükséged, hanem egy mezei PWM vezérlőre, mint a TL494.. A frekvenciát a C1 és R1 változtatásával lehet beállítani. A következő összefüggések alapján. Q=C*U avagy i*t=C*U amiből t=(C*U)/i tehát f=1/(2*t) - A "C"=C1 kapacitása, - "U" az NE555 komparálási küszöbfeszültsége, 12V táp mellett ez 8V. - Az "i" az integrátor töltőárama, ami 6V/R1 (tekintve, hogy az OPA invertáló lába a virtuális Ut/2 feszültségen van) Ha ezt kiszámolod, akkor jelenleg kb. 37,5Hz a freki. Ezekkel az alkatrészekkel, a freki értelmes tartománya, szerintem kb. 0..10kHz lehet. A kitöltést a "Ref" feszültsége fogja meghatározni (a komparálási küszöbökhöz képest). Jelenleg 0..50%-ra van kiszámítva. De értéke a poti osztási viszonyaival megváltoztatható. Működése az idődiagramon nyomon követhető. üdv! proli007
Pontosan ilyen kimeneti jelre gondoltam mint az x-y!
Viszont u2 7-es lába hová megy?Azt nem találtam a rajzon! A leírást meg még emésztem.A freki amire kell 0-1khz tehát az is belefér a kitöltés meg 0-50%.Úgyhogy ez lesz az! Köszi! No most látom csak hogy a freki fix az alkatrészek függvényében! Arra nincs valami megoldás hogy az is potival szabályozható legyen?Gondolom ha r1 helyére potit rakok,a c1 meg marad,akkor torzulhat a jel. Vagy nem?
Hello!
Jaj bocs, a tervezőben a digitális IC-knek rejtett táp lába van, ahol látszik, azt én rajzolom be utólag a kezdők kedvéért. De itt a 7-es a GND-re a 14-es a +12V-ra megy, mint rendesen. De majd mindjárt megkérem a kedves modikat, cseréljék le a rajzot.. - Nem torzul semmit a jel, de túl nagy tartományban nem lehet szabályozni, mert akkor terheli a CMOS kaput a lecsökkentett ellenállás. De 10kohm-ig nyugodtan lemehet a 100k. üdv! proli007
5 kW-os hálózati trafó (szekunder tekercs nincs) primerjét szeretném meghajtani 800 Hz-es frekvenciával, hídkapcsolást feltételezve. Tehát pl. egyenirányított hálózati feszt szeretnék kapcsolgatni és 800 Hz-et csinálni , úgy hogy 22A körüli áramot pumpálnék a trafóba. A trafó egyfázisú, a járom fel lesz vágva, mert indukciós hevítőt szeretnék csinálni. Van valakinek kapcsolási javaslata?[OFF]
Hello!
Ezt a kérdést, a "Kapcsolóüzemű táp 230V-ra" topikban tedd fel.. üdv! proli007
Hello!
Most jöttem rá, még egy hibát követtem el. Az 555 (Th-Tr) küszöbfeszültsége a tápfesz 2/3 és 1/3 közötti. Vagy is a táp egyharmada, azaz 4V és nem 8V, ahogy írtam. Így a freki jelen kapcsolás esetén 75Hz lesz. üdv! proli007
Helo.El tudnád küldeni nekem azt hogy milyen inverterrel csináltad te meg ezt a gépet meg a kapcsolási rajzot az inverterhez?
erre az e mail cimre: mark.monus2@freemail.hu Előrre is kösz!!!
helo! Ti *
* Törölve ! A He nem nyújt segédkezet az ilyesmiben !
Látom már nem nagyon aktív ez a topik , de a minap megcsináltam a kapcsolást és kipróbáltam a saját tavamon ! A halak nem pusztultak el szerencsére , de mind odajött a szákhoz ! Szerintem nagyon jó kis szerkezet ! Annyi változtatást csináltam , hogy nem Fet-et vezérel hanem szilárdtest relét !
Mivel valósítható meg, hogy amíg nincs négyszögjel addig + ot tart és amint bejön a négyszögjel követi annak változásait és nem invertálja?
Hello! Valamit konkrét dolgot kérdezhetnél, mert általánosságokra csak idétlenségeket lehet válaszolni. Teljesen nem mindegy mire kell, mit kellene teljesítenie, és mekkora frekvenciáról van szó. És amikor "nincs négyszögjel, akkor mi van? Egyébként pld. egy monostabil kellene és egy-két NAND kapu.
Autóra olyat, hogy amikor felkapcsolom a helyzetjelzőt felkapcsol az idex is, amikor pedig indexelek akkor egy ütemben villog a többi indexxel. így amikor nincs jel akkor tartania kéne a 12v-t és nem szabad invertálnia a jelet, hogy a többivel egy időben villogjon.
Ebben már is egy logikai bukfencet látok. Ha a helyzetjelző táplálja az indexet, honnan tudod, hogy az index működni szeretne? Csak akkor lehet megoldani, ha elválasztod a kettőt. Vagy is figyeled az index relé bekapcsolását, és akkor (mással) kapcsolod a lámpát. De mit fog ehhez szólni az index relé, és a hibajelző része, ami detektálja a kiégést.
De egyébként nem igen látom át az egész lényegi részét, és gondolom szabálytalan is, hogy folyamatosan ég az index.
Megrajzoltam, kb. hogyan lehetne megoldani. De hogy ez képeslesz-e együttműködni az index relével, arról fogalmam sincs..
|
Bejelentkezés
Hirdetés |















