Fórum témák
» Több friss téma |
Fórum » Labortápegység készítése
Hát nem tudom... ahogy néztem a képeket és kiszámoltam a szín kódok alapján, sztem az nem 100Ohm os
+ egy észre vétel: sztem den.szesszel mosd le a panelről a gyantát!
den. szesz?
hát igen. ugy látni, hogy barna fekete fekete. és az 10 ohm. De abba barna fekete barva van. csak ugy látszik mintha más lenne.
Ne a színkódot nézegesd, hanem mérd ki multiméterrel! A kis értékű ellenállások színkódja sajnos manapság nem triviális...
De beleettem egy másikat is. azt lemértem, és 100R volt. és az is füstölt
Én akárhogy nézem a képedet, szerintem az barna, fekete, ARANY, arany. Tehát 1 Ohm!!!
Jól kivehető, hogy az első és a harmadik szín nagyon nem ugyan az, viszont a harmadik és a negyedik az igen (2db arany). Amúgy sztem tök mindegy, annak semmiképp nem szabadna füstölnie.
Na megint nem hinnek nekem. Mondjuk hogy igazatok van ( ami nem igaz) akkor miért füstölt ki megint az az ellenállás amit ujra beletettem? és azt le is mértem, és meg is néztem, és barna, fekete, barna volt.
Én hiszek neked hogy amit utána beletettél az 100 Ohm, de ami a képen van az szerintem attól függetlenül 1 Ohm.
De tudod, mit: ha van egy 1k-s ellenállásod, tedd be azt helyette! Ettől nem fog feltétlen megjavulni, de szerintem mindenképpen jobb. A nagyobbik tápomban is 1k van ott.
A kukából túratm ki, mivel már kilöktem, de én bebizonyitom hogy nekem van igazam. És ezt egy másik adminisztrátornak is addig fogom hajtani, mig azt nem mondja, hogy nekem volt igazam. bár ez most más tészta. szóval vebkamerával ráfókuszáltam és látni. mondjuk azt tisztán látni, hogy a két utolsó nem arany, de azt hogy az utoló előtti szin, fekete, vagy barna azt nem anynira. de én mondom, hogy az barna.
Most észrevettem egy hibát. A nagy pufferkondi meletti két leko kondi melett a két kis kerámia kondi, C6 egyik lába nem volt beforrasztva. ez jelenthet valami gondot?
Egyébként, ha rákötöm a 12V-os trafókat, akkor az egyik LEDnek világitani kell nem? mert nekem nem világit.
NA már átnézegettem, kiszedtem egy pár zárlatot, és működik. Az egyik led mikor világit? a bal oldalsó. ha túlterhelés van? és még az agond, hogy nem tudom levinni 0-ra a feszültséget. min 1,5V max 32V
A bal oldali led az áramgenerátoros üzemet jelzi.
Valószínüleg azért nem tudod levinni a feszültséget teljesen, mert nem tekerted le mindkét potit.
A panelmérő szerint, vagy külső műszer szerint? (Gondolom mindkettő.)
Hát a panelmérőbe még nem szponzoráltak ICL7107-es ic-t
de külső mérővel mértem, 2vel is, és mind a 2 1,5V-ot mutatott. (megközelitőleg.)
Hát ebbe a labortápba már 3x cseréltem biztositékot. nem lesz ez igy jó.legleőször, rákötöttem eg 12V-os 50W-os lámpát, és kampec. aztán kb 30 LEd-et sorba, na azvilágitott is, de mikor több áramot adtam rá,abizto kiment. més harmadszor véletlenül zárlat. De mintha a bc182-es tranyó körül a TO-92-es stabilizátorok, vagY mik azok, valameik melegedik. meg az ic is egy kicsit. ennek igy kell lennie? vagy valami mást is kifingattam bene?
egyébként mi az a áramgenerátoros üzem?
Ejjjj...
A bizti kiolvad, de mégis mekkora az a biztosíték? 2A-es ahogyan kell? A heti nagy kérdés: valyon miért olvadhat ki a 2A-es biztosíték egy 12V 50W-os izzótól?! Feltételezve persze hogy 12V volt a kimeneten, merthogy ezt sem írtad le! Idézet: „aztán kb 30 LEd-et sorba, na azvilágitott is, de mikor több áramot adtam rá,abizto kiment” Próbálj már meg normálisan leírni egy mondatot! "több áramot" -> Mégis mennyit? Zárlattól is kiolvadt a biztosíték? Ha a táp helyesen működik ÉS helyesen van beállítva, akkor ennek nem szabad megtörténnie. Első nekifutásra be kellene állítani a maximális áramot beállító trimmert, már ha eddig nem állítottad volna be. Idézet: „Van egy kis gond. bekapcsolom a tápegységet, és kb 35V-ot ad ki és nem tudom szabályozni, és az RC4136-os ic megelszik, meg a 78L05-ös stabilizátor, vagy alattaa TL431-es alkatrész.” Vedd ki az RC4136-ot és mérd meg a segédtápot az RC4163 foglalatának megfelelő lábain!
Igen, a záralttól kiolvad a biztositék. Most már nem tudom beállitani a max áramot, mert nem tudom lemérni. benne van a P1 trimmer, avval kell azt tudom. ÉS légyszi, mondd már meg, hogymeik lábán mérjem meg azt a segéttápot.
Üdv.
Egy labortáp (nem kapcsolóüzemü) digitális (mcu+ gombok/potméter) szabályozására csak digitálispotméter a megoldás? Ha bárki más megoldást lát kérem magyarázza el. lm723-as lenne a stabilizátor ic amire építenék, 4 külön külön szabályozható kimenet esetén elég csak a trafót erősebbre cserélni? :zavart1: Idézet: „4 külön külön szabályozható kimenet esetén elég csak a trafót erősebbre cserélni?” Nem igazán. Mivel így a négy táp ugyan arról a tarfóról megy, a kimeneteik nem köthetőek össze.
O
Köszi a választ. Akkor 4 külön trafó kell, kizárásos alapon.
Sziasztok!
építenék egy labortápot. Van hozzá két darab relative kis teljesítményű trafóm (kb 60-80W/db). mindkét trafóról 2X15V AC-t tudok leszedni. Szóval van 2X30V AC. Ebből szeretnék áramkorláttal ellátott szimmetrikus tápegységet építeni. Milyen kapcsolást ajánlotok? Találtam egy kapcsolást, viszont annak 24V AC bemenő feszt írnak. Egészségesen elbírja ez a kapcsolás a 30V AC-t? Vagy miket kéne módosítanom rajta, hogy üzemeltessem 30V AC-ról? A kapcsolás:Bővebben: Link köszi
Sziasztok!
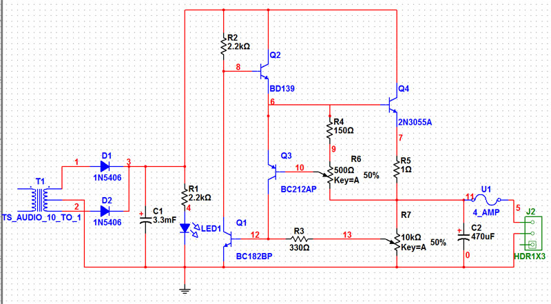
ugyan nem érkezett válasz előző kérdésemre, viszont lenne mégegy... Találtam egy nagyon egyszerű labortáp kapcsolást. Azt írják róla, hogy 24V 2A-t tud mindezt változtatható körülmények között. Azt gondolom hogy tud ez magasabb feszültséget is és nem csak 2A terhelhetőséggel, hanem amit a 2N3055 tud, szóval minimum 4A-t is visz. Jól gondolom ezeket? És egyébként mi a véleményetek róla? Aki ért annyira hozzá, hogy a kapcsolás alapján eldöntse jó e vagy sem? köszi Zoli
Ez egy ismert stabilizátor kapcsolás, azért labortápnak nem nevezném. Alapvető probléma a kapcsolással, hogy az R7 feszbeállító poti nem állítható szélső helyzetbe, mert így a kimenetről nem lesz értékelhető feszültség. Természetesen nem szabályozható le 0 V-ig. A referenciafeszültséget a Q1 bázis-emitter nyitófeszültsége adja, ez sem hőmérsékletre, sem bemenőfeszültség változásra nem biztosít labortáphoz illő paramétereket.
40V-ig jó a 2N3055, de azt is tudomásul kell venni, hogy az áteresztőn ne legyen túl nagy fesz, ha a terhelőáram is nagy, mert ennek szorzata a hővé alakul, amit a hűtőfelületnek le kell adni a környezetnek.
Szia!
Kész lett a dobozolása,szerintem nagyon jó lett! |
Bejelentkezés
Hirdetés |







de külső mérővel mértem, 2vel is, és mind a 2 1,5V-ot mutatott. (megközelitőleg.)










