Fórum témák

» Több friss téma
Fórum » Elektronikában kezdők kérdései
- Ez a felület kizárólag, az elektronikában kezdők kérdéseinek van fenntartva és nem elfelejtve, hogy hobbielektronika a fórumunk!
- Ami tehát azt jelenti, hogy a nagymama bevásárlását nem itt beszéljük meg, ill. ez nem üzenőfal!
- Kerülendő az olyan kérdés, amit egy másik meglévő (több mint 17000 van), témában kellene kitárgyalni!
- És végül büntetés terhe mellett kerülendő az MSN és egyéb szleng, a magyar helyesírás mellőzése, beleértve a mondateleji nagybetűket is!
Lapozás: OK   2821 / 4043
(#) Wind-Storm válasza ktamas66 hozzászólására (») Júl 12, 2016 /
 
FET hitben voltam, valószínűleg az is.
2,5V-ot mérek a vezérlésének, szóval N FET lesz, valamint az eszköz kimenete elvileg 3A-ig terhelhető.
(#) atrue válasza Bakman hozzászólására (») Júl 12, 2016 /
 
Köszönöm a válaszokat. Pontosítok akkor: az érzékelőre egy optikával szeretném leképezni a figyelendő területet. Úgy lehet elképzelni, mintha a macskára rátennék egy LED-et és kiengedném éjjel a kertbe. A nagylátószögű objektíves detektor a kertet figyeli és egy másik, teleobjektívvel ellátott kamerát szépen villámgyorsan ráirányít és rajta is tart a macskán .. és gyorsnak kell lenni, a macska futhat is. A két látómező közötti különbség miatt saccoltam a 8x6-os mátrixot, azaz nekem elég lenne, ha a nagy látómező 1/8 x 1/6 részét látná a zoomos kamera. Talán világosabb így.
(#) tomi1120 hozzászólása Júl 12, 2016 /
 
Sziasztok! Adott egy "gagyi" kínai forrasztó pisztoly. A minap forrasztás közben pukkant eggyet és azóta meg sem nyikkan. Javíthatóak ezek a dolgok vagy kuka? Nem sokat szoktam forrasztani szóval nekem tökéletesen megfelelne ez. Mi mehetett tönkre benne?
(#) vargaf válasza tomi1120 hozzászólására (») Júl 12, 2016 /
 
Szia!
Idézet:
„egy "gagyi" kínai forrasztó pisztoly”

Azért ennél több információt is adhatnál ha segítséget kérsz. Egy kép vagy egy link jó lenne.
(#) tomi1120 válasza vargaf hozzászólására (») Júl 12, 2016 /
 
Bocsi azt hittem a működési elv ugyanaz ezeknél. Nemsokára megnézem pontosabban de most csak azt tudom , hogy 100w
(#) tomi1120 hozzászólása Júl 12, 2016 /
 
Ha ez segít valami ilyesmiről lenne szó.

image.jpeg
    
(#) Gafly válasza tomi1120 hozzászólására (») Júl 12, 2016 /
 
Gondolom nem 50 Hz-es trafó van benne, hanem valami kapcsolóüzemű cucc. Kibontanám, szerintem látszani is fog hogy mi pukkant.
(#) vargaf válasza tomi1120 hozzászólására (») Júl 12, 2016 /
 
A hálózati kapcsoló a primer oldalon, a primer tekercs, a szekunder tekercs is tönkre mehetett. Egyszerű ellenállásméréssel ellenőrizhető, a kapcsoló benyomott állásában a hálózati csatlakozó zsinór végein ellenállást kell mérni. Ha a kör szakadt, akkor a hibát a primer körben kell keresni. Szét kell szedni és mérni a kapcsolót működik-e. Ha működik akkor a primer tekercs ellenállását kell megmérni. Ha szakadt akkor a transzformátor tekercse ment tönkre. A szekunder oldal hibája kevésbé valószínű. Azt kivett heggyel végzett ellenállásméréssel lehet ellenőrizni, gyakorlatilag rövidzárat lehet mérni jó tekercs esetén.
(#) tomi1120 hozzászólása Júl 12, 2016 /
 
Szétszedtem. Kapcsoló kiiktatva azzal biztosan nincs baj. Nem sokminden van benne. 50 hz-s a cucc. Noname..

image.jpeg
    
(#) vargaf válasza tomi1120 hozzászólására (») Júl 12, 2016 /
 
Megmérted amiket írtam? A primer tekercs szigetelése erős melegedésre utal. Valószínűleg az ment tönkre. Ez a transzformátor a 100 W teljesítményhez eléggé kicsinek tűnik, alá van méretezve.
A hozzászólás módosítva: Júl 12, 2016
(#) tomi1120 hozzászólása Júl 12, 2016 /
 
Hátt... Most vettem egy " műszert" a napokban. Annyira nem értek hozzá még. Teszek fel egy képet elmagyaráznátok a lényeget? Esetleg, hogy használható-e valamire vagy csak dísz... 5 euro volt szóval nem egy nagy cucc...

image.jpeg
    
(#) vargaf válasza tomi1120 hozzászólására (») Júl 12, 2016 /
 
A 200 Ω állásra kapcsolva a két mérőcsúcsot a transzformátor két fehér vezetékére csatlakoztatod és leolvasod a mért értéket. Ha csak az első helyértéken egy "1" karaktert olvasol le, akkor a tekercs szakadt.
(#) nedudgi válasza tomi1120 hozzászólására (») Júl 12, 2016 /
 
A kapcsolót most iktattad ki, vagy egy ideje így használtad?
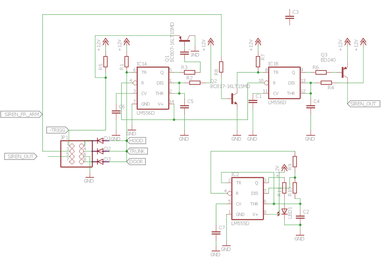
(#) elactrofan hozzászólása Júl 12, 2016 /
 
Üdv!

Valaki megtudná nézni az alábbi kapcsolást, hogy jó e?
Amit kéne hogy csináljon.
IC1A 556 késleltetné az ajtó nyitás érzékelést.
IC1B 556 késleltetve kapcsolja a szirénát.
külön álló 555 bekapcsolást jelezné, kinyitás esetén világít beriasztás esetén villogna.

ab.png
    
(#) cupika97 hozzászólása Júl 12, 2016 /
 
Sziasztok. 12V 4A monitor tápegység üresjáraton (led szalag kikapcsolt állapotban) ciripel, nyikorog, kattog. Lehetetlen tőle aludni, úgyhogy mindig fel kell kelnem kihúzni a "falból". Kondicsere segítene rajta? Vagy mi más okozhatja még ezt?
(#) Bakman válasza cupika97 hozzászólására (») Júl 12, 2016 /
 
Valószínűleg tekercs/trafó hangját hallod. Ki kell önteni műgyantával, vagy tápegységet cserélni.
(#) cupika97 válasza Bakman hozzászólására (») Júl 12, 2016 /
 
Akkor jólesz kintre a műhelybe. Ide meg rendelek másikat. Köszi a választ.
(#) proli007 válasza elactrofan hozzászólására (») Júl 12, 2016 /
 
Hello! A gond az, hogy amíg a Tr láb alacsony szinten van, addig a Q magas szintű. Az időzítő kondi ugyan töltődik, de nem fog a kimenet visszatérni alacsony szintre. Vagy is, ahhoz hogy működjön bármi, a Tr elé differenciáló tag kell.
Az 555-nél a 4-es láb nem kap tápot. És mi fogja ki-be kapcsolni a villogást?
(#) elactrofan válasza proli007 hozzászólására (») Júl 12, 2016 /
 
Így gondoltad? 4 es lábát lehúzom testre akkor világítani fog a led?

ab.png
    
(#) eSDi válasza teszti hozzászólására (») Júl 12, 2016 /
 
Üdv!

Gyenge lilást fényt tapasztalhatsz. De az nem azt jelenti, hogy akkora a valós fényerő is. Bele nézni szigorúan TILOS! Másrészt több fajta UV fény is létezik, a hullámhossztól függően. Bővebben: Link
(#) proli007 válasza elactrofan hozzászólására (») Júl 12, 2016 /
 
Egy tranyó bázisát, soha nem hagyunk a levegőben. A kondi pedig egyenáramilag pedig az.
Egyébként nem érthető a kapcsolásod, mert nem látszik, ki hova menne, ki mit kapcsolna.
Az 555 monostabil módban a Tr láb lefutó élére indul. Ha az első monostabil ideje lejár, akkor a Q kimenete alacsony szintű lesz. Ezzel indítható a másik monostabil, ami a riasztás idejét határozza meg. Nem kell közé semmiféle tranyó, ha csak más nem indokolja.
De az IC1a még tápot sem kap.
Melyik 4-es lábát? Mert ha az 555 4-es lábáról van szó, az a Reset. Ha azt lehúzod testre, akkor a Q kimenet alacsony szintű lesz tehát pont nem fog világítani a Led. (Kivét, ha a Led-et a táp és a Q kimenet közé teszed.
De ha nem tudod mit teszel, akkor célszerűbb lenne pontosan leírni mit is szeretnél és miért van az áramkörben a JP1 és mi lenne a feladata.
(#) elactrofan válasza proli007 hozzászólására (») Júl 12, 2016 /
 
Van egy meg lévő autóriasztó, de amikor nyitom az ajtót egyből riaszt ezt szeretném eltolni pl 5-10s-re.
Jp1 csati a riasztó meglévő vezetékezésére csatlakozna innen jön a jel.
(#) proli007 válasza elactrofan hozzászólására (») Júl 12, 2016 /
 
- Egy 556 elég sokat fogyaszt. célszerűbb lett volna Valami CMOS időzítőt választani.
- Az érzékelőkben bontják az áramot, mikor riasztanak?
- Tisztázni kell, milyen jelek jönnek, és mire van szükség.
(#) Bakman válasza attika hozzászólására (») Júl 12, 2016 /
 
Pénzvizsgálónál éppen nem az UV fény a lényeg, hanem a fluoreszkálás. Leginkbb ezt látod, nem az UV fényt.
A hozzászólás módosítva: Júl 12, 2016
(#) giskard válasza teszti hozzászólására (») Júl 12, 2016 /
 
Az UV fény láthatatlan, ha mégis látsz valamit, az az általa gerjesztett másodlagos sugárzás.
(#) tbarath válasza teszti hozzászólására (») Júl 13, 2016 /
 
Az "alap" RJ45 csatlakozók elsősorban tömör rézvezetékre valók. Van sodrott (sodort?) kábelre is, de ezekkel kevés a tapasztalatom. Lehet ehhez más fogó is kell, de maga a dugó nem túl drága.

Aztán az RJ45 "tüskéit" megpróbálhatod vékonyabb csavarhúzóval ráütni. Vagy akár forraszthatod is egy létező kábelhez, talán még ez a jobb megoldás. A hálózati eszközök (gondolom azt vinnél át rajta) meglepő mértékű gányolással is képesek működni, már ha közelébe se mész az adott eszköz maximumához (ami rj45-nél kb. 100m, FD, Gib). Láttam én már 30 méteres kábelt amit összetekertek és cellux-szal szigeteltek, 10 Mib half duplex működött.

De én hagynám a fenébe ezt a kábelt, én a falon rendes tömör falikábelt húznék át. Akár úgy is hogy a fal szélessége +pár centin lehúznám a szürke külső szigetelést és csak a 4 érpár menne át. Ez esetben ott tennék rá egy csatlakozót és RJ45 toldóval vinném tovább a jelet normális kábellel.
(#) kameleon2 válasza villanymaci hozzászólására (») Júl 13, 2016 /
 
Szerintem ne nyúlj áramhoz ilyen felkészültséggel! Földelést SOHA nem használunk visszatérőnek. Az üzemi áram útja a fázisból a nulla vezető felé halad. A nulla nem egyenlő a védőfölddel! A ledekhez áramkorlát is kell. Sok megoldást találhatsz Skori weblapján, vagy itt a 230V-os led világítás témában. Mielőtt összerakod, mérd le labortápról az egyik ledet és szimuláld le például az ingyenes circuit online szimulátorral a kapcsolásodat. Abban ugyanis jól látható a feszültségek és áramok valós alakulása, mielőtt kidobsz egy zsák pénzt, felrobbantasz pár alkatrészt és meg is sérülsz.
(#) tbarath válasza tomi1120 hozzászólására (») Júl 13, 2016 /
 
"Most vettem egy " műszert" a napokban. ... használható-e valamire vagy csak dísz... 5 euro volt szóval nem egy nagy cucc..."

Használható, persze. Olcsó alapcucc, nem egy patikamérleg, de működik. Már ha ez az amit itthon is lehet ilyen kinézettel kapni és nem valami hamisítvány (ami nem tudom van-e belőle, nem kizárt).
(#) gyulank hozzászólása Júl 13, 2016 /
 
A DVD lejátszóm hangkimeneti teljesítményét elmagyarázná valaki?
Szóval 5*4 ohm 60W PROGRAM/30W/20W +8 ohm 100W PROGRAM/50W/40W
Ezekbe a szappantartókba tuti, hogy 3W-os hangszóró sincs, nemhogy 30, vagy 20.
Az egész tápja 40W. Akkor igazából hány Wattosak a hangszórók, és hány Wattos az erősítő?
(#) kendre256 válasza tbarath hozzászólására (») Júl 13, 2016 /
 
Idézet:
„Az "alap" RJ45 csatlakozók elsősorban tömör rézvezetékre valók”

Éppen fordított a helyzet. A tömör belső erű (kevésbé hajlékony) kábeleket falban szokták vezetni, és általában aljzatokba tűzik be őket. A sodrott belső erű (hajlékony) kábelekre árulják a csatlakozókat, mert azok csatlakoznak közvetlenül az eszközökbe. Fali UTP kábelre is létezik csatlkozó, amelynek a külseje teljesen megegyezik a sodrott belső erű kábelre valóval, csak az érintkezők vezetékkel csatlakozó része más. Fali kábelre való csatlakozót úgy kell "vadászni", sokszor a kereskedők sem tudják, hogy van olyan, és mi a különbség a két csatlakozó között. A fali kábelre való csatlakozó drágább is szokott lenni (mivel jóval kevesebb fogy belőle).
Gányolást már én is láttam jópárat, 10 Mb/s tényleg simán átmegy a "színt-a-színnel összetekerve" alapon összekötött kábelen.
A toldót én nem javasolnám, mert a szokásos RJ45-ös toldók olyan gagyik, hogy rettenetes... Kiesik belőle a csatlakozó, szétesik a háza, stb. Kis sebesség esetén sokkal stabilabb megoldás összeforrasztani az ereket, megfelelően leszigetelni (ha kültéren van, vízmentesen) és tizenévekeig nem lesz vele gond. A toldókat meg sokszor "széttakarították" már az ügyfeleink... (Takarítottam, azóta nincs net )
A hozzászólás módosítva: Júl 13, 2016
Következő: »»   2821 / 4043
Bejelentkezés

Belépés

Hirdetés
XDT.hu
Az oldalon sütiket használunk a helyes működéshez. Bővebb információt az adatvédelmi szabályzatban olvashatsz. Megértettem