Fórum témák
» Több friss téma |
A klónok CH340 Soros-USB illesztőjének drivere (Letöltés)
Jogos, bár a válasz a kérdezőnek nem feltétlenül fog segíteni.
Nincs tapasztalatom 10A-es környezetben
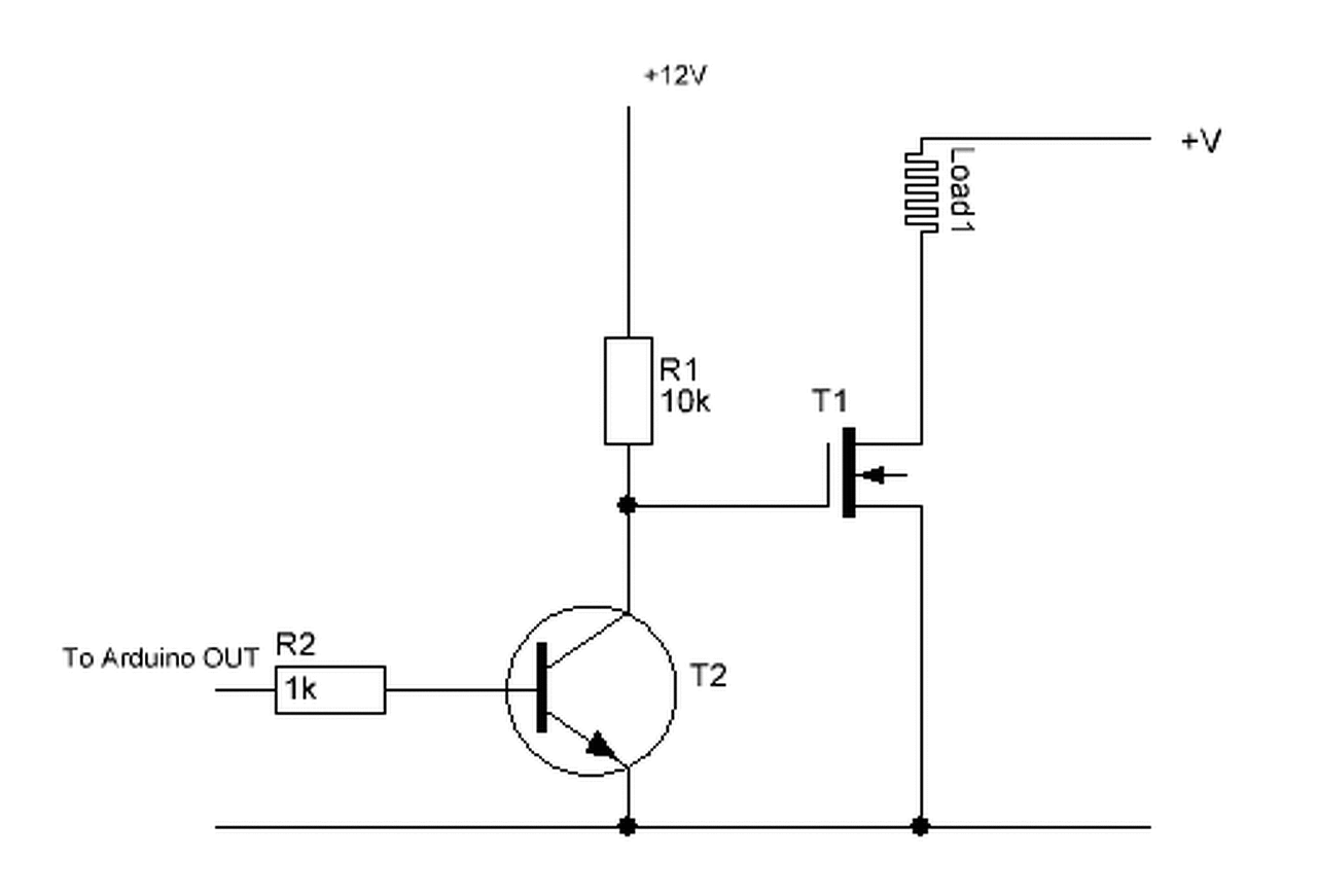
Mi a lényegi különbség egy FET és sima tranzisztor között? Azt tudom, hogy a fet is tranzisztor -térvezérelt (meg más a kimenetek neve)- de a felhasználás szempontjából kérdem.
A felhasználásbeli különbség érdekelne az N és P csatornás tranzisztor esetében is. Értem, hogy NPN-nél a pozitívabb feszültségre nyit a bázis na de felhasználáskor mit kell nézni? Idézet: Leegyszerűsítve: Kapcsolóként (pl. kapcsolóüzemű tápegységekbe) kellemesebb a FET (pl. kevesebb hőt termel).„Mi a lényegi különbség egy FET és sima tranzisztor között?” Idézet: Ha pl. a vezérelni kívánt RGB LED szalagon az egyik kivezetés a +12V, a többi három pedig az RGB LED(ek) katódjai, akkor Arduinohoz értelemszerűen N csatornás FET vagy NPN tranzisztor az alkalmasabb. „A felhasználásbeli különbség érdekelne az N és P csatornás tranzisztor esetében is.” Ahol pedig tápegységoldalon (pl. +12 V-ot) kell kapcsolgatni vagy szabályozni, ott a P-csatornás FET vagy a PNP tranzisztor a kellemesebb, bár ennek meghajtása komplikáltabb: szintillesztést igényel (pl. egy további NPN tranzisztort és két ellenállást). Idézet: „na de felhasználáskor mit kell nézni?” Az adott helyen lévő alkatrészen lévő teljesítmény viszonyokat. Ezt az áramköri környezet (elvi rajz) alapján lehet meghatározni. Mekkora áram folyik és feszültség esik rajta. Ebből számítható a teljesítmény igény. Ezen kívül az is lényeges , hogy mekkora szintű jel áram/feszültség kell a bemeneten ahhoz hogy a kimeneten tudja azt a teljesítmény leadni. Ezeket az adott típusra jellemző adatlap tartalmazza.
A térvezérlésű tranzisztor (FET) feszültséget használ kapcsolásra, míg a bipoláris áramot.
Bipoláris: amikor egy NPN, PNP bázisán áramot csorgatsz, akkor a kollektor és emitter között az erősítésnek megfelelő áram indul el. Olyan, mint a busz: ha indítasz 100 járatot, akkor 100x50 ember utazni fog, ha nem indítasz egyet sem, akkor nem megy senki. Térvezérlésű: feszültséget kapcsolsz rá és ezzel kiszoríthatod a töltéshordozókat. Leginkább az útzárra hasonlít. Amikor az M0-áson lezársz 1 sávot, 2 sávot, 3 sávot: egyre kevesebben jutnak át. A térvezérlésű tranzisztor záró állapotban alkalmatlanná teszi a csatornát a vezetésre, nem megy át senki. Blokád.
Miért nem használunk jellemzően 10 A - nél bipoláris tranzisztort?
Mert radiátor. A teljesítménytranzisztor erősítése max 25x-szörös, tehát a bázison 400 mA-t ki kell csöpögtetned, hogy kapcsoljon. Van darlington kapcsolás is, ahol 2 tranzisztort kötnek össze, ahol az erősítés 1000 fölé kerül, de ott is folyik nafta rendesen, szóval a fogyasztása nem nulla. Én nem szoktam bipoláris tranzisztort teljesítményvezérlésre használni. Túl sokszor égette szét a kezemet, amikor 1A-t próbáltam vele kapcsolni. Demotiválódtam. A térvezérlésűnél feszültséget kapcsolsz rá, akkor nyit ki. Nem kell hozzá áram. Persze az sem tökéletes, mert 3.3V-on nem fogsz térvezérlésű tranzisztort kinyitni. Az 5V is súrolja a működési határokat.
Nincs baj az 5V-tal:
-Vagy olyan fetet választunk, aminek még így is kicsi az RDSon-ja -Vagy rakunk még elé egy tranzisztort, bár ekkor invertálódik a kimenet.
Nem is néztem az értéket, csak a kapcsolást.
Sajnos már nem tudom szerkeszteni.
Tudnál egy másik kapcsolást feltenni, ami nem "Kályha"?
Bár nem is értem miért kályha, de legyen. ![]() Szóval jól jönne egy kis elektronika ismétlés, hogyan is lehet erősítő fokozatot csinálni FET-el ![]() Mintha ez már az lenne nem? Gondolom most még az kell neki pluszban, hogy a tápja stabil legyen. Nagyon rossz irányban gondolkodom? Ehhez hasonló körrel akár hangfrekvenciás jelet is lehetne erősíteni? Azért kérezem, mert nekem arra is szükségem lenne, de nem értem pontosan hogyan lehetne megoldani azt. Amiket találtam azok egyelőre bonyolultak, mert azokban már mindenféle zajszűrők meg egyebek vannak, így nem látom a fától az erdőt.
Sziasztok!
Építettem egy 12V-os automata aggregátort ami merüléskor el indítja magát, majd ha feltöltött akkor kikapcsolja magát, legalábbis a terv az ez volt, a kapcsolásban ACS712 20A-os ic kimeneti lába van kötve egy atmega8 PC5-ös lábára. A hiba azzal van, hogy amikor feltölt az akkumulátor ez kb 8A körül van ekkor az ACS712 kimeneti lábánál 3,282V körüli érték mérhető. Ha a forráskódban (lentebb található) az 511-et 510-re írom akkor nem akar ki kapcsoli, míg ha 512-re írom akkor pedig 12-13A-nél kapcsol le. "if (val < 511" Hogyan lehetne ezen módosítani, hogy 8A körül kapcsoljon le?
Az 511 hogy jön ki? Nekem 3,282 V-hoz 671 jön ki (3,282*1023/5=671,497). Az 511 kb. a 0 áramnak felel meg. Az áram amperben: val/1023*50-25.
Te hány kHz-en akarsz dimmelni?
Valaha a tranzisztor kapcsoló üzemét így próbáltam elmagyarázni. Ha kellően világít a led, zár a nyomógomb. Ebből talán látszik a PNP ( fordítva vannak a diódák) és az NPN közötti felhasználásbeli különbség. Az E jelű kivezetés, mint közös pont bekötése, dönti el hogy melyik típus a nyerő.
Ok!
Kösz a linket!
Mi a baj a 10k-val? Az I2C 5k-val megy és nincs semmi probléma.
Az AVR belső felhúzó ellenállásai 50-80k között mozognak, mégis használják. 100k alatt nekem eddig nem volt bajom, de 10k-t 5V-on simán berakok. Az 1k viszont okoz gondot, főleg ha rengeteg portod van. 100 port esetén 500 mA-t megesznek a felhúzók. 2.5W.
Nekem? Semmi!
![]() Írtam is, hogy nem tudom, másvalaki írta, hogy kályha!
A lassú felfutás miatt írta, hogy sok lesz a FET-en a kapcsolási veszteség. Bár még mindig sokkal kisebb, mintha nem lenne ott a tranzisztor sem, és 5V-al lenne hajtva a FET.
Sziasztok
Kellene egy kis segítség , vagy egy MEGA 2560-om amit kb 4-szer programoztam de most megint szerettem volna de ezt a hibaüzenetet kapom : avrdude: stk500v2_ReceiveMessage(): timeout avrdude: stk500v2_ReceiveMessage(): timeout avrdude: stk500v2_ReceiveMessage(): timeout avrdude: stk500v2_ReceiveMessage(): timeout avrdude: stk500v2_ReceiveMessage(): timeout avrdude: stk500v2_ReceiveMessage(): timeout avrdude: stk500v2_getsync(): timeout communicating with programmer Egy hiba lépett fel a vázlat feltöltése közben This report would have more information with "Show verbose output during compilation" option enabled in File -> Preferences. Előre is köszönöm a segítséget .
Szia!
Köszi a választ, nem tudom hogy jött ki ez az érték de itt nem kapcsolt ki az atmega, ha 511 helyére 671-et írok ahogy te is mondtad, akkor mindjárt ki is kapcsol pedig a feszültség 3,5V körül van, lehet hogy rosszul írtam vmit a programba?
Szia. Egy ilyenbe én is belefutottam, a bootloader újratelepítése segített.
Szia!
Lehet nem jól használod! Ennek a ketyerének van egy értéke, ami megadja hogy Amperenként hány mV lesz a kimeneten, valamint van egy ACS offset nevezetű érték is, amikkel ki lehet számolni, hogy mennyi Amper folyik a ketyeréden. (Persze visszafelé is lehet számolni, de minek.) NyersmV=(Lábrólkapottérték/1024) *5000 // így megkapod mV-ban a lábon mért értéket Amper=((NyersmV-ACSOffset)/185) a példában ACSOffset=2500 , valamint amperenként 185mV jelenik meg a lábon! Bővebben: Link Nézz utána ezeknek az értékeknek a leírásban! Számolj Ampert, az alapján kapcsold ki.
Néha nekem is előjött ilyen hiba, de szerencsére kábel csere, meg érintkezők megpucolása az usb aljzatba (kísérleti uno volt, és rengeteget volt a kábel ki-be dugdosva),program újraindítás és beállítások ellenőrzése után, ment. Egy próbát megér.
Az ACS Offset az az érték, ami a lábon megjelenik, akkor, ha 0 Amper folyik a mérendó vezetékben!
Mondjuk ez világos, anélkül nem lenne jó.
Port és paneltípus jól van beállítva? Programozótípus nem állítódott el? Windows eszközkezelőben látod a panelt?
Okés köszi!
Holnap délután ezzel kezdek,aztán jelentkezem
Én is ugyanezt írtam le, azzal a különbséggel, hogy a meredekség a 20A-es IC-nél nem 185, hanem 100 mV/A. Szépen ki is jön az az érték, amit Roland mért: 8*100+2500=3300 mV. Esetleg megpróbálnék egy átlagoló szűrőt, egy mérés alapján nem illik dönteni.
Szia!
Azokkal az adatokkal ténylegy annyinak kell kijönnie. Nem értettem pontosan, hogyan jött ki neked annyi, kicsit fáradt voltam már. Valóban jobb lenne mondjuk 50-100 mért adatból átlagolni!
Sziasztok!
Ezt az átlagolást hogyan lehetne megoldani?
Szia!
Erre több megoldás is lehet, én csak egy lehetséges utat mutatok. Definiálsz egy float változót, pl AramAtlag néven a setupban. A loop-on belül első sorban AramAtlag=0.0; ki kell nulláznod MINDIG! majd meghívod a következőekben írt függvényt, amit a loop-on kívül kell majd írnod: Loopon belülre, ahol meg szeretnéd kapni az átlagot: AramAtlag=AmpertAtlagol(); //Azaz az Aramatlag vegye fel az Ampertatlagol() függvény értékét Legyen a loopon kívül definiált függvény neve AmpertAtlagol: Float AmpertAtlagol(){ float ertek; ertek=0; for (int i=0; i < 50; i++){ ertek+= //Ide kellene a lábról olvasott érték, amperre számolva, mint ahogy fentebb írtuk neked delay(10); //de lehet ennél több is kicsivel. ha 50x fut le akkor fél másodperc lesz! } ertek=ertek/50 return ertek; } Ehhez hasonló kell majd neked. Sajnos nem tudom kipróbálni, mert nincs köröm összerakva, valamint hegesztenem kell estig...
Az alap progi működik labortápról szépen számol is akkor kapcsol le amikor kell, viszont az aksiról/generátorról használva nem
|
Bejelentkezés
Hirdetés |






Sajnos már nem tudom szerkeszteni.






