Fórum témák
» Több friss téma |
Olvass vissza kicsit, többet is soroltam fel, linkekkel, weboldalakkal. A legegyszerűbb a KMtronic szoftvere. 1 eszköz, vagy RGB teszteléséhez ideális, max 15 csatornát tudsz virtuális potméterekkel egyszerre látni, de címezhető mind az 512 csatorna 15-ösével. Nem tárolja el a képet, de tesztekhez untig elég.
kokozo-tól kérdezném hogy végül sikerült-e a CP2102-es IC-vel megcsinálni az USB-DMX adaptert?
Sziasztok!
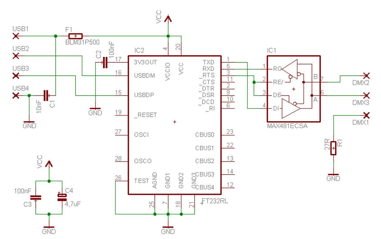
Megterveztem egy galvanikusan leválasztott PC-s DMX vezérlőt az Entec Open DMX USB alapján. Esetleg valaki át tudná nézni, hogy működhet-e? A leválasztás 6N137-el van megoldva, és egy FT232-es chippel van az USB RS422 átalakítás megoldva, ezt pedig egy 75176-os ic illeszti RS485-ös szintre. csatoltam a kapcsolást, és a NYÁK tervet.
Engem is érdekelnének a vélemények, mert pont egy ilyen cuccot szeretnék építeni.
Szia! Gondolom a busz lezárása opcionális - ezért jumperelhetővé tenném, különben csúnya reflexiót okozhat az RS485-ön. Ki-be forrasztgatni meg nem túl praktikus. Tesztelni nyilván élesben lehet leginkább. Csak tanács, hogy a levegőben lógó lábakhoz is érdemes fel (vagy éppen le)húzó ellenállásokat tervezni a panelre, így utólag nem kell új paneltervet csinálni, ha valami nem várt zavarral kell küzdeni (EMC). Én ugyanígy tennék az RS485 oldalra is valamilyen állapotjelző LED-et, egy-egy kis smd tranzisztorral meghajtva a 56176 és az optók közé. Így ha valami gubanc van teszteléskor - azonnal látod mindkét oldalt. Ha kész lesz érdekel a végeredmény is
.
Sziasztok, megjavítottam a dimmeremet, és tökéletesen működik. Annyi változtatással, hogy az USB felőli SMD diódát át kell kötni. Elsőre felismerte a gyári illesztőprogramjával (Win 8), és a Freestyler is tökéletesen működik vele. A lezáró ellenállás nem zavar be.
Mellékeltem a kész illesztőről a képeket. Mint látható az IC lábai egy kicsit megsínylették a "fejlesztés", de a végeredmény a lényeg. Beraktam a külső táp felől egy tápjelző ledet. ui.: Csak az adás módot tudtam kipróbálni, de valószínű hogy a vételi (RX) üzemmód is működik.
A végleges doksik a galvanikusal leválasztott PC-s DMX vezérlőmhöz.
Szóljatok ha találtok hibát benne.
Üdv!
Ezt sikerült valakinek utánépítenie? Link Nekem semmi érdemlegeset nem sikerült kicsikarnom belőle
Sziasztok!
Szeretnék két szkennert vezérelni dmx512 bemenetén keresztül. Van a PC-mben egy Bővebben: Link RS422/485 kártya mely tökéletesen működik. Freestyler is telepítve van, DSUB9<<>>XLR csatlakozó kész. Tudnátok segíteni a beállításban? Lehet általános RS485 COM porttal használni a freestylert? Köszönöm előre is...
Tudtommal elég korlátozott a vezérlők típusa, amiket ismer. Feltétlenül freestylert akarsz használni? Ezzel kitűnően tudsz tesztelni. Bár nem teljesen értem minek a 422/485 kártya. Egy sima USB(FTDI) 8$-os illesztő elég egy porthoz. Két port 16$ Nem feltétlenül kell XLR sem, mert az olcsó interfész sorkapcsos kivitel, De használhatsz RJ45-öt is - az jóval olcsóbb és megengedett. Persze kábelezés és távolságfüggő is a dolog. Fel is fűzheted a két portot RS485-ön sorban. A többi már címzés és szoftver.
A hozzászólás módosítva: Márc 1, 2015
Köszi a gyors választ. Igazából a 422/485 kártya már adott volt, ez csak úgy hozzám került. Így gondoltam nem kellene várni míg Kínából megrendelek USB(FTDI) illesztőt, plusz már pénzbe se kerülne. Olvastam, hogy a DMX512-es protokol gyakorlatilag megegyezik RS485 szabvánnyal. Szerinted mi lenne itt a COM3 port beállítási adatai? Letöltöm a progit amit írtál és kipróbálom...
Szia! Pontosítsunk kicsit. A DMX fizikai layere azaz a hardver: RS485. A DMX512 protocol (szoftver) ezen a layeren közlekedik. Ha PC-t kötsz össze, akkor USB-RS485 illesztőt használsz, szinte bármilyet, ami csak kapható. Azonban a szoftverek zöme szereti az eredeti FT232 chipeket. Nagyon kell vigyázni, mert az FTDI körül nem kis botrány van a hamisított chipek miatt. Ugyanis a szoftverupdate-nél vizsgálta a chip eredetiségét - ha hamis volt - kilőtte. Azaz számos gyári terméket tönkretett, ami kínában készült. Márpedig volt egynehány. Az USB-RS485 port beállításaival én nem is foglalkoztam, mert egyből ment minden. Csak annyi a teendőd, hogy megcímzed a hardveredet a dip switchek és a leírás segítségével. Majd ugyanezt a címet beállítod a KMTRONIC szoftverében (igaz, nem árt a portot is megadni előtte a szoftverben) és már mennie is kell. Ha nem megy akkor valami nagy gáz van. Nekem a saját DMX hardvereim is tökéletesen mentek ez alól a szoftver alól. Ha címtévesztés van, vagy anomália, akkor a lezáróellenállások lehetnek a ludasak maximum. Ha ezzel a kis szoftverrel megy, akkor már lehet erőlködni a többivel, hiszen innen már csak szoftveres beállítás kell. A portodat illetően javaslom a kmtronic weboldalán lévő screenshotokat nézd végig.
Szia! Megpróbáltam ezeket az egyszerű DMX tesztelő progikat, de sajnos egyik sem látja az én PCI-os 422/485-ös kártyámat (pedig ez egy egész jó kis kártya lenne, galvanikus leválasztás stb.) Mindegyik fényvezérlő progi csak USB-én vagy speciális dmx csatolókkal akar kommunikálni. Sehol sem találok olyat, hogy egy PCI-os kártya COM porjára küldené a jelet. Lehet mégis csak rendelnem kell egy FT232 chipes illesztőt... De még nem adom fel...
Nem is a kártyádat kellene látnia. Hanem a kártyán keresztül az eszközt.
Nem teljesen értem a kérdést. Az FT232 - mint a nevében is benne van; USB-RS232 TTL illesztést valósít meg. Ha RS485-re akarsz illeszteni - az még egy chip szokott lenni, pld. Ti 75176 vagy más cég terméke. Már ha szükséges. Az általam használt mikrokontrollernek elég az FT232, de ha buszra is kell illeszteni, akkor az előbb említett párost használom. A TTL és az RS485 feszültségszintjei is mások, maximum a vezérlőjelük egyforma. Szintillesztés azonban mindenképpen kell. Nem beszélve az adás/vétel szétválasztásról, stb.
Sziasztok!
![]() Új vagyok még a témában, csak olvasgatok itt. Az a helyzet hogy szükségem lenne dmx vezérlésre PC-ről. Olvastam itt hogy a dmx-512 vezérlés megegyezik az RS-485-el? Vagy nemjól olvastam? Mert van egy PCI kártyám ami tudja az RS-485öt. Ezek szerint, megvan a dmx vezérlőm? Egy Lézert szeretnék hajtani vele, de nemtudom hogy helyes e így az elképzelésem, hogy az RS485 portra kötöm a lézert és kész. Előre is köszönöm! A hozzászólás módosítva: Aug 25, 2015
Kétfelé kell választani a dolgot. AZ RS 485 egy fizikai felület, adott feszültségszint jellemzőkkel. Van chip - például az FTDI FT232 ami ezt megoldja. Azonban maga a DMX a protokoll, ami meghatározza a sebességet és az átvitt adatok jellegét, protokollját. A DMX512 alapvetően 512 címet képes megkülönböztetni ezt a szoftveres protokoll tudja. Erre az 512 címre lehet táviratokat küldeni a masternek, amit a slave egységek dekódolnak és visszabeszélés nélkül, azonnal végrehajtanak. Ha PC-DMX -ben gondolkodsz, akkor kell egy USB port és egy PC-s Master szoftver. Kell egy USB-RS485 illesztő panel és a drivere a PC-n. Valamint kell egy, vagy több slave eszköz, ami képes ezt dekódolni RS485 felületről. Árnyalja a dolgot, hogy attól függ egy rendszeren belül milyen RS485 chipet használsz, ugyanis az határozza meg hány készülék használható az RS485 rendszeren belül. A DMX 512 ugyanis 512 eszközt engedélyez egy rendszerem belül, de az RS485 a legjobb esetben is csak (speciális chippel) 256-ot. Az olcsóbb chipek maximum 32 eszközt azaz NODE-ot tudnak. Azaz ha építeni akarsz ilyen rendszert, a legolcsóbb 32 eszközig elmenni. Egy címen is lehet több eszköz egyszerre. Így azokat is figyelembe kell venned.
Húúúú, hát ez most nekem magas volt!
![]() Szóval ezzel a pci kártyával nem megoldható, nagyjából annyit kivettem a dologból. És mi van akkor ha összerakok egy USB DMX-et? Képen mellékeltem milyenre gondolok.
Értem, ezeket már berendeltem.
Milyen szoftverekre lessz még szügségem? És mi az a konkrét program ami fogja ezen keresztül kezelni a lézert?
Én a következőt használom. Egyszerű, de éppen emiatt nagyon jó. Tesztekhez éppen elegendő, ki lehet próbálni mindent, mielőtt egy pilótavizsgás szoftverrel szöszölni kezdesz. A programban megadod a külső eszközöd beállított címét és máris küldi a dmx jeleket rá. A potméter állása 0 és 255 közötti adatot továbbít. Lézer vezérléséhez, tesztekhez elég. Ha komolyabb programok kellenek, akkor érdemes olyenokat keresni, amiknek elmenthetőek a már egyszer beállított kimeneti értékei, mint egy forgatókönyv.
A hozzászólás módosítva: Aug 26, 2015
Én ezt ajánlom: http://www.freestylerdmx.be/
Hello !
Van nekem egy Dmx vezérlőm amibe Atmel At89c52 található ezt kilehetne valahogy bővíteni hogy usbn keresztül a freestyler pogival tudjam vezérleni ? Mondjuk egy FT232 segítségével . Tudnátok benne segíteni hogy kössem össze fagy felejtős a dolog ?
Szia! Szükséged van egy 8 dolláros USB- RS485 átalakítóra. Én is ilyet használok. FT232RL van benne és 75176 De te is megépítheted, csak olcsóbbra jön ki a kis panel mindenestül, mint az alkatrészek magukban. Most nézem, van 6 dollár körül is: ilyen van nekem is.
Dmx vezérlőt miért kell vezérelni? A potmétereket szeretnéd motorizálni?
Feltételezem inkább egy DMX slave-je van. Ha nem - az érdekes felállás, mert a két master soha nem fog együttműködni.
Nem , ha úgy tartja akkor pcről tudjam vezérelni .
Sziasztok!
Újra itt ![]() Szóval, megépítettem a mellékelt képen látható USB-DMX controllert. Felismeri a gép (com5), pld a Freestyler program is látja, mint JPK USB DMX. Nos, az a helyzet, hogy én hülye vagyok ehhez a Freestylerhez, ajánljatok légyszi egy egyszerübb programot, ami ilyen usb dmx-el, működik és tudok is valami ábrákat megjeleníteni vele, mert kb 2 óra pötyögés után se jöttem rá hogy működik a freestyler. Egy egyszerű kis lézerem va, dmx vezérelhető Lézer Már unalmas az előre beprogramozott ábrái meg a kis állatok animációja. A hozzászólás módosítva: Aug 31, 2016
![]() ![]() ![]() Itt egy pár videó nézd meg és ott van benne hogy kell használni. Bővebben: Link Lehetséges hogy nem jó a program, nem teljes és nem megy ki rajta jel? Aki használja meg tudja mondani. De régebben írta neked kameleon2 melyik az egyszerű program amit ő is használ olvas vissza A hozzászólás módosítva: Aug 31, 2016
|
Bejelentkezés
Hirdetés |




. 













