Fórum témák
» Több friss téma |
- Ez a felület kizárólag, az elektronikában kezdők kérdéseinek van fenntartva és nem elfelejtve, hogy hobbielektronika a fórumunk!
- Ami tehát azt jelenti, hogy a nagymama bevásárlását nem itt beszéljük meg, ill. ez nem üzenőfal! - Kerülendő az olyan kérdés, amit egy másik meglévő (több mint 17000 van), témában kellene kitárgyalni! - És végül büntetés terhe mellett kerülendő az MSN és egyéb szleng, a magyar helyesírás mellőzése, beleértve a mondateleji nagybetűket is!
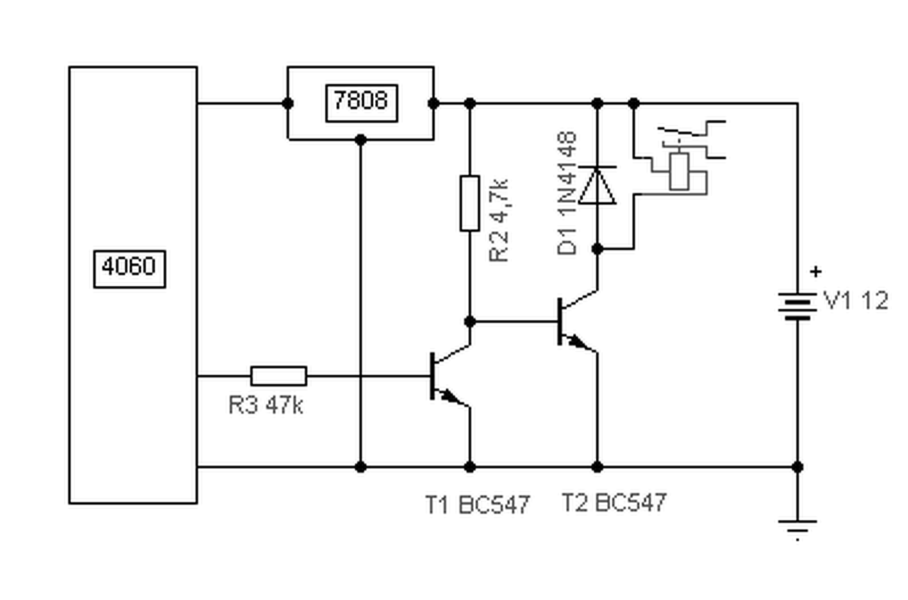
Hello! Ha az időzítőt tényleg a táp rángatása zavarja meg, akkor a stabilizálás megfelelő lehet. Viszont ha a 4060 kisebb feszültségről jár, akkor a relémeghajtásnak ez a módja nem járható. Hiszen a tranyó emittere 12V-on lesz, a bázisa meg maximum 8V-ra tud felmenni. Így a tranyó állandóan nyitva lesz. Jobb módszer, ha nem PNP, hanem NPN tranyót használsz a relé meghajtására.. De mivel a relének akkor kell meghúzni, mikor a 4060 kimenete alacsony szinten van, még egy invertert közbe kell iktatni. De ez nem komplikált dolog. (A 7808-hoz a kondikat nem rajzoltam bele, de kell.)
Viszont ha a generátor zavarja az időzítőt, akkor azt árnyékolni is szükséges. De az így sem ártana, nehogy belemásszon a nagyfesz a CMOS-ba..
Hello! Istvánnak általánosságban igaza van, de mivel ez a kapcsolás szinte semmi követelményt nem állít a komparátorral szemben, nyugodtan alkalmazhatod a 324-et. De mivel az LM311 nyitott kollektoros kimenetű, az LM324 pedig nem az, az R5 ellenállásra nincs szükség. Az R4 pedig nagyobb ellenállású legyen. (Pld. 4,7k)
Szia!
Ki fogom próbálni, ha te mondod biztosan fog működni.
Na erre a nyitott kollektorra gondoltam, mert a kimeneti szintek eltolása így benne van az áramkörben, ha műveleti erősítőt használ.
Valóban hangulatvilágítás lesz belőle, ha sikerül összerakni
![]() A tőletek kapott infók alapján szerintem azt fogom csinálni, hogy mielőtt összerakom, kipróbálom különböző ellenállásokkal a fényerőt, fentről lefelé haladva, aztán megállok ott, ahol jónak tűnik ![]() Persze előtte bevásárolok jónéhány plusz ledet, és ellenállást, hogy ne legyen baj belőle, ha esetleg benézek valamit. Egyébként a 2.8-as nyitófeszültséget innen és innen varázsoltam ki, feltételezve, hogy ez a sor: "Üzemi feszültség 2.8...4V" azt jelenti
Leginkább a visszacsatolás mértékét változtatja meg a dolog. De mivel ez egy LDR fényérzékelő ellenállást komparálja, túlzott jelentősége nincs a dolognak.
A hozzászólás módosítva: Aug 31, 2016
Tökéletesen, sőt, probléma jelentkezése után hegesztő is üzemszerűen működött róla és bízom benne, hogy a 20-as zárszelvény hegesztési teljesítmény igénye megközelíti sarokcsiszolóét
. 10 A-es biztosítékok vannak a régi aluvezetékek miatt (nem sikerült még átfogóan lecserélni a házban, ezért maradt fen).Az, hogy a kollektor minden lamellája (nem vagyok tisztában a szakzsargonnal, a kis rézlemezkék amik tartják a kontaktot a szénkefékkel) mindegyik lamellával zár nem probléma akkor? A hozzászólás módosítva: Aug 31, 2016
Úgy hívják, hogy "kommutátor szelet". Mielőtt végzetesen levonnánk a következtetéseket (zárlat....) érdemes lenne máshol is kipróbálni, ahol nagyobb kismegszakító van beépítve.
A hozzászólás módosítva: Aug 31, 2016
Sziasztok!
Szereztem TDSG 1160-as 7 segmenses pici számjilelzőt. 7mm-es, tehát nagyon kicsi. SM74HC595-tel akarom meghajtani. Ennek a föld pontja a közös. A tápfesz 5V. Nincs valami trükk az egyesével leellenállásozás helyett? Mert ha az IC SMD is, akkor is nagyon nagy lesz a méret a 4x8 ellenállás miatt. Találtam hálót SMD-ben, de az olyan kicsi, hogy esélytelen volt a 4-es. Nagyobb meg nem volt. Találtam furatos hálót is, de ott meg közös a lábuk, így hirtelen nincs ötletem ezt hogy tudnám felhasználni, mert ugye már bent össze van kötve a kijelzőben a föld. Bármi ötletet szívesen fogadok. Köszi. Zoli
Szia!
Elméletileg PWM (200KHz+) környékén 1-2%-os kitöltéssel tudja vinni a kijelzőt,ledet, előtét-ellenállás nélkül.555-el kipróbáltam 12v-ról 270KHz-en. Itt pl. nem használ ellenállásokat. De aki jártasabb a témában majd kiokosít .A 795-ös QE bemenetére megy a pwm,és elvileg jó is lesz. De ez csak ötlet,várj ameddig megcáfolnak ![]() Amúgy lehet kapni 8-as háló ellenállás smd (4mm széles),bár macera a forrasztása
Én is hálóban gondolkodtam mikor még led oszlop volt a terv.
Nekem 3.3x1.6-os SMD hálót sikerült szerezni amin 4 ellenállás is van. Mikor megláttam a zacskóban mekkora, tudtam, hogy esélytelen forrasztani. Oszlopnál sima SQM-ből 10 darab, de 4 digites számnál most 4x8=32db lenne ami megint nem ideális, mert rettentően kevés hely van, és bele őszülök mire felforrasztom meg elkészítem a nyákot.
Sziasztok , hogyan tudok nagyobb basszusra szert tenni egy fejhallgatónál erősítő építése nélkül , létezik rá megoldás , szűrési lehetőség?
A 8as háló 0.5mm(0.2) lábtávolságával annyira nem nehéz forrasztani
.Sajna ha kevés a hely,akkor sok lehetőség nincs.
Több helyen látok olyat, hogy a közös föld van csak eltolva.
Bővebben: Link Ez tudtommal nem biztonságos. Vagy ez kijelzőknél megengedett?
Ha csak a tápra teszel korlátozót,akkor minél több digit megy annál halványabb lesz. Max. próba,talán nem lesz zavaró.
Létezik olyan ellenállásháló amiben nincs közös pont, pl.: HEStore.
Köszi.
Esetleg nincs masik olyan IC amivel ki lehetne vaktani? Mert ami gyárilag van nagy mondjuk 4 digites ott jó sokkal kevesebb az alkatrész. De i2c kommunikació is jó. Még az sem baj ha mondjuk 8 ellenállas kell, de azzal meg van oldva mind a 4 számjegy. Csak ne nekem keljen programból állandóan gyorsan multiplexelni (csak beküldöm amit szeretnek látni és utána az marad kiírva míg nem küldök új èrtéket).
Esetleg nézegess az áramgenerátoros kimenetűeket. Pl.:Bővebben: Link
Léteznek ilyenek I2C-ben is, nekem pl. SAA1064 van. A hozzászólás módosítva: Szept 1, 2016
Én az előbb a MAX7219-et találtam.
De tetszik ez a SAA1064,mert pont tud 4 digitet. Jól gondolom mindkettő esetén nem kell folyamatosan kézzel frissíteni a kijelezendő értéket. Csupán beküldeni ha változik. Kerestem rajzokat és leírást a SAA1064-hoz: Bővebben: Link Ha erről van tapasztalatod, akkor segítenél annyit: - nekem a negatív lábak közösek a kijelzőkben. Ez milyen módosítást igényel? - milyen tranzisztor kell? - Illetve a címet nem találom hol lehet beállítani, hogy más eszközt is rá lehessen kötni a sínre. Köszi. Zoli
Epson 4450 multi elektronikája. A fényforrás alul a képen. A célom: világításra bírni (ha egyszerűen megoldható!).
Az SAA közös anódoshoz való, neked akkor nem lesz jó, a MAX viszont igen.
Max7219. Csak ha változik akkor kell küldeni új adatot, meg az elején konfigurálni, fényerő, kijelzésmód, stb... és digitenként kell kiküldeni az adatot.
Szia! Siker csillogás. Működik a szerkezet. Segített neki a stabilizált feszültség. Köszönöm a segítséget!
Akkor öröm. De lehet egy dióda és egy kondi is megtette volna a magáét.
Köszi.
Ezt is vettem, de nagyon szívat. Ezt építettem meg: Bővebben: Link Viszont nem történik semmi. igaz hogy kijelző helyett csak egy led van: 7 és 14-es láb. Tettem be plusz ellenállást is, mert szerintem sok a fesz (egy led el is pukkant: poti nem jó volt benne szerintem a próbapanelben). Igaz most is látom a teljes feszt a lednél (ezért van 200OHM-os most ben, de lehet csak műszerrel nem tudom mérni mert mondjuk PWM-el oldja meg.), Már itt nem lép be (mintha nem kommunikálna): if(Serial.available()) (Esetleg a max keres valamit és nem hajlandó addig beszélgetni? A progiban semmit nem írtam át ami a kijelzőhöz van) Most 2 sorba kötött 22KOHM-os ellenállás van. Próbáltam később a tercsi MAX-al is, de ott is semmi. Csak világít a led. A progiba tettem egy pár sort, hogy 9-es lábon kapcsoljon be egy másik ledet ha a az IF-be belép, de nem teszi meg. Kínai NANO az egység. Mi lehet a gond? Nem merem rátenni a LED kijelzőt, mert nincs kedven elpukkasztani egy teljes digitet. Előre is köszi. A hozzászólás módosítva: Szept 2, 2016
Próbáltam a LED contrl osztályt, mert lehet a nano-nál van valami gond.
De ezzel is semmi. Annyit tudtam kihozni, hogy reset esetén néha egy picit bevillan halványan, majd továbbra is teljes fénnyel megy. Illetve mikor akartam változtatni a 18-as láb ellenállását és lehúztam, akkor valami ütemben villogott a led. De mindegy mit állítottam, de mintha inkább valami adat jelenne meg a villogás ütemében.. A hozzászólás módosítva: Szept 2, 2016
Talán meg van a hiba.
Már a kijelzőt rá merem kötni. Ha a próba led fordítva van, rajta akkor ez a hibajelenség van.
Szia! Nem tudom mit próbálgatsz, próbált meg megérteni hogyan működik a max. SPI-n kell neki küldeni két byte-on az adatokat. az első a regiszter címe, a második az érték. az elején be kell állítani működési módot, fényerőt stb. aztán már csak a digitekre kell küldeni az adatokat
Bővebben: Link A hozzászólás módosítva: Szept 2, 2016
|
Bejelentkezés
Hirdetés |














