Fórum témák
» Több friss téma |
- Ez a felület kizárólag, az elektronikában kezdők kérdéseinek van fenntartva és nem elfelejtve, hogy hobbielektronika a fórumunk!
- Ami tehát azt jelenti, hogy a nagymama bevásárlását nem itt beszéljük meg, ill. ez nem üzenőfal! - Kerülendő az olyan kérdés, amit egy másik meglévő (több mint 17000 van), témában kellene kitárgyalni! - És végül büntetés terhe mellett kerülendő az MSN és egyéb szleng, a magyar helyesírás mellőzése, beleértve a mondateleji nagybetűket is!
Sziasztok!Vettem egy hdmi elosztót. 3be és 1 kimenete van. A lényeg: Tökéletesen működik de van egy dolog ami zavar van rajta egy micro usb aljzat amire gondolom menne a plusz 5v áram. De ilyen kábelt nem adtak hozzá (boltban vettem újonnan) Használhatom így vagy okozhat gondot?
Hello! Mivel a gép villásdugóval csatlakozik a hálózatra, nem lehet tudni, hogy hova kerül a fázis és a nulla. A procit meg nem is érdekli. Az egész készülék, úgy is hálózati feszültségen van. Csak a működési megértés miatt gondolunk rá, hogy ott a nulla, meg a GND. (Meg amikor az ember méreget egy ilyen panelt, akkor iparkodik bekötni, hogy úgy is legyen..)
Használhatod, csak szerintem nem fog működni
![]() Ezek ha jól látom, onnan veszik a kakaót. Ugyanakkor, USB kábel (mobil töltő) mindenkinek van otthon, nem?
Van itthon nekem persze. De össze van dugva a cucc. És működik is tökéletesen. Tudom váltani a portot távval meg minden. Csak félek, hogy valami galibát okoz a hdmi-ről elvett áram.
Szia!
Én nem aggódnék. Ha bármi problémát okozhatna, nem vezették volna ki a tápot a csatlakozóra.
Köszönöm a válaszokat!Remélem igazatok lesz. Csak 3 napos a tv. 1 hdmi bemenettel. Ha az behal nekem végem
Mondjuk van gari... A hozzászólás módosítva: Szept 30, 2016
Hát azt hogy ha a szobámban rövidzárat okozok akkor hat PL.:a tv re,pc re,hi-fi re..... vagy tönkre mehet e-miatt
Mivel okozol rövidzárat? A felsorolt készülékek valamelyikében, vagy csak rövidre zárod a dugaljat egy vezetékkel?
Értelmes dolog rövidre zárni a dugaljat?
Nem,az egyik hàlózati transzformátorom lecspta a biztosítékot szerintem zárlatos és hogy ilyenkor max áram esetén (mégha csak egy pillanatra van ez a max áram) okoz-e valamit a fogyasztókkal.
Hello! Elviekben nem szabadna, gyakorlatban viszont okozhat gondot. A trafó induktív fogyasztó, amely ekkor generálhat akkora feszültséglökést, amire egy kommersz fogyasztó nincs felkészítve/védve.
Hello! Természetesen, egy dinamikus fejhallgató, működhet "mikrofonként", csak hatásfok kérdése a dolog. Kettőt összekötve oda-vissza lehet beszélgetni.
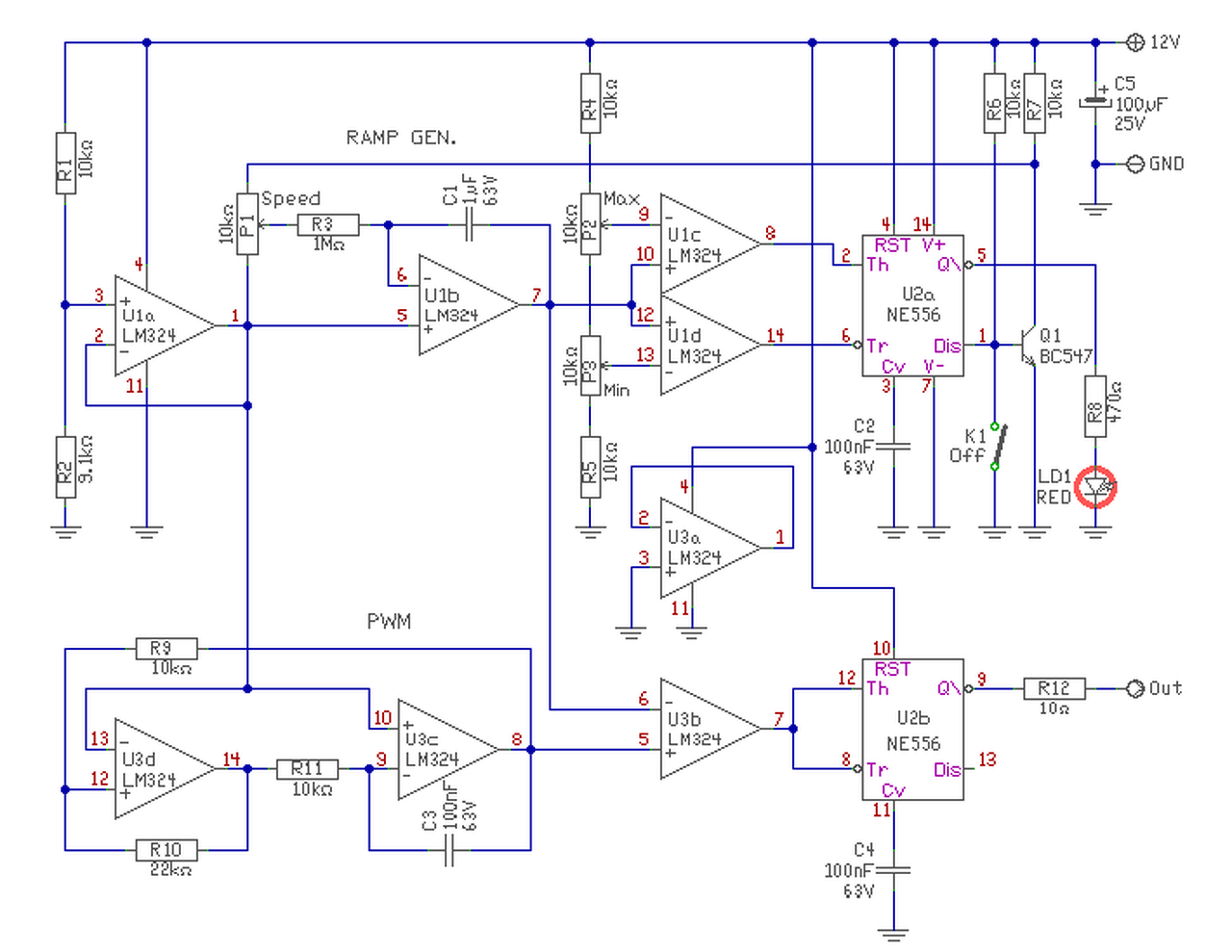
Hello! Bár az időket és szinteket nem határoztad meg, megrajzoltam. Kimenetére lehet kötni Fet-et, az PWM-el meghajtja a Led panelt..
Sziasztok!
Avr-nél Calibration Byte mit jelent/illetve mit befolyásol? Köszönöm előre is!
A bal kép alapján kellene kitöltenem a programot, tud valaki segíteni?
Sziasztok, a segitsegeteket szeretnem kerni. Mosfet teszteleseben. Van nekem egy kinai labor tapom, amiben van 3 Mosfet. 2 db FDPF16N50T es 1 db MUR30120PT.
A ket FDPF-et kimertem a leirasod alapjan, azok rosszak. Szeretnem megkerdezni hogyan kell megnezzem a harmadikat? Az nem G-D-S labkiosztasu, hanem A-C-A es a tok C. Igazabol nem is tudom mi ez? Valami ultra fast recovery diode. Probaltam Ohm merovel, barmely iranybol, anod es catod kozt nincs merheto ellenallas, viszont a ket anod kozt van. Dioda merovel, mindket iranyban anod-katod fele 354, katod- anod fele 1825 az ertek. Lecci ha valaki erti mit jelent ez irja meg. Koszonom.
Sziasztok!
Szeretnék egy kis segítséget kérni az alábbi feladat megoldásában, az A kiszámításánál nem értem, hogy az a 200, hogy került oda. A válaszokat előre is köszönöm!
A felírt egyenletek rendezésekor: az Uv egyenlet két oldalát átrendezve, keresztbe szorzással.
Idézet: „anod es catod kozt nincs merheto ellenallas, viszont a ket anod kozt van” Akkor ez kuka. A tokban két szembefordított dióda van, közös katóddal. Kimérni úgy lehet, mint bármely más diódát, külön külön, a közös katódhoz képest nyitó, és záró irányú ellenállás méréssel. De ha a két anód között rövidzárat mérsz, az baj, mert ezesetben két szembekötött dióda van, az egyik záró, a másik nyitó irányban. Ilyenformán mindkét irányban azonos (vagy legalábbis közel azonos) értékű ellenállást kell mérned, egy záró + nyitó irányban mért ellenállás összegét.
Szio, Koszonom. Ez jo hir. azaz nem de mar hamarosan megerkezik a csere alkatresz.
A baj, hogy nem ertem miert ment tonkre. 21-2 voltra volt allitva a labortap, amikor veletlenul osszeert a ket kivezeto kabel, es pillanat alatt tonkre vagta a tapban mindharom FET-et. Na de nem kellene egy ilyen tapban lennie rovidzar vedelemnek?
Azert megegyszer ramerek majd az ejjel, hogy biztos legyen ami ziher. egyenlore kicsereltem a ket kisebbet, de meg mindig zarlatos, mert kivagja a biztositekot, amint bekapcsolom. szoval varnom kell mig megerkezik a harmadik is.
Sziasztok!
Van nekem 2db 6 Voltos akkumulátorom az egyik 4,5Ah másik meg 7,2Ah szeretném őket regenerálni. képen látható típusú aksijaim vannak . Meg egy lidl töltöm.
Szia,
én ennek kifejezetten örülök. De mi a kérdés?
Bocs a kérdés lemaradt. Sorba lehet e őket kapcsolni hogy regeneráló programot el inditsam.
Sziasztok!
Ezen a "rádión" hova tudok antennát csatlakoztatni? Van egy aliexpressről rendelt MP3 lejátszóm ami rádiót is fog. Az a problémám, ha a polcra teszem, nem fogja jól a rádióadást. Hova tudnák forrasztani egy vezetéket, ami antennaként funkcionálhat?
Ha van bennük nedvesség (talán)...
Ezekkel az szokott a baj lenni, hogy a biztonsági szelepen keresztül elfogy belőle a H2O (nagy meleg, túlfeszültség (vízbontás)). Elektrolit hiányában meg ugye nem jó akkumulátor az akkumulátor
Ha jól veszem ki akkor a C13-R7 mellett van egy forrszem ami egy L-C pontra csatlakozik. Ott érdemes megpróbálni.
|
Bejelentkezés
Hirdetés |





Mondjuk van gari... 









