Fórum témák
» Több friss téma |
Fórum » 27 MHz távirányítós autó kérdések
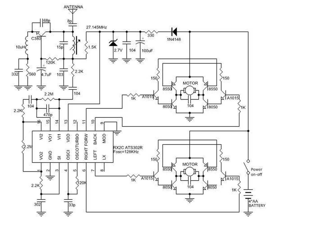
Egy ilyen szerkezetben analóg, RF analóg, digitális áramkörök vannak, úgyhogy ezek vizsgálata egyszerű eszközökkel, még nagy gyakorlattal is nehézséges.
Próbálkozni lehet, de nincs értelme. Az elektronikát nem ezen kell megtanulni, főleg nem úgy, hogy a rajz olvasása is gondot okoz. Ebben a formában nem segítséget kérsz, hanem azt, hogy távolról oldjuk meg a feladatot. Ez nem működik.
Eredetileg csak annyira lettem volna kíváncsi, hogy miért nem működhet a "turbo" gomb lehetséges-e esetleg az akumlátor miatt. 6v-os van benne és teljesen feltöltve 6,82 v-ot mértem, de 6,25V-nál már lemerültnek számít. Nikkel-kadmium aksi egyébként.
Ha NiCd akksi valóban, akkor az már régen használhatatlan. Már igen régen, legalább 20 éve nincs forgalomban, ezidő alatt még használatlan állapotban is tönkremehetett, mélykisülés miatt. Ha meg használva, töltögetve volt, akkor már a töltési ciklusok száma vette el az életét.
A 6 V-os NiCd akku 5 cellából áll, feltöltve 7 V a feszültsége, valóban 6,25 V-nál már le van merülve. De ha a turbó gombot megnyomod hogyan változik a feszültsége ( ez rajz értése nélkül is mérhető lenne! )? Erre még nem válaszoltál.
Igen NiCd akksi van benne. Nem ismertem ezeket az aksikat ,de ahogy nézegettem 5x1,2V-os ceruza elem van benne össze kötve így jön ki a 6v. Még Újonnan lehetne venni (darabonként) és úgy berakni a jelenlegiek helyére.
Még nem néztem, hogy, hogyan változik a feszültsége az akksinak a turbó gomb megnyomásakor, de mindjárt megnézem
4 óra töltés után 6,86V- ot mértem. Ez a feszültésg lecsökken olyan 6,4-6,5-re bármelyik gomb megnyomására. A "Turbo" gomb nyomására azonban semmi sem csökken, mintha nem nyomnék semmit.
Az aksi tartó azt írja 5x1,5V alkáli elem, valami speckó tartóba össze kötve vagy ez a Nicd 6V-os csoda.
Az adóban mérd meg a turbó gombot rendesen zár-e a megnyomáskor. Kövessed végig a panelen is a vezetékeket egészen a chip-ig.
megnéztem, szerintem az a része rendben van fezsültséget is mértem igazcsak a felső sorban 2,5v környékét(a turbó gombnál nem a közös ágról, hanem az "előre" érintkezőjéről, de azt ugye a kapcsoló nem zárja...). Annyi érdekessége van a dolognak, hogy egy 7,7V ra merült 9v-os elemmel próbáltam eddig, Mikor raktam bele egy új 9v.ost ami 9,6V a távirányító bekapcsolása majd bármelyik gomb lenyomása után az irányító kikapcsol és nem lehet vissza kapcsolni csak az elem ki vételét követően. Használni csak a merültebb elemmel lehet szóval lehet csak az irányítóban keresendő a hiba?
Kellemes ünnepeket mindenkinek!
Az lenne a kérdésem, hogy van két db rc autónk tesco-s tx-2b van benük és egyszerre nem lehet a két autóval játszani, mert 1 távirányítóra mindkettő reagál. Egy ferrari és egy audi. Channel választó nincs rajtuk. Van-e erre valamilyen megoldás? Előre is köszönöm a válaszokat!
Heló!
Kellemes ünnepeket neked is. Van egy kristály az adóban és a vevőben is ezt kellene kicserélni valamelyik autónál és a távjában is
köszi a távban láttam, de az autóban nem találtam ilyen kristályt. Én is erre gondoltam különben... Szétszedem majd mégegyszer. Biztos hogy abban is kristálynak kell lennie?
Szerintem a vevőben nincs kristály. Adatlap.
zolika60 által belinkelt leírás szerint az adóban és a vevőben is megváltoztatható az osc.frekvencia ellenállás cserével, ezáltal különválasztható a két játék.
Eszerint akkor a 11-12 ill. a 4-5 lábakat összekötő ellenállást kell mindkettőben egyformára cserélni. Ha jól emlékszem talán a vevőben ez egy változtatható elem, eredetileg is de nem biztos. Az adóban szerintem fix van, de megnézem majd. Köszi a válaszokat!
Nem az enkóder dekóder frekvenciáit kell változtatni, mert abból gubanc lesz. A címzéseket kell egyformán változtatni mindkét oldalon. Még így is lehet,hogy RF zavarják egymást.
Az enkóder dekóder frekinél 200k-s elenállások vannak, ezeket megváltoztattam 250K ra de nem változott a helyzet. 50K -nál is zavarta a másikat + még a hatótávolság is csökkent, szóval ez tényleg nem működött. A címzéseket, hol-hogyan lehet változtatni?
Sziasztok!
Fiacskám örökölt egy távirányítós autót ezt szeretném életre kelteni kissé avitt 1980-84 elektronikai tudásommal és egy multiméterrel.Addig eljutottam hogy az adó (RX2-TX2) működik jelet ad a vevő IC 3 SI lábán a váltó fesz 0,55 V-ról a távi nyomogatásával felmegy 1,1 V-ra. Az IC 6-7-10-11 lábán semmi feszültség nincs ilyenkor sem. Lehet, hogy az IC kuka? Az A1015 (C1815) tranyók kollektorán 5,45V feszültséget mérek. Mit tudnék még mérni szerintetek ehhez kérnék segítséget. Ja ez 40MHz en megy nem 27 MHz-es. A mellékelt kapcsolástól az enyém annyiban különbözik, hogy a z IC 9 lába szabadon van.
Sziasztok.
Lenne egy kis gondom. Karácsonyra vettem a fiamnak egy nagy méretű távezérlős autót. De mivel gyorsan zabálta az elemeket gondoltam kap egy lipo aksit ami 2 cellás maxon 8,4 volt, de hát a cárúra elemeken is 6,6 voltot mértem. Na sajna a lipo aksitól elszállt az smd ic, de amig ment jól ment. elemel sajna alig volt benne erő. Nem tudom a típusát mert nincs rá írva. képeket fel töltöm. Hátha valaki tud segíteni. A képek sorban, Autó, Vevő panel, Majd Az adó panelje 2 kép A hozzászólás módosítva: Márc 10, 2017
Jól látom, hogy a vevőpanel másik oldalán nincs gyakorlatilag semmi félvezető? (Tranyók fetek, akármi)
Sajnos igen nincs. És mivel dobozban volt igy ezt nem láthattam. A motort közvetlen az smd ic hajtotta meg. Ez az oka amiért el szált az egész. Sajnos más a bekötése mint az rx2 tx2 párosnak
Nemértem én ezeket az alkatrész gyártókat, hogy miért nem lehet egy azonosítót rá biggyeszteni. Azt hiszem veszek egy másik vezérlőt, most találtam 4500ft -ért adó/vevőt 6 és 12 voltos kivitelben. Be biggyesztek majd egy 6 voltos dc-dc konvertert azt az autó meg sem érzi ha merül az aksi, csak ha megált mert le merült, és lekapcsolt a védelem.
Azt sem értem hogy a negyvenót centis autóból, miért hagyták ki a nagyobb áramú motor vezérlőt.
Sziasztok!
Lenne egy olyan kérdésem hogy,hozzájutottam egy nagyméretű távirányítós autóhoz de akku nélkül és nem tudom hogy hány voltos kellene bele.9V al elég nehézkesen megy a relék nem is kattognak inkább darálnak de 12v meg mintha sok lenne neki mert a képen bekarikázott ellenálás felforrósodik meg a diodák is egy kicsit.Valahogy meg lehetne csinálni hogy 12V birja mert ugy jobb vele a móka ![]() 9V egy adapterről kapta a 12V meg egy akkuról amit le is fotóztam Előre is köszönöm a segítséget
Hello! A relék 9V-osak...láttad? Nem adapter, hanem akku kell neki...a nagy áramok miatt.
A hozzászólás módosítva: Ápr 18, 2017
igen láttam de van egy ilyen panelom amin 12V a relék probáljam azzal?
mivel tudtam a 12V akkut lekorlátozni 9V ra?
9V zselés akkut nem is nagyon találok de mint sikerült kiderítettem 12V és 1200mAH akku volt bent
Sziasztok!
Van egy miniatűr 27 MHz RC autóm, persze a kínaiaktól. Sajnos rövid használat után a hatótávolsága nagyon lecsökkent, gyakorlatilag a két antennának 1-2 cm távolságban kellene lennie. RC-ben (egyelőre) nem vagyok annyira tájékozott. Szerintetek merre induljak el a hibakeresésben? Köszönöm a választ, és elnézést a laikus kérdés feltevésért.
Szia!
Elsőként az adó ellenőrzése lenne célravezető, van e kisugárzott teljesítmény. Ehhez kellene egy olyan AM sávos műsorvevő amelyik rövidhullámon is vétel kész és a 27 MHz-es frekvenciát is képes venni. Persze van más módszer is de az már némi ismereteket is megkíván. A rádiót a kívánt frekvenciára hangolva általában 27,145 MHz meghallgathatod a kódoló kiadott impulzusait és messzebb távolodva a vevőtől a hatótávolságot is ellenőrizheted. Ez ha rendben van, akkor a modellben lévő valószínűleg szuperregeneratív vevővel lehet probléma, esetleg az antennaköre szakadt. Itt már nehezebb a hibakeresés, némi ismereteket és műszerezettséget is igényel. |
Bejelentkezés
Hirdetés |

















