Fórum témák
» Több friss téma |
Kössz Bakman és Zsora az infókat
(Brown Out Detect). ezt több formában is kerestem, de a konkrét 9megás 560oldalas PDF ben nincs 1 találat se. Lehet ennek valami más kifejezése is ?
Mert nem úgy hívják szerintem: Brown-out reset röviden BOR
Á így van Programmable Brown-out Reset (BOR):
Hogyan lehetne jól beállítani ezeket ? szoftverfutásában : SBOREN;POR;BOR; configban : BORV; BOREN,PWRTEN Úgy szeretném, hogy egy pillanatnyi tápfeszültség ingadozásra ne történjen még semmi esetleg, ha tartósan alacsony akkor. Kössz
Tarajos gőte legyek, ha értem.
1. Ha van egy négyszög jeled, amindek +/- és -/+ átmenetére szeretnél x hosszú négyszöget ragasztani, az nem PWM. Szerintem bármilyen natív PIC-en leképezhető, akár x hosszú várakozással is. (Nézem: változik? akkor bekapcsolom a portot x ideig) 2. Fény lüktet: A LED-ek nem szeretik, ha nem 220V színuszt kapnak.
Köszi!
Bár én nem említettem semmilyen LED-et... Idézet: „2. Fény lüktet: A LED-ek nem szeretik, ha nem 220V színuszt kapnak.” Valaki valamit félreért. Én még nem hallottam olyan ledről, amelyik nem utálja a 220V színuszt.
Configban lehet variálni:
Sziasztok!
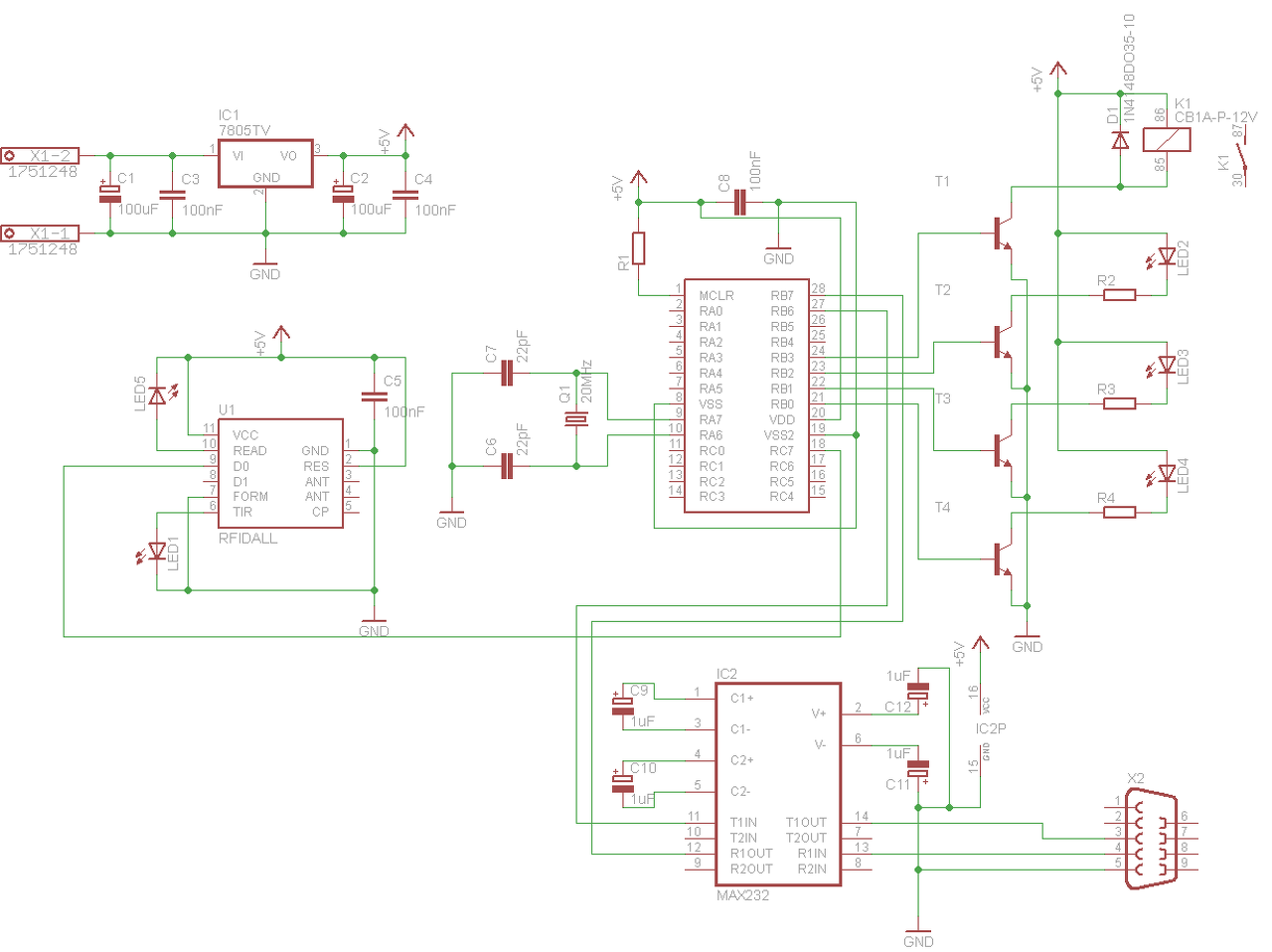
Megvallom kijöttem egy picit a gyakorlatból, így egy kis segítséget szeretnék kérni az újrakezdéshez. Adott egy PIC18F26K22-es processzor, aminek mind a két UART-ját szeretném használni. Az egyik csak olvas, a másik ír-olvas. Ha jól tudom, a PIC 8 bites, és CCS-sel szeretném felprogramozni. Összedobtam egy kapcsolási rajzot, a legjobb emlékeim szerint, és szeretnélek megkérni titeket arra, hogy ellenőrizzétek le a kapcsolást, hátha lefelejtettem volna róla valamit. ![]() Előre is köszönöm!
Ha már tranzisztort raktál, akkor a bázisáram korlátozására az ellenállásokat.
Illetve felprogramozni hogy szeretnéd ICSP vagy DIP tokos lesz?
Szia!
Talán a tranzisztoroknál kellene a bázisokhoz ellenállás.A sorosnál szerintem a 2-3-as láb kellene az rx-tx-hez,és a max232-nél elég a 100n kerámia is(C9-12).A ledekhez meg nem kell tranzisztor.Vagyis,ha csak sima ledek. A hozzászólás módosítva: Nov 4, 2016
Bázisellenállások a helyükön (4 kilósak), a soros lábainál igazad van, kijavítottam, a MAX232 doksija meg 1 mikrós kondikat ír, de a 100n-sal mi lenne a különbség?
Illetve a ledek az tulajdonképpen RGB led szalag... Valamint maga a proci a helyén van? Működhet?
Mi csatlakozik az RS232 oldalra? Az RS232 DB9 bekötése
Egy PC csatlakozik rá.
COM port csatlakozó bekötése. Ezenfelül nem árt a 7. és a 8. kivezetést összekötni valamint a következő hármat összekötni egymással: 1, 4, 6.
Nekem évek óta megy sima 100n-kondikkal,van millió verzió,ez a legegyszerűbb,bár nagyon nagy sebességen lehet,hogy kell a nagyobb kondi. Amúgy elég csak a 2,3,5-ös láb a soroshoz,eddig nem volt vele gondom,De Hp41C javaslata szerintem csak nagy sebességnél számít.nekem 100-200k baud-ig így megy folyamatosan,nagyobb még nem kellett,vagyis igen,de ott 2-3 kontroller között ment a duma,nem a pc felé.A pic bekötése elvileg jó,bár a felprogramozása érdekes lehet,arra is kellene valami.Ha pickit2-3 a programozód,akkor a 2-es sorosodra kellene leágazás(27,28-as láb+mclr+táp+gnd).Amúgy most nem vili a relénél a táp...az ott 12V akar lenni ugye? ,vagy 5V?.Ha 12,akkor jó ha van tranzisztor a ledekek,bár a szalaghoz úgy is fog kelleni
![]() Ui: Nem tudom,hogy mekkora led-szalagot hajtasz róla,de logikai fetekkel jobban járnál,azokon kisebb a veszteség,így kevésbé melegszik. A hozzászólás módosítva: Nov 4, 2016
Idézet: LED Izzó E14/4W/230V 340lm„Én még nem hallottam olyan ledről, amelyik nem utálja a 220V színuszt.” Idézet: „Amúgy elég csak a 2,3,5-ös láb a soroshoz, eddig nem volt vele gondom, de Hp41C javaslata szerintem csak nagy sebességnél számít...” Amúgy bármilyen sebességnél számít, ha a hardware handshake van beállítva. Ez az un. Null modem ....
Köszi a bővebb kifejtést!
![]() A baud rate csak 9600 lesz, gondolom ide nem szükséges akkora precizitás. A felprogramozás érdekességén mit értesz pontosan? Amúgy pickit2-t használok. A relé, meg a led szalagok tápja tényleg 12V, ez már tervezésnél is előkerült, csak valamilyen furcsa oknál fogva 5V került oda a terveken. Amúgy a led szalag egy RGB szalag lenne, max 2x10 centivel, valamint nem szükséges a PWM, mert 3-4 színt kell tudnia, amit az alapkeveréssel ki tudom keverni. A kondikból végül 1µF-osat meg 22pF-osat sikerült vennem, valamint a kész panelen főleg SMD alkatrészek lesznek, oda majd fogok rakni ICSP lábakat, meg egy főkapcsolót. Valamint vettem egy halom 100nF-os kondit, hogy ki tudjam szűrni a PC táp hibáit, mert az RFID olvasó azt nem szereti. A rajzot frissítettem, és ha nem vesztek észre benne semmi hibát, akkor a próbapaneles bétaverziót ez alapján fogom megcsinálni. Még egyszer köszi minden segítséget!
Milyen tokozású lesz a PIC? SMD ... Ekkor kellene egy jumper sor a programozáshoz, ahogy már írták: MCLR, Vdd, Vss, RB7, RB6, NC
Hmmmm... Az RB7 -et a MAX232 meghajtja... Ide is kellene egy jumper...
Sajna már régen foglalkoztam a sorossal ,de cmdnetwizard ezzel a kapcsolással az alap kommunikációt használja,így felesleges a többi.Az alap pc-soros portjánál a default beállítást használja(remélem
,abban a handshake ki van kapcsolva.De köszi az infót,így legalább frissítettem memóriámat .
Ez igaz.Amióta usb van ,azóta eléggé hanyagolom a soros kommunikációt,max az 1 vezetéske rendszerhez használom
Idézet: „A pic bekötése elvileg jó,bár a felprogramozása érdekes lehet,arra is kellene valami” Rajzold rá az ICSP-t is,úgy ahogy Hp41C javasolta,válaszd le a max232 bejövő részét 1 jumperrel .
Hát igen, én is ilyenre gondoltam. Ha alapvetően tévúton járnék: elnézést. De továbbra is az a véleményem, hogy az eredeti feladat elegánsan a port +/-/+ átmenet által kiváltott implzussal megoldható.Még megszakítás sem kell, csak, ha a PIC mást is csinál.
Sziasztok!
PIC12F1822-t szeretnék a lehető legkisebb nyugalmi árammal működtetni. Ezzel a konfiggal 20 mikroampert vesz fel. Lehet még ebből lefaragni?
Köszönet!
Van itt nálam egy Bosch diesel ECU.
A mi meghalt benne az az izzitó relé kivezérlés. 20ból 19x nem működik de ha működik csak sokára áll le és már aznap akkor nem lesz 1x se.. Megoldhatnám ezt egy PIC vezérlő beépítéssel, ami egy mosFET et majd az a relét húzná be ? A tulaj örülne ha kisebb költséggel mégis működne. Ha igen itthon levő PIC valamelyikére kellene írnom valami olyan kis programot, ami az 5V ra elindul és valamelyik port lábán ~20 másodperc múlva 5V ról levinné a feszkót és úgy maradna ? Kisebb PICeim : 16C711 16F84A ami van itthon. Ha meglehetne oldani valaki segítene nagyon kösszi. A hozzászólás módosítva: Nov 7, 2016
Ezek már nem csak időre izzítanak hanem figyelik a motor hőmérsékletét is, pl ha üzem meleg akkor nem izzít vagy csak keveset, sőt még van, hogy járó motornál is ráizzít, ezt nem fogod tudni olyan könnyen megoldani egy PIC-el szerintem.
Én nem piszkálnék bele az ECU-ba főleg ha nem értesz hozzá. Tedd fell a kérdésedet az autóelektronika topicba és ezt meg kérd, hogy helyezzék át oda. |
Bejelentkezés
Hirdetés |












