Fórum témák
» Több friss téma |
Fórum » EAGLE NYÁK tervező
Témaindító: csonthulye, idő: Dec 1, 2005
Témakörök:
Eagle leírások a neten:
Eagle alkatrész-könyvtárak: http://www.snapeda.com
és a leírás hozzá.- http://www.piclist.com/images/www/hobby_elec/e_eagle.htm - http://pa-elektronika.hu/hu/cikkek/75-eagle.html
Tudom én csak segítek tudod , ha alá , akkor alá
![]() Ezen ne múljon.
A Cadsoft 3. Videojában pontosan le van irva.
Ha megnézed a Rotary NYAKot abban az Atmel ugyanugy van berakva és valamennyi lába be is van kötve. Ugyanezzel az eljárással már egy tucatnyi különbözö NYAKot legyártottunk és eddig nem sok hiba volt ( illetve ami volt, azt mi néztük el nem az Eagle 6.1 ill a KiCad.). Az IDC csati is alulrol van szerelve. A hozzászólás módosítva: Nov 10, 2016
Értem én csak mégse ez az alá nekem valahogy nem ismerős .Mi az hogy alá ?
Nyomd már fel ide a brd - t , hogy legalább lássam az alját .
A LED-k meg a nyomogombok a NYAK felsö oldalán vannak az MM5451 meg az IDC alulrol van a NYAKon, igy van csatlakoztatva az MCU hoz. A LED meg a nyomogombok a kezelö felé néznek egy vékony elölap alá szerelve.
Egy szoval a NYAK mindkét oldalán vannak alkatrészek. A hozzászólás módosítva: Nov 10, 2016
Itt az eredeti Massawa féle (MM LED DRIVER.brd)
Meg egy rendes bekötés (untitled.brd)
Már letöltöted, iNNEN mert akkor törlöm.j
Na akkor a led , és a gombok a nyák Top oldalán van , és a többi pedig a Bottom oldalon.És akkor a nyák hány oldalasra is lett tervezve egy ?
A NYÀK egy mezei kétoldalas NYAK, két foliával, az alkatrészek természetesen alapbol mindig a TOP oldalon vannak, kivéve azt kettöt amit emlitettem (de azokat is a TOP oldalról látod, mintha átlátszo lenne a NYAK..
Ezért van rajta vagy 140 VIAS (átkötés - furatgalvanizálása).
Látom, hogy neked minden lábat elfogad - ezt már tegnap is láttam. Egy oldalra még nem probáltam, mert eleve az Volt a feladat, hogy az MM alulról legyen a NYAKon, és ahogy láttad ott nem kötött össze néhány lábat. Halvány fogalmam sincs, hogy miért, de ugyanezt eddig minden más alkatrésszel mindig megtette.
Kösz, hogy ennyit foglalkoztatok ezzel.
Nem jó a kapcsolási rajz sem , mert nézd csak a bus vonalat töröltem , és ez van alatta .Tehát a kötések sem jók.
Nyilván egy oldalon jó , de neked kétoldalasra kell nem ? A hozzászólás módosítva: Nov 10, 2016
Hogyan kell ide ilyen fájlokat betenni?. Az ablakba beveszi, de nem jelenik meg.
Kösz
Pl egy brd fáljat raktam be az elöbbi hozzászolásba igy:
De nem jelent meg (tegnap sem) ezért ment a Dropboxon keresztül.
Mi nem jo szerinted ezen?
Ha rámész bármelyik NET kimenetre kiirja a nevét pl D15 Ugyanez a D15 megjelenik a BUS másik végén is az 15.LED-n ( ha ez nem lenne, akkor már elöre sikoltozna, hogy a vezeték nem megy sehova.) A hozzászólás módosítva: Nov 10, 2016
A fájlok beillesztése , vagy hozzáadása nem úgy történik , ahogy csináltad hanem a fájl melléklet alatti Tallózás gombbal. Megkeresed a kívánt fájlt megnyitod , és vársz amíg feltölti .Utána ha meg még ha leírtad hozzá a mondókádat is , akkor Hozzászólás elküldése és ennyi.
Na valamelyik vezeték meg olyan mintha nem is érne rendesen a bus vezetékhez , csak azért írtam.
Elvben nem is kell a BUS-hoz érnie, általában elég ha specifikálood ha a BUSbol indulsz ki.( az automatikusan felajánlja, hogy a BUS-ban melyik eret használhatod.
A hozzászólás módosítva: Nov 10, 2016
Érdekes az Ipadon másképp jelenik meg. Innen képet be tudok rakni. A PC-n meg megnyilik ez ablak ( lásd a korábbi képet) mellette a tarlozogomb (Browse) kiválasztom a fájlat, de utánna valami miatt nem történik semmi.
Proba a PC-röl (a tarlozo megtalálja), beveszi az ablakba, de nem tölti fel.
Idézet: „Egy oldalra még nem probáltam, mert eleve az Volt a feladat, hogy az MM alulról legyen a NYAKon,” Tökmindegy melyik oldalon van, ha a gumik A pontból B pontba mennek azt akár 8 rétegen keresztül is beköti, ez tény, ezen nincs mit vitatkozni.
Nézd, látom, hogy unjátok stb. Amint látod egy másik alkatrésszel gond nélkül müködik a dolog.
A tiedével sajnos nem, ennek ellenére köszönöm, s remélem nem haragszol és máskor is számithatok a segitségedre. Nem akarom tovább firtatni a kérdést, reméltem, hogy megtaláljuk a hibát. Lehet, hogy a catch-up tartomány más, ki tudja? Ennyire nem merültem el ezen részletekbe. Tény, hogy az atmel procival minden láb ( ugyanabban a kapcsolásban) müködik - azaz sem a diodák sem a BUS nem változott, sem rajz egyébb része). Ha az atmelt teszem a rajzba, akkor az ERC sem ad annyi hibát. A hozzászólás módosítva: Nov 10, 2016
Sziasztok !
Szeretném megkérdezni, hogy Eagle-ben lehetséges-e tervezni potenciométerhez skálát, amit (gcode....ulp-vel lefordítva) Mach3-al ki tudnék gravírozni ? Köszönettel.
Lehet, csak olyan lesz amilyen mert ez a program nem erre való.
Front Designer-t viszont pont erre a feladatra találták ki
A kapcsolási rajz szerintem jó. Tök mindegy, hogy milyen sorrendben érnek a netek a buszhoz. LED adott pinje hozzá van kötve egy nethez annak van egy neve. IC adott lába hozzá van kötve azonos nevű nethez aminek ugyanaz a neve akkor az össze lesz kötve függetlenül attól, hogy hol végződik a net vége. SHOW parancs a barátunk ilyenkor. Ld. nets.png
A brd-ben meg ha jól látom az volt a probléma, hogy nem használtál ratsnetst vagy át lett rajzolva a kapcsrajz, így olyan mintha offsetelve lett volna beroutolva (minden vezetőság az IC felé a szomszédos padre van bekötve). SHOW parancs itt is segít. Töltsd fel valahova a legutolsó designt és akkor megnézem mi a helyzet.
Kösz, már megoldottam a dolgot. Egy atmel PLCC chippel gond nélkül összekötött minden lábat. A NyAK terv már uton van a gyárba.
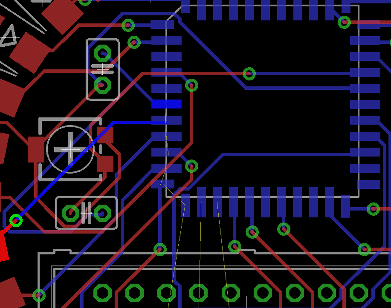
A gond a kolléga által készitett alkatrésszel (MM5451) volt ( nem tudom miért, mert minden jol nézett ki rajta). Az általad berakott rajzon is van valami hiba a PLCC, a bal oldali sarok 3 lába össze van kötve ( sárga rip), ha jol emlékszem a chip 39, 40 ill 41. lába. Nekem is ilyen hibák jelentkeztek, illetve teljesen hiányzo összekötések (a sárga vonal), holott a kapcs. rajzon jonak látszottak. Az viszont tény, hogy amint kicseréltem az MM rajzot egy ugyanolyan tokozásu Atmel-re, egyböl sok minden megjavult (ill a hiba lista valos volt, ami korábban nem). igy be tudtam fejezni a tervet. Ezért gondoltam, hogy valamilyen baj van vagy az alkatrész rajzzal vagy a beállitásokkal, amiért nem ismeri fel jol a rajzot. Ami érdekes a Te NyAK-don, hogy a sarki lábak 39,40 kisebbek mint az Atmel PLCC rajzán. Nekem pont ezeken a lábakon voltak a gondok. Nem ismerem nagyon ezeket a Ratsnets dolgokat, és egy kicsit szokatlan volt az uj eagle 7.7-s is igy nem akartam tovább veszödni a dologgal. Ami leginkább zavar a 7.7-sben az a NYÁk modositása. A 6.1-sben a változásokat egyböl feldolgozta, a 7.7-s egy sereg kérdést tesz fel és nem mindig teszi azt amit szeretnék. Volt olyan eset is, hogy visszaállitotta a korábbi rajzot, holott el mozditottam ezt azt, vagy alkatrészt cseréltem. A 6.1-ben ilyesmivel sohasem volt gondom. Ez még valoszinü szokás kérdése. A hozzászólás módosítva: Nov 12, 2016
Idézet: „Az általad berakott rajzon is van valami hiba a PLCC, a bal oldali sarok 3 lába össze van kötve ( sárga rip), ha jol emlékszem a chip 39, 40 ill 41. lába. Nekem is ilyen hibák jelentkeztek” Lucifer a te rajzod képét csatolta azért látsz ismerős hibákat
Korrekt. Én leszedtem az utolsó elérhető brd-t innen, hogy megnézzem mi a helyzet és leírtam mit láttam.
Az ilyen "tettem be egy Atmel PLCC-t" a helyére dolgokat meg célszerű kerülni, illetve alkatrészekhez normális szimbólumokat rajzolni (amin pin nevek vannak és nem számok), mert csak a baj van mindig az ilyenekből. A hozzászólás módosítva: Nov 13, 2016
|
Bejelentkezés
Hirdetés |

















