Fórum témák
» Több friss téma |
Fórum » Propeller Clock
De még mindig nem értem minek a zener? 2V ot akarsz a VBAT on , mert így annyi lesz? 2V7 sokallod?
Szóval minek stabilizálsz még 2v7-te zenerrel mikor ott van egy már a stabilizált 3V3, csak felesleges alkatrészek...... A hozzászólás módosítva: Ápr 7, 2017
Mintha régebben 1,5V-ot írtál volna a kondira..Csak ezért aggodalmaskodom..
Valakinél volt már spi error a logban a 6.22 verzióban? Nálam még nem
Mióta a nyelve ki van vágva (nincs hang) azóta nincs baj vele...
Vajon a vektorgrafika eddigi nélkülözés,programban letiltása nem okozhatja e az spi error dolgokat??Mert ebben az újban nagyon megy nincs hiba egyenlőre..
Kikapcsolt vektorgrafikával volt éjjel három hiba mit sikeresen újra initalizált,most vissza bekapcsoltam kíváncsi leszek rá..
A vektografika nem kikapcsolva volt hanem nem volt benne a kód így nem okozhatott semmit.
A javulás ennek a sornak köszönhető.
rfm_ver=75 a pconfigban. A két féle RFM modul 75 es 73 között jelentős különbségek vannak a regisztereik beállítását illetően. Miután a 75 a neki való beállításokat kapta jelentősen csőkkent a hiba előfordulási száma. Bár meg nem szűnt!!!!! Hogy ezek a regisztetek pontosan mit csinálnak arról nincs információ sajnos. Ha lenne akkor esetleg meg is lehetne szűntetni a hibát végleg. A hiba csak a 75 ös modult érinti. Jeleztem a disztribútornak , akár még megoldást is kaphatunk...... A hozzászólás módosítva: Ápr 8, 2017
Igen nincs köze hozzá..Dobott egyet reggel is de azóta is megy..
Attika jóvoltából elkészült a teljes ékezetes magyar karakterkészlet.
A következő verzióban benne lesz. Addig is a devel-bel tesztelhető. Köszönjük a munkáját A hozzászólás módosítva: Ápr 8, 2017
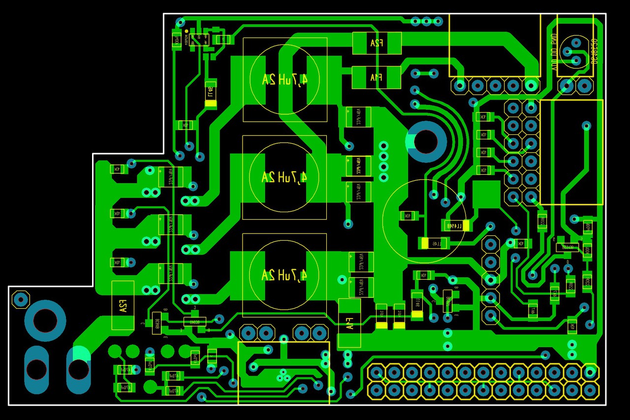
A méretek próbálgatásához az öcsire a hdmi felett lévő tekercset egy laposabbra kellett cserélni így tud maximálisan lemenni a nyák.. Rátettem egy rfm73 modult próbaként megy vele csak a hatótáv elég kicsi..Lehet,hogy kisebb mint az kicsi rfm75 hatósugara? A másik mi miatt lehet ez,hogy ugye árnyékolt a modul alatt a zavarok elkerülése miatt a nyák..Amúgy ha ráteszem a vastag alulapos óra talp részt akkor van jó minőségű kijelzés de egy méterre már akad..Az usb csati magasságán nem fog túlérni szerintem semmi a modulok sem ha rajt lesznek..
A hozzászólás módosítva: Ápr 9, 2017
A kettő gyakorlatilag ugyanaz. Regiszter szinten is. Mikor a terv készült a chipcad 200 Ft körül adta az rfm3 at.
Másik ok hogy a nrf modulokon nagy durung kvarc van. Nagyobb a modul is, kvarc nagyobb szélzajt keltene. Másik lehetőség az ESP wifi modul lett volna de azt nem ismerem és úgy láttam uart ra van kitalálva. Hiába van spi rajta külön sw-t kellett volna írnom rá. Ezert lett rfm..
Akkor a két terv így néz ki ha nem lesz NAU8224 akkor a PAM8403 lesz..
A hozzászólás módosítva: Ápr 9, 2017
Csinálom a PIC SW-t.
Legyen két DS szenzor lehetőség? Külső belső hőmérésre? DS szenzor simán megy 10-20méter patch kábelen is. Akár még valami alap termosztát funkció is szóba jöhet ha majd lesz relé vezérlés.
Ha engem kérdezel akkor szerintem minden lehet amit a pic megenged és elfér benne
Rég volt dolgom ilyen PIC el amiben csak 128Byte ram van
. Dehát régen is ment ,most is menni fog ,hogy elég legyen.
Á ,bőven elég.
Már kész az i2c SLAVE, a DAC rész, az ADC rész, CRC8 a DS hez,az 1WIRE két DS szenzorral. 50% RAM használat. És még nem is spóroltam A hozzászólás módosítva: Ápr 11, 2017
Csak most már pic is kéne mert a chipchad-be nincs.
Neked van már amin tudod tesztelni az SW-t?
Még csak várjál mert már a v5 verziós nyákot tervezem mire még egy tssop 20 digitális pótmétert is rá kell tennem..Amúgy teszetk folyamatban..
A hozzászólás módosítva: Ápr 11, 2017
Chipcad jófej volt.Azt mondták 490 dbot kell rendelnem akkor beszerzik az erősítő IC-t.
Úgyhogy megnyomtuk az újratervezés gombot ![]() Persze Ők a gyártó hivatalos disztribútora! A hozzászólás módosítva: Ápr 11, 2017
Akkor már csak 484db öcsit meg rotort kell eladnod ahhoz, hogy 490 embernek legyen ilyen órája és akkor be lehet rendelni a chipchadtől
Szia. A két DS18b20-nél hogyan fogod megoldani, hogy később is azonosítani tudd, melyik a belső, és melyik a külső szenzor? Addig oké, hogy elmented eepromba (ha van a PIC-ben) a ROM kódját, de ha pont rossz a sorrend? Menübe raksz egy szenzorok felcserélése menüpontot, esetleg egy kalibrálás részt, ahol egymás után kell csatlakoztarni a DS-eket a megfelelő sorrendben? Arra is gondolni kell, hogy ha az egyik szenzort kicseréli az ember. Ezekkel csak a gond van
Én két jack aljzatot tettem be a két szenzornak, természetesen párhuzamosítva. A DS18b20 pedig egy-egy jack dugó végén kap helyet. Annyira adja magát, hogy átdugom az egyik lyukból a másikba a szenzort, ha rossz a sorrend, de ugye itt ez nem megoldás, kivéve ha programból figyeli az ember, hogy le lett mindkettő csatlakoztatva, majd újra, és automatikusan megcseréli a ROM kódokat, vagy a "helyzetüket". |
Bejelentkezés
Hirdetés |













. Dehát régen is ment ,most is menni fog ,hogy elég legyen. 
Én két jack aljzatot tettem be a két szenzornak, természetesen párhuzamosítva. A 




