Fórum témák
» Több friss téma |
- Ez a felület kizárólag, az elektronikában kezdők kérdéseinek van fenntartva és nem elfelejtve, hogy hobbielektronika a fórumunk!
- Ami tehát azt jelenti, hogy a nagymama bevásárlását nem itt beszéljük meg, ill. ez nem üzenőfal! - Kerülendő az olyan kérdés, amit egy másik meglévő (több mint 17000 van), témában kellene kitárgyalni! - És végül büntetés terhe mellett kerülendő az MSN és egyéb szleng, a magyar helyesírás mellőzése, beleértve a mondateleji nagybetűket is!
Sziasztok!
Segítséget szeretnék kérni. Lehetőségem van beszerezni egy Grundig RTV 800-as erősítőt esetlegesen hangfalakkal. Egyébként is akartam egyet venni az otthoni zene/rádióhallgatásra, filmnézésre. Nagyon szép állapotban van, de nem tudom minőségileg is komoly dologról van szó? 40-50e Ft körül látok jó minőségű erősítőket hangfallal de ennek a külseje nagyon megkapott. Szerintetek mit várhatok tőle? Köszi a segítséget előre is! Üdv, dannnzzz
Ha már ennyire belegabalyodtatok a műveleti erősítőbe, lenne egy kérésem.
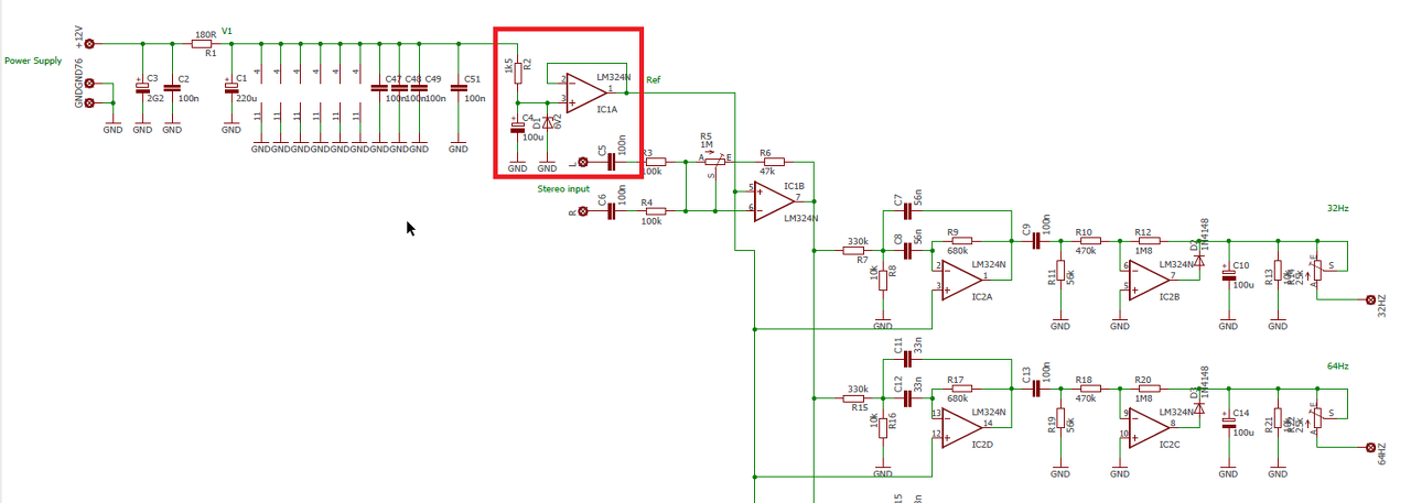
A mellékelt kapcsolást le tudná valaki szimulálni Tinával? Szóval a jobb oldalon az R16 ellenállás alsó kivezetésére érkező 74 V-os akkufeszültség lineáris módon csökken 0 V-ig. Azt kellene ellenőrizni, hogy a műveleti erősítő kimenete, 48V -os küszöbszint alatt átvált -e alacsony szintre, vagyis jobban megfogalmazva, a potméter szabályozási tartományában van -e az az ellenállásérték, amelynél a bemenő feszültség 48V ra csökkenése esetén a műveleti erősítő kimenete alacsony szintü lesz? Na ezt most szépen megaszondtam, azért remélem érthető... Az áramkör egyébként a készülő elektromos kerékpárom alacsony akkufeszültség detektálását végezné. Ja, és ha minden igaz, akkor elvileg az 1-es és 3-as láb közé még kellene egy visszacsatoló ellenállás is, hogy hiszterézise is legyen a dolognak, jól gondolom? Ennek az ellenállásnak az értékét kellene meghatározni, hogy a kimeneten kb 52V -nál jelenjen meg a magas szint... Köszi... A hozzászólás módosítva: Ápr 26, 2017
Szia!
Nem szimuláltam, csak számoltam egy kicsit. R16 értéke 320k körül legyen. Mivel az invertáló bemeneten kb. 0,7 V lesz, ennyinek kell lenni a neminvertáló bemeneten is. (A billenéshez picit kevesebb) Az R16 és a trimmer egy feszültségoszó. A trimmer középállásával számolva 325k jön ki durván, de ebben benne van a trimmer "felső" fele. Ha szabvány 330k-t használsz szerintem belefér a trimmer szabályozási tartományába. Visszacsatolásnak meg én bele tennék egy néhányszáz kilós trimmert a próba erejéig. A hozzászólás módosítva: Ápr 26, 2017
Igen az áramkör működésével én is tisztában vagyok, és az értékeket is én számoltam.
Így kb 48.1V -nál lesz a kapcsolási küszöb a potméter alsó kb 16% -os állásánál. A te értékeiddel meg kb 50% -nál lesz. Én valójában azért tettem ilyen alacsonyra, hogy inkább felfelé legyen nagyobb szabályozható tartomány. Viszont a szimuláció azért kellene, hogy a visszacsatoló ellenállás értékét pontosan meg lehessen határozni, és ne próbálgatni kelljen, mivel nincs 32 volt feletti szabályozható tápegységem, így a beállítás macerás lenne. És sajna ez az alkatrész kiszámolása már nem világos számomra... A hozzászólás módosítva: Ápr 26, 2017
Ne folytasd, ebből is már tisztán látszik, hogy nem érted a műveleti erősítő működését, így aztán ez meddő vita, legalábbis részemről ennyi volt. Én csak 2 évig foglalkoztam analóg hajtásszabályozással, de a volt kollégám tizenévig, több négynegyedes hajtásszabályzást is tervezett, a kisujjában volt a szakma, csak annyit mondott, hogy hagyd rá, ha eddig nem értette meg, hogy mi az a műveleti erősítő, tőled nem fogja megtanulni. Ja, és remek tanárom volt.
Nem véletlenül a kezdőknek szánt topic ez, de ha nem fogadod el, amit más mond, utána is lehet nézni, roppant nagy szakirodalma van. Nem akarlak meggyőzni semmiről, megfogadom a volt kolléga tanácsát.
Sziasztok
![]() "szünetmentes" kapcsolást keresek. Van egy picem ami stab5v icén keresztül kapja a feszültséget. Azt szeretném elérni hogy ha elmegy az áram vagy kihuzom a "dugót" akkor telepekre váltson át 3,7v (laptop aksiból kimokolva.) .Természetesen amig van feszültség addig a telepeket töltse. Segítségeteket köszönöm.
Szia!
Több éve gyűjtöm a Grundig készülékeket, de ezt a típust konkrétan nem ismerem. 60-as évek közepén, hetvenes elején készült. Az akkori kor egyik legjobb készülékei voltak a Grundigok. Ha elfogadod annak az időszaknak a technikáját, nem fogsz csalódni benne.
Minden akkumulátornak megvan a maximális töltőfeszültsége, amit nem szabad túllépni, ez típusonként változik. Egy LM317-es stabilizátor IC-t diódán keresztül rákötsz az akkura, majd ezt az áramkörödre. A feszültség értékét pedig beállítod a dióda után (akku nélkül) az akku maximális töltőfeszültségének az értékére. Esetleg berakhatsz még egy néhány ohmos áramkorlátozó ellenállást, amivel az akku maximális töltőáramát tudod beállítani. Ez az akku típusától és kapacitásától függ. Ez egy alapkapcsolás, az LM317-es adatlapján megtalálod.
Rendben a másik ha elmegy az áram akkor telepre váltson azt hogy??
De hisz a telep rá van kötve az áramkörödre folyamatosan. Ha elmegy az áram, akkor automatikusan az akkuról lesz megtáplálva.
Ugy szertném hogy amig van kraft addig lm7805 keresztül megy és ha elmegy az áram átvált telepre és onnan kapja a pic
Ezt egy soros dióda, mint kapcsolóelem megoldja, csak azért kell a fix táp helyett állítható, hogy ne lépd túl az akku maximális töltőfeszültségét. Gyakorlatilag annyi a teendőd, hogy a 7805-öt kicseréled LM317-re és beállítod a feszültséget az akkuhoz. De ha ennél is egyszerűbben szeretnéd megoldani, akkor csak simán sorbakötsz a 7805 kimenetével 2 darab 1N4001-es vagy hasonló diódát és kész is vagy.
összeraktam egy kapcsolást kb mire gondoltam az PNP arra szolgálna ha 7805 3 lábán nem jönne semmise akkor "aktiválja" az telepeket.
Sziasztok!
Melyik a helyes, a kapcsolási rajz, vagy a NYÁK rajz? Mert a NYÁK-on a "+ és kimenet" de a rajzon a "- és a kimenet" van összekötve. Ez egy spektrum analizátor rajzának egy részlete.
Értem. Szóval az összes félvezetőgyártó összeesküdött és el akarják hitetni szegény felhasználókkal hogy nem végtelen a műveleti erősítők nyílt hurkú erősítése, és létezik a stabilitás kritérium, de te jössz és felvilágosítasz hogy az egész humbug, nem is létezik bemeneti feszültség.
Véletlenül se próbálj meg műveleti erősítőn bemeneti feszültséget mérni, mert azonnal gutaütést kapsz! Nekem speciel ma is kellett OPA bemeneti feszt mérnem, mégsem robbant szét a fejem, de hát különbözőek vagyunk. Akár szimulátorban is kipróbálhatod ha nem félsz újat tanulni. A hozzászólás módosítva: Ápr 26, 2017
Szia!
A kapcsolási rajzon lévő bekötés a helyes, tehát a kimenetet a '-', azaz az invertáló lábbal kell összekötni. Ha szigorúan nézzük a nyákterven sincs összekötve, hacsak nem átugorják az elektronok azt a kis távot
Esetleg ezt érdemes tanulmányozni.
a elemtöltéssel nem lesz baj remélem
Tápellátás váltását jó lesz amit kültem?
Elnézést, közben rájöttem hogy ez hitvita és a vallásod egy fontos dogmáját kérdőjeleztem meg, amiről neked tilos vitázni, mert már csak a róla való nyitott gondolkodás is eretnekségnek minősül. Hidd ha akarod, csak hívőket ne akarj toborozni!
Ha megnézed az AN-t tranzisztor helyett fetet használ, de a megoldás hasonló.
Ha szépen megkérlek össze tudsz rakni egy kapcsolást??
Olyan akku töltő ic kell, ami nem engedi visszafelé az áramot, ha nincs bemenet, a fetnek az akku feszültségre már be kell tudni kapcsolni.
Az a zener mi célt szolgál és 100k lehúzó miért kell??
Ez a fajta jó lesz elem töltésemhez vagy inkább 317 el (az van itthon)
Bővebben: Link
Bocsi, csak behúztam egy schottky diódát a tervezőben nem figyeltem a típusát, tehát az egy sima dióda, lehetőleg schottky, hogy kevés feszültség essen rajta. Ha meg van az 5V ezen keresztül folyik az áram, a fet G-t is 5 voltot kap, tehát zárva van. A töltő ilyenkor csak az akkut tölti. (Az AN1149-ben a 6. ábra.) Ha nincs meg az 5V, a lehúzó ellenállás 0-át az a gate-re, a source a 3,7V-ra kerül, így a fet kinyit, a dióda miatt nem tud visszafelé folyni az áram az 5V-os rész irányába.(Az AN1149-ben a 7. ábra.)
A 317 nem akkutöltő, csak lehet vele akkut tölteni.
![]() A li-ion akkuknál nem ajánlott a csepptöltés, ezét az akkutöltő ic-k bizonyos töltőáram alatt kikapcsolnak, a 317 nem. Ha jól emlékszem ebben az az ic-ben nincs időzítés a lekapcsolásra, így a fogyasztástól függően lehet nem is kellene játszani az átkapcsolással.
Akkor milyen töltő kapcsolást ajánlanál nekem? Ezt a MCP73837 -t??? 1n4001 mennyi feszültség esik??
Én ezt használom, és ajánlom:
Li-ion charger Állítható maximális töltőáram, túltöltés és túlmerítés védelem egyszerre. Filléres tétel, nem is vacakolok, hogy az általam épített dolgokba saját Li-ion elektronikát rakjak. Bele megy egy ilyen modul, működik és kész. Létezik belőle egyszerűbb, túlmerítés védelem nélküli változat is, és nagyjából ugyanennyibe kerül. Olyat nem vennék.
Az 1N4001-nél 0,6V körül van, schottky jobb lenne. Olyan kell ami bírja az elvárt áramot. Az akkuhoz kell töltőt választani, pl:ez egyszerű és olcsó de csak 0,5A-ral tölt.
|
Bejelentkezés
Hirdetés |

















