Fórum témák
» Több friss téma |
Sziasztok!
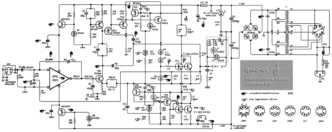
Készítettem egy panelt Quad405 Ludvig mod. A kapcsolást még nem csináltam meg ebben a formában. Nincs infóm, hogy ez a panel működik e. Ha van valakiben késztetés készítse el vagy nézze át és számoljon be. Köszi! Üdv!
Ez a megoldás miért ne metszett?
Szia! Miért vannak néhol egymás hegyén-hátán az alkatrészek?
Az alkatrészek dimenziói nem feltétlen fedik a valóságot. Az induktivitások méretei különbözhetnek a kivitelezés függvényében. A teljesítmény ellenállásoknak is elég váltózók a méretei. A kis vagy meghajtó tranzisztorokat forrasztási oldalra ültetve álmodtam meg. Tulajdonképpen a két meghajtó tranyó és a baloldali 2 csavarozási pont tartaná a panelt vagy alumínium lemezzel összekötve a tranyókat hűtés és csavarozás is megoldott lenne akár 2 vagy 3-4 csavarral. A végtranyók tetszés szerint tokozástól függően forraszthatók és hűthetők. De mondom ezt a kapcsolást még nem próbáltam élőben.
A file nem szerkeszthető. Az alap elgondolás, hogy a két tranyó alul legyen jó ötlet, mert könnyű szerelhetőséget eredményez a bordára. Ha elkötés nincs simán elindulhat. Induktivitásnál én mindig a 10-es fúróra tekert verziót használtam, légmagos kivitelben.
Azt jól látom, hogy a védelem ebből ki van takarítva?
Enyém Alkotó tervei alapján most ilyen. Kell bele szereznem rendes 100 nf-os kondit. A 0,63 ohm csak párhuzamos kötéssel fér rá.
A hozzászólás módosítva: Máj 1, 2017
Szép munka.
Mekkora a tápfeszed és milyen végtranyokkal hajtod?
HQ ban vettem 2sc3281-et. BD242C hajtja meg. Hezitálok még, a Zener diódák miatt, de ez valószínű 40 Volt körül fog kapni.
8. Rehabilitált Orion hangfalaim vannak.
Még csak panel szinten áll a projekt? Vagy működnek már élesben is?
Sziasztok!
Bocs, hogy ide írok, de a "hangfalak stb." ideiglenesen nem működik, elég régen. Valamikor olvastam valahol, hogy egy hangdoboznál a teljesítmény megoszlik. Pl: a mélyre kb 55% a középre 35% a magasra csak 10% jut. (vagy valami hasonló). Szerintetek ez igaz, vagy valami sületlenség? Tudna valaki segíteni, hogy hogyan kellene elosztani? Üdv: gepesz13
Ez sajnos igy van. Az alacsonyabb frekvenciáknak nagyobb az energia tartalma.
De azért tegyük azt hozzá, hogy ez erősen műsorjel-függő...
Sziasztok! A pár napja feltett Quadhoz szeretnék védelmet csinálni. A nyákot a BME-n csináltatnám. Melyik a legjobban bevált védelem? Korábban néztem az Urbán félét, de alapvetően bíbelődni akarok, nem kit-et vásárolni. Ebay-en láttam még kész megoldásokat.
Ott van a triakos védelem (crowbar) a rajzon.
Igy van, de okvetlenül. A hangeröt föleg az also basszus meg also közép adja - már csak azért is mert a fülünk is ezekre a legérzékenyebb. Szoval magashangu szintivel csak sipolni tudsz, de azt nem fogod hangosnak, csak zavaronak tartani. Olyan normális zene nincs ami a felsöbb frekvenciatartományban adná a hangeröt. Az olyan lenne mint amikor egy vonosnégyest rockkoncerti hangeröre erösitenél. Senkinek nem tetszene ilyen zene.
Beleolvastam a topicba....és számomra is megoldódott egy régebbi problémám....egy 50W-os magyar erősítőt replikáltam és hasonlóan a quadhoz, ebben is füstölt az ellenállás. Minden tökéletes volt, nem volt zárlat, forrhiba és mégis. Nos, ezek szerint én is hamis bd249-250-et kaptam hozzá....
Viszont, anno nagy divat volt egy FET-es erősítő, német gyártmány, ilyen ellenállásokkal, hogy 1.21 kohm.... 57 ohm stb stb, szal totálisan szabványtalan értékek. IRF9540-540 végekkel. Sokan megépítették, minden esetben elbillent valamelyik irányban és villantak a fetek. Nos, én találomra beledobáltam közelítő értékeket, 1.2k 56 ohm stb. Elsőre 100mA-os biztikkel kezdtem szépen ment halkan, majd ahogy emeltem a bemeneti jelet, elvillantak. Egy életem egy halálom, 1-1A és hajrá. Tökéletesen üzemelt, zaj nélkül, minimális melegedéssel. A mai napig üzemel http://www.eleccircuit.com/wp-content/uploads/2008/09/120w-mosfet-p...40.jpg
Nem értem, hogy jön ez ide a Quad témába? Amúgy az a nagy baj azzal a végfokkal, hogy az IRF540/9540 hőfokfüggése miatt, ha a hőkontaktus nem elég jó a végek és a szinteltoló között, meg amúgy is kicsi a borda, úgy elmászik a nyugalmi árama, mint a franc, aztán ez önerősítő folyamattá válik persze és az első nagyobb műsorjeltől eldöglik, merthogy persze a FET-ek áramát semmi nem korlátozza, nincs a G-S körükben kisebb feszültségű zener dióda, ami gátat szabna nagy műsorjelnél a drain áramnak. A soros üvegcsöves biztosítók meg nem elég gyorsak félvezetőt védeni.
Sziasztok. Ismét építettem egy 405-öt de sajnos a frekvencia átvitellel baj van. 16khz-től esik a jel szintje. 20khz-en már van 2dB hiány. Mindkét csatornánál ez a jelenség.
Szia! A meghatározó sávszűkítő a műveleti erősítőt követő 3,3k/1nF. Ellenőrizd a tényleges értéküket!
Rendben köszi. T10-hez betett a 3,3nF nem okoz ilyesmit?
A hozzászólás módosítva: Máj 11, 2017
Egyébként ez is teljesen úgy készült mint az összes eddigi Quad-om. De átvitelt még eddig nem néztem. Lehet hogy azok is ilyenek. Majd ráteszem a szkópot a BC182 bázisára és ott is nézem az átvitelt. Lehet hogy az ott lévő 3,3K 1nF csillapítását látom a kimeneten is mivel nincsen átfogó negatív visszacsatolás ami kikompenzálná.
A hozzászólás módosítva: Máj 11, 2017
Méregettem kicsit. A magashang átvitelt a 3,3K és 1nF okozza. A 3,3K kondi felőli végén már kevesebb a jel.
Szia! Működik minden rendben, csak az nem tetszik, hogy a két 560 ohm miatt nagyon meleg lesz egy idő után a házban, pedig tele van szellőző nyílással, és az erősítő fölé nem tudok tenni semmit, mert pl. a tunert teljesen felmelegíti. Nem okoz pl. kondenzátor kiszáradást idő előtt? Ráadásul valakinél zárt dobozban van érdekes. Lehet ez csak nekem furcsa, mert eddig nem találkoztam ekkora tápfeszültséggel működővel.
Ha tényleg 5 W-os a 2 db 560 R, akkor annak a hőfoka nem elviselhetetlen. Meg tudod mérni valójában hány fokosak? Azért javaslom ezt, mert lehet csak az ujjadnak tűnik melegnek, közben meg mondjuk 60 °C valójában, ami méltányolható érték lenne itt.
Egy fotót ha mutatsz, az is segíthet megítélni a nálad lévő viszonyokat.
Így hűtöm az ellenállásokat a bordával együtt.
Akkor megmérem.
|
Bejelentkezés
Hirdetés |















