Fórum témák
» Több friss téma |
Fórum » HEED canopus, obelisk /HTA-30/
A cső itt nem erősit csupàn illeszt .
A hozzászólás módosítva: Máj 10, 2017
Az anód és a katód feszültség kéne testhez képest.
IÍgy igaz ez azért történt mert nem ide illő csövekkel kisérletezel.
A hozzászólás módosítva: Máj 10, 2017
Az ECC82 és az ECC85 eltérő munkaponti beállítást igényelhet. Nekem nem rémlik az ECC85 ajánlása, RF áramkörökben szoktam használni.
Megmértem csővel.
Ua=5.8V Uk=170mV Holnap megnézem a javasolt helyre a jelet, de egyet csatoltam a 10µF után. Csatolónak a 10µF ELKO jó lesz? A végtranók: MP1620 + MN2488 A BC546,556 csak B-sek, mert C-s nem volt a HEstoreban A hozzászólás módosítva: Máj 10, 2017
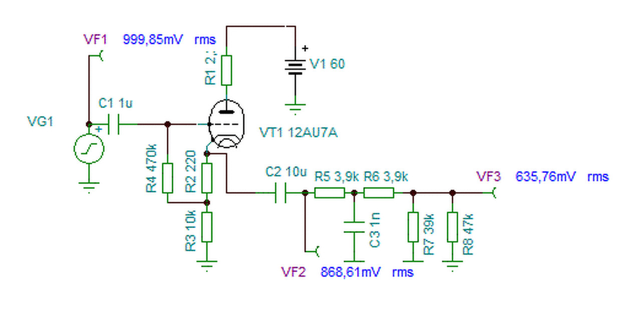
Itt alkatrész probléma lehet. Hivatkozás. R40, R41 és R43 áramát azonosnak tekinthetjük. Az anódáram ötször nagyobb feszültséget kéne ejtsen az R40+R41 katód ellenálláson mint az R43 anódellenállásé. Gondolom nem 5,83V a tápfeszültséged.
Szerk.: az említett BC tranyóknak nem tudok C-s változatáról, lásd ON adatlap. A 10µF csatoló jó lesz, alsó határ 1µF táján, ha esetleg véglegesíteni szeretnéd (amit nem tartok bűnnek ). A hozzászólás módosítva: Máj 10, 2017
Szerintem is elultetes tortent szinte biztos.
Mit érdemes megnéznem, megmérnem holnap? A fenti ellenállásokat megnéztem. Panel tervet mellékeltem kicsit feljebb, ami alapján csináltam.
Az említett három ellenállásnak megmérném a lábai közötti feszültségét. Ezt a feszültséget elosztva az ellenállás értékével megkapjuk a rajta folyó áramot. Ha nem kapunk három azonos áramértéket akkor baj van. Érdemes ekkor az ellenállások értékérnek ellenőrzésével kezdeni.
Szerk.: A végleges paneltervhez adnál egy linket? A hozzászólás módosítva: Máj 10, 2017
Igen, mellékelem a panel tervet.
Akkor holnap megméregetem a fent említett feszültségeket. Amúgy a bemenő és a kimenő jel viszonyának hogyan kellene alakulnia? Mert az 1/3 kimenő egyszer biztos nem jó. Ha a 10µF-ra kötöttem rá, az miért nem jó? Az látszik, hogy tényleg nem jó. De miért?
Pedig ECC85-öt ajánlottad még Te is.
Bővebben: Link
A csöves fokozat és az azt követő aluláteresztő szűrő egyaránt csillapítják a jelet. Hopp el is van mentve a szimulátorban
![]() A másik 1/3 veszteséget az ECC85 helytelen munkaponti beállításának a számlájára írnám.
Értem. Hogy, s mit kellene módosítanom, hogy jó legyen a munkapont? Ha az általad javasolt helyre a jelet bekötöm, és jó lesz?
Csak még nekem mindig fura, ha a 10µF-os kondi cső felöli oldalára kötöttem be a jelet (felemelve a lábat) akkor sem volt valami nagy a kimenő jel, és elég torz. Bővebben: Link
Elnézve az ECC85 adatlapját berakható különösebb módosítás nélkül. A 6. oldal anód áram és feszültség diagramot vettem alapul.
Lenni kell itt valami zsiványságnak.
A NYÁK-on sem látsz semmi hibát sem? Ott kell lennie valaminek. Holnap átnézem a beültetést még egyszer, de a cső alkatrészeit megnéztem. A fenti jelalak nem mond valami neked, mint hozzáértőnek?
Ezt úgy kell érteni, hogy kihúztad a csövet mikor a 10µF-ről adtad be a jelet?
Ebben az esetben a végfokban lesz hiba. A végtranzisztor (bármelyik) emitter-ellenállás és a test között mérhető feszültség nagyjából fele a teljes tápnak?
Igen kihúztam a csövet.
A kimenő kondin néztem, ott 30-32V-ot mértem. Mivel egyforma a két oldal, ezért egyformán van valami elrontva. A NYÁK terven nem látsz semmi árulást? Ha nem, akkor lehet valami alkatrész nem jó. A hozzászólás módosítva: Máj 10, 2017
Ezt mekkora tápfeszültség mellett mérted?
48V AC, azaz 65V DC-t mértem a kondikon.
Ez álomszép.
Az oszcillogramm felcserélt kollektor-emitterű tranzisztor beültetésre emlékeztet, volt is ilyen probléma a NYÁK-tervezés első szakaszában. Átvizsgálom ismét a tervedet.
Nem szúrt semmi szemet, majd megejtünk pár mérést. A két csatorna egyformán viselkedik?
No, egy hiba megvan! A 220µF 100V anód tápszűrők polaritása helytelen. Ezért olyan alacsony a mért feszültség a csőnél.
Igen tudom mit mondtam es lehetseges is a csövek kiprobalasa de az eredeti rajz alapjan a munkapont az E88CC hez van beallitva.
De nalad mas gondok vannak , nagy valoszinusegel alkatresz elültetésed van!
Igen egyformán viselkedik. A kondikat megfordítom délután, és jelentkezek.
Igen ez okozta a bemenő jel problémát.
Upp feszültségek: Jelbe: 1.24V 10µF kondi elött:1.16V T3 tranzisztor bázisán: 0.86V De sajnos a kimenő jel még mindig csak 5.2V.
Alapvetően helyén van az erősítő, ha a kimeneten féltáp mérhető és valamennyi jel is átjut az áramkörön. Az aszimmetrikus torzítás a legaggasztóbb.
Először a nagyjelű erősítő áramát vizsgáld, mely (hivatkozás) az R19-en eső feszültségből számolható. 0,6V-ot, azaz 4mA-t várunk, persze az ellenállás értéke is ellenőrizendő. Ha ez rendben, mérd meg, a kimeneten terhelés nélkül is ilyen korán határolódik-e a félszinusz! Ha nem akkor a tranyókat és az áramkorlátot vetjük górcső alá. Magának a végerősítőnek T3 bázistól a kimeneti pontig az R23/R25 ellenállás páros határozza meg a jelerősítési képességét. Au=1+R23/R25 (38-szoros) ami igen jelentősnek számít. Szerk.: az 5,2V kimeneti feszültséghez milyen jelalak tartozik? A hozzászólás módosítva: Máj 11, 2017
R19-en 664mV-ot mérek.
Terheléssel 8 ohm: 7.6V Upp-ig szép színusz Terheléssel max kivezérlés: 13.6V, de vágás van az alján Terhelés nélkül max kivezérlés nincs vágás, és 32.2V.
Mérj bázis-emitter feszültséget egyik csatornánál mindkét végtranzisztoron, lássuk van-e köztük feltűnő különbség.
|
Bejelentkezés
Hirdetés |





).









