Fórum témák

» Több friss téma
Fórum » HEED canopus, obelisk /HTA-30/
Lapozás: OK   47 / 59
(#) Alkotó válasza szili83 hozzászólására (») Máj 1, 2017 / 1
 
Nálam ez az utolsó rajzi verzió. Ha nem látod különös okát, akkor javaslom ezt használni. (A biztonság kedvéért, ha az elkó kerül c3 helyére, akkor annak polaritást is beírtam.)
(#) szili83 hozzászólása Máj 6, 2017 /
 
Megépítettem a HTA-30-at a terv szerint. A trafóm még nem készült el, ezért ráraktam labortápegységre. Sajnos az csak 45V-ot tud. A kimenő kondenzátoroknál kb 1/2 tápfeszültséget lehet mérni. A nyugalmi áramfelvétele pedig 220mA körül van. Korábban 10-40mA-t írtatok, hogy az a jó. Most akkor nem jó az erősítő, amit építettem?
A hozzászólás módosítva: Máj 6, 2017

IMG_0811.JPG
    
(#) reloop válasza szili83 hozzászólására (») Máj 6, 2017 / 1
 
Nyugalmi áram alatt a végtranzisztor kivezérlés nélküli állapotú áramát érjük, mely állítható is.
A hozzá tartozó emitter-ellenálláson eső feszültségesésből számítjuk.
(#) szili83 válasza reloop hozzászólására (») Máj 6, 2017 /
 
Köszönöm! Akkor a 0.33ohmos ellenállásokon kellene mérnem? Az nagyon kicsi érték lesz így.
Azaz a 10mA az a 0.33 ohmon 0.033V. Vagy másképpen kellene mérni?
Esetleg még milyen feszültségeket lenne érdemes ellenőrizni?

(#) reloop válasza szili83 hozzászólására (») Máj 6, 2017 / 1
 
Jól értelmezed, csak a számítás kissé pontatlan.
A 0,33Ω-on üzemmeleg állapotban beállított 10mV feszültségesés, mint ideális érték, 10/0,33=30mA nyugalmi áramot eredményez.
(#) szili83 válasza reloop hozzászólására (») Máj 6, 2017 /
 
Köszönöm, akkor 30mA-t érdemes vagyis lehet beállítani. Illetve jó lenne, ha majd az eredeti trafóval állítanám be.

Akkor úgy tűnik jó lehet az erősítő. A kimenő kondin a féltáp, és a nyugalmi áramon kívűl kell valamit ellenőrizni az erősítőn?

Amúgy úgy működött, hogy a feszültség ráadásakor 700mA áramfelvétel, majd leesett szinte 0-ra, és egy 5-10s múlva 220mA-t fogyasztott.
(#) reloop válasza szili83 hozzászólására (») Máj 6, 2017 /
 
Az összáramfelvétel gondolom tükrözi a pufferek töltését és a koppanásgátlót.
(#) szili83 válasza reloop hozzászólására (») Máj 7, 2017 /
 
Megmértem, és a 0.33R-en a poti szabályozásával 70-85mV-ot lehet mérni. Azaz 100mA felett van a nyugalmi áram. Szerintem ki kellene cserélni 1k-ra a nagyobb szabályozhatóság miatt. Ez szerint van most bekötve a 200R-es helittrimmer.
Illetve kipróbáltam, bekötöttem a bemenetet, és a hangerő sem valami nagy, azaz a kimenő teljesítmény (220mA áramfelvétel volt oldalanként). De remélem ez csak a 45V-os DC bemenetnek köszönhető, amiből még a greatz is lecsíp egy kicsit. Remélem 48V AC bemenő feszültséggel már nagyobbat fog szólni.
(#) szili83 válasza szili83 hozzászólására (») Máj 8, 2017 /
 
Erre valaki? Érdemes lenne kicserélnem a trimmert?
(#) reloop válasza szili83 hozzászólására (») Máj 8, 2017 /
 
A hivatkozott hozzászólásban látszik, bár külön nem emeltem ki, hogy R22-nek 390Ω-ot ajánlok. Milyen értéket ültettél be?
(#) szili83 válasza reloop hozzászólására (») Máj 8, 2017 /
 
390 ohmot tettem bele... De nem okozhatja a tápfesz? illetve itt van jópár hozzászólás van aki 100-200mA-es nyugalmi árammal használja. egyik, másik
A hozzászólás módosítva: Máj 8, 2017
(#) reloop válasza szili83 hozzászólására (») Máj 8, 2017 /
 
Autentikus információnak ezt az ábrát tartom. Mint látható, a 0,33Ω emitter-ellenállásra 10,5mV feszültségesést ír elő.
Nyilván szorulhatnak módosításra a nyugalmi áram állító kör ellenállásai, ha az eredeti TR4, TR8, TR9 típusától eltértél.
Lehet például a BD139-nek (ha azzal szereltél) nagyon kicsi a bétája a 4mA-es kollektoráramnál. Oda magas hFE csoportba tartozó példányt célszerű beültetni. Ennek hiányában a bázis-kollektor közötti 1k2 ellenállás értékét csökkentsd lépésenként. Már az 1k is jelentős nyugalmi áram csökkenést kell okozzon. Amennyiben ez nem következne be, akkor teljesen tévúton járunk, olyan hibával rendelkezik az erősítőd melyet fel kell derítsünk.
(#) CIROKL válasza szili83 hozzászólására (») Máj 9, 2017 /
 
Ez a topik több erősitőt tàrgyal ezért kicsit félre olvastàl .amiket vissza linkeltél azok mind a canopusra vonatkoznak!
(#) szili83 válasza reloop hozzászólására (») Máj 9, 2017 /
 
Köszönöm, ki fogom próbálni ma, és beszámolok a fejleményekről. Azt hittem a trimmer növelése is jó lesz, de akkor nem.
(#) reloop válasza szili83 hozzászólására (») Máj 9, 2017 /
 
Egyszerűbbnek érzem az ellenállás cserét. A trimmer átfogása elegendő, inkább hagynám változatlanul.
(#) szili83 válasza szili83 hozzászólására (») Máj 9, 2017 /
 
560 ohmra cserélve a nyugalmi áramot 3-27mA között lehet szabályozni.

A hangerő az AC48V-os trafóval nőni fog? Mert így DC45V-al nem igazán szólt. 200mA-t vett fel a labortápegységből.
(#) reloop válasza szili83 hozzászólására (») Máj 9, 2017 /
 
A kivezérelhetőség fog 3dB-lel nőni, az érzékenység változatlan marad.
(#) szili83 válasza reloop hozzászólására (») Máj 9, 2017 /
 
Remélem a kimenő teljesítmény sem a kb. 4-5 watt lesz. ( a felvett villamos teljesítmény 9W volt így )
(#) CIROKL válasza szili83 hozzászólására (») Máj 9, 2017 /
 
Azt a 200mA -ert hogyan mérted?
Hanggeneràtorral meghajtva vagy csak simàn zenével ha igy akkor nem is mértél semmit.
Teljesìtményt nem a.felvett nyugalmi àramból saccolunk, kicsit komolyabb mérés szükségeltetik.
A hozzászólás módosítva: Máj 9, 2017
(#) reloop válasza szili83 hozzászólására (») Máj 9, 2017 /
 
Ugyan akkora forrásjelről ugyan akkora teljesítményt fog leadni a tápfeszültség megemelése után is. Kivezérelted az erősítőt a torzítás határáig, vagy csak elfogyott a bemenőfeszültséged?
(#) szili83 válasza reloop hozzászólására (») Máj 9, 2017 /
 
Elfogyott a bemenő feszültségem, azaz a telefon teljes hangerőn volt. De a tápegységből nem vett fel nagyobb áramot kivezérléskor sem. Holnap megjön a trafóm, ha lesz időm megnézem azzal mit produkál.
(#) szili83 válasza CIROKL hozzászólására (») Máj 9, 2017 /
 
Tudom hogyan kellene mérni, de nem akartam, mert nem a végleges trafóval volt üzemeltetve. De az volt a fura, hogy a felvett áram nem nőtt a bemenő jel növelésével.
(#) reloop válasza szili83 hozzászólására (») Máj 9, 2017 /
 
A telefon jele messze kevés hozzá, inkább hangkártyáról próbáld!
(#) szili83 válasza reloop hozzászólására (») Máj 9, 2017 /
 
Igazad van, gyorsan meg is mértem. A telefonom 700mV Upp, a számítógépem 1650mV Upp feszt adott ki. Holnap letesztelem a gyári trafójával, és a kimeneten termelő ellenállásokkal.
A hozzászólás módosítva: Máj 9, 2017
(#) szili83 hozzászólása Máj 10, 2017 /
 
Megjött a trafó. De nem lett valami jó az erősítő.

1.24V Upp jel bemenetnél 8 ohmos terhelésnél a kimenő feszültség 5.06V. A 10µF-on 420mV-os jelet lehet mérni. A cső ECC85. Én rá gyanakszok, de más csövem nincs.
(#) szili83 válasza szili83 hozzászólására (») Máj 10, 2017 /
 
6N1P-vel még rosszabb, 2V a kimenő fesz.
(#) CIROKL válasza szili83 hozzászólására (») Máj 10, 2017 /
 
Cső nélkül is ki lehet próbàlni ezeket a mért adatokat hogyan mérted?
Milyen módon lettek mérve?
Cső az az E88CC vagy ekvivalensei , szólni szól az àltalad hasznàltakkal is de azok nem igazàn jók ide.
A hozzászólás módosítva: Máj 10, 2017
(#) szili83 válasza CIROKL hozzászólására (») Máj 10, 2017 /
 
Hogyan próbáljam cső nélkül? A csövet iktassam ki? Az ECC85-öt itt ajánlották, hogy jó.

Hogyhogy hogyan mértem? A benenetre rákapcsoltam a gépemet amin egy jelgenerátorral kiadtam egy 1kHz szinuszt. Csövest szoktam mérni, ott működik...
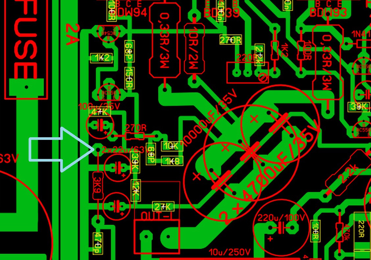
(#) reloop válasza szili83 hozzászólására (») Máj 10, 2017 /
 
A mellékelt ábrán kék nyíllal jelölt pontból kiemeled a 3k9 értékű ellenállást és ott viszed be a jelet csatoló kondival. Meglásd milyen jó lesz
A hozzászólás módosítva: Máj 10, 2017
(#) szili83 válasza reloop hozzászólására (») Máj 10, 2017 /
 
Miért, mi a probléma? Nem jó a cső? Nem erősít, az a gond?
Ezt már csak holnap tudom kipróbálni.

A jelet a 10µF-ra vittem, mellékeltem képeket.
Következő: »»   47 / 59
Bejelentkezés

Belépés

Hirdetés
XDT.hu
Az oldalon sütiket használunk a helyes működéshez. Bővebb információt az adatvédelmi szabályzatban olvashatsz. Megértettem