Fórum témák
» Több friss téma |
Kedves fórumozók!
Szeretnék tanácsot kérni a mellékelt kapcsolás tranzisztorral vagy Mosfet-el való megépítéséhez. Az áramkör dolga az lenne, hogy periodikusan feltöltsön és kisüssön egy kondenzátort az elérhető legmagasabb frekvencián. A rajzon látható két mechanikus kapcsolót kellene elektronikusan megoldani, amit egy +3.3/0 Volt-os négyszögjel-generátorral vezérelnék. Nincs szakmai tudásom a témában, ezért fordulok hozzátok. Tisztelettel, imix84
Nem egyértelmű a kérdés.
Vagy a lehető legyorsabban kapcsolgatod felváltva a két kapcsolót (az általad megépíthető legnagyobb frekvenciával), vagy mindig megvárod, amíg feltöltődik/kisül a kondenzátor és e két adat alapján kapcsolgatod a kapcsolókat. Utóbbi számolható. Töltési és kisütési idő, jó közelítéssel: 5*R*C A fenti adatokkal (10 Ohm, 1,5 nF) ez 75 ns. Töltés + kisütés 150 ns, 6,66 MHz. Ilyen frekvencián már számít a kapcsolóelemek sebessége is. Szabad tudni, hogy ennek mi értelme?
http://ww1.microchip.com/downloads/en/DeviceDoc/mic4421-22.pdf
Hello! Erre találták ki, a MOSFET meghajtó áramköröket.. Pld.
Kedves Bakman!
A dolog lényege pontosan a kapcsolók tetszőleges frekvencián való kapcsolgatása lenne, ami az Ön által számolt 6.66 MHz-en lehetne a legnagyobb. Nekem sajnos nem sikerült olyan áramkört találnom, ami képes lenne ezt a feladatot ellátni, illetve van egy áramkör, ami elméleti síkon működik, de gyakorlatban sajnos nem. Ezért kértem itt segítséget.
Köszönöm Pafi és Proli007 válaszát, próbálom megérteni, miként lehetne használni a 4420-ast.
Ha megmutatod amivel próbálkoztál, és az elért eredményt, valószínűleg kijavítható.
Kedves Pafi!
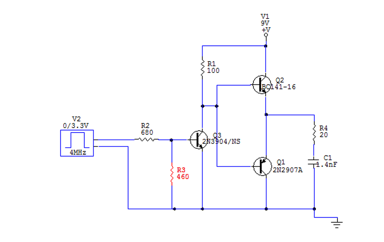
Itt az áramkör, amit építettem. Oszcilloszkóp hiányában csak a felvett áram szerint tudom megállapítani, hogy működik, vagy nem. Ha jól számoltam, akkor kb. 250-300 mA kellene legyen a felvett áram, de az én áramköröm csak 50 mA-t fogyaszt.
A kondi által a tápból felvett áram elvileg kb max 1,4E-9×(9-0,6-0,6)×4E6
=0,04368A eszerint akár még jó is lehet. A 100 ohmos ellenállás megeszik még 50 % kitöltési tényezőt feltételezve kb. 0,5×9/100=45 mA-t. De ha a kitöltés mondjuk csak 10 %, akkor kb. jól működhet az áramkör. De mi értelme van megépíteni valamit, aminek a működését nem tudod megfigyelni? A hozzászólás módosítva: Jún 18, 2017
Ezek szerint a kondi által felvett áramot rosszul számolja a progi, amivel próbálok dolgozni. A progi szerint 200 mA kellene legyen a peak, úgy töltéskor, mint kisütéskor. Ha kondi nélkül mérek felvett áramot, az épphogy kevesebb pár mA-el. Lehet, hogy ott a hiba? A dolog lényege épp a kondenzátor lehető legnagyobb árammal való töltése/kisütése.
A peak lehet 200 mA, de te átlag áramot mérsz a valóságban.
Ha nagy áramot akarsz, akkor minek a soros ellenállás? És mi a célja a nagy áramnak? Fűteni egyszerűbben is lehet! De ha nagy áramot akarsz a kondin, el lehet menni akár több A-ig is, tekerccsel kihangolva. A hozzászólás módosítva: Jún 18, 2017
A soros ellenállás a tranzisztorok miatt van (csak ez volt itthon). Meg fogom próbálni az Ön által javasolt 4422-őt, csak az mos nincs itthon. Ön szerint megpróbálhatom a soros ellenállás nélkül is a mutatott áramkört? Nem fognak elégni a tranzisztorok?
A szaggatott vonal mutatja az áramot. Ilyen kis kondenzátort lehet használni a kapcsolásban ellenállás nélkül is. Oszcilloszkóp nélkül kb. semmit érdemlegeset nem lehet "látni".
2N3904-es tranzisztor max. kollektor árama 200 mA. 9 V-on ez 45 Ohm lenne. Legfeljebb 47 Ohm-osat lehet betenni a 100-as helyett. Persze ehhez az is kell, hogy a jelgenerátor ki tudja vezérelni eddig a tranzisztort. Ekkora áramnál nem várható el, hogy 300-900 legyen az erősítése.
Nyugodtan tegezhetsz!
És nyugodtan bekötheted soros ellenállás nélkül, icipicit jobban fog melegedni, de 4 MHz-en még nem lesz semmi baja. Viszont több áram átlagban nem fog folyni, csak a csúcs áramok nőnek. Kéne az a szkóp. De mit vársz az egésztől? |
Bejelentkezés
Hirdetés |












