Fórum témák

» Több friss téma
Fórum » Reflex RX500
 
Témaindító: Dj Peat, idő: Dec 6, 2006
Lapozás: OK   10 / 10
(#) zotya1983 válasza blitz456 hozzászólására (») Jan 22, 2017 /
 
Rámérsz a kondikra dc állásban műszerrel,és máris kiderül hogy elég e a 63v os vagy 100v os kell.
(#) saca200 válasza blitz456 hozzászólására (») Feb 28, 2017 /
 
Hello
Ez biztos hogy rx-500 én 800-as nak nézem annak volt ilyen az elrendezése.Egyébként hülyeséget irt a kolléga nekem már több mint 10 éve van meg meglehetősen sokat gyilkoljuk de eggyszerüen nyühetetlen. Alkatrészt lehet hozzá kapni mindent!!!!!
(#) blitz456 hozzászólása Ápr 19, 2017 /
 
hali!
hát 500-asnak adták el...de megvagyok vele elégedve igénytelen és kinyírhatatlan gép
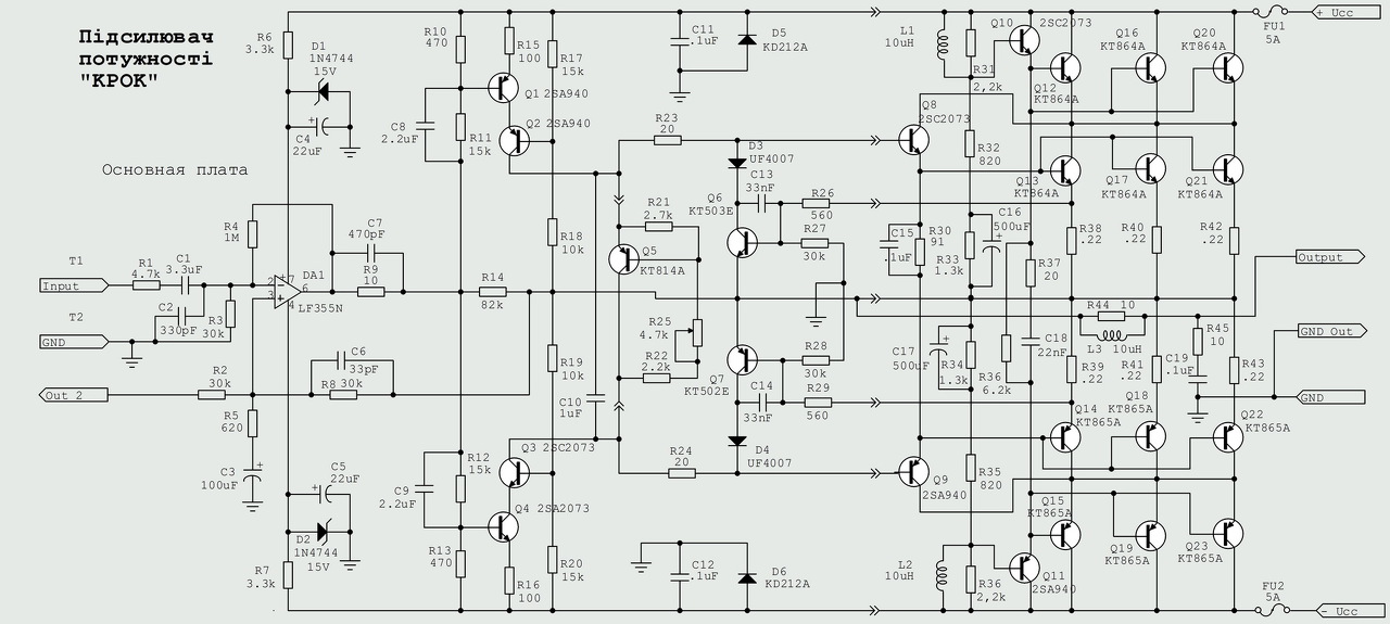
(#) Laci81 hozzászólása Jún 23, 2017 /
 
Akit érdekel itt az Rx 800-as rajza.

kpok 800w.jpg
    
(#) gery512 válasza Laci81 hozzászólására (») Aug 25, 2025 /
 
Sziasztok!
Cimborámank van egy Reflex RSB 100-as erősítője ami 1x csak megnémult.
Gondolta, hogy "cserél benne végfokot".
Azóta csak csapkodja a biztiket, de ugyan úgy nem szól.
Volna esteleg valakinek rajza hozzá?
Következő: »»   10 / 10
Bejelentkezés

Belépés

Hirdetés
XDT.hu
Az oldalon sütiket használunk a helyes működéshez. Bővebb információt az adatvédelmi szabályzatban olvashatsz. Megértettem