Fórum témák
» Több friss téma |
- Ez a felület kizárólag, az elektronikában kezdők kérdéseinek van fenntartva és nem elfelejtve, hogy hobbielektronika a fórumunk!
- Ami tehát azt jelenti, hogy a nagymama bevásárlását nem itt beszéljük meg, ill. ez nem üzenőfal! - Kerülendő az olyan kérdés, amit egy másik meglévő (több mint 17000 van), témában kellene kitárgyalni! - És végül büntetés terhe mellett kerülendő az MSN és egyéb szleng, a magyar helyesírás mellőzése, beleértve a mondateleji nagybetűket is!
Szerintem a hangszínszabályozó GND-jét, és az erősítő GND-jét nem szabad összekötni!
Ott jön létre a föld hurok. Elég ha, minden egységnek egy közös GND-je van, ez pedig a Tápegység szűrőkondenzátorának a lába legyen. Még a potméterek GND-je is ilyen érzékeny pont, mert általában közösíteni szokták őket. A hozzászólás módosítva: Júl 29, 2017
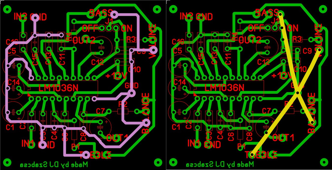
Mellékelve a képek.
A brumm akkor szűnik meg, ha a hangszínszabályzó jelét lekötöm az erősítő bemenetéről. Azt hogy tudom kideríteni, hogy 50 vagy 100 Hz a brumm? Ami még eszembe jutott, hogy az LM1036-os bemenetére tettem egy 100nF-os kondit közvetlen az IC lábaira illetve a 6-15-ös lábak közé is került 1db 100nF-os kerámia kondi. @kapu48 Megpróbáltam, hogy a bemenet föld helyett a tápegység földjét kötöm be de nincs változás.
Tehát a Hangszínszabályzód gerjed.
A rendszerednek megvan minden gyermekbetegsége. A potméterekhez körbe futó GND vezető sávokat szed le, és csillag alakban kösd be őket, a csatlakozóhoz. És az előzőleg említett GND vezetéket is távolítsd el. És a hang jelnél, használj árnyékolt vezetékeket, ezek a csupaszok nem jók oda. Az árnyékoló harisnyáknak is csak az egyik (meleg) végét kösd a GND-re.
Szia! Ugyan nem értek az erősítőkhöz és a földhurkokhoz, de úgy látom, hogy hiába tettél a borda és az ic-k közé szilikon lapot, ha a csavar nincs elszigetelve. Adatlap szerint a fém fülek V- -on vannak (gondolom ez a gnd) így kialakulhat egy hurok. Ha van a csavarok alatt szigetelés, akkor nem szóltam.
Mielőtt nekiállok radírozni a nyákot, a biztonság kedvéért megcsináltam Sprintbe, hogy egyre gondolunk-e.
Kérlek vess rá egy pillantást előtte-utána képre. @Ivan93 A csavarok is le vannak szigetelve, lesípoltattam anno multiméterrel és nem érintkezik a 2 rész. Köszönöm
Szia! Elnézést, ha volt már!
Az első lépés a végerősítő ellenőrzése. Vedd ki a bemeneti csatlakozóból a piros és a kék drótodat és tegyél a helyére a sárgával jelzett módon egy átkötést, vagy, ha úgy tetszik egy rövidzárat. Most semmi bemenő jelet nem kap az erősítő, vajon búg-e? A hozzászólás módosítva: Júl 29, 2017
Igen ez megvolt már részemről.
Az erősítő "jól" működik, ha rövidre zárom a bemenetet akkor nincs ilyesfajta búgás. Ha csak a meleg ponthoz érintem hozzá akkor van búgás, de rövidzár esetén ez megszűnik. Természetesen van benne egy kevés fehér zaj, nagyon halk sistergés de szerintem ez még belefér. Ezért tettem "" azt, hogy jól működik.
Részben jó.
Még az IN1-2 GND-ket is hasonlóan kössed a csillagpontra. (Szüntesd meg azt az íves összekötést.) Egyébként az természetes, hogy zúg az erősítőd, ha megérinted a bemeneti pontját. Azért kel ott árnyékolt kábeleket használni. És még a tápvezetékek összesodrása is csökkent a mágneses zavarokon.
Így gondoltad?
Ha ez stimmel akkor nekiállok kaparni a nyákról.
Akkor ahhoz már nem készítek rajzott, hogy visszakötve az előbbi piros és kék vezetéket, az átkötést helyezd az IN1 GND csatlakozópárba, eltávolítva előtte a jack dugót.
Szia! A fő probléma szerintem a feszstab. helytelen GND pont választása, a két kondi között még lüktet az áram a vezetősávon. Ebbe az irányba próbálom terelni a kérdezőnket.
A szóban forgó LM1036 panel ebben a formájában Bővebben: Link a tapasztalatok szerint megbízhatóan működik.
Igen,az előző 2 linken, pont ezt a hibát magyarázzák.
Az LM1036 sarkalatos pontja a rendkívül gyenge táphullámosság-elnyomás, lévén a szabályzók feszültségvezéreltek. A témájában arra jutottunk, hogy lehetőleg galvanikusan elválasztott tápot használjunk hozzá és a feszültségstabilizátort az IC táplábaihoz telepítsük. Most legalább ez utóbbit kéne, ha másként nem, huzalozással megoldanunk.
Az LM1036 panel átszabásától csekély eredményt várok, a csillagpontos kialakítást főként az AC Baypass és vezérlőbemeneti szűrők igényelnék.
Hogy 50 vagy 100 Hz a brumm, azt sokféleképpen kiderítheted attól függően hogy milyen lehetőségeid vannak. A legtisztább megnézni szkópon. Ez lehet egy PC-s szoftver is a hangkártyáddal. De meg lehet mondani a hang alapján is, összehasonlítva ismert forrással (ellenállásokkal leosztva, a hangszóróra kötve a trafó szekunderét 50 Hz-et hallhatsz, viszont ha leosztás előtt egy graetz-cel egyenirányítod, akkor 100 Hz-et kapsz. Aztán van még a kapacitívan csatolt 50 Hz, aminek megint más, jellegzetes felharmonikusokban és zavarokban dúsabb a hangja, ezt hallod amikor hozzányúlsz a bemenethez. És megint kicsit más az a hang, amit a kondik töltő árama okoz a vezetékeken esve. Ezt magával az erősítővel tudod célzottan létrehozni, úgy hogy a graetz "-" pontjához kötöd a bemenetet. Végig is tapogathatod a GND vezetékeket és sávokat a bemenettel hogy fizikailag mely szakaszok tiszták és melyik zavart.)
Reloop-nak valószínűleg igaza van, hogy a kondik közös szakasza a zavarforrás, ez egy olyan példa a földhurokra amikor a földben nincs is hurok. És ez nem kivételes eset, a földhuroknak csúfolt zavarbecsatolási jelenséghez valójában pont földhurok nem szükséges, és a földhurok (nem megfelelő helyen történő) átvágása igen sok esetben okozza a zavar növekedését. Árnyékolni azért illene.
Sziasztok!
Azt szeretném kérdezni hogy az ilyen hővezető gumit: Bővebben: Link Szerelés előtt még plusz szilikon pasztával érdemes bekenni?
Felesleges. A hővezető paszta elsősorban arra szolgál, hogy az alkatrész és a hűtőborda között ne legyen levegő. Légmentesen a két felületet, amelyek egyébként sem tökéletes síkok, tökéletesen összeilleszteni nem lehet (ésszerű keretek között), így a rést hővezető pasztával kell kitölteni. A gumi betölti ezt a szerepet, rugalmas anyag.
Brossúra szerint nem kell:
Idézet: „Sil-Pad thermally conductive insulators are designed to be clean, grease-free and flexible.” Elvileg nem maradhat közötte levegő, mert kitölti az egyenetlenségeket. Cserébe viszont megvan, hogy mennyire szabad meghúzni a csavart... A hozzászólás módosítva: Júl 30, 2017
Szia! Gyakori hiba rugalmas szigetelő alátét használatakor, hogy az alkatrész szélén található furaton keresztül próbálja valaki a félvezetőt a bordához húzatni. Az egyenetlen felfekvés miatt a furattól távolabbi részen nem lesz megfelelő a hőátadás, esetleg az alátét ki is csípődhet.
Csábító a linkelt példán a szilikon lapkán elhelyezett furat, de óvnálak a használatától. A hűtendő alkatrész középpontjára kell kifejteni a nyomóerőt! Ha nincs kedved leszorítót gyártani, itt egy kereskedelemben kapható.
Köszönöm, valóban ez a fajta leszorítás jobb, de sajnos már így van kialakítva az alu profil, furatok megvannak.
Egy ismert kapcsolást építek, panasz nem volt a hűtésre, de köszönöm a linket!
Ha meg van kötve a kezed, akkor pasztával segítsd a csavarral átellenes oldal hővezetését.
Eddig nem volt panasz a hűtésre, majd Murphy gondoskodik róla
Sziasztok,
most tudtam egy kicsit dolgozni az erősítőn. Amiket változtattam: - Átalakítottam a tápegységet és a 12V-os stab. kocka most már a 2 puffer és szűrő kondi úton lévő résztől kapja a GND-t. - Összesodortam mind a az erősítő mind a hangszínszabályzó tápvezetékeit. (Természetesen 1-1 fonatba) - A hangszín szabályzótól az erősítőbe menő kábelt kicseréltem árnyékoltra és az árnyékolás részét a 12V-os stabkocka GND-jéhez kötöttem. - Rámértem a 12V-os stabilizált ágra és folyamatosan 12.01V-12.03V-ot mértem, terhelés nélkül. És a következőket tapasztaltam: - A búgás még mindig megvan de már halkabb. Sajnos még mindig nem elfogadható. - Ha elindítok egy zenéz a PC-ről akkor a pontméterek kb. fél-háromnegyed állásában szól a zene és a búgás elhalkul. Bármilyen más állásban a zene eltűnik és marad a búgás. Szerintetek mit lehetne még javítani rajta? Köszi a segítséget Bocsi a rossz minőségű képekért egy régi telefonom hadra fogható most csak és 1 kis lámpafénynél tudok fotózni.
Nem akarnálak eltántorítani a kollégák javaslatától, de nekem jópár építés után mások a tapasztalataim. Például PC - LM1036 - TDA-ás végerősítő közé még nem merült fel árnyékolt vezeték használatának az igénye. A hangkártya és az LM1036 kimenete oly alacsony impedanciájú, hogy kellő elnyomást biztosít a külső zavarokkal szemben. Az érpár összesodrása elegendő.
A táppal azért lesz még egy menetünk. Egyelőre ennek a tapasztalatára várok. A némulással kapcsolatban jelezném, hogy a táp és az erősítő összekötő test vezetékén nem folyhat az LM1036-nak testet adó áram, mert kíméletlenül összegerjed az előbbiekben említett érzékenysége miatt. Ezért forszírozom az LM1036 lehetőség szerinti galvanikusan független táplálását. Ez lehet akár utólagosan felhajtott szekunder a toroidon, vagy egy éppen kallódó dugasztáp bevonása a táplálásba. Persze kellő körültekintéssel elvégezve pár átalakítást közös táposan is össze lehet hozni, de ebbe már nem egy fórumtárs bicskája tört bele. Idézet: „Bármilyen más állásban a zene eltűnik” Ez azért fimonan szólva erőteljesebb hibajelenség mint a búgás, és biztosan nem földhurok okozza! Az óhatatlanul felmerülő kérdés hogy eddig is így működött, vagy az átalakítás során romlott így el?
Sziasztok!
Azt szeretném megtudni. hogy a NE571 helyett jó-e a NE570? Én úgy néztem, hogy elvileg jó helyette. Köszönöm szépen!
Sziasztok index relé utáni feszültséget hogyan tudom stabil feszültséget csinálni vagyis h ne szaggasson a feszültség hanem stabil 7v legyen
A hozzászólás módosítva: Júl 31, 2017
Sziasztok!
Segítségeteket kérném egy elektronikai problémával kapcsolatosan. Adott egy Philips mcd 122 típusú micro házimozi rendszer,amit a "konyhában" rádió hallgatásra használok. A problémám a következő lenne:-egyre gyakoribb az a hiba ,hogy működés közben véletlenszerűen, teljes hangerőn pattan egyet mindkét hangfal, majd teljesen elhallgat a készülék. Esetekben újraindul és ugyanezt megismétli vagy épp teljesen lefagy, vagy egyántalán nem szól attól függetlenül,hogy a kijelző működik. A konnektorból, kihúzás majd visszadugás után,esetekben előfordul,hogy gyors kattogó hang hallható, ami úgy gondolom a cd mechanizmustól ered. Sajnos ilyenkor órák elteltével lessz csak újra használható a készülék mindaddig amíg megint be nem következik az az ominózus nagy pattanó hang a hangfalakból. Legyetek szívesek ha tudtok valami megoldást erre a problémára azt osszátok meg velem. Előre is köszönöm! Üdv,Laca
Ez így nem világos mire szeretnéd használni, mert amilyen feszt szeretnél csinálni az ott van az indexrelé előtt, csak a gépjármű feszt pl. 12 v át kell alakítani egy dc-dc konverterrel....Szóval fejtsd ki bővebben mit szeretnél, mekkora terhelésre, stb.
Vedd le a relé előtt a feszültséget és stabilizáld. Az miért nem jó?
|
Bejelentkezés
Hirdetés |















