| Fórum témák 
 
 » Több friss téma | Fórum » NYÁK terv ellenőrzése 
 
				Rendben, nem motort fog, hanem ledszalagot!						 
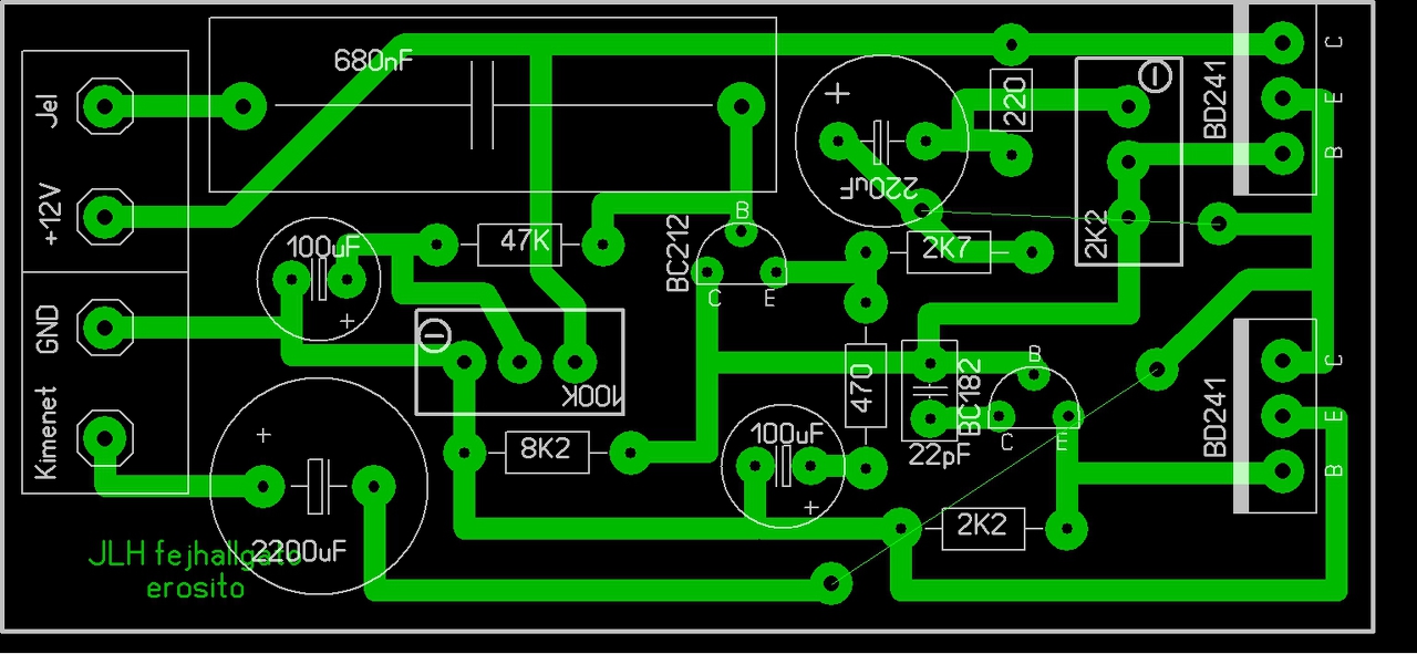
				Sziasztok. Tudná valaki ellenőrizni a panel tervet a rajzhoz képest. Nem vagyok túl profi paneltervezésben. Előre is köszi a segítséget.						 
				Hello!  - A nyák jó, két kivétellel. Az 5V C3 kondenzátorához nem ér oda a vezetősáv. A másik, hogy célszerű szélesebb vezetősávokat használni, amilyen széles csak lehet és a kivezetéspontoknál sokkal nagyobb pötty kell a vezetékek számára. Így mechanikusan biztonságosabb lesz a nyák. - De van egy elvi gond is. Az áramkör eredetileg 9V-ról táplálkozott, és ez a feszültsége a DVM műszernek is. Az 24V nem lehet. Valamint a 7106-al épített műszernek a COM pont pontja a plusz tápfeszültségtől számítva 2.8..3V-al alacsonyabb a feszültsége. Ezen két pont között van a belső referenciája is. Ha más műszerrel mérsz, akkor ezt a pontot kötni kell valahova. Ha ezzel a PM438s-el, akkor pedig a 24V-ból tápot kell neki előállítani, ami célszerűen egy 9,1V-os zénerből és egy ellenállásból állna. 
				Köszönöm az észrevételeket. Azt én írtam el, hogy 25 volt,. Valóban 9 voltról működik.						 
				Oké, a C1 szűrőkondit és a műszer táppontjait lefelejtetted..						 
				Javítottam a panelt. A C1-et és a C4-et nem tudom hogyan helyezzem el a panelon.						 
				Pld. ha a stabit az IC felett helyezed el, akkor két oldalán elférnek a kondik.						 
				Sziasztok! Két kérdésem lenne: Csináltam egy órajel generátort CD 4060-nal és CD 4013-al. Ez meghajt egy dupla 7 szegmenses kijelzőt két CD 4026-tal. Használhatom-e az órajelet egyszerre több helyre? (Pl. DP villogtatáshoz vagy egy másik órához) A másik kérdésem az, hogy indíthatóvá szeretném tenni egy kapcsolóról, stopperként, de ez a kapcsoló 230VAC-t kapcsol. Az eddigi legegyszerűbben megvalósítható ötleten, hogy rákötök egy usb tápot, és az 5V, mint logikai "1" engedélyezi a CD 4026 bemenetét. Ez mennyire hülyeség ill. van-e jobb ötlete valakinek? 
				Hello!  - Miért ne használhatnád. Ha az óragenerátor folyamatosan jár. - Célszerű optocsatolót használni mint itt. De ha stopperként használod, és az óragenerátor szabadon fut, akkor ha 1sec jel érkezik a számláló bemenetére, 1sec hiba is lehet a mérésben. Tehát ha pontosabban szeretnél mérni, ha a stopper áll, az óragenerátort is meg kell állítani. Pld. a 4060 Reset bemenetével. Ha ez nem zavar, akkor futhat szabadon is. 
				Köszönöm. Annyira nem kell pontos, de nem nehéz azt is reszetelni. A lényeg, hogy a kapcsoló indítsa, és állítsa meg a számlálót. A kérdésem hogy, amit linkeltél kapcsolás ott az inverter kimenetén plusz 5V jön ki? A hozzászólás módosítva: Júl 24, 2017 
				Igen, ha megvan a 230V a bementen, akkor az inverter kimenete magas szinten van.						 
				Szia! Nem volna kedved sztereóban megépíteni? Bővebben: Link						 
				Hehe, de, természetesen sztereóban építeném. Csak a Te verziódat lay -ben eddig nem találtam és egyszer amikor átrajzoltam jpg alapján és megépítettem, nem stimmelt valami, aztán gondoltam nekiesek egy saját verziónak. Kell a tiédet még tükrözni vasalás előtt?						 
				A pdf fájl nem véletlen kapta a Hood fül vasal nevet   Vasaláshoz nem kell tükrözni. Ha maratás után olvasható a reloop felirat akkor biztos jól csináltad  A lay fájlt majd igazítsd az alkatrészeid méretéhez és a furatátmérőt vedd le 0,6mm-re! Módosítás után nézzük át közösen! 
				Fáradok, úgy tűnik, ne haragudj! Igazából arra gondoltam - bár tényleg nem ezt írtam - hogy jpg formátumú NYÁK -ot kell-e/kellett-e tükrözni. De a NYÁK felirat alapján tényleg egyértelmű, viszont akkor ezt rontottam el legutóbb, amikor csináltam a NYÁK -ot... Persze most már van lay is, meg pdf is, pöpec. Nagy módosítás nem kell, esetleg a 680nF -es kondenzátornak kell egy kicsit nagyobb lábtávolság.						 
				Rárakhatod a panelra a kimeneti csatoló kondenzátorokat (a két szélére) és azok testre húzó ellenállásait, mint itt az R9.						 
 
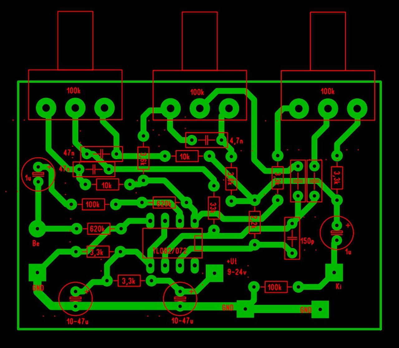
				Üdv! Valaki tudna vetni egy pillantást a tervre? Előre is köszönöm! 
 
				Ut+ az ic 8 lábra hiányzik.						 
 
				Köszönöm!						 
 
				A +Ut és az IC 8-as lába nincs összekötve. Az Y alakú elágazások nem a legszerencsésebbek. Az IC 5-ös lába és az ellenállás között nagyon kicsi a hely, vidd lejjebb az ellenállást. Csak gyorsan néztem át, lehet még benne hiba... 
 
				Köszönöm, már javítottam is. Egyébként mi a baj az Y alakú elágazásokkal?						 
 
				Nekem elsősorban a szemem bántja, ha nincs rá szükség, pl. csillagpontos GND igény esetén.						 
				Maratáskor ez lesz az első pont amit alámar. Ezért nem "szabad".						 
				Ha jó a lakk/laminálás/vasalás, nem mar alá.						 
 
				Üdv! Már megint én vagyok. Meggyűlt a bajom a szúnyogokkal, nem tudom honnan van a kapcsolás és hogy ér-e valamit, de egy próbát biztos!  Valaki átfutná, hogy van-e valami hiba? Előre is köszönöm! 
 
				A két 555-ös alatt van egy-egy ellenállás.						 
 
				Az ICk tokban lesznek így el fognak férni.						 
 
				4017 nek nincs tápja meg gnd-je.						 
 
				Azt hova kell kötni? 8 GND 16 táp?				 A hozzászólás módosítva: Aug 4, 2017 | Bejelentkezés Hirdetés | 



















