Fórum témák
» Több friss téma |
sziasztok!
nem sürgős, de szeretnék egy infra fénysorompót építeni, olyant amilyen a garázskapukban van, lehetőleg minél egyszerűbben. Itt találtam egy kapcsolási rajzot, de nem tudom mihez jó ez. Viszont gondolom hogy nem elég csak összekötni a ledeket a táppal, merthogy az infra érzékeny a hőre meg... És hogy kell az NE555 IC hozzá?! Na nekem lenne is kéznél egy IR fénysorompóm, aminek a kapcsolási rajza teljesen megegyezik ezzel, ami itt a Conrad oldalán található. Nem túl bonyolult, viszont nekem nem működik. Gondoltam hogy tönkre van menve a két IC, kicseréltem mindkettőt. A probléma nem oldódott meg. Kicseréltem a tranzisztort, az se okozott változást. A tápfeszültség a megadott értéktartományban van, nincs sehol rövidzár, nem vesz fel a leírt 30-40mA -nél többet. De nem megy. Gondoltam ezt már nem lehet helyrehozni, inkább belevágok egy újba, ami működik rendesen. Mit ajánlotok? Valakinek van vmi tuti kapcsolási rajza, ami nem igényel 1001 alkatrészt, és megbízhatóan működik? Minden véleményt, hozzászólást, megjegyzést szívesen fogadok. Sajnos nem vagyok minden nap itt, mert közben tanulgatom a PICeket, de el fogom olvasni mindig a hozzászólásokat.üdvözlettel: deguss
Az a kapcsolás audio jel átviteléhez alkalmas 3m távolságig.
Minden (sok) alkatreszboltban lehet kapni direkt infra atvitelre szant 3 labu infra vevoket. Egy ilyen tokba egy komplett vevo van beleepitve, 37kHz kornyeken mennek, ha ilyen frekvenciaju es a megfelelo hullamhosszu fenyt kap, akkor a kozepso labat 0-rol tapra huzza fel. A masik ket lab kb. tap meg fold.
Az ado annyi hozza, hogy fogsz egy 555-t, csinalsz vele egy 37kHzes astabilt, es ezzel hajtod meg a megfelelo hullamhosszon sugarzo infra LED-et. Ha nyomogombot/adatatvitelt is akarsz, akkor az 555 kimenetet egy ketbemenetu es kapura vezeted, aminek a masik bemeneten van a nyomgomb (pergesmentesitve), vagy az adatkimenet. Sok sikert!
Bocs, meg annyi hogy hulyesegetz irtam a vevonel:
"ha ilyen frekvenciaju es a megfelelo hullamhosszu fenyt kap" Azt akartam irni, hogy megfelelo hullamhosszu, es ilyen frekvenciaval "szaggatott" impulzussort kap Valaki tudna támpontot adni azügyben, hogy egy infraLED "hatótávolsága" milyen arányban változik ha módosítom a meghajtójel frekvenciáját, vagy esetleg a kitöltési tényezőjét. Mert gondolom "rövidebb ideig" nagyobb árammal is meg lehet hajtani a LED-et. Igazából egy 10-15m távolság áthidalására lenne szükség megbízhatóan. Ahogy néztem kb 15-20 fok nyílásszögben szórt fényt tudok kinyerni 1 LED-ből, 5mm -es LED esetén már 20m távolságban a kisugárzott fény elég nagy része a vevő mellé "világít" (optika nélkül, amit csak végső esetben szeretnék használni főleg a mechanikai megvalósítás miatt). Ezért gondoltam, hogy kis kitöltési tényezővel meghajtva rövid ideig nagyobb árammal vezérelném,és így a vevőnél a szórás után is használhatóbb fényerőt kapok. Tehát pl 37KHz-es 10% kitöltésű négyszöggel vezérelném, amit nem folyamatosan, hanem 10-100Hz-el megszaggatok. (pl másodpercenént 10-szer 37KHz-es kis kitöltésű négyszöget kapna a LED )
Igen, hajthatod nagyobb arammal impulzusuzemben, a hatotavolsag novekszik, de eleg nehez lenne megmondani mennyivel, mert eleve fugg esetleges zavaroktol, legkori elnyelestol, ami idojarasfuggo.
Kodos, nedves idoben pl. szerintem meg a 10m-t is fujhatod. En egyszer egy 20mA-el terhelheto infra LED-et impulzusuzemben (37kHz) majd" egy Amperrel (!) hajtottam, termeszetesen olyan kitoltesi tenyezovel, hogy az athalado toltes kb megfelelt a 20mA-es allando uzemmel. Ez szerintem okolszabalynak jo, egy kicsit erdemes azert ala hagyni (10-15%), hadd huljon szegeny LED. Lehet kapni akar 3-5 fokos LEDeket is, igaz joval dragabbak, egy kis lencset sem ordongosseg ele tenni. Konkret eredmenyeket (hatotavolsag, uzembiztossag) kiserletezessel kaphatsz, leven szazforintbol osszerakhato egy probapanelen.
A köd, pára bizony nagyon előfordulhat.
![]() Az optikailag fókuszált fénnyel meg az a baj, hogy nehéz a vevő helyzetét beállítani 10-15m-ről. Alapvetően ezért fókuszálatlan szórt fényre lenne szükség, mivel ez egy cipelhető "fénysorompó" lenne(amolyan célszalag féle versenyekre), nem fix helyen, és a pontos beállítással nem szabadna sok időt eltölteni. Érdemesebb esetleg valami lézer megoldásban gondolkodni? A lézer mennyire érzékeny ködre, porra, füstre? A kapható lézerdiódák gondolom alapból fókuszálatlan "szórt" fényt adnak, tehát ha véletlenül rosszul lenne beállítva a teljesítménye - vagy tönkre megy a vezérlés - remélhetem, hogy nem tesz kárt senki szemében?
A kod, para a lezert is befolyasolja, talan egy kicsit kevesbe.
Annyival egyszerubb vele a helyzet, hogy keszre szerelve lehet kapni a hozza szukseges kollimator lencsevel osszeszerelve, soxor meg a lezerdiodakhoz szukseges aramgenerator is bele van epitve a tokba. (egy nagyon egyszeru, 1 tranzisztoros valtozat egy kis darab SMD-s nyakocskan) Ez az adott tavolsagra akar egy gombcsukloval kezzel allitva is pontosan "becelozhato". "Nagy teljesitmenyre" itt nincs szukseg, mert a 10-15m-t gond nelkul at lehet vinni par mW-al. A gond vele, hogy elvileg baleseveszelyes is lehet, ha valaki nekiall kotekedni, nem tudom mi van. Egyebken 10-15m-re az infraLED-et sem kell agyonhajtani, gondolj csak a TV taviranyitokra. Ilyen lezerdiodat vehetsz feketen a kinai piacon (lezerceruza), vagy az Elektrokontha-ban lattam a multkor kicsi femhazas, beepithetot kb. 600 Ft.-ert.
Azt hiszem első körben 2-3 infraLED-et sorbakötök,és impulzusüzemben nyúzom kicsit.
A ködös idő meg úgyis adott...
Tényleg, a félvezetőlézerekről, vagy úgy általában a lézer természetéről, (környezeti tényezők hogy befolyásolják,stb) van valahol magyar nyelvű leírás?
Hat igy kapasbol nekem csak konyv formajaban van, de a google-n biztos talalsz hogy magyarul is van-e? Ha masnem erdekes kapcsolasokat lezerdiodakkal (fenytelefon stb.)
Köszi szépen mindenkinek az aktív közreműködést, már csak pár kérdésem lenne. Értem hogy lehet kapni, és hogy tuti, de ha most az én kapcsolásomból indulok ki, akkor mi mehet benne tönkre ha hoszabb ideig áll, és valahogy plédául véletlenül nagyobb feszültségre kerül, vagy Isten tudja mi tö9rtént vele, lényeg hogy az IC jó, a nyákon nincs zárlat vagy szakadás, és a tranyó is ok, meg szemre láthatólag minden. A dióda hamar tönkremegye? Vagy a tranzisztor ami veszi a jeleket?
Hali!
Be tudod linkelni a kapcsirajzat a Conrados aramkornek? Lehet hogy hangolni kell...
Szia asi!
ITT található egy pdf dokumentum, a 24. oldalon van a kapcsolási rajz, és a beültetési rajz... MINDEN le van írva, igaz német, és lehet állítgatni, elképzelhető hogy az a baj?!
Amikor keszre szerelted, akkor nem volt veletlen olyan hiba amit keseobb vettel eszre, miutan egyszer mar mondjuk adtal ra tapot?
Probald ki a vevot ugy, hogy egy masik (TV, video) taviranyitoval vilagitasz ra. Ha sikerul is eletet lehelned bele, szerintem a korabban emlitett alkatreszekkel leirt IR-vevo sokkal jobb, es ismerve a conrad egysegcsomagarait (bar nem tudom ez konkretan mennyi) jobban is jossz ki belole.
Köszi szépen, az adó rész nem tudom hogy hó-e mert sikerült beszereznem egy u.i. vevő részt, és annak kisebb az esélye hogy mindkét vevő rossz legyen. Egyébként nem én építettem egyiket sem, (ezért nem működik
) és sajnos oszcilloszkópot is csak karácsonyra kapok, majd akkor meg tudom nézni pontosan hogy ad-e ki egyátalán jelet az adó.Köszi a segítséget, megpróbálom a TV-set. üdv.
Sorbakötsz egy valag infraledet, a tapodtól függ. Pl.:ha 12V od van akkor: 3 led, mert 3 volt körül nyitnak + kell egy kicsi a tranyo + ellenállás miatt is.
egyebkent 50mA val nyugodtan lehet hajtani az IR ledeket.(talalkoztam 100mA-es imp. üzemü meghajtással távirányítókban.:eek 555tel meghajtod az egész cuccot vmi frekin pl 1khz,a vevő egy 555-tel kialakított jukszürö ugyanarra a frekire, ez azért kell, hogy a távirányítók, + hülyén beeső napfény ne zavarja, a 15m sima ügy ha igy csinálod.
Szia.
A Conrad féle IR kapu müködik , többet is összeraktam . Más... 50khz Ir adó rajzot keresek ,nem fututtál még össze vele ? Üdv. Jota.
Sziasztok!
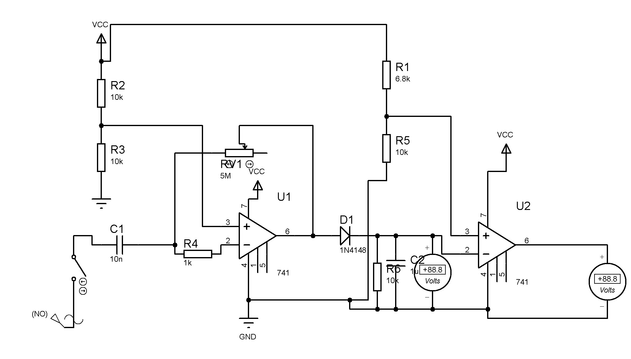
Próbálok egy fénysorompót építeni, de nem sok sikerrel. Elvileg egy 555 astabil adja egy 100x-os fényerejű lednek a 20 kHz-es frekit, a vevőben egy fotodióda fogadja, ez 10 nF-os kondin keresztül rá van csatolva egy 741-es -bementetére. Visszacstolás potival állítható. Majd a kimeneten egy komparátor. Mi lehet a gond? A Proteus szimulációban megy, de a valóságban is nagyon kicsi a feszváltozás az 1. 741 kimenetén. Egyenlőre optikai tartományban kellene működnie. l Hogy lehet 555-tel szürőt építenti? Előre is köszönöm a segítséget! Üdv!
Szerintem úgy, hogy csinálsz egy monostabil multivibrátort egy nagyon rövid idővel. Mondjuk a venni kívánt frekvencia periódus idejénél valamivel hosszabbat.
És a multivibrátort meg a bejövő frekivel mindig újra indítod. Ha nem jön jel, akkor lejár az idő és a kimenet máris átbillen. De itt egy Conrádos infra sorompóhoz kapcsirajz.
Átnéztem a rajzot, a berajzolt kondi az ic-n hová csatlakozik? Kipróbálom szimulátoron, ha megy, akkor megépítem. Köszi!
A szűrőt nem pontosan értem, amennyire tudom két fajta monostabil létezik, az egyik kimenete függ a bemenő jel hosszától (ilyet tudok építeni 555-tel), a másiké független, ez utóbbi biztosan nem jó, mert, ha a bejövő jel frekije nagyobb, akkor a kimenet a monostabil frekfrenciájával ugrálna, az első estben ez nincs, de ott meg a túl kis frekvencia a gond, nem látom, hogy szűrné meg a bejövő jelet. Üdv
Az 1-s vagy az 5-s láb már nem tudom, de csak hidegitő kondi gyanánt van ott. Nélküle is kitünően müködőtt csak egyzser valamiért oda került aztán ott is maradt. Távolságban kb 2-3m-t tudott.
Amit irtam annak az volt az értelme, hogy ha nem jön be a kivánt freki akkor a kimenete bebillen mivel a bejövő freki folyamatosan újra inditja a monostabil multivibrátort. De ha a nem jön akkor bebillen. De ha nagyobb freki jön akkor sajna hatástalan a cucc.
Szimulátorban tökéletesen működik, ha a bemenetre 10 kHz-es 10 mV-os jelet adok. 1 mV-os jel esetén már csak 0.2V lesz a kimeneten. Sajnos scopom nincs, így nem tudom megnézni, hogy mekkora a jel a valóságban, de sajnos nem a kapcsolás működik.
Néhány dolgot megváltoztattam, anyaghiány miatt: más fototranzisztor, a 270k helyett 100k, 180k helyett 220k, a 4.7 µF helyett 10uF. A szim szerint nem gond. Vagy mégis? Nem tudtok valamilyen tipusszámot ahhoz a 3 lábú infravevőhöz, amit korábban említett valaki? Üdv
Ha más alkatrészt teszel bele akkor is mükődhet, de ki kell próbálni.
De nekem a vevő csak azzal a fotó trqanzisztorral mükődőtt ami oda van irva. Fotó diódával nem. TSOP17xx Az utolsó 2számjegy jelőli a frekit amire használni akarod.
Kösz Tomee!!!
Akkor ez lehet a hiba, beszerzem a szükséges alkatrészeket, aztán megpróbálom újra. Üdv!
Sziasztok!
Vettem TSOP1736-ot és megépítettem egy alap kapcsolást (egy tranyó bekapcsol egy ledet, ha bázisa magasra kerül, ez 10k-n csatlakozik a TSOP kimenetéhez). Működik is a dolog, a gond csak az, hogy folyamatos működtetés nem megy Fénysorompónál folyamtosan kellene venni a jelet, de 10-20s után (talán az AGC?) leszabályoz.Próbáltam megszaggatni a 36 KHz-et, de nem vált be. Hosszabb idő után, de szintén leszabályozott. Fogalmam sincs pontosan mi lehet az oka. Van valami ötletetek, mi lehet a gond? Nem ismertek véletlenül olyan komplett vevőt, aminél nincs ilyen probléma? Üdv
Én most összedobtam egy TSOP1740-l egy reflexiós fénysorompó kapcsolást és nekem már legalább 5 perce megy és még nem ált meg.
Szerintem a frekid nem pontos. És csak pár sec ideig tudja követni a TSOP a frekit.
Az bizony meglehet. A freki mérőm csak 20 KHz-ig mér, az alkatrészek meg kismértékben eltérhetnek.
Összedobtam egy hasonlót mint az általad küldött rajzon, csak kicsit bonyulaltabb lett, de megy. Viszont sokkal egyszerűbb lenne a TSOP-t beépíteni. 555-tel generálod a 40 KHz-et? Hülye kérdés, de ugye jel nélkül magas a kimenet és a jel beérkezésekor vált alacsonyra? Üdv
Nem 555 hanem cmos 4011.
Az 555-ről azt olvastam a digit tech. könyvemben, hogy csak 30-40KHz-ig megy és nem stabil. így úgy döntöttem, hogy cmos oszcillátort csinálok. De lehet, hogy a végső megoldásban egy 40Khz-s kvarc oszcillátor lesz beépítve. Igen! Ha nincs jel akkor magas ha van akkor alacsony. Most, hogy így gondolkozom, amikor én is csináltam akkor ha nem pont (+/- egy kicsi) a névleges frekin volt akkor nem látta vagy egy idő után eltévesztette. Szerintem a freki a lúdas. Sajna én is csak egy kézi mini multi segítségével tudtam belőni a frekit. Pár száz Hz hiba és máris bizonytalan. Az adatlapja szerint a te esetedben 3.6KHz-s sávszéllesége van.
Szerintem az egy régebbi tipusú 555 lehetett. Én már csináltam vele ultrahangot is. Onnan tudom hogy ultra, hogy egy potit kicsit lentebb tekertem akkor majd belehaltam a hangba amit adott. És az hán khz is? Szerintem simán bírja a 40khz-t.
Bár hasonló elrendezésben (tsop +555) próbáltam már ir kaput csinálni nem működött. És az kissebb frekin is ment. |
Bejelentkezés
Hirdetés |




de el fogom olvasni mindig a hozzászólásokat.

) és sajnos oszcilloszkópot is csak karácsonyra kapok, majd akkor meg tudom nézni pontosan hogy ad-e ki egyátalán jelet az adó.






