Fórum témák
» Több friss téma |
Fórum » NYÁK terv ellenőrzése
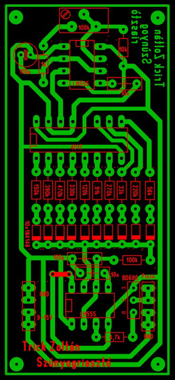
Elvileg így jónak kell lennie. A 12-es láb az mi akar lenni?
Az ic alatti ellenállásokat simán egyszerűen el lehet helyezni máshol. A diódák alá kellene tenni ahol focipályányi hely van az egyiket, a másikat meg a felső ic jobb oldalára..
Így tudtam megoldani, az a focipályányi hely nem tudom hol van.
A tranya feletti vezeték oda van betonozva? Azt vidd el lejjebb és az ellenállás simán rendesen elfér..
Tényleg basszus, kell igyak még egy kávét!
Köszönöm!
Alakul ez már csak annyi baját csináltál hogy a felső 555 tápját kikötötted
Hát ez tényleg nem az én napom!
Megyek is a kávéért! Egyébként a 4017-esnek a 12-es lábára nem kell kötni semmit?
Az egy speckó kimenet arra ne köss semmit. Én még a felső 555-öt elforgatnám 90 fokkal balra, mert minden vezeték egyszerűbb lenne.
Én mindig mindent túlbonyolítok basszus.....
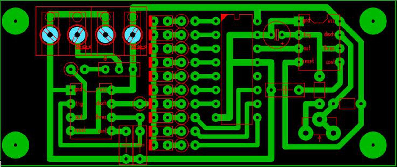
Ez a terv mennyivel egyszerűbb mint az enyém...
Például jobban átlátható ,sokkal kevesebb a felesleges sáv. Nem bántó szándékkal írják amiket írnak,de te sem azért tetted fel ide a nyákrajzot hogy ne segítsenek igaz? Amit kokozo kolléga készített már első ránézésre is javítható,könnyen szerelhető,átlátható.
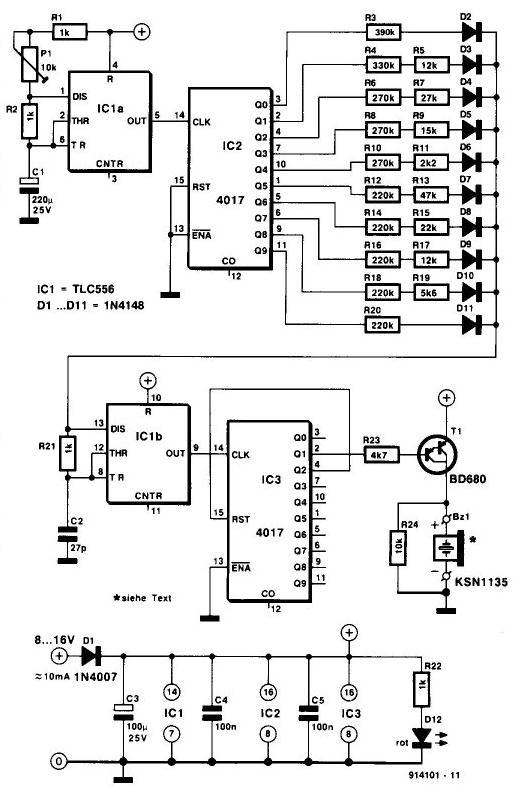
Hello! Ez egy nagyon jó kapcsolás, ha a szúnyogok nyugalmát semmiképpen nem szeretnéd megzavarni.. Mert hol van, a végtranyónak a munkaellenállása? A piezo leginkább kapacitív terhelést jelent. Az első impulzusra feltöltődik, aztán csak nézegetik egymást a végtranyóval..
Elvileg egy 10k-s ellenállás kell a piezoval párhuzamosan, legalább is egy ugyanilyen kapcsolás alapján..Bővebben: Link
Én inkább 1k-t kötnék paralel a piezóval, mert nem biztos, hogy 10k-val eléggé kisül a kapacitása 25-40 kHz-en, ill. lemegy rajta a fesz 0 volt közelébe..
Különben meg választhattál volna egy ellenütemű kimenetet is.
A SprintLayout-ban -hasonlóan a többi paneltervezőhöz-, a rétegek funkciója kötött. Ha ez elfogadjuk, akkor nálad kérdés lehet miért a felső oldal felirati rétegén huzaloztál.
Nincs olyan szabály, hogy csak 90°-ban lehet megtörni a vezetősávot. Sőt direkt jó lenne ezt elkerülni, és legalább a 45°-ot megpróbálni elérni. Két pont összekötésére, főleg ha azok közel vannak, kimondottan ésszerű megoldás lehet az egyenes. A mellékelt képen van egy külső hurok. Az minek, mi célt szolgál? Szintén a képen összekötöttem néhány pontot egyenesekkel.
A hurkot valószínűleg véletlenül raktam a panelre, mivel új op. rendszerem van így a sprint layout-ot is újraraktam,valószínűleg akkor változott meg az alap szín (én legalábbis azt hittem hogy az újban már ez az "alap színezés"). Ekkora frekvencián (20Khz) befolyásol valamit hogy kockás vagy "direkt" összekötésűek-e az alkatrészek?
Sziasztok!
Terveztem egy erősítő panelt, táppal együtt. Ezzel szeretném kiváltani egy rossz philips rádiós erősítő gyári paneljét. Akinek van kedve pillantson rá "több szem többet lát" hibákat keresve.
Szia! Az egyenirányító és a puffer közötti vezetősávba ne köss fogyasztót, csak a kondi után!
Szia! Köszönöm, javítottam. Így jó lesz?
Remek! Az illem és búgásmentesség egyaránt megkövetel egy külön vezetősávot a segédtáp testnek, a pufferek közötti csillagpontból.
Nem biztos , hogy jó lesz ez a nyák , de leírom az észrevételem.
Nos a végfok ic - k felfogatásából adódóan a 2db 47uf kondenzátor nem jó helyen lesz .Az ic - k oda csavarozásakor a bordához fognak szorulni , Ha hosszú hűtő borda lesz rajta , mert gondolom az lesz , és a nyákot is a bordához fogod fogatni alulról , akkor a reléhez menő két átkötés sem lesz úgy jó , és a 2db 56kohm - os ellenállások sem.És ha még a 7815 is rá akarod fogatni , akkor az sincs egy vonalban az ic vel .Az 5w os ellenállás alatti átkötés sem igazán szép úgy inkább felfelé a 22uf kondihoz tennék egy forr pontot , és ott csinálnék átkötést.Ugyan ez a helyzet a végfokoknál a 2db 100nf kondenzátornál is . Azok az átkötések is az ellenállások alá mennek.Röviden talán ennyi.
Szia! Javítva, köszönöm az észrevételeket. Akkor még egy utolsó kép:
Szia! Valóban jogosak a felvetések, de a borda alja és a panel között 5mm hézag lesz, a gyári panel is így volt (egy sínbe kell beletolni). A tda7294-es ic adatlapja szerint úgy vannak a lábak meghajtva, hogy az ic-tokhoz közelebb eső lábsortól 4,55 mm-rel feljebb van a tok hűtőfelületének a síkja, így már fut is a 7815-tel. Még nem rendeltem meg a tda7294-et, kicsit izgulok is, hogy valóban úgy legyenek a lábak meghajlítva ahogy az adatlapban szerepel. Amíg ezt nem ellenőriztem addig nem is állok neki nyákot készíteni. Az a három átkötés nekem sem igazán tetszik, az 5 wattos ellenállás kerámia gyűrűn fog állni, a másik kettő átkötés (végfoknál), az E-2-es panelen is így van, pedig azt biztos sokan megépítették már. Azért köszönöm Neked is az észrevételeket.
Sziasztok!
A mellékelt kapcsolást szeretném próbapanelon összerakni, lehetőleg minél kisebb méretben. Ezért a vezetősávok csak "mutatóba" vannak a panelon. Valaki hibát, javítani valót lát rajta?
Sziasztok. Az elmúlt időben elkészítettem egy FET-es kapcsolás nyáktervét. Szeretném ha leellenőriznétek nekem. A kapcsolásból csak az első 2 pár van "beültetve". További eltérések is vannak a kapcsolási rajztól:
- T4 és T5 B-C lábaira 47pF kondit terveztem szűrésként; - T5 cserélve lett 2SA1837-re, T1 és T4 2SC4793-ra. Az IRFP240 "Source" ellenállás értéke a FET RDS-éhez lett igazítva. A CLIP áramkör a Reflex RX500-as védelméből származik. Érdekelne továbbá hogy a Z1,2,3 és 4-es diódák helyett mit lehet betenni, mert ezekkel a jelzésekkel semmit nem találtam.
Z1-2 33V, Z3-4 6,8V. A tervnél a Z1 nem találkozik a T4-el, Z2 meg nem találkozik T1 C1-el. Így elsőre..
Szia!
Lehetne kisabb ha a jobb alsó tranyót elforgatnád jobb 90%-al, és betennéd a bal oldali tranya alá, és akkor még lehetne játszani a 2 jobb oldali ellenállással. A hozzászólás módosítva: Aug 26, 2017
Meg. Nekem a Z1 R10 (ami nem 5,9k hanem 5,1k) közös pontjával van bajom, mert annak még el kellene mennie a T1 hez.. Z2 R11 (ami szintén 5k1-es) ugyanez..
Ohh, megvan. Átsiklottam felette. Mindjárt javítom. Z1-R10 közös pontja T4 bázisához kell hogy menjen, Z2-R11 közös pontja pedig T1-C1-hez.
A hozzászólás módosítva: Aug 27, 2017
|
Bejelentkezés
Hirdetés |






Köszönöm! 
















