Fórum témák
» Több friss téma |
Fórum » NYÁK terv ellenőrzése
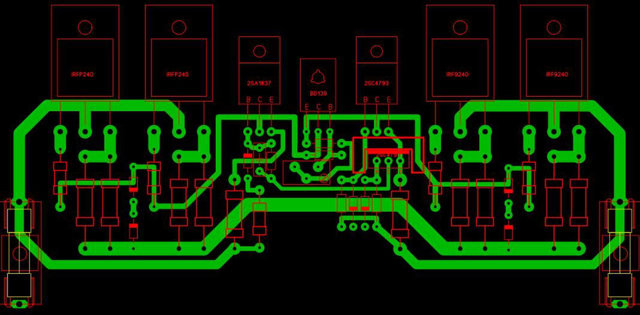
Következő probléma. R8 D4 sorba van kötve, és ide nem csatlakozik más, de nálad igen.
Amiket eddig írtál, azt javítottam.
c4 kondi T3 tranya se nagyon ismerkedik, pedig kellene
![]() 2 R9 van a bal oldali nem kell és a C12 is gyanús hogy oda kell.. A hozzászólás módosítva: Aug 27, 2017
Ez is javítva.
Alul a PGND-t is helyre hoztam. A hozzászólás módosítva: Aug 27, 2017
Szia! Én még feltenném a T1-et a T4 alá akkor nem kellene egy átkötés se.
Lásd kép..
Köszi! Ezeket megcsinálom még. A kapcsolási rajzhoz képest rendben van?
Szia!
Igen , de a raszter méret direkt van ilyen nagyra felvéve? Ha a tranyákat kicserélnéd a kapcsolási rajz szerinti méretűre fele ekkor is lehetne.
Hello! A Q2 kollektora és a Q3 bázisa közötti összekötés hiányzik.
Sziasztok. Ez még csak egy visszarajzolat, még magát az alkatrészeket is be kéne rakni az áramkörbe. Esetleg valaki átnézné hogy minden stimmel-e? Eléggé nehéz volt úgy másolni hogy alig látom amit csinálok.
A kapcsolási rajz is mellékelve aki esetleg már így átlátná.
Letöltöttem egy próbaverziós 6.0-át de nem nyitotta meg hiányzó file-ra hivatkozva.
Ha nem latin betűs az állomány (file) név , akkor töröld a nevét és adj neki másikat. Ez az esetek nagy részében beválik, ha nem a próbaverziós program korlátja a gond.
A hozzászólás módosítva: Aug 27, 2017
Így már megy rendesen. Esetleg abban kérhetek valami segítséget hogy a 6.0-ás rajzot hogyan tudom 5.0 kompatibilissé tenni?
Nincs tudomásom róla, hogy a kompatibilitási problémák ezen fajtája, hogy orvosolható, szerintem be kell szerezni egy 6-os verziót, ha pénzed van rá legálisan, vagy más módon.
Rendben,köszönöm a válaszokat.
Szia! Igen, direkt ilyen nagy, mert próba nyákon rakom össze.
Szia. Megfontolom a javaslatod. De egyenlöre az én verziomnál maradnék. A hibákat amiket feltártál javitottam. Egyéb hiba van még?
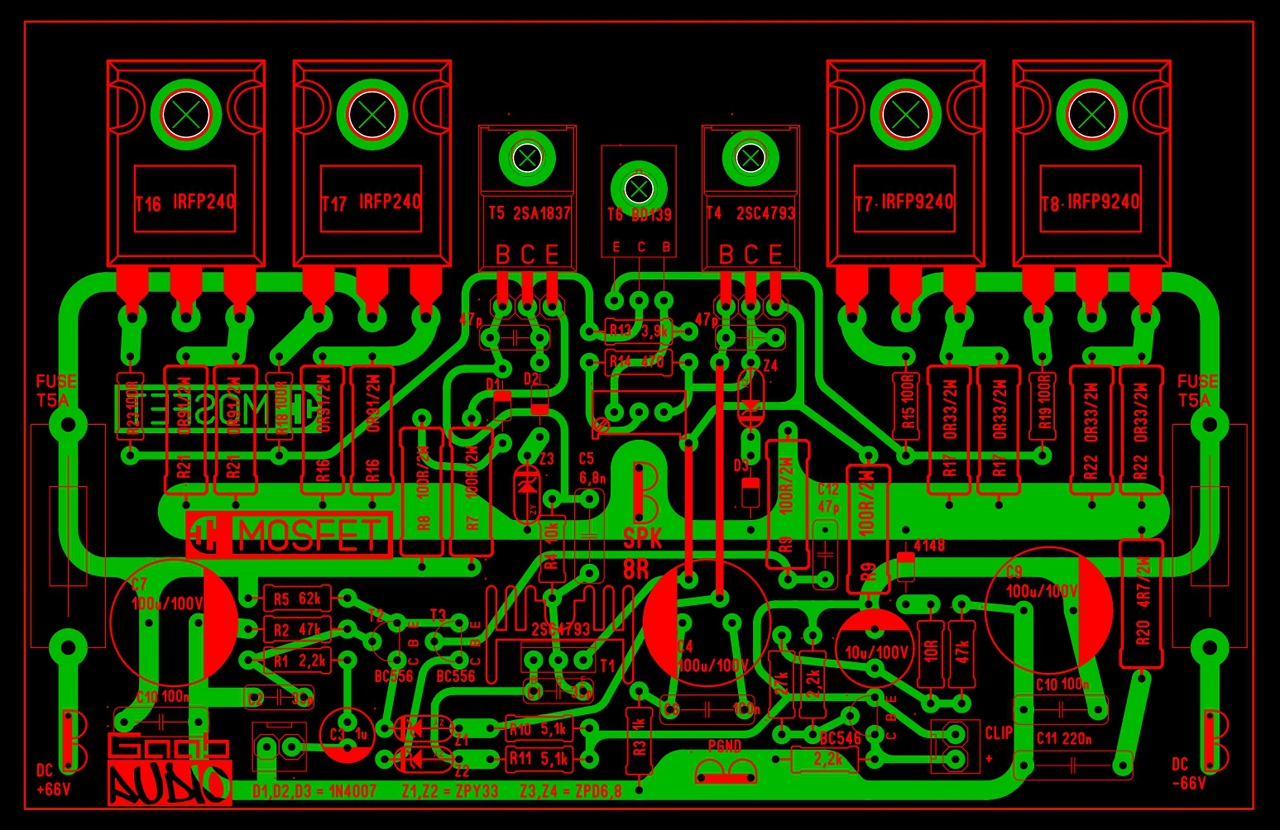
Sziasztok! Terveztem 2db NYÁK-ot. Mielőtt maratnám. Valaki le tudná nekem ellenőrizni a terveket, hogy megfelelőek-e és az alkatrészek is jók-e?
Mellékeltem a lay fáljt és a kapcsolási rajzokat amiről a tervet készítettem. A ventilátoros hőfok-szabályzásnál azért található másik tranzisztor, mert 2db ventilátort szeretnék meghajtani ezért erősebb tranyó kellett. Az erősítő amihez szeretném a clip áramkört az +-38V DC-ről üzemel. Előre is köszönöm a segítségeket. A hozzászólás módosítva: Okt 7, 2017
Szia!
Clipnél Tranyó fordítva van"E" nek kellene lefelé lennie, a ventisnél meg a greatz és a test nincs összekötve, és én tennék oda kondit is.
Köszönöm az átnézést.
Javítva. Ha tudsz nézz rá az újbóli hibalehetőségek miatt
Szia!
Én nem a tranyót fordítottam volna meg, hanem a körülötte lévő ellenállásokat cseréltem volna fel meg a ledet és a betápot.. És a motorosnál ha visszafelé rajzolod akkor az is szebb lesz.
Szia! Első panelem kapcsolási rajzból a (megtervezés + maratás). Esztétikailag az most a legkevesebb ami fontosabb, hogy működjön
![]() Viszont köszönöm szépen a tanácsodat.
Szia!
Akkor mutatok egy trükköt, amivel sokkal gyorsabban haladsz majd.. Jobb oldalt MACRO itt vannak az alkatrészek, és akkor nem kell mindent egyesével megrajzolni.
Igen, én is onnan húztam be csak mivel ismerkedem csak a programmal így nem tudtam melyik alkatrész mekkora, hogy az méret aranyos is legyen az alkatrészekkel. De nekem már az is előre haladás ha a kapcsolás működik
Ventilátorhoz mekkora kondenzátort javasolsz?
Ilyet fogok beszerezni:
Bővebben: Link
Köszönöm akkor azt hiszem holnap legyártom a nyákot is, és megrendelnem az alkatrészeket.
|
Bejelentkezés
Hirdetés |









A kapcsolási rajz is mellékelve aki esetleg már így átlátná. 







